Fórum témák
» Több friss téma |
Fórum » Elektromos sertéskábító
Szeretném megjegyezni, eddig te is csak írtál mindenféle konkrétum nélkül (majd én megmondom stílusban), ráadásul sokszor olyat, ami a közismert tényeknek ellent mond. Hol van nálad az igazi tapasztalat és/vagy szakértelem? Te szándékosan trollkodsz, nem értesz hozzá vagy a kettő kombinációja? Tényleg érdekel, miért ragaszkodsz ennyire a butaságokhoz. Linket is kaptál hogy lásd, miben tévedsz.
Volt aki ezzel próbálkozott...
Az illető leírása laapján működőképes a dolog. Eredeti itt: Asomator electric portabil (cu acumulator). Google fordító segít.
Láttam egy ilyen elvű más gyártmányú kábítót 230V hálózatról megy, kétállású kapcsolóval váltható felirata szerint 50V kisebb disznóhoz, 70V nagyokhoz. Kb.: 350Kg-ost azonnal totál kábította teljesen 70V állásban. Mást nem tudok róla, nem szedhetem szét, távoli ismerősé.
A hozzászólás módosítva: Dec 25, 2023
Elsősorban akkumulátoros üzeműre kíváncsiak itt többen. Január első hetére ígértek egyet kölcsön, hátha attól okosabbak leszünk, a jelalakból sokminden kiolvasható. Ugyanakkor biztos, hogy én nem fogok építeni ilyet, amilyen szerencsém van, megtalálnak a sötétzöldek, lobogtatva a állatvédelmi törvényt.
Ennyit nem ér nekem, de ha pár méréssel előre tudom mozdítani azon emberek vágyát, akik készíteni akarnak ilyet, rajtam ne múljon a dolog, egyébként is kíváncsi vagyok.
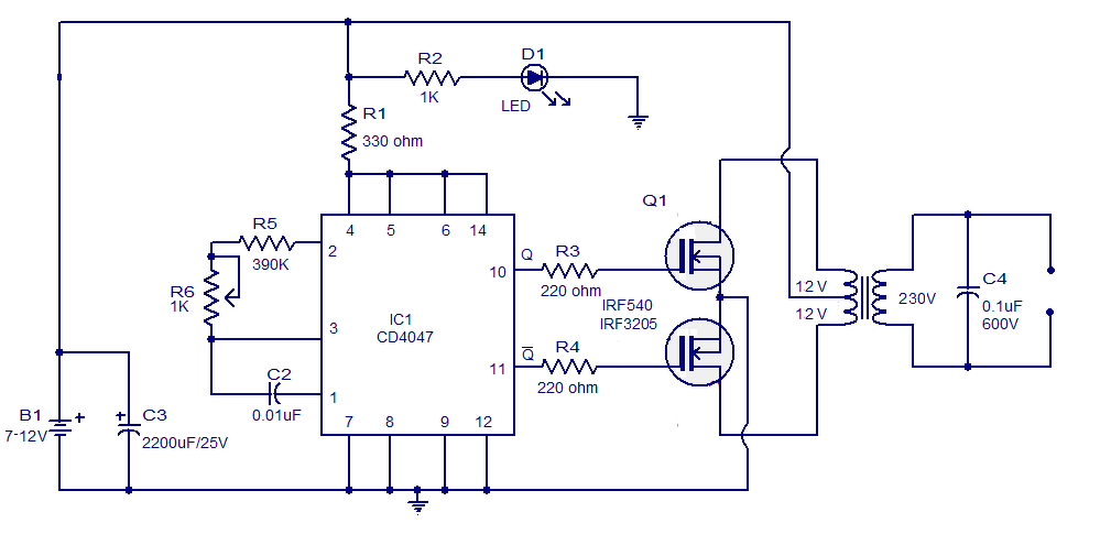
Sziasztok:Nincs kizárva amit te felraktál rajzot,hogy ezzel van megoldva a szerkentyű nem tudom.Én annyira nem értek hozzá én annyit tudok,hogy nem kell nagy amper egy disznó kábításhoz,ezt egy tekercselő monta nekem 10 évvel ezelőtt mielőtt elment.Szerintem azt kéne megtudnunk,hogy mekkora feszültség amper,vagy frekrenciát változtat a poti ami benne van.Rajta vagyok a szeren,hogy valaki családtagot elérjek de még sajna semmi eredmény.
Üdv!
Én annyira nem értek az elektromos kábítókhoz- mi lőjük a disznót vágáskor- ,de lehet hogy ezzel a rajzal is lehetne valamit kezdeni. Igaz hogy nincs rajta állítási lehetőség,de működik és villanypásztorként 100mA alatt van a fogyasztása,úgy emlékszem. Persze megfelelő trafóval és a trafó utáni rész elhagyásával.
Üdv!
A villnypásztor azért nem jó, mert az csak impulzusokat küld- vadítnai kiváló. A kábító pedig folyamatos feszültséget ad- ezzel bénulnak "állandóra/mozgásképtelenre" az izmok és persze a nagyfesz alapvetően égési sérüléseket okozna inkább... A hozzászólás módosítva: Dec 26, 2023
Én sem értek ehhez az egészhez, amikor nagyon régen láttam gyárit az meg még akkor nem érdekelt annyira hogy belenézzek, de elég sok itt az ellentmondás ahogy látom. Nem kell nagy áram, mellette meg egy egész oldalon tárgyalják hogy de, legalább 1,5A kell. Meg feszültség sem kell, elég az 50V (szerintem nem) közben meg 230V-os rajzok keringenek a neten.
Én amire emlékszem ebből így 30 év távlatából az a víz, ha nem locsolták le kellő mennyiséggel a malacot ott ahova a tappancsokat teszik akkor nem sokat ért. Magadon is kipróbálhatod, na nem fejen, meg víz nélkül, az 50V AC épp csak bizserget, van aki meg sem érzi, attól nem biztos hogy kialakul egy izombénulás. Ha az élet és balesetvédelmet vesszük alapul ugye egy áramütésnél épp az átfolyó áram az ami számít és nem a feszültség.
Ezért írtam hogy:
Idézet: „a trafó utáni rész elhagyásával.” Az inverter trafó folyamatos feszültséget ad, ezt lehetne beállítani olyan feszültségre, amilyen kell. Az impulzusokat az ez utáni rész állítja elő.
Amiatt van ellentmondás, mert kétfajta ilyen kábító van. Az egyik amit te írsz, ahol locsolni kell és tappancsos. Oda kell a magasabb feszültség.
Az akksis amire itt többed magunkkal kíváncsiak lennénk, az bele kell bizony szúrni a disznóba. Na itt elég lehet a 50-70V is. Valamelyik fórumtárs tett fel képet róla. A két felfelé álló tüskét kell belevágni, a képen ha jól emlékszem zöld színű nikecel féleség van ráhúzva, azért nem látszik a hegye.
Közben találtam a gépemen egy gyári kábító rajzot,leírásokkal,pár képpel. Bár hálózatról működik,de ha kell valakinek, akkor felteszem.
Szia. Felteheted,valakit csak fog érdekelni!
Nagyot!
Megkaptam, teszteltem. Külcsíny: Jól konstruált, masszív szerkezetnek tűnik. A fogantyúja henger alakú, zsugorcsövezett, valószínűleg alumínium cső. Átmérője (zsugorcsővel) 46 mm, hossza 105 mm. A kábító teste egy 25 x 50 mm-es alumínium zártszelvény, hossza (műanyag dugókkal) 110 mm. A tüskék átmérője 6 mm, hasznos hosszuk (az anyáig) 128 mm. Egymástól 75 mm-re vannak. A kapcsolója egy bistabil nyomógomb. Töltője egy hétköznapi, DC 12 V-os, 1 A-es, kapcsolóüzemű tápegység. Belbecs: Mivel határozottan megkértek, én pedig fel is esküdtem, nem bontottam meg a szerkezetet. A tüskék közötti ellenállás mindkét irányban kb. 900 kΩ, dióda- és kapacitásmérésben a műszer (Fluke 177) szakadást mutatott. Üresjárati váltófeszültségek különböző poti állásoknál: 20 kg: 20 V 200 kg: 33 V 500 kg: 38 V A képek közt három oszcilloszkópos mérés látható, a poti rendre 20, 200 és 500 kg-os állásban volt. 1.5 kΩ-os és 220 Ω-os terheléssel érdemi változást nem tudtam elérni, csak a túllövések szintje esett kicsit. Kisebb ellenállással nem próbáltam a masinát. A zártszelvény két dugója könnyedén eltávolítható, megpróbáltam fényképet készíteni a belsejéről, nem sok sikerrel, ilyen trükkökre nem vagyok felkészülve. Némi keresgélés után szinte biztosra veszem, hogy a mellékletben látható Step-up konverter a ketyere lelke, és ehhez kapcsolódik egy H-híd. Az elektronika további részére több festék, illetve szilikon jutott, nem erőltettem a dolgot, de műszakilag nem is annyira fontos. A Step-up konverteren viszont határozottan látni véltem, hogy az LM2576(?) lábai előtt heverő SMD dióda egy THT tokozásúra ki lett cserélve. Valószínűleg nagyobb áramú, schottky dióda.
További képek itt.
Bocsi,kicsit elfelejtettem. Pótolom.
Megköszöntem!
Sziasztok! ma kaptam javításra....mivel lehetne ezt a lila festést ecsettel leoldani?
Szia. Az ic-t ne töröld le acetonnal,tudjat leolvasni a tipusát.
Szia! az ic és mellette a 4db fet vagy tranzisztor,felirata le van csiszolva,a dc-dc step-up az egy kínai kész panel,a kimenetén lévő dióda ami cserélve lett nagyobbra az sr5100 schottky....azon kivételesen megmaradt a felirat...de az ic típusa itt sem látszik a vastag festékrétegtől,ma megpróbálom a körömlakk lemosót....van még egy pici panel az akku töltöttség jelző két színű lednek,és az akku feszültség kijelzőnek....azok is festék alatt.
A hozzászólás módosítva: Jan 19, 2024
Szia.
Jó lenne le koppintani a kapcs.rajzát. Szerintem bíztosan megvan valamelyik tagnak,csak nem lett feltéve.
Pár hozzászólással korábban adtam egy leírást. Az a készülék amit én kaptam kölcsön, valószínűleg abban a műhelyben készült, ahol ZSS2 masinája is. Az általam vizsgált is ilyen rózsaszín festékkel volt összemaszatolva. Leírtam kb. minden fontos infót, a diódacsere is stimmel a Step-up modulon. Csak a H-hidat kell kitalálni, de 50 Hz-re és ekkora feszültségre nem nagy durranás. Gyaníthatóan FET-ekkel van megoldva a "gyári" eszköz is, esetleg IC kinézetű tokba rejtett félhidakból két darab szolgáltatja a váltófeszültséget.
Infineonnak van pár típusa: Bővebben: Link, a többi gyártót nem néztem, de biztos akad másnál is ilyesmi.
Metil etil keton szerintem tuti lehozza a festéket, ha más nem.
Itt a szerkezet üzem közben, https://www.youtube.com/channel/UCt8zQaHFqMdwP_t2Q6cNw-Q
Szia. Így van! Még várunk egy időt ,reménykedünk! Ezzel is úgy vagyunk mint a villanypásztorokkal....Ma-holnap senki sem fog gyártani .
Tegnap volt szerencsém egy ilyenhez. Az öcsémnél 2 disznót vágtunk, a leszúró embernek pont ugyan ilyenje volt. A corkóknak elállt a szavuk tőle
Telit a piac.
Ha ismeri az ember a pontos kapcsrajzát ,könnyebben megjavítja ha romlanak....
vagy egyet szét kell szerelni... és kapirgálni...
A hozzászólás módosítva: Feb 1, 2024
|
Bejelentkezés
Hirdetés |






Ennyit nem ér nekem, de ha pár méréssel előre tudom mozdítani azon emberek vágyát, akik készíteni akarnak ilyet, rajtam ne múljon a dolog, egyébként is kíváncsi vagyok. 





















