Fórum témák

» Több friss téma
Fórum » Kvarcoszcillátor
 
Témaindító: flyerz, idő: Máj 12, 2008
Lapozás: OK   4 / 5
(#) vatti65 válasza Gafly hozzászólására (») Okt 1, 2019 /
 
Megelőztél, pont ezt akartam írni. NTSC kvarc freki közel van.
(#) zaza99 válasza pucuka hozzászólására (») Okt 1, 2019 /
 
Köszönöm!
(#) bodgabo válasza Gafly hozzászólására (») Okt 2, 2019 /
 
Volt már amikor sikerült elhangolni néhányszor tíz kHz-et, de minél jobban elhúzom, annál bizonytalanabb a működése. Akad a lomosban néhány közeli frekis, amikkel lehetne kísérletezni, de inkább kihagynám, ha lehet.
(#) pucuka válasza bodgabo hozzászólására (») Okt 3, 2019 /
 
Akkor építs egy PLL -t mondjuk 1, vagy 10 Hz -es lépésközzel, a kimenetét pedig oda kevered, ahová akarod.
(#) duke hozzászólása Feb 29, 2020 /
 
Még korábban kiprobáltam ezt a hobbielektronikán közölt egyszerű kvarcoszcillátort.
CD4069 oszcilátor
Múködött is mindenféle frekvencián 3-24 Mhz-ig. De most egy 32 khz-es óra kvarccal probáltam, de nem indul el. Mit kéne rajta modósítani, mi lehet a gond ?
(#) ferci válasza duke hozzászólására (») Feb 29, 2020 /
 
Próbáld meg a kondikat csökkenteni.. egy application notes ( ICAN 6086 ) ezt javasolja...
4069 adatlap, 19. ábra mellett..
A hozzászólás módosítva: Feb 29, 2020
(#) duke válasza ferci hozzászólására (») Márc 11, 2020 /
 
A kondikat 10 Pf-ra cserélve, elindul. Nem gondoltam volna, hogy pont az alacsonyabb frekihez kell kisebb kondenzátor, mert nagyobbakkal probalkoztam talalomra.
(#) ferci válasza duke hozzászólására (») Márc 11, 2020 /
 
A másik dolog az, hogy a tápfesszel is játszanod kell és sacc 2.5-2.6 volttól.. amikor rendesen elindul a rezgés ÉS a kvarcnak megfelelő frekin, akkor próbálkozhatsz a tápfesz növeléssel, ameddig tartja.
Lehet többszöri játék is az optimálishoz.
(#) proba válasza ferci hozzászólására (») Márc 11, 2020 /
 
És ami szép benne, lehet a tápfeszültséggel is hangolni.
(#) ferci válasza proba hozzászólására (») Márc 11, 2020 /
 
Az nem normális dolog, de hajlamos lehet elugrani többszörös frekire.
(#) proba válasza ferci hozzászólására (») Márc 11, 2020 /
 
Igazából a számítógépekben alkalmazott kvarc oszcillátor modulokkal kísérleteztem, azok a tápfeszültség változtatására pár 100 hz-t elhangolódtak ( Mhz tartományú kvarcok) . Gondolom ez sem sokkal stabilabb. Ha meg valaki óra kvarcot használ, valószínű fontos a pontosság, jobb ha tudja, esetleg az ő esetében is előfordulhat hasonló jelenség. ( ha már azzal állítja be a stabil rezést.)
(#) Gafly válasza duke hozzászólására (») Márc 11, 2020 /
 
Ugyan nem CD4069, de azért ezt érdemes elolvasni.
Mondjuk a 32 768-as "óra" kvarc az háklis tud lenni, speciális kialakítása miatt.
(#) Gafly válasza Gafly hozzászólására (») Márc 11, 2020 /
 
Hajónapló, kiegészítés
(#) nagym6 válasza Gafly hozzászólására (») Márc 12, 2020 /
 
Idézet:
„speciális kialakítása miatt.”
Állítólag hangvilla, nem tudom.
(#) pucuka válasza nagym6 hozzászólására (») Márc 12, 2020 /
 
Lehet, mert egy lapravágott kristálymetszet nem férne bele ilyen kis tokba.
Egy ilyesmi 10 - 20 kHz -es kristály rúd metszet 2-3 cm hosszú.
(#) nagym6 válasza pucuka hozzászólására (») Márc 12, 2020 /
 
Eszembe jutott, hogy régen a Rádiótechnika lapban olvastam, hogy hangvilla az órakvarc, és nagyon stabil. Akkor igaz lehet.
(#) bbatka válasza nagym6 hozzászólására (») Márc 12, 2020 /
 
Hangvilla alakú. Valamelyik 2000-es évi kiadású számban írtak róla.
(#) Gafly válasza pucuka hozzászólására (») Márc 12, 2020 /
 
Tehetek én ide nektek a gyártótól oktató anyagot, ha meg se nézitek...
(#) Bakman válasza Gafly hozzászólására (») Márc 12, 2020 /
 
Mi ebben a szokatlan?
(#) nagym6 válasza Gafly hozzászólására (») Márc 12, 2020 /
 
Én csak oroszul tanultam, de úgy sem tudok.
(#) Profisixx hozzászólása Ápr 25, 2020 /
 
Jó reggelt!
Seiko falióránkban megállt az idő. Talán a kvarc ment tönkre benne, kicserélném ha tudnám hogy ezekben a fali órákban általában milyen típusú kvarc lehet? Valaki tudna esetleg egy típust mondani ami jó lehet ebbe az órába ?
(#) proli007 válasza Profisixx hozzászólására (») Ápr 25, 2020 /
 
Hello! Lehet igaza van az órának, tényleg megállt az idő..
Nem ismerem a Seiko-t, de az órákban általában általában 32768Hz-es kvarcok vannak, amik szinte soha nem mennek tönkre, hacsak falhoz nem vágod. Egyébiránt az elemet megnézted?
(#) Gafly válasza proli007 hozzászólására (») Ápr 25, 2020 /
 
Nem kell hozzávágni, falióra.
Igen, elem, csatlakozója kötelezően ellenőrizendő.
Valamint a tekercs, mert vékony huzalból van, is hajlamos lehet megszakadni.
Sajnos (mivel a dolgok gonoszok), nem a külső kivezetés, általában.
A hozzászólás módosítva: Ápr 25, 2020
(#) Profisixx hozzászólása Ápr 25, 2020 /
 
Az elemet háromszor is ellenőriztem. Ha nem a kvarc, akkor mi az ami még megállítja az időt? Tranzisztort,egyéb elektronikai alkatrészt nem látok a szerkezetben,csak egy nagyobbacska tekercset,amit kimértem, nem szakadt.

óra.jpg
    
(#) proli007 válasza Profisixx hozzászólására (») Ápr 25, 2020 /
 
Attól, hogy Te nem látod az elektronikát, még ott van a panelen, amire a kvarc forrasztva van. De az is lehet, hogy az egész egy fekete, vagy barna pötty alatt lapul. Egyébkén ilyen kvarcot bármely leharcolt régi karórában találsz, az meg minden háztartásban lapul néhány, ha nem tegnap jött létre a család..
(#) MakSamu hozzászólása Máj 17, 2022 /
 
Üdvözletem!
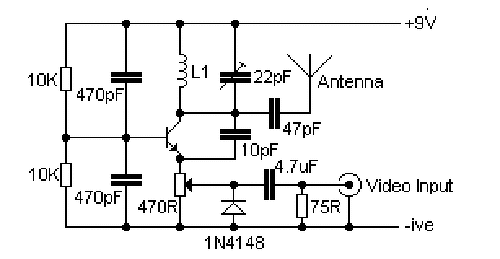
Adott egy tv vhf jeladó kapcsolás. Kérdésem a következő: hogyan lehetne kicserélni a tranzisztor kollektorán levő rezgőkört kvarc oszcillátorra, hogy az a 49,75 MHz frekvencián rezegjen? A tekercses megoldással az a problémám, hogy a forgó kondenzátorral nem sikerül a kívánt frekvenciára beállítanom. Köszönöm a segítő válaszokat.
(#) proli007 válasza MakSamu hozzászólására (») Máj 17, 2022 / 1
 
Hello! A rezgőkőrt sehogy. Itt találsz egy ilyesmi áramköri megoldást. De az nem úgy van, hogy beteszel egy kvarcot és meg is van a pontos freki. Mert gondolom erre gondoltál. Beállításhoz vagy nagy gyakorlat kell nagyfrekis áramkörök esetén, vagy műszerezettség. (Frekimérő és/vagy Wobbler szkóp)
Továbbá kvarcot honnan szerzel? Mert azok általában 30MHz-ig vannak. (Még akkor is ha más van ráírva) mert ez a kapcsolás is ha megnézed, a kimeneti kör, a 3. felhangon rezeg. 16,5833-as kavics kellene. Ha a TV amivel venni szeretnéd szintézeres (kiírja a csatornaszámot) akkor nem tudod elhangolni egy köztes frekire.
(#) 444Tibi hozzászólása Jan 22, 2024 /
 
Nem tudom mennyire él még a topik.

Hogyan lehet berezgetni egy 32768Hz kvarcot?
2 órája szenvedek vele, vadiúj, tegnap vettem.
4060 ajánlások mindegyikét próbáltam, külső tranyós meghatást, külső cmos inv. kaput, mindent.
Eredmény nulla.
Létezik gyári hibás kvarc?
(#) Gafly válasza 444Tibi hozzászólására (») Jan 22, 2024 /
 
Ne már, minden topic feléled, ha hozzászólsz.

Óra kvarc hangvilla, alacsony energián rezeg.
Kell ellenállás a CMOS inverterek közé (be szokott integrálva lenni).
Két végén a pár pF nem mindig kell, bár trimmer hangoláshoz javasolt.
(#) 444Tibi válasza Gafly hozzászólására (») Jan 22, 2024 /
 
Ez így se megy.
A kvarc, párhuzamosan tettem vele 1megaohmot, így se rezgeti be se a 4060, se cmos inverter kapu. Lehet kaputt..
Következő: »»   4 / 5
Bejelentkezés

Belépés

Hirdetés
XDT.hu
Az oldalon sütiket használunk a helyes működéshez. Bővebb információt az adatvédelmi szabályzatban olvashatsz. Megértettem