Fórum témák

» Több friss téma
Fórum » LM3914
 
Témaindító: 3653, idő: Nov 21, 2008
Témakörök:
Lapozás: OK   20 / 20
(#) proli007 válasza ibronnabru hozzászólására (») Jún 16, 2021 / 1
 
Hello! Konkrét elképzelése az embernek akkor lehet, ha épített már ilyesmit. De..
- Az LM3914 alapvetően egyenfeszültséget tud kijelezni. Vagy is a bemenőfeszültségét összehasonlítja a belső referencia feszültség Ref-min és Ref-max közötti értéket bontja 10 felé és
ennek eredményét jelzi ki. Így a 10 Led-et, voltonként kapcsolja be. Ha te 20db Led-et kapcsolnál (ha jól értem) akkor az alsó referenciája 0V és 5V, a felső-é pedig 5V és 10V, akkor 0,5V-onként fogja kapcsolni a Led-eket 0..10V tartományban.
- A lényeg, hogy a bemeneti feszültség arányos legyen a fordulatszámmal, és a referenci a tartományába essen. (Vagy a referencia beállítását kell a bementi jel tartományához igazítani.)
- A TDA 1085-höz induktív jeladó csatlakozik, annak az impulzusszáma (frekvencia) arányos a fordulatszámmal. A frekvencia-feszültség átalakító, benne van az IC-ben, amivel aztán a szabályozást végzi. Lehet hogy a TDA-ból is ki lehetne nyerni a fordulatszámmal arányos feszültséget, de akkor az egész kijelző a hálózati feszültségre kapcsolódik.
- Ha optocsatolót vagy Hall jeladót használsz, akkor függetleníthető a hálózattól a kijelző. Cserében viszont a jeladó a fordulatszámmal arányos impulzusokat fog előállítani, ebből kell készíteni a fordulattal arányos egyenfeszültséget. (Gyakorlatilag ugyan úgy, mint ahogy a robbanómotornál teszik, csak ott nem a gyújtásjelből, hanem jeladód jeléből.
- Maga a 15 ezres fordulat nem probléma, sem a jeladónak, sem az áramkörnek, mert ez frekvenciában a 60-ad részét jelenti, vagy is ez csak 0..250Hz-et jelent.
(#) lóri válasza ibronnabru hozzászólására (») Jún 16, 2021 /
 
Szia! A Májkinak a készüléke jó lehet. Valami 10 ezres fordulatig jó. A pic/avr dolgok között van. Bővebben: Link
(#) Horvath65 hozzászólása Jan 30, 2024 /
 
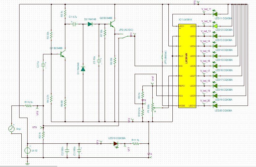
Üdv a Csapatnak! Egy áramváltót 30A/1V ezt szeretnék illeszteni egy 3914-hez. A segítségeteket kérem. A lenti rajzot gondoltam hozzá, itt a topikban találtam. Egy az egyben rálehet kötni vagy kel módosítani rajta? Segítségeteket előre is köszönöm. Tudtommal mind a két irányba mér az árammérő, hogyan lehetne, hogy csak az egyik irányba működjön a 3914-es ic? Napelem töltés figyelő lenne, ill. ezzel szeretném vezérelni a bojlert, csak akkor fűtene amikor van értékelhető termelés. A kijelző oldalán optócsatolóból készítenék egy "digitális poti"-t ami meghajtana egy ilyen SSR-t ami fázishasitó.
További szép napot!
A hozzászólás módosítva: Jan 30, 2024

LM3914.jpg
    
(#) dbase válasza Horvath65 hozzászólására (») Szept 26, 2025 /
 
Valamire jutottál a projektel? Kellett volna neked egy 1Vac-10 Vdc erősítő, meg ez:
0-10V Voltage Monitor.
(#) proli007 válasza dbase hozzászólására (») Szept 26, 2025 /
 
Hello! A feladat nem oly egyszerű, mint amilyennek tűnik. A váltóáram irányát csak úgy lehet megállapítani, hogy milyen fázisállapotban van az áram, a feszültséghez képest. Tehát fázisérzékeny egyenirányítóra van szükség.
A feladat másik része pedig szabályozástechnika..
Következő: »»   20 / 20
Bejelentkezés

Belépés

Hirdetés
XDT.hu
Az oldalon sütiket használunk a helyes működéshez. Bővebb információt az adatvédelmi szabályzatban olvashatsz. Megértettem