Fórum témák
» Több friss téma |
Szia!
Köszönöm szépen a sok segítséget, pont most kaptam tippnek Skoritól a zvs kapcsolást, ha tiszta szinuszt szeretnék. Össze dobtam próbának, szó ami szó, a szinusz teljesen hibátlan, viszont a neten keringő kapcsolást csináltam meg. Igazából volt itthon, régebbről, az viszont kimondott indukciós hevítés, nagyfeszültségű kísérletekhez van irfp250 fetekkel amiknek egy lórúgás kell indulásnak. Valahogy szelidíteni kellene a dolgot, áramfelvétel céljából is, de tanulmányozom a te ötletedet is köszönöm!
Sziasztok!
Szeretnék segítséget kérni, a mellékelt rajz szerinti invertert próbálom megépíteni, illetve csatoltam a próba kapcsolást és a méréseket is. Az alábbi linkről van egyébként (STU10NM60N (N-MOSFET, 600V, 5A, 550mΩ) mostfet-ket használtam a rajzon jelzett helyett): Transformerless H-Bridge Inverter Az a probléma, hogy kb 3-4V-nál nagyobb feszültségre már rövid zárat jelez a labortáp, amivel megy a betáp. Felvittem 15V körülre, akkor már füstölt valamelyik felső mosfet. Tudnátok segíteni mi lehet a probléma? Előre is köszönöm!
Hello! Ekkora kócot csinálni..
De én nem látom, hogy a 2-es láb a 15V-os táp negatív pontjára csatlakozna..
Mi az a sok elkó? A kapcsolási rajzon csak egy van.
Ilyen hosszú összekötésekkel szinte bármely kapcsolóüzemű áramkör meg tud őrülni.
Szia!
Valóban nem túl szép. ![]() Rajz szerint a 2-es lábnak az egyenáram bemenet negatívjára kell kötve lennie. Elvileg ott kellene lennie.
Szia!
Hirtelen nem tudom mit értesz elkó alatt?
Hengeres fekete bizbasz, a tetején kereszttel.
![]() Érteni vélem, hogy miért írta, meg azt is hogy ilyet nem dugdosós panelon...
Mit akarsz hajtani az inverterrel? Mekkora bemenő feszültségre tervezel? Mekkora ellenállást tettél a hídba?
Mielőtt beforrasztod a FET-eket, nézd meg szkóppal a vezérlést! Ha az tetszik, akkor már bekötheted a FET-eket is.
Az egyenáramú bemenet és a táp negatív pontja nincs összekötve a kép szerin(a rajzon igen). Így hogyan kap az ic tápot? Vagy tévedek?
Köszi, valóban nincs így összekötve, este kipróbálom.
Hello! Az az érdekes, hogy első hozzászólásnál írtam neked ezt, de figyelemre sem méltattad..
Szia! De igen, mert visszakérdeztem. Viszont valóban nincs összekötve a két betáp negatívja.
Kipróbáltam az összekötést, kicseréltem mindkét elkó-t kerámiára, de sajnos ismét füst jelentkezett a bal felső FET-nél. Kicseréltem a FET-et is, hátha eleve hibás volt, de nem segített, ismét füst 11V körül már és mellé 1,2A a labortápból, ami soknak tűnik. Tesztelésre 6,6Kohm ellenállást használok terhelésnek.
Csatoltam képet a jelenlegi kapcsolásról. Esetleg valakinek van még ötlete mi lehet a probléma? Köszi előre is!
"A" terv:
Vannak nagyon gyors megoldások alkatrészcserére. "B" terv, összeforrasztod nagyjából a végleges topológiának megfelelően egy (akár hevenyészett) nyákon és teszel fel képet mindkét oldaláról (ha akkor sem működik).
Sziasztok.
Azt szeretném kérdezni, hogy ha az alábbi rajzon a bekarikázott +325 V helyett, +60 V-os 20 kHz-es négyszögjelet kötnék akkor a H híd közepén beállítástól függően 42 V 50 Hz is lehet? Köszi előre is.
Szia!
Ha azt a 20 kHz-et egyenirányítod és szűröd, utána kapcsolod a +325 volt helyére. Érdekes 50 Hz lenne, ha 20 kHz ütemben állandóan elvennéd a híd tápját.
Arról nem is beszélve, hogy vagy a 20 kHz-et kiadó valami füstölhetne el, mert a fetek belső diódája állandóan "rövidre zárnák", és/vagy a fetek is - az L2 fojtón az ekkor eső relatív nagyobb feszültség meg leolvasztaná a vele paralel kis diódát a negatív félperiódusokban..
A hozzászólás módosítva: Máj 17, 2024
Köszi Ferci a választ, igen azt elfelejtettem, hogy egyenirányítás és szűrés után kötve rá.
A híd tápja természetesen maradna a 12 V. A hozzászólás módosítva: Máj 17, 2024
Sziasztok.
A kérdés nem csak Fercinek szól hanem bárkinek. A kérdésem az lenne, hogy adott a képen látható XL6009 DC-DC Step-up konverter aminek a beállított kimeneti 36V-os feszültségéből kellene nekem szintén 36V viszont AC 50Hz. Hogyan tudnám kivitelezni? Esetleg a "konv1"-en látható kapcsolással, az IRF-ek STP75NF75 fetekkel való cseréjükkel? Vagy inkább a "konv2" szintén STP75NF75 -kel? Egyéb megoldás? Köszi előre is. A hozzászólás módosítva: Okt 23, 2024
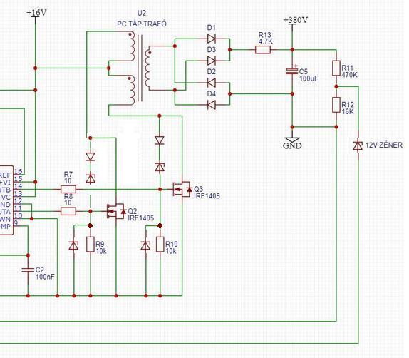
COIL GUN inverterÜdv!Egy coil gunhoz szeretnék építeni egy invertert ami 2db 7.4V 6000mAh sorba kötött lipo akkuról menne így teljesen feltöltve olyan 16V bemeneti feszt kapna. Összesen 34400µF ott kellene feltölteni 380V-ra. Nem kell olyan erősnek lennie hogy egyből feltöltse (3-5sec alatt feltölti az is elég) mert viszonylag kisméretben szeretném megoldani, 100x120mm panelon kb. Van néhány alkatrészem ami ehhez jól jöhet: Meghajtónak SG3525 vagy TL494-em vannak, feteknek IRF1405ből van 5db illetve vannak bontva ferittrafóim amiket átternék ehhez. Ezeket lefotozóm majd mert ezekhez nem nagyon értek. Ezekhez a paraméterekhez van valakinek valamilyen kapcsolása amiből kiindúlhatok?
Szia!
3525-tel kiindulásként csatolok egy rajzocskát. Az optocsatoló részt hozzá kell igazítani a nagyfesz részhez attól függően, hogy el kell választanod a 16 voltos résztől vagy sem, el is hagyható akár. Azt kell csak megoldanod, hogy zeneres előtéttel 380 V környékén visszavegye a kitöltést ( duty ). A frekvenciát a 6. láb potijával tudod beállítani, célszerűen 40-60 kHz közé. A fet gate-re egy 15-16 voltos zenert tegyél. Teszt trafónak első körben jó egy pc-tápos fordítva, a szekunder kör 2x12 voltos tekercs mehet az anódokra, közép a + tápra ( légréses nem jó ide ). Primerre gyors 1000 voltos diódákból graetz, elkó felé soros 4k7,.... 3-5 W kezdésnek. Az anódok és a gatek közé 1-1 soros gyors dióda-zener ( 40-45V ) lánc mehet védelemnek ( erről később, ha odáig jutsz ). A hozzászólás módosítva: Dec 20, 2024
Üdv!
Megpróbáltam lerajzolni egybe. A IRF1405 fetek előtti 10ohmos ellenállás után tegyem be a 15V zénert sorosan? A trafó primer részénel az 4.7K sem világos hogy jó-e.
A 2 db zener direktben legyen a gate-source között, katód a gate-n.
A 18 voltos zener fordítva legyen, anód nézzen az optó felé. Az osztó miatt kérdés, lesz-e elég áram az optó diódájának. A 4k7 csak egy opció a lassabb feltöltés miatt, a gyakorlatban derül ki, hogy mekkora és milyen jó oda - arról nem írtál, hogy feltöltődés után mivel lesz az elkó terhelve- gyors kisütés vagy mi... Először menjen a lényeges rész..
A fetek drainje és a gate közötti gyors dióda-zener komplexum.
A 3525 tápja és az akkuk közé tegyél be legalább egy LC tagot, mert a fet-trafó rész áramimpulzusai megbolondítják az ic-t.
A p1 potira paralel mehet még egy párszáz µF tantál, bekapcsoláskor ne "max" kitöltéssel induljon.
Berajzoltam amiket írtál (remélem jól), kivéve ezt az LC tagot. Ehhez milyen értéket írjak? L=?uH - C=?uF
Kicsit feljebb, a 2 pötty közé.
L légréses ferrit - R= pár ohm max, huzal max 100 mA-re, L : ami belefér ![]() C párszáz µF 25 V elkó, paralel vele mehet egy nagyobb méretű 220-470 nF smd kondi. Ja, én a P1-re írtam, nem csúszkára! A hozzászólás módosítva: Dec 20, 2024
|
Bejelentkezés
Hirdetés |








De én nem látom, hogy a 2-es láb a 15V-os táp negatív pontjára csatlakozna.. 
















