Fórum témák

» Több friss téma
Fórum » Feszültségszabályzó motorba
Lapozás: OK   57 / 58
(#) ITI47 válasza ABU hozzászólására (») Ápr 12, 2024 /
 
Nincs elektrolit kondenzátor a rajzon, az megfogná a tüskéket. Meg ledeket sem látok. Van arra is megoldás, sokkal egyszerűbb mint gondolnád.
(#) ABU válasza ITI47 hozzászólására (») Ápr 14, 2024 /
 
Kondenzátor valóban nincs a tápágban, led sem egyelőre, de azokat az izzókat cserélném ledre, amik az egyenágon vannak, az első lámpa 35W közvetlenül kapja a 3. tekercsről, pont annyit terheli hogy értelmes fényt ad.
(#) ITI47 válasza ABU hozzászólására (») Ápr 15, 2024 / 1
 
Ezt a ledes indexet én terveztem. Két Li-Ion akkuról működik, amit elegendő fél évente tölteni, külső töltővel. 3W-os ledekkel működik, amiket be kell építeni az index lámpákba. A motoron már 6 éve működik, hibamentesen. Első kép, kapcsolási rajz, második kép, a működő összeállítás.
(#) ITI47 válasza ABU hozzászólására (») Ápr 15, 2024 /
 
A ledes világításról olvashatsz ha visszalapozol a korábbi Hsz-eimre:
Szept.12.2021, Márc. 17. 2022, Júl. 6. 2022. Savas akkura nincs szükség, a ledes féklámpát is elbírja ez a kapcsolás, aminek kb. 4W-osnak kell lenni hogy jól világítson.
Az egyenirányító/fesszabályzóra 2 féle kapcsolást találsz, mindkettővel működik.
(#) ABU válasza ITI47 hozzászólására (») Ápr 15, 2024 /
 
Átnézem őket, köszönöm. Nagyobb aksi 12V 4Ah muszáj bele, arról megy a gyújtásom.
(#) ITI47 válasza ABU hozzászólására (») Ápr 15, 2024 /
 
Érdekes gyújtás, Te csináltad, vagy lehet kapni ilyet?
(#) ABU válasza ITI47 hozzászólására (») Ápr 15, 2024 /
 
Bővebben: Link
Végülis ennél maradtam, bár az elmúlt időkben 1-2 alkalommal az R9 1206-os méretű megszakadt, nem értem miért, lehet amúgy selejtet kaptam, de most tht 0.6W 1k-val bírja
Meguntam a megszakító beégést meg minden kínját a gyári megoldásnak, aztán jött az Orosz Nándor féle fetes aminek annyi hátránya, hogy álló motornál ha rajta marad a gyújtás és a megszakító is zárt akkor szépen felfő a trafó és az aksi is lemerül. Nyemi által linkelt pedig tudja a tekercsáram lekapcsolást, mellesleg határozottan jobb vele a gázreakció, harapósabb a motor tőle.
(#) ITI47 válasza ABU hozzászólására (») Ápr 15, 2024 /
 
Örülök hogy meg vagy elégedve vele. Akkor ez egy tranzisztoros megoldásnak a továbbfejlesztett változata. Én sok évvel ezelőtt csináltam az MZ-mre egy 6V egyenáramról működő tirisztoros gyújtást, amit szintén megszakító vezérelt. A végeredmény ugyanaz volt, amit Te is írtál. Az érdekessége az volt hogy amikor abban az időben nem lehetett kapni akkut, 4 db. góliát elemmel is működött a gyújtás, mert az induláshoz fél Amper elég volt, utána meg a dinamó termelte az áramot. Fél évet is kibírt a 4 góliát.
(#) zosza18 hozzászólása Máj 2, 2024 /
 
Üdv Mindenkinek!

Érdeklődnék egy 1998-as évjáratú Ducati ST 2 tipusú, 944ccm ( 61kW) tipusú motor gyári feszültség szabályzó adataira, illetve annak bekötésére. Esetleg Valakinek lenne hozzá elektromos kapcsolási rajza az még jobb. Sajnos a gyári szabályzó tönkrement és kapott egy univerzálisat, de nem sokat bírt. Most tegnap egy hosszabb távon (150km) összeégtek a szabályzó kábelei és ki is gyulladt. Most nekiálltam kicserélni újra a kábeleket, de mivel kellene bele egy fesz. szabályzó is, így azt először a gyári adatok ismerete után merném megrendelni.
Előre is Köszönöm a segítséget!
(#) mhatalyak válasza zosza18 hozzászólására (») Máj 6, 2024 /
 
Bővebben: Link

Ha 3 fázisú a motor.
(#) zosza18 válasza mhatalyak hozzászólására (») Máj 6, 2024 /
 
Szia!
Köszi a segítséget, de a link a kezdőoldalra dob.
A motor
Idézet:
„1 fázisú”
, két fehér vezeték jön ki belőle.
(#) sevenhill válasza zosza18 hozzászólására (») Máj 7, 2024 /
 
Ezt tanulmányozd, ha egyfázisú, ilyen kellene: https://www.hobbielektronika.hu/forum/topic_post_1615005.html#1615005
(#) kiborg válasza zosza18 hozzászólására (») Máj 7, 2024 /
 
A tekercseket kimérted ? Zárlat, földzárlat, szakadás ? Üresjárati feszültség ? Ha az rendben van, akkor rakj rá egy solvartot és minden problémád megoldódik. Ne barkácsolj,mert a rezonancia ki fogja nyírni, sajnos tapasztalat.
(#) mhatalyak válasza zosza18 hozzászólására (») Máj 7, 2024 /
 
Valóban elrontottam a linket!

Solvartot akartam linkelni én is. Legjobb választás!
(#) zosza18 válasza mhatalyak hozzászólására (») Máj 7, 2024 /
 
Igen ismerem, onnan lett rendelve ez is ami kiégett.
Pontosan ez: feszültség szabályzó
Sajnos a gyári paraméterek ismerete nélkül, nem tudok és nem is merek semmilyen szabályzóra rábólintani, a fentebb említett események miatt.
(#) zosza18 válasza kiborg hozzászólására (») Máj 7, 2024 /
 
A tekercseket mérve, zárlat nincs. Egy - egy vezetéken mérve a test felé kb.: 6-8VAc van egységesen, majd közép fordulaton kb.: 13-15VAc egységesen, a két vezetéken mérve pedig 14-16VAc alapjáraton és kb.: 28-30VAc középfordulaton.
Sajnos nem tudom azt sem milyen tekercs lehet benne, mert ezt a motort átalakították valami másmilyenre, de mivel csodával határos módon a vizsgán nem ment át, így vissza állították gyári állapotúra. Ezért lenne jó egy rajz vagy bármi doksi a motorról, amiből kiindulva lehetne dönteni a kellő alkatrészekről, vagy javításokról.
(#) mex válasza zosza18 hozzászólására (») Máj 7, 2024 /
 
Ha a test és az egyik , vagy másik kivezetés közt is mérhető feszültség, ráadásul egyforma, akkor KÉTFÁZISÚ szabályzóra van szükséged.
Nem tudom milyen állapotba vannak most a tekercsek, ha túlélték a tartós rövidzárat, akkor a javasolt szabályzóval megoldódik a gond.
A hozzászólás módosítva: Máj 7, 2024
(#) zosza18 válasza mex hozzászólására (») Máj 7, 2024 /
 
Sajnos infó hiányában nem tudok dönteni, mivel az eredeti szabályzó elvileg 1 fázisú, de ahogy Te is írod így nyilván nem. (Lehetséges, hogy az átalakítás miatt más fajta van benne és azért nem egyezik a gyári adattal.)
Mivel csak két vezeték jön a motorból, így én egyfázisúra gondoltam. Akkor valószínűleg a linkelt tipus kellene bele és nem lenne gond vele?
Működött szépen a másik is, bár amit furcsáltam, hogy a tulaj azt mondta mikor világítással együtt ment akkor leesett a töltő feszültség. Lehet akkor emiatt is okozta ezt a jelenséget?
(#) mex válasza zosza18 hozzászólására (») Máj 8, 2024 /
 
Az egyfázisú szabályzó bekötése azt feltételezi, hogy a tekercsek nincsenek testre kötve, így az egyenirányítás után van kivezetve az akku, és a váz test.
Az előbbi írásod miatt viszont kétfázisú szabályzó kell, de amit linkeltem az sem jó, ahogy nézem a rajzát...
Utánanézek, rémlik rajzoltam vissza ducati szabályzót, ha megtalálom elküldöm a dokut.
A hozzászólás módosítva: Máj 8, 2024
(#) zosza18 válasza mex hozzászólására (») Máj 8, 2024 /
 
Ez a problémám pont, amit Te is írsz, hogy nem egyértelmű. Az interneten nem igazán találtam megoldást, azért is fordultam ide, hátha.
Köszönöm előre is a segítséget! Hátha sikerülne dűlőre jutni, mert már a kábelezés kész, de szabályzót nem merek rendelni, míg nem tudom ténylegesen milyen kellene.
(#) proli007 válasza zosza18 hozzászólására (») Máj 8, 2024 /
 
Hello! Az hogy egy vagy kétfázisú a generátorod, legkönnyebben egy ohm méréssel tudod eldönteni, hogy a két kivezetés független a testtől, vagy összeköttetésben van-e vele. Mert egy váltófeszültség mérése terheletlenűl félrevezethet..
(#) zosza18 válasza proli007 hozzászólására (») Máj 10, 2024 /
 
Szétbontottam most este a generátor oldalt. Csatolok pár képet a tekercsről és a mérési eredményekről. A tekercs kb 1mm2 zománcozott huzal, sérülés nem látszik rajta, bár a kötegelt részt még szét szedem és megnézem, az a biztos. A lendkerék az tuti gyári, benne a Ducati energia felirat, de a tekercs nem biztos, vagyis nem tudom. Ehhez szerintetek milyen szabályzó lenne jó? Nem találtam még gyári adatokat, amiből ki lehetne indulni.
(#) proli007 válasza zosza18 hozzászólására (») Máj 10, 2024 /
 
Én nem értek a motorokhoz, tehát nem tudom mi kapható és mi nem. De ebből egyértelműen látszik, hogy ez egy egyfázisú a generátor.
(#) mex válasza zosza18 hozzászólására (») Máj 10, 2024 /
 
Egyszerűsödött a helyzet. Most még egy mérésre szükség lenne, a vastest és bármelyik kivezetés közt lehet-e ellenállást mérni, és ha igen mekkora a számszerű értéke?
Ha szakadást jelezne a műszer, akkor a jóelőbbi posztodba említett feszültségértékek félrevezetőek voltak, kapacitív csatolás eredménye... A kábel "korbács" milyenségét ne felejtsd el ellenőrizni, lehet, hogy az egész bonyodalmat a szigetelés sérülése, esetleges testvezeték zárlat okozta. Ezt a hibaforrást is kizárva, nézz szét a topicban a képek közt, van egyfázisú fetes szabályzó, azt megépítve működni fog a töltés.
(#) proli007 válasza mex hozzászólására (») Máj 10, 2024 /
 
Hello! Megvalósult, a második és harmadik kép erről tanúskodik. Már csak egy szigetelés vizsgálat kellene a tekercs és a vastest között..
(#) mex válasza proli007 hozzászólására (») Máj 10, 2024 /
 
Ehhh csak az első képet néztem azután siettem...
Mindenesetre úgy néz ki, a tekercseknek nincs bajuk.
(#) zosza18 válasza proli007 hozzászólására (») Máj 18, 2024 /
 
Bocsi a késői válaszért, most értünk haza. Minden meg van mérve... a tekercs is és a tekercs vasához képest is. Se szakadás, se rövidzár, de még csak nagyobb Ohm-ikus ellenállást sem tapasztaltam a mérések során.
(#) proli007 válasza zosza18 hozzászólására (») Máj 18, 2024 /
 
Oké, akkor egyfázisú szabályzót neki..
(#) zosza18 válasza proli007 hozzászólására (») Máj 18, 2024 /
 
Pont az volt benne, mint amit linkeltem is.. szabalyzo
Ez gyulladt ki 150km után, ezért nem tudom mi lehetett a probléma.
Teljesítményre gyanakszom, de mivel a gyári adatok a fasorba, így nem tudom, hogy milyen kellene.
(#) proli007 válasza zosza18 hozzászólására (») Máj 18, 2024 /
 
Azt én sem, de ha ez a DUCATI szabályzó van benne, akkor én ezt teljesen korrektnek tartom.
Legfeljebb biztosítékot tehetsz az akksi és a szabályzó közé.
(Mert ha a generátor felé lett volna zárlat, a tekercsek is megégtek volna.)

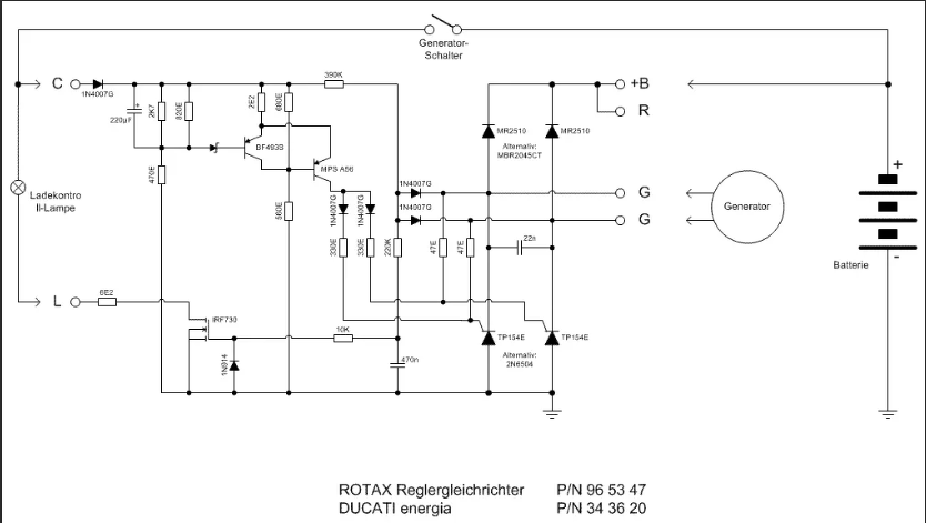
DUCATI.png
    
Következő: »»   57 / 58
Bejelentkezés

Belépés

Hirdetés
XDT.hu
Az oldalon sütiket használunk a helyes működéshez. Bővebb információt az adatvédelmi szabályzatban olvashatsz. Megértettem