Fórum témák
» Több friss téma |
Fórum » Áteresztő stabilizátor FET-tel
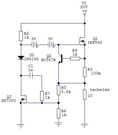
Hello! Hiányzik egy ellenállás a Drain és Gate között. A Gate-GND nem lehet összekötve és sok a veszteség.
Köszi akkor marad ez a GeLee féle.
Soha nem mindegy milyen célból kell valami és mik a minimális követelmények. Azt mindig meg kell előre határozni, különben értelmetlen egy kérdés és célszerűtlen, vagy általános lesz a válasz.
Hali! Lényeges a bemenőfesz, lehet a fet ki sem fog nyitni alacsony bemenő fesznél.
Az is járható út, hogy megemeled a gate feszültséget valami feszültség forrással. Itt konkrétan egy vagy két lítium gombelem van. Üzem közben gyakorlatilag nincs terhelő árama az elemeknek. Nálam már vagy 10 éve üzemel egy ilyen, csak abban nincs túláram védelem.
A 2n7000 csak azért van ott, mert a szimulátorban nincs TL341.
De igen. Ezek szerint van is a CM-Ben.
Köszönöm a segítséget.
Szívesen. És egész pontosan szimulálja a viselkedését, többször kipróbáltam elméletben és gyakorlatban.
Volt amikor nem találtam benne NE5532 opampot, aztán láttam az egyik szimulációdban, hogy van benne. Persze nem az 5, hanem a 7 kivezetésesek között.
Már csak powerjfetet kell találnom benne, vagy átszerkesztenem egy jfet adatait. A téma ugyanez, fetes áteresztő stab. Csak ott a gate alacsonyabb feszültségen van mint a source, nagyon kis drop feszültségű lehet a stabilizátor.
Az a két gombelemes ötlet is kiváló, egyetlen ami miatt mégis lemerülhet, az az áramkorlát aktivizálódása lehet. Amúgy P csatornás powerfetből - bár nincs akkora választék - de azért lehet kapni, és lehet belőle nagyon alacsony drop-al működő, egyszerű stabilizátort is csinálni.
Persze jfetből is lehet, de abból azért sokkal kisebb választék, még a P csatornás powerfethez képest is. Hogy még egy érdekes megoldást felvessek: léteznek olyan optocsatolók amelyek feszültséget adnak a kimenetükön (több infra led + mini napelem) ilyet felhasználva is lehetne alacsony maradékfeszültségű stabilizátort építeni. A hozzászólás módosítva: Júl 4, 2024
Én is csak idetévedtem. Valakinek kellett valami mosfet áteresztő stabilizátor, aztán belekeveredtem. Sajnos nem írta hogy mi az elképzelése, így valami univerzális kapcsolás jöhet számba.
De ha már stabilizátor, akkor előugrott néhány gondolat. Így jött ez a gomb elemes verzió is. Bár lehet kapni (meg a fiókban is van) low drop stab kocka, de néha lehetnek egyedi igények. Hogy a téma éljen, hát ápoljuk kicsit. Nálam is felmerült néha egyedi stabilizátor igény, aminek nem felel meg a kapható gyári stabok közül egy sem. Néha az alacsony drop igény volt fontos, néha a nagyon alacsony bemenő feszültség, máskor meg az alacsony fogyasztás. Ilyenkor jól jöhet a saját tervezés. Néhány példa: Li-ion cellával kiváltani két sorbakapcsolt AA elemet. Fotózgattam régebben, nem győztem cserélgetni az elemeket, ezért kellett egy 3,2-4,2V bemenő, 3V kimenő feszültségű stabilizátor. Egy fórumtársnak kellett olyan low drop diszkrét állítható stabilizátor, ami könnyen utánépíthető. Most meg nekem kell egy 3,3-3,7V/1A kimenetű áteresztő stabilizátor, ami 3,7V bemenetről dolgozik. Itt jön néhány probléma. 3,7V környékén már egy mezei mosfet sem nyit ki, tehát jöhet a gomb elem mint segítség. Azért leírom hogy miről is van szó. Hallgatjuk a CD-ket, de féltek néhányat, mert van köztük személyesen dedikált példány is. Természetesen klónozok belőle, de van amikor lusta az ember rakosgatni a lemezeit. Ezért valami alternatívát kerestem. Kellett egy médiatár. Ez lehet médialejátszó, laptop, vagy PC is. De folyamatos üzemre én inkább egy táblagépet választottam. Nos ennek a fejhallgató kimenete messze nem alkalmas jelforrásnak, tehát jöhet egy külső Dac. Csakhogy a táblagép egyetlen usb portáját ha lefoglalom, nem tudom tölteni. Ha töltöm, nincs Dac. Amúgy sem lehet mindig töltőn, mert egy korábbi vebrádiónak használt telefonban az állandó töltés miatt felpuffaft az akku. Lelki világa van az akkuknak, ezeket figyelembe kell venni. Ha nem tartjuk a töltöttségi szintet sem túl alacsonyan, sem magasan, sokáig nem megy tönkre. Egy Li-polimer akkut töltöttségét kell közepes értéken tartani, ez a cél. A táblagépen ki kell vezetni az akku pozitív csatlakozóját egy hozzáférhető pontra. Természetesen egy alacsony nyitófeszültségű schottky diódán keresztül, mert egy esetleges letestelése a pontnak végzetes lehet. Ezen a ponton kapja majd a töltést. De csak 3,4V+dióda nyitófeszültség értéket. Persze hogy ne legyen értelme, ezt is egy külső akku csomagról. Ez egy 3,7V-os 20Ah-s li-ion csomag. Erről táplálkozik megfelelő feszültség átalakítókon keredutül a háttértár, meg a Dac. Tovább most nem merülök bele, be is fejezem.
Most vettem ilyen tárolási/bele-meg-hallgatási célzattal fillérekért egy laptopot innen a fórumról. Ha tönkremegy eldobom : ) Nem egy hobbielektronikás hozzáállás... lehet, öregszem : )
A laptopot el kell dobni, mert az nem javítható egy erősítő gyártó/javító ember számára. Telefonról ne is beszéljünk, spakli kell hozzá, rezsó meg hajszárító. Nem vagyunk kőművesek, se szakácsok se fodrászok.
Ezeket nem javítjuk. De valóban kell ilyen otthonra tárolós meg szimulálós izének. Nemrégiben digitális zongorát javítottam, kellett egy szkóp. A zongorát nem tudtam hazahozni, a szkópom meg szabvány métetű. Szerencsére van egy usb szkópom, ami egy táblagéppel is működik. Az jól jött. Na hogy maradjunk a témánál, annak táplálásához is kellett áteresztő stabilizátor fettel. A hozzászólás módosítva: Júl 6, 2024
Egy Li-polimer akkut kellene 50%-os töltöttségen tartani, mivel nagyjából ezen az értéken öregszik legkevésbé. Tegyük fel, ez 3,5V kapocsfeszültségen történik. A probléma, hogy a hozzáférhető pont és az akku pozitív pontja között, ott van egy dióda.
Ha kontroll szondát használnék mint bajusz az üvegtigrisben, akkor tudnám hogy mekkora az akku kapocsfeszültsége. Egy ugyanilyen diódát kapcsolnék sorosan a tápegységgel, ki lehetne hidalni a diódán eső feszültséget. Az "C pont nem elérhető, de az "A" pont ennek a tükörképe. Ezért ha a két dióda azonos, a kompenzáció működhet. A "C" ponton lévő mosfetes hálózat a változó terhelést szimbolizálja.
Jó ötlet, de nemcsak egyforma dióda kell, hanem a két diódának azonos hőmérsékleten is kell lennie - persze ez jelen esetben nem visz be számottevő hibát. És hogy dinamikusan is jó legyen, elvileg a neminvertáló bemenetre kellene 2nF (mert ott 500Ω -al adja ki ugyanazt az időállandót, mint az invertáló vcs.)
Esetleg nézd majd meg, hogy mi történik ha pl. négyszögjellel hajtod meg a terhelést kapcsoló FET-et. A hozzászólás módosítva: Júl 17, 2024
Igen, a kompenzáláshoz kellene az azonos hőmérséklet is. De ahogy írod, ez jelen esetben nen akkora gond.
Ez egy táblagép, aminek csak egyetlen USB aljzat a van. Ezen fut egy zenelejátszó app, de a füles kimenet helyett egy Otg kábelen keresztül egy külső hangkártya, majd ennek optikai kimenetéről egy toslink/Rca átalakító a hang forrás. A hang rendben van, csak a táblagép töltése nem megoldott. A hátlapon két korongra ki van vezetve az akku csatlakozása, de egy véletlen zárlat elkerülése céljából egy Schottky dióda van sorbakötve a pozitív akku pólus és a hozzáférhető korong közé. Ha a tabletet a hozzá épített dokkolóra teszem, akkor szeretném tölteni, de nem 100%-ra, mert az megöli az akkut. Egy korábbi Webrádióként használt telefon így puffadt fel. Ezt elkerülendő okból van tervben egy ilyen táp. Az impulzus kompenzáció még hátra van, de köszönöm a javaslatot. A hozzászólás módosítva: Júl 17, 2024
|
Bejelentkezés
Hirdetés |













