Fórum témák
» Több friss téma |
Mielőtt kérdezel, a következő két dolgot ellenőrizd!
I. A helyes tápfeszültségek megléte.
II. A kimeneten van-e egyenfeszültség.
Élesztés.
Ezt az autós végfok példát rosszul mértem be. Gondolhattam volna, hogy kevesek élménye a rendes tápra, rendes jelre és rendes hangsugárzóra kötött "Blaupunkt" képen látható erősítő tesztelése. Hozzám néha befúj a szél ilyeneket, hol beépítésre, hol javításra és csak azon tudom kipróbálni amim van. De nem is ez a lényeg hanem az, hogy minden próba végén el kell ismerjem, ez bizony jól szól.
Az 565 ennek a topológiának a tovább fejlesztett változata, mi baj lehet belőle?
Van itthon autós erősítőm, nem is egy. Igazság szerint, a saját tápjával azért nem erőltettem soha a hajtását, mert ahhoz valami brutálisan stabil, illetve nagy áramú 14V körüli tápegység kellene, és nem terveztem, hogy ilyet építek. Akkora fantáziát tényleg nem láttam bennük soha.
Visszatérve az 565-re, ez a duál differenciálos topológia szerintem eléggé elterjedt, az erősítők minden területén. Ez egy stabil és viszonylag jó hangminőséget is tudó kapcsolás alapból. Ha ezt sikerült nekik úgy továbbgondolni, hogy jelentsősen tudtak javítani az átvitel minőségén, az nem lehet rossz. Véleményem szerint az 565 kapcsolása képes lehet rá, hogy normálisan tudja kezelni a a hifi tartomány teljes terjedelmét. Mindezt elektronikai megközelítésből persze...
A Krell bizony egy elismert név a hifi területén. Nem tudom a kapcsolás komplikáltságát bírálni, mert azt sem tudom, hogy ez a rengeteg bonyolítas mennyi nyereséget hozott nekik a minőséget illetően. Az biztos, hogy vannak olyan elméleti dolgok az erősítő építés területén, amiket nem, vagy csak ritkán szoktak a gyakorlatban megvalósítani. Szerintem ez is egy olyan elképzelésre épül. Mindd láthattunk már elvont elképzeléseket.
Csak röviden térnék ki az autós erősítők táplálására. Ha éppen van elfekvőben valami értelmes darab, a táplálás nem a 14V-os csatlakozóról érdemes megoldani, hanem a szekunder oldalról. Természetesen az ember nem vesz szándékosan autós erősítőt lakásba, de ha már ott van, akkor csak megfelelő hálózati táp kell neki.
Ha csak szobahangerőn akarod hallgatni akkor nem kell hozzá semmi extra, elég egy toroid, graetz meg a puffer. Egyébként meg az autóban sem stabil a feszültség, áll vagy jár a motor, világít a fényszóró vagy sem stb.
Nekem most is így megy az asztalomon egy SAF2070, és ennek nem is olyan rossz a hangja mint úgy általában véve a legtöbb autós végfoknak, mivel teljesen más a kapcsolása. A torzítása meg 1kHz-en a tizedesvessző után még három nulla, nem mintha ez bármit is számítana, mert zenét nem ezen hallgatok, arra ott van a csöves. ![]() Ha majd elég sokat olvasol meg építesz a témában akkor azt fogod észre venni, hogy a differenciál bemeneteket általában kerülik, nem a duplát de még a szimplát is. A Krell is pont olyan gyártó (erről is sokat olvashatsz) aminek a termékeit pont annyian dicsérik mint ahányan torzítógépeknek (KSA50) stb. hívják vagy szidják. Sokan rajzolgatunk (és mérünk) huszonéve a szimulátorban, néha meg is építjük amit rajzoltunk vagy modoltunk, aztán egy idő után csak rájövünk, ahogy Karesz is írta legutóbb, a mért torzításnak köze sincs ahhoz, hogy azt az erősítőt milyennek fogjuk majd hallani. Ő ha jól emlékszem pl. épp pont a Hawksford kaszkódot vette ki az épülő erősítőjéből amibe közel 7 számjegyű összegben pakolt alkatrészt. ![]() Példa kedvéért ha már autós erősítő, a SAF2070 pl. elvben a leggagyibbak közé tartozik, a gyakorlatban meg azonnal meghallottuk amikor kivettük az autókból és egy macaudio (a másikba meg egy macrom) került, hogy amazok hangja mennyivel keményebb, nyersebb, sterilebb, szóval hogy mennyivel jobban szólt a SAL. A hozzászólás módosítva: Júl 6, 2024
Igaz, de ez ugye azt feltételezné, hogy használni szeretnénk hosszabb távon, mondjuk szobai erősítőként. Ettől viszont én tartózkodom, a magam részéről. Hamarabb jutna eszembe az autós erősítő tápjára egy bevált, hifi kapcsolást építeni. Tegyük hozzá, hogy a legtöbb ilyen erősítő 4Ohmra, vagy még annál is kisebb impedanciára készül. 8 Ohmon viszonylag kis teljesítményre képesek azokhoz az erősítőkhöz képest amiket én érdekesnek tartok. Az alsó határ nálam kb a Quad 405 100+ Wattja. Kivételt képeznének a csöves, illetve class-a erősítők.
A hozzászólás módosítva: Júl 6, 2024
Azért írtam a robosztus tápot, mert én legutóbb egy ~1500VA körüli trafóról próbàlkoztam, de ott csúnyán beesett a szekunder fesz. Mondjuk ilyen kis feszültségnél nem is csoda. A pc táp talán egy fokkal jobb megoldás, de ott hiába a nagy megengedett áramok, az sem erre van kitalálva.
A differenciál, nem differenciál bemenet ismét csak egy érzékeny téma. Valaki nem szereti, más meg arra alapozza a kapcsolást. A Piret féle komplementer szimmetrikus erősítő is megosztja a közösséget. A tökéletes topológia nem létezik, de a régieket lehet fejleszteni a jobb eredmény érdekében.
Már bocsi, de tudnál képeket mutatni az előző építésedről?
Az előző építésemről? Nem értem ezt a kérdést, illetve kérést. Itt van mondjuk a 606. Én viszonylag kevés építést tudok magam mögött, hisz eleve kevés az olyan kapcsolás amiben elég fantáziát látok ahhoz, hogy elkezdjem összerakni. Próbálkoztam egyszerű csöves erősítővel, nem laterális végfetekkel, volt ic-s erősítőm is. Már régóta az mozgat, hogy jó minőségű és ezzel együtt nagy teljesítményű kapcsolást találjak. A 606 már majdnem jó lehetett volna, de végül nem találtam annyi pluszt benne, hogy az legyen a fő erősítőm. Most elkezdem a gfa 555-öt, és később talán az 565-öt is.
Én úgy vagyok vele, hogy lehet beszéddel kommunikálni, de szemmel az igazi. Azt véletlen sem gondold, hogy véleményezni akarlak! Mármint az építési szokásaidat. Köszi a képet, bár több nézőpontnak, esetleg több építési képnek jobban örültem volna. De ez csak az én hozzáállásom a témádhoz. És persze más fórumtársak, aki ilyennel kacérkodnak, és kukkolnak ötletért, tapasztalatért, még tanulhatnak is belőle. Akik meg öncélúan csak belemotyognak, lehet egy jó napjuk.
A képhez visszatérve, jó lett volna látni e panelek tápolását is. Esetleg a dobozba szervezését. De nem akarlak ezzel tovább fárasztani...
A panelek a végén kaptak 1-1 APT-100 toroidot, viszont bedobozolva nem lettek. Mentek néhány órát, részben műterheléssel, részben pedig hangsugárzóval terhelve. Mint írtam, igazából nem találtam meg benne azt amit kerestem. Próbálkozom, hátha találok olyat ami jobb lesz számomra.
Nem gondolom, hogy bármi extra van az építési szokásaimban. Általában Sprint layout, aztán Jlcpcb, az alkatrészek pedig vagy itthonról, vagy valamelyik külföldi forgalmazótól. Persze ettől függetlenül nem egy amolyan passzív építő vagyok. Érdekel az elektronika és a lehetőségekhez mérten megpróbálom minél inkább megérteni. A hozzászólás módosítva: Júl 6, 2024
Szia, igyekeztem haladni.
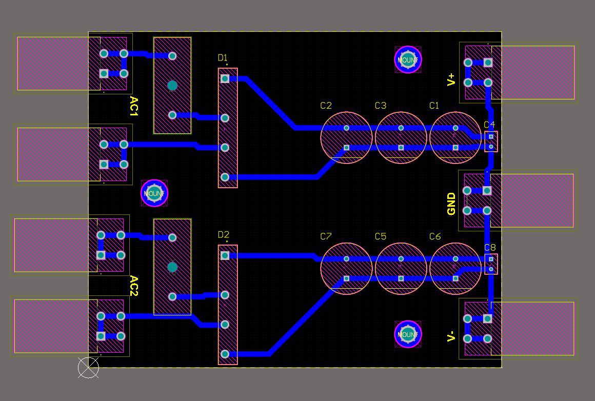
A tápegység huzalozását mellékelem, illetve az erősítő kapcsolási rajzát. Ha bármi elkötést látsz, szívesen venném. A NYÁK egyoldalas legyen? Bármi tanács, mit hogyan huzalozzak, elrendezés... Köszönöm!
Szia! Akkor átment az üzenet a táp kialakításával kapcsolatban. Most már jó lesz.
A NYÁK lehet két oldalas, de az áramkör bonyolultsága egyáltalán nem igényli. Az IN és az OUT pontok minél távolabb essenek egymástól. A rajzon majd össze kell kötnöd Q8, Q11 emittert a kimenettel és tegyél az U3 műveleti erősítő 4-es lábára is 1 µF kondit.
Tartok tőle, hogy a GFA-555 is megy a Quad mellé. Echte differenciál erősítős, áramgenerátoros alapkapcsolás, olyan mint a vidi végfok. Douglas Self írt ennek a topológiának az optimalizálásáról.
Ha az erősítők négyévszakos gumiját keresed hasonló kompromisszumokkal kell számolnod. Jobban járnál egy 5-30 W-os hallgatóssal ami gyors, jó a nyílthurkú erősítése, nagy a fázistartaléka és makulátlan jel/zaj viszonnyal rendelkezik. E-mellé építhetnél 300 plusz wattosat, hogy még a karodon is húzza szőrt, ha annak eljön a helye és az ideje. Oda már limiter kell, DC-, áram- és termikus védelem, meg a lehető legrobusztusabb kialakítás.
Ami azt illeti, én nem mondtam, hogy bajom lenne a differenciál bemenettel. Jelenleg is 405-öt használok és az 5534-nek is ott van az elején. Az 555-öt egy régi pa erősítőhöz tudnám hasonlítani. Tényleg nincs benne semmi extra, de mégis kíváncsi vagyok, hogy mit adott ki a kezéből Nelson Pass, amikor ez kijött. A teljesítménye mellett például ott van még az NTC-s kompenzáció is, ami miatt egy kicsit mégis kilóg a sorból. Ezzel a megoldással eddig még nem találkoztam. Egyébként jó összehasonlítási alap lenne az is, mivel van duál differenciálos erősítőm, és ha pluszban itt lenne az 555, meg az 565, akkor mindjárt kiderülne, hogy mekkora különbség is van az egyes változatok között.
Az OK, hogy megfogott a kapcsolásban valami és kíváncsiságból megépítenéd. De nem lenne érdemes kisebb teljesítményű verzióban megcsinálni? Akkor nem áldozol rá egy vagyont, talán feleslegesen....
Az 555-re csak akkor lesz felesleges a befektetésem, ha egy hiba miatt ellövi a végtranzisztorokat. Valószínűleg njw0281 megy majd a végére a párjával. Az ellenállásokon kívül az összes alkatrész jó lehet egy másik, hasonló teljesítményű kapcsolásba.
Az NJW0281/0302 jó páros, nekem is van belőle itthon egy kevés...
Szerintem meghajtónak is ezt tedd a kapcsolásba, mert rendes meghajtót ma már nemigen kapni. Szép eredmény lesz, ha sikerül hibátlanul megépíteni, azután jöhet a következő kihívás
Meghajtónak mje15032/033 van betervezve. Reméljük, hogy ide is beválik.
Ha nem hamisat veszel belőlük akkor talán. Nekem egyszer sikerült bevásárolni az MJE-kből, olyan 120-140V között vége volt az összesnek, 100V alatt mentek gond nélkül. Viszont 100V alá meg még a békebeli (30 éve vásárolt) BD243/44-nek is sokkal jobb hangja volt mint az eredeti MJE-knek.
Építs inkább D osztályt, nagy teljesítményre olcsóbb is mint az AB, nem is melegszik, és megvédeni is sokkal egyszerűbb egy zárlattól. Idézet: Na jó ezt megérdemeltem „Akkor átment az üzenet a táp kialakításával kapcsolatban.” ![]() Azon morfondíroztam este, hogy az árammérő és az áramkör többi része más GND-n van. Ha jól emlékszem, ez gond volt a BH-görbe kirajzolása során, mivel a szkópon belül a GND-k össze vannak kötve (azonos potenciálon vannak). Így a GND szeparálása, elválasztása nem biztos, hogy járható út. Eddig NI-os DAQ-val mértek a kollégáim, és ott a DAQ-nál ez nem volt probléma. De az egyik feltétel az volt, hogy ne használjuk NI-os termékeket és ezzel együtt LabView-t se.
A táp GND-je lesz a csillagpont. Oda kötöd be valamennyi részegység testvezetékét és természetesen a szkópot is.
Nos, mivel viszonylag nagy tételről van szó, az alkatrészek nagyobb része a Mousertől jön. Mondjuk van olyan is, ami maradék és azoknak nem igen ismerem már a származását. Meglátjuk. Érdemes lenne ennek egy picit utána menni. Valóban nincs túl sok normális típus a nagyobb feszültségű meghajtó tranzisztorokból.
A d osztály még mindig kieső nálam. Ismerem az előnyeit, de még mindig elkötelezett vagyok a régi kapcsolások felé.
Csak érteni akarom...
Az áramérzékelőnél mindenhol AGND-d használok. Akkor azoknak mi értelme lesz így, ha a kimeneti BNC csatlakozó (J7) GND-jét a GND-re kötöm?
Hol csatlakozol szkóppal, vagy egyéb mérőeszközzel az áramkörhöz? A J7 gondolom az egyik.
Így van.
J7 az árammérő BNC csatlakozója, ez az egyik kimenet. A másik pedig az "out amp" J6 és J5 (GND). Ezek sima banáncsatlakozók, erre megy rá a szkóp másik csatornája (ez utóbbi adja a feszültség jelet, míg az előbbi az áramot).
Így egyszerű, a J5-öt nem a terhelés testre, hanem az AGND-re kötöd.
Ha ez nem jön össze, akkor a szenzornak adsz (pl) NYÁK-trafóval független tápot. Már ±8 V is elég. |
Bejelentkezés
Hirdetés |
















