Fórum témák
» Több friss téma |
Mielőtt kérdezel, a következő két dolgot ellenőrizd!
I. A helyes tápfeszültségek megléte.
II. A kimeneten van-e egyenfeszültség.
Élesztés.
Valami szimmetrikus tápegységet. Ahogy beszéltük.
A hangvételből ítélve, nem tűnik valami technikailag kielégítő ötletnek. Sokat nem gondolkodtam még rajta. A kis AC/DC-vel már dolgoztam, jól teszi a dolgát.
Egyelőre ne foglalkozz a külön táppal! Csak akkor lenne rá szükség, ha valamilyen zavaró körülmény lépne fel.
A korábbi anomáliák szerintem abból származtak, hogy nem volt kompatibilis az alulátresztő szűrő műveleti erősítőjének típusa a táplálás módjával.
Értem, csak muszáj előre gondolkodnom, mert vannak drága alkatrészek is a kapcsolásban (LEM), és most már minden "gyerekbetegségre" szeretnék figyelni.
A végleges verziót szeretném elkészíteni. A hozzászólás módosítva: Júl 8, 2024
Vagy prototípust építesz, kiértékeled, szükség esetén elvégzed a módosításokat, vagy olyan támogatót vonsz be aki épített/használt már ilyet.
Nos, az 555 valahogy így fest próba előtt. Remélem, hogy jó lett a rajz és az összeállítás is.
Nos, egyeztettem a "megrendelővel".
Úgy néz ki, nem szükséges a szeparált GND. Ha egy földpotenciált használok, nem követek el nagy bajt? Én úgy érzem így már okafogyottá vált.
Üdv!
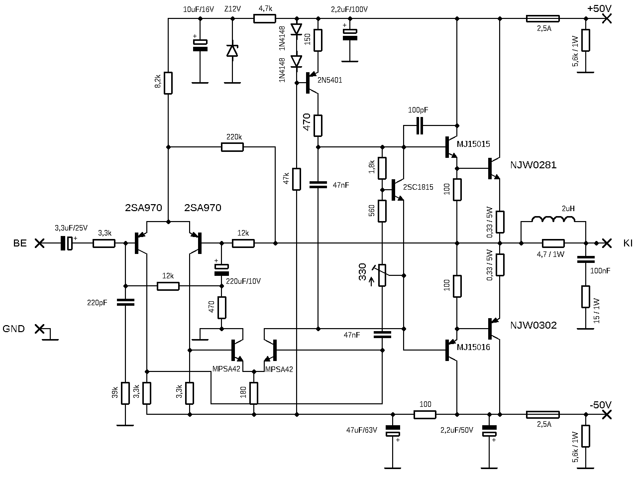
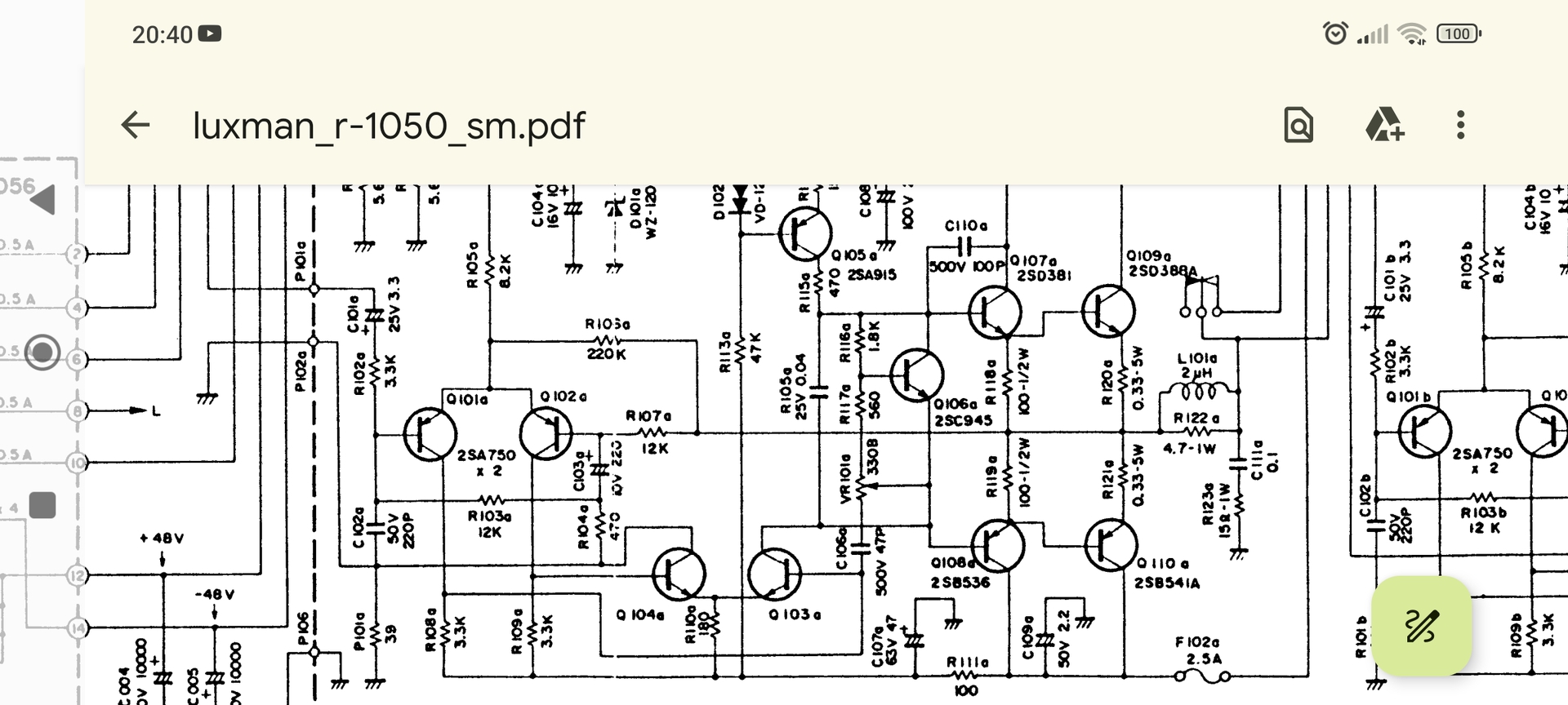
Picit vitaindítónak is szánom ezt a hozzászólásom. Szóval, mostanában sok videot nézegettem régebbi (vintage) készülékekről. A hozzászólásokban, rendre azt olvasom, hogy a régebbi dolgok jobban szóltak. Ezt nekem nem tiszteni eldönteni, ugye ízlések és pofonok. Aztán az egyik külföldi videoban egy srác -aki ilyen vintage audio cuccokat árul- is említi, hogy sok vevője kérdezi tőle is. Szerinte az lehet az oka, hogy azok a mérnökök akik a 70-es évek elején a tranzisztoros/integrált erősítőket tervezték, azok még az elektroncsöves technikán nőttek fel, az volt a minta. És megpróbálták a tranzisztorosokat is úgy tervezni, hogy hangban hasonlítson a csöveshez. Ez egy picit szöget ütött a fejembe. Ma az eaglebe berajzoltam egy sokak által jó hangúnak tartott Luxman R-1050 végfokát. Próbáltam kihelyettesíteni a mai alkatrészekkel. A hozzáértőktől kérdezném, hogy miben más ez a kapcsolás, mint mondjuk itt a fórumon népszerű erősítők kapcsolása. (mert nekem mint laikusnak nem nagyon)
Szia! Ez a kapcsolás mintha el lenne rajzolva. A 330 Ω trimmerhez kapcsoló 47 nF nekem sem értékben, sem bekötésben nem tetszik.
A szervízdoksiból csináltam, de lehet benéztem valamit.
Én az R125/126-ot nem értem. A hozzászólás módosítva: Júl 10, 2024
És ha még a poti meg a kondi közös pontja rámegy a Q103 kollektorára? Mert a másik oldal rajzán úgy van.
Igen a C106b van helyesen rajzolva és az érték pF, nem nano.
Az R125/126 merre található? A DC védelemben R124 után R127 következik.
Akkor javítom.
A végfok rajzát ha nézed a C101a felett van bekötve tápba. De jól sejtettem, hogy a DC védelemhez van köze.
Nem ismerem a készüléket, csak feltételezem viszonylag hosszú huzalon kap tápot a végfok. Ezen huzal induktivitása a tápszűrő kondik alkotta rezgőkör jóságát szokás ilyen ellenállásokkal lerontani.
Nem probaltak ugy tervezni. Az egyik lenyeges elteres, hogy a felvezetonek van termikus hibaja, ami a csövesnek nincs. Nyilvan a csonek nagyobb a tömege. Ebbol adodik eleg sok problema, IM torzitast tekintve. A masik, hogy a hetvenes evekben meghajtottak a vegfokot egy LP vel, ami eleve egy jo analog jel, nem volt minden limiterrel es hangbehuzoval a helyere huzva es termeszetesebb volt a zene is. Kerdes hogy mihez kepest szolt jobban? A hatvanas evekben 3 wattos fa dobozos AM radio volt az atlag amit felhasznalo hallhatott. Ezek utan egy sztereo FM adas ketszer 10 Wattal mekkorat szolhatott?
. A hozzászólás módosítva: Júl 11, 2024
Kérnék egy kis segítséget. Az erősítő elindult, a kimeneten meg van a + és a - szinusz is. A problémám az, hogy nincs nyugalmi áram és nem is lehet állítani. Természetesen a szkópon is látszik a keresztezési torzítás. A c2, illetve a t2 nélkül is fennáll a hiba. Q4-Q7 vonalon kellene keresgélnem? A rajzon esetleg vettetek észre olyan alkatrész értékeket ami eleve kizárja a helyes működést?
A P1 poti tekerésére nem változik semmit a nyugalmi áram?
A hozzászólás módosítva: Júl 11, 2024
Mekkora a feszültség ezen a potin? Az változik, ha tekered?
Máris adom az adatokat, csak közben hozok egy beállító rajzot is, a feszek miatt. Ehhez álltam be a tápfesszel.
A P1-en a feszt nagyjából 0-4,7V-ig tudom állítani.
(1 pár végtranzisztor van bent.) A hozzászólás módosítva: Júl 11, 2024
És valahogy így áll nálam a gnd-hoz képest.
Q621 és Q623 bázisán is megvan ugyanez a feszültség?
A kimenet nullán áll ilyenkor? A hozzászólás módosítva: Júl 11, 2024
Köszönöm szépen! Nagyon jó volt a megérzésed. Az kimeneti lapon volt egy átkötés a D- és Q11 (Q623) bázisa között, amit nem raktam be
![]() Mindjárt másképp fest a dolog. A hozzászólás módosítva: Júl 11, 2024
Ha egy balansz potit ki akarok kötni (rossz), akkor hogy célszerű? Sztereo poti, egy láb gnd, egy be, egy ki. Zárjam rövidre a be és kimentet, vagy két egyforma ellenállás a gnd és be oldal felől a kimenethez. 250k a poti.
Egyszerűen tükörbe kell kötni. Ez az egész balansz kérdés egyéni dolog. Ha az ember monobokkban gondolkodik, például külön dobozban, adódik a megoldás, a két hangerőszabályzó. És ezeket is lehet skálázni, azaz adott számnak, adott beállítás. Azonban igényes zenehallgatásnál, adott erősítőnél átviteli elcsúszás is felmerülhet a két csatorna között, ami befolyásolhatja a térleképzést. Én nem használok balanszot.
Nincs mindenre igaz jó válasz. Mielőtt bármit elkezdesz kötözgetni, meg kell nézni a kapcsolást, mert többféle megoldás is létezik a csatornák szimmetriájának korrigálására. Talán csak simán át lehet kötni, de nem zárható ki valamilyen fix állapot létrehozásának a szükségessége sem.
És nem bírom ki, hogy meg ne jegyezzem, szokás szerint egy tapodtat sem viszi előrébb mek-elek "fura" álláspontja a témát.
Ez lenne az. Sansui AU-G50X. A kapcsolók balról jobbra, low pass, hi pass utána középen a balansz poti (a piros jegyzéstől alig látszik) utána loudness kapcsoló, utána hangerő poti.
Nagyon pöpec erősítő, szépen megépített, de a mély/magas/balansz potiknak lőttek (alpsok, de 40év az 40év)Nem is nagyon találok belevalót. Míg sikerül találni poti addig azért szeretném használni.
Kedves Alkotó, csak annyit a megjegyzésedről, hogy mivel nem vagyunk egyformák, lehet mindenkinek saját "előrébb" iránya...
Én sem nagyon használok, de most nem is a használatról volt szó. Míg nem találok bele potit, addig kellene vmi ideiglenes megoldás.
|
Bejelentkezés
Hirdetés |








. 




