Fórum témák
» Több friss téma |
Mielőtt kérdezel, a következő két dolgot ellenőrizd!
I. A helyes tápfeszültségek megléte.
II. A kimeneten van-e egyenfeszültség.
Élesztés.
Szia!
Érdekelne hogy haladsz a "kínai csodával"? Én 2022. novemberében bírkóztam egy egy ilyennel, éééés Ő győzött! Úgy oldottam meg a problémát, hogy kihajítottam belőle. A helyére ment VF2 és ketten örűltünk. A haver mert lett működő erősítője és én mert megszabadúltam tőle. A panel viszont még megvan és még mindig cseszteti a zagyamat hogy mi volt a hiba...
Megint én...
Közben elgondolkoztam picinykét, és volt a kütyüben egy ventillátor. Azt hiszem az viszont külön tápról ment, az nem kavarhatott bele a kimeneti egyenfeszbe. Talán...
A tesztnél az erősítő kapcsain 113V lett a terhelt feszültség. 100 Ohmok sorban, 1kOhm terhelés. A feszültség mindkét oldalon egyenlően 1,4- 1,5V lett (lassan csökkenő értékkel). 750Ohm terhelésen van meg az 1,6V+ kezdő feszültség. Viszont ez a kapcsolás eleve 170V max feszre készült. Ha nem tévedek, ez így rendben van.
A hozzászólás módosítva: Okt 12, 2024
Igen, ez így rendben van. A vége ezek szerint elkötve nincsen.
Még egy ötlet: DC szervó nélkül is kipróbálnám az elejét, kizárva, hogy a szervó hozza be az aszimmetriát.
Ez már megvolt. Már ki is cseréltem az ic-t. A szervo nélkül 4V DC, Illetve egy jelenleg még érthetetlen 31,2V AC van a kimeneten. Ez valami gerjedés lehet.
Hogy ne vicceljék meg az embert az adatlapok, a legbiztosabb, ha a lábkiosztást megmérjük. A multiméter dióda opciója sajnos nem tesz különbséget a kollektor és az emitter között, de van egy egyszerű trükk. Ha már meg van a bázis, akkor a bázis-emitter diódát fel lehet ismerni, mert 7V körül letörik. A multiméter ettől kisebb feszültséggel tesztel, tehát külső feszültségforrást kell használni. Egy 9V-os telep valószínűleg elegendő lesz.
Régebben szívtam a BC tranyók MPSA92/42 cseréje miatti fordított lábkiosztású tokozással.
Elég szépen sikerült belerondítanom a hibafeltárásba. A nagy kötözgetésben fordított tápot kapott az egész kapcsolás. A tápágba kötött 5W izzó + 10 Ohm valamelyest megmentette a helyzetet, viszont belépett a képbe egy kb 13Vpp, 166kHz gerjedés a kimeneten... Lehet érdemesebb lenne összerakni a másik panelt.
Az R121 bemenet gnd, illetve táp gnd összekötő fusible ellenállás cseréje után 200kHz 1V van a kimeneten. Ez sem jó, de sokkal jobb.
A végtranzisztorok BE ellenállásait kiemeltem. A bias feszültségeken nem változtatott. A kimeneti DC 0mV közeli értékre csökken és néhány mV kilengéssel ott is marad.
Az R125-126 feszültsége 0,288V, a Q301 BE0.25V a Q201 BE pedig 0V.
Lassan bűvölészem. Kapott hangfalvédelmet meg a venti és kijelző külön tápra kerül. A végfokot elméletileg kijavítottam majd élesztéskor kiderül benne marad-e vagy repül és megy be a helyére két tda7294 .
Na ennek a 0,288 V-nak amit az R125, vagy R126-on mértél, kéne látnunk a jelalakját. Ha galvanikusan le van választva a szkóp, csak akkor kösd közvetlenül az ellenállásra!
Ha láthatóan egyenfeszültség, akkor a vezérelt áramgenerátort vesszük górcső alá, ha pulzáló jel, akkor pedig ideiglenes kompenzáló tagot fogunk felhelyezni a panelra.
Ha a galvanikus leválasztás alatt leválasztó trafóra gondolsz, akkor nincs és nem is tudom megoldani. Földelve nincs. De miért nem köthetem rá?
Így néznek ki a jelalakok. 0,2V 2ms /div, x1. Illetve a saját nyákom, ha esetleg kellene...
A hozzászólás módosítva: Okt 12, 2024
A NYÁK-ról jobb lenne nagyobb felbontású kép.
A 12-17 terminálokat hogyan kötötted össze? Egy drótot látok 14-17 között. Alul esetleg van átkötés? Szerk.: látom már a 17 a J106 középsőre megy. A hozzászólás módosítva: Okt 12, 2024
Alul nincs átkötés. Kivéve a bemeneti rövidzár. A kompenzáló tranzisztorok viszont alulról vannak beforrasztva. A fused/unfused tápok is mind be vannak kötve.
A hozzászólás módosítva: Okt 12, 2024
Azt ismét hozzátenném, hogy a kimeneti panel nélkül teljesen jó értékek vannak mindenhol. Az R125-126-on például 0,85V (lassan emelkedik) és teljesen sima egyenfesz. A kimenet borítja fel az egész kapcsolást.
A tápfeszültséggel kapcsolatban sajnos félrevezettelek a dokumentáció felületes tanulmányozása miatt. Az áramgenerátor működési feltétele a 80 V-os táp megléte. A túlzott tápesés, vagy a biztosíték kiolvadása egyből elveszi a bemeneti diff. erősítő áramát.
Kakaót neki!
Az nagy baj. A nagyobb tápom teljes feszültsége 152-153V. És igen, a bias helyzet ezzel a feszültséggel sem változott.. Azt viszont nem értem, hogy akkor a kisebb táp mellett hogyan működhetett a bemeneti panel a kimenet nélkül?
A hozzászólás módosítva: Okt 12, 2024
Lehet korrigálni.
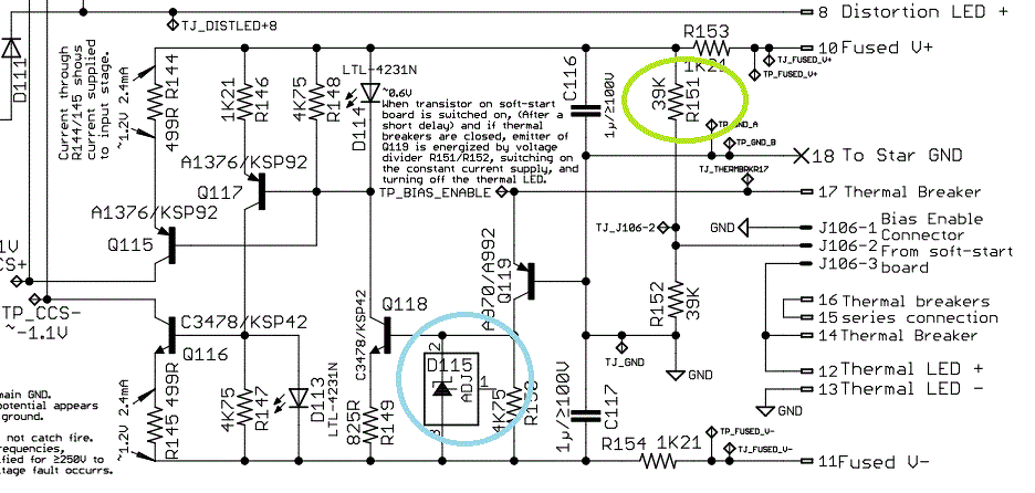
A D115-ön stabilan 2,5 V-nak kell lennie. Ha jól gondolom a teljesítményfokozat rákötésekor már nincs meg. Az R151 csökkentésével visszaállítható. Gondot okozhat, hogy labortáp helyett védőellenállást használsz a tápágban. A pufferek híján a táp minden rezdülése visszahat a diff. erősítőre, a Q115-119 kör nem korlátozza a frekvenciát. Szükség törvényt bont alapon, a Q119 emitterébe egy elemről/akkuról is beküldheted a 2 mA-t. A hozzászólás módosítva: Okt 12, 2024
A két állapot közti különbség úgy alakul, hogy kimenet nélkül 2,47V van, kimenettel viszont 2,4V. Ez lenne hát a probléma gyökere?
A 2,4 V-ban valószínűleg tüskék vannak.
Az R144-en és az R145-ön kell makulátlan egyenfeszültségnek lennie szkóppal vizsgálva. Ez a feszültségérték csak 0,6-0,7 V-tal lehet kevesebb mint a hozzá tartozó LED feszültsége. Az első méréseknél itt durva hiba mutatkozott.
Meddig lehet ezzel biztonságosan lemenni? Kapott egy párhuzamos 75k-t az R151, de az utolsó mérésem szerint még így is 2,38V van az LM-en. Gyanítom, hogy a Q119 nem díjazná ha túl kicsi lenne az R151.
Ha a teljesítményfokozat megrántja a tápot, akkor az R151 csökkentése nem sokat segít.
Mielőtt ebben jobban elmerülnél, tedd rá a szkópot az R144-re és az R145-re! Figyeld meg ott milyen változást okoz a végfok rákötése.
Az R114-en kimenet nélkül szép egyenfeszt látok, kimenettel viszont egy nagy frekis jelet. Viszont most már legalább tudom, illetve tudjuk, hogy hol kellene kutakodni. Mára feladom a dolgot. Köszönöm az eddigieket!
Rendben, majd menjen ideiglenesen 10 µF a D115-tel párhuzamosan (polaritásra ügyelve).
Egy picit ötleteltem. Szeretném a lehető legkevesebb változtatással megoldani a problémát. Mi lenne, ha lemondanék a Thermal protect visszajelzésről és a következő két alkatrészt alkalmaznám az LM336 stabilizálására? A Q119 lekerülne a kapcsolásról, illetve a D115 biztonságos feszültsége miatt kapna egy plusz zénert az erősítő. A hővédelem viszont továbbra is le tudná kapcsolni az előfeszítést, egy esetleges túlmelegedés esetén. Ha viszont ez így be visz valami plusz zajt, vagy esetleg megbízhatatlanabb, mint a gyári megoldás, akkor nem alkalmazom.
A hozzászólás módosítva: Okt 13, 2024
Amíg nem derítettük fel, hogy mi a hiba a D115 környékén, addig nem fognék átalakításba.
Azt hittem, hogy eleve az a baj, hogy kicsi a fesz a D115-ön. Ezek szerint más problémát is sejtesz?
|
Bejelentkezés
Hirdetés |


















