Fórum témák
» Több friss téma |
Kapunyitó típusSzevasztok!Keresem a képen látható kapunyitó típusát, esetleg rajzát a triak környékének. A MOC kalapot emelt, és mellette 3 ellenállás szétégett. Köszönöm a segítséget. Üdv. M.
Szia konkrét rajzom nincs de ez a lényeg, a fő triak is elpukkant szerintem nálad.
Ebből ki tudod legózni. Ditec Ion6 úszókapu végálláshibaSziasztok!A segítségetek szeretném kérni egy ditec ion6-nál nemrég jelentkező hibajelenség megoldására. Ennél az uszókapumozgató motortípusnál nincs fizikai végálláskapcsoló, hanem tanulóüzemmód után a végállás elérésekor megáll. Ez az elmúlt 3 évben müködött is, de most a tanulóüzemmód után a zárt és olykor a nyitott végállásban a fogaskerék tovább - gyengéden - kattogva rángatja a kaput , lásd linkelt video.Hibajelenség video linkje Ez panelhiba vagy beállítás? Köszönök elöre is minden segítséget!
Szevasztok!
Köszönöm mindenkinek a segítséget. Üdv. M.
Hello! A motort és a kábelt is nézd meg, nem-e az nyírta ki az áramkört. Az OPTO vélhetően azért ment világgá, mert a triac már nem gyújtott be. A relét is nézd meg.
Szevasztok!
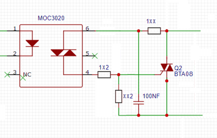
A panel szitázva van az alkatrészek alatt, ez egy igen jó pont. Visszább 6 hozzászólással látható. De az ellenállások szétégtek, ezért a nyákon sérültek a felíratok. Csatolom az igen érdekesen kivitelezett áramkör rajzát. Az "X"-ekkel jelölt számok eltüntek. Akinek van ötlete mik lehettek, kérem adjon ötletet. 1XX = 1X2 = XX2 = Köszönöm a segítségeteket. Üdv. M.
Van egy ilyen panelem ha jól emlékszem. Megpróbálom előkeresni
Proteco Elite 4 állórész beragasztásaSziasztok!Van nekünk egy Proteco Kit Elite 4-es kapunyitónk. A jobb szárnya mindig egy kicsit beljebb áll meg. A hiba az, hogy a jobb oldali motor állórésze el tud forogni a házban. Egyszer már beragasztottam. Igaz FBS-sel és gondoltam is, hogy nem lesz hosszú távú, de elég jól bírta. A kérdésem az lenne, hogy ti mivel ragasztanátok be a házba az állórészt?
Kétomponensű epoxi. Olyat ne vegyél, amire gyors kötés (jellemzően öt perc) van írva, azzal tényleg gyorsan kell dolgozni. A szürke színű általában erősebb, mint az átlátszó/áttetsző.
Szia!
Sajnos nem találom,pedig tudom hogy van. De ha nem keresem, akkor biztos meg lesz.
Az enyémről van kép a neten...valamelyik dobozomban pihen.
Szevasztok!
Akkor most is köszönöm szépen mindkettőtöknek. Mostmár csak a triac mögött, előtt, és mellette jobbra kellene az ellenállás értéke. Köszönöm ha előkerül, és megtudom a színgyűrűket, vagy értéket. Üdv. M.
Egy kép felbukkant erről a neten...
De jobban megnézve a fotódat, a kiforrasztott ellenállások helyén be vannak írva az értékek. pl. "152" vagy 102, talán te jobban látod "élőben"... A hozzászólás módosítva: Dec 16, 2024
Először is kellemes ünnepeket mindenkinek!
A képet meg köszönöm. A triak mögötti ellenállás színkodjat leírhatnád még ha megkérlek szépen. Köszi. Üdv. M. A hozzászólás módosítva: Dec 24, 2024
Szia! Azt nehéz lefotózni...a képeden sem látni jól az ellenállás alatti feliratot, de az is "102"-es lehet, mint a két másik triac körüli ellenállásnak is 1Kohm az értéke.
A hozzászólás módosítva: Dec 25, 2024
Ismeretlen vezérlő panel, típus, márka felismerésSziasztok. A mai napon kezembe került két régen általam félretett ( hibás relé cetlivel mellékelve) vezérlő panel. Sajnos típus jelölés nélkül és hiába keresgettem a neten nem jártam szerencsével. Valaki felismeri talán? Szeretném rendbe tenni de jó lenne valami infó róla.
Köszönöm szépen.
B.Ú.É.K. mindenkinek. Üdv. M. Kivitelezési hiba?Sziasztok!A fogaslécnek nem felül kellene lenni? Jelenleg a fogközök jéggel vannak tele. A másik hogy a végálláskapcsoló már többször megakadt és nem állt középállásba és így csak 70cm ment a kapu. Esetleg van jobb minőségű helyette, vagy mit lehet vele tenni?
Nem sok kapumotort szerelhetett, aki fel rakta. A fogasléc felül van, úgy kell beállítani hogy a fogaskerék fogai és a fogasléc fogai között 1-2 mm hézag legyen, vagyis ne feküdjön teljesen egymásra a kettő. Ha kevés, akkor szorul, ha sok, akkor induláskor ledarálhatja a fogakat a fogaslécről. A végállás kapcsoló lukja nincs tele szeméttel?
Nincsen, megnéztem meg szilikonsprayval be is fújtam.
Ez úszókapu? Vagy kerekeken gurul? Ha az előbbi, akkor a betekert csavarok nem érik el csapágy kötegeket? Jól látom hogy a C sínre csavarozták a fogaslécet?
Hello! Itt láthatod 20:50-nél, hogy lefelé vannak a fogak.
Akkor le kell venni a burkolatot és megnézni hogy miért nem áll vissza közép állásba a rugó.
Igen úszókapu. A csavarok nem érik el. A fogasléc a kapu aljának a zártszelvényére van csavarozva.
Ja,oké. Csak a képen úgy tűnt, mintha a C sínen lenne.
|
Bejelentkezés
Hirdetés |






, lásd linkelt video.

De ha nem keresem, akkor biztos meg lesz. 






