Fórum témák
» Több friss téma |
Szerintem érdemes lenne vastagabb vezetéket használni és nem forrasztott kötést, valamint, hogy minél nagyobb felületen érintkezzenek a csatlakozási pontokon.
Végülis elsősorban attól függ, mekkora hűtőbordára (és hogyan) szereled rá az ellenállásokat. Viszont még a leggyengébb aktív hűtés - mondjuk egy egész lassan forgó ventilátor is, rengeteg meleget tud lefújni a hűtőbordáról, azaz drasztikusan jobb lehet a passzív hűtésnél.
Megkockáztatom, hogy ha simán az ellenállásokat fújta volna egy venti, akkor lehet, hogy már akkor sem olvadt volna meg a forrasztás.
Rajta van a listámon, hogy egyszer felszerelem ezeket valamilyen jól hűthető dologra, de van még előtte néhány egyéb tennivaló.
Ezek az ellenállások a ráírt teljesítményt hűtőbordára szerelve tudják, anélkül túlmelegedhetnek. Igazából szinte bármilyen kellő felületű fémfelület elegendő lehet.
A hozzászólás módosítva: Feb 11, 2023
A vateran arult valaki olyan mutethelest , ahol ossze voltak fogva az ellok.
Kifogasoltam , majd a vegen arra jutottam hogy a legjobb hutes acsurig toltott fürdőkád.
Sziasztok!
Szeretnék én is magamnak egy DC műterhelést építeni. Alapból a Statron 3227.1-nek kerestem a rajzát, mert mi a munkahelyen azt használtuk és elég praktikus kis szerkezet volt, de nem találtam, ezért kénytelen vagyok más gyári rajzokhoz nyúlni. Szerencsére elérhető az Agilent Technologies 6060B and 6063B rajzai, amik ugyan kicsit brutálisabb tulajdonságokkal rendelkezik, kezdésnek jó lesz. Feltűnt, hogy a terhelést úgy "kapcsolják ki", hogy a FET-ek gate lábát lehúzzák egy diódán keresztül a GND-re. Ez nyilván működhet is, de mi a helyzet az előtte lévő műveleti erősítővel? Nem terheli túl a kimenetét? Hiszen ott csak 22R gate ellenállás van előtte. Persze értem, hogy a diódán még esik 0,6...0,7V. Alepvetően a saját eszközömet megpróbálnám 6,5A-re tervezni, és modulárisan felépíteni, így egy modulra kerülne ez a FET-es, lényegében áramgenerátoros rész a műveleti erősítőjével, és a vezérléshez az egyes terhelő modulok vezetékkel csatlakoznak. Azthiszem itt a fórumon ktamas66-nak van hasonló eszköze, kapcsolási rajza is nagyon hasonló, csak neki PIC vezérli teljesen. A söntök nálam direkt kerültek alulra. Egy PSE sziréna töltőjében láttam ilyen megoldást, az 20-30 évig elment így, gondoltam majd itt is megfelel. A hozzászólás módosítva: Feb 3, 2024
Hello! Nem túl szép, de az OPA-nak nem okoz hasmenést a kimeneti "zárlat", mert áramkorlátozás van a kimenetén.
Azt ugyan nem írtad, de szándékos, hogy a vezérlő feszültség negatív, vagy is 0..-12V? A hozzászólás módosítva: Feb 3, 2024
Szia!
Köszönöm a választ, akkor azt a részt nem piszkálom. Igen, szándékos, mert az eredeti HP rajzon semmit nem módosítottam. Az eredeti rajzon van még egy invertáló erősítő ennek a fokozatnak a bemenetén, az nekem már a vezérlésre fog rákerülni. Vezérlésre egyenlőre még nem sok ötletem van. Nem szeretném túlbonyolítani sem.
Készül az új 2024-es műterhelés projektem is... Már csak pár alkatrész és kész a nyákterv, mehet a JLCPCB-hez..
Igazán írhatnál róla többet.
Pár alap dolgot leírok.
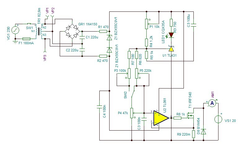
- 400V / 50A-es műterhelés lesz. - Nagyon gyors us-os áram beállás -- bementi kondenzátor nélküli felépítés - A mérés mA/mV felbontású, külső 18 bites A/D-vel, precíziós 0,1%-os 10ppm-es alkatrészekkel - Beállítható max áram, minimum ellenállás, maximum teljhesítmény, és minimum feszültség, mindezek egy időben. - 16 bites D/A - ennek megfelelő beállítási felbontás - Ellenállás beállítás 12 bites digit potméterrel, de logaritmikus átfogással, akár 100mR-tól 100kR - STM mikrokontrolleres vezérlés - Szines TFT kijelzős (LVGL) felhasználói felület - Wifi képesség - Full disszipatív mosfetes teljesítményelektronika, akár tized mA-es beállítható áramokkal. - A teljesítményelektronika védett a hirtelen feszültségingadozásoktól. - Mikrokontorlleres ventilátor vezérlés, a mindig lehető legkisebb fordulatszámmal, állandó 85 fokos hűtőborda hőmérsékletet "akar" tartani, úgy szabályoz. A teljesítménye még nem tudom mekkora lesz, attól függ, milyen bordát találok. - precíziós 4 rétegű vezérlőnyák, a lehető legkisebb zaj és a precíz mérés miatt. (közel 6 digites felbontás mind áramnál, és mind feszültségnél) - Autómata 4 kivezetéses mérés (ha nincs bedugva akkor is pontosan működik, ha be van dugva akkor is...) Nagyjából elészült a nyák, még ki kell pár dolgot találnom... Izzós műterhelésÖsszeraktam 4 db, 24V/100W-os izzót tartalmazó műterhelést. Ennek műszaki színvonala és funkcionalitása messze-messze elmarad az itt látott csoda-készülékektől, de én mégis örülök neki.Az izzók minden csatlakozási pontját kivezettem, így azokat tetszőlegesen lehet sorba-párhuzamosan kötözgetni. És ami a lényeg, egy viszonylag stabil, a külső behatások ellen védelmet nyújtó felépítést csináltam, ahol akár tartósan is működhetnek az izzók, a környezet meggyújtásának kockázata nélkül. (Egyre nehezebb feladat izzószálas égőket vásárolni.) aktív műterhelésSziasztok!Ennek a műterhelésnek a megépítésén gondolkodom. Amikor tápok működését vizsgáljuk, üresjárati üzem után valamilyen terheléssel is meg szeretnénk nézni, adott esetben a táp csúcsáramának működéséhez közel is. Ha ellenállással terhelem, akkor adott kapocsfeszültség és közel csúcsáram mellett viszonylag nagy teljesítményű szükséges. Ehhez lehet ellenállásdekádot is összerakni, de ezt az aktív terhelést építeném inkább meg. Lenne néhány kérdésem: itt ugye a műteher áramát (és nem az ellenállását) kellene figyelni pl. egy panelműszerrel vagy egy DMM-mel és a kívánt értéket a P2 vagy P3 potméterekkel kell beállítani. A linkelt Hobby Elektronika cikk szerint összeraktam a kapcsolást kíváncsiságból, de valahogy nem jöttek a kívánt értékek. Már a cikk kapcs. rajzán jelölt pontokban sem jön a +/- 9V, pedig a középkivezetéses trafót a kívánt áttétel értékre állítottam, hogy a 9,5V jöjjön a szekunder körön. Mivel még nem vagyok Tinában jártas (eddig falstad-tal készítettem a kapcs. rajzokat) lehet én rontottam el rajta valamit. A kivezetésre tettem egy vizsgálandó tápot reprezentáló feszültségforrást és egy ampermérőt is. A fált is csatolom (Tina 9) Idézet: Használj autó fényszóró izzókat kisebbek , nagyteljesítményűek és van belőlük még eladó is ...„Egyre nehezebb feladat izzószálas égőket vásárolni”
Az itt mellékelt (.jpg) rajzon legalább 4 hiba van a hivatkozott rajzhoz képest.
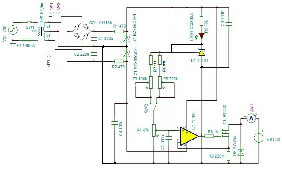
Hello! Ahogy írják is a szimulációs rajzod több hibát is tartalmaz. Főleg az, hogy a trafó középkivezetése, nem csatlakozik a zénerek közös pontjára. Majd ez lesz a GND pont, ami a 0,22ohm sönt alsó pontjára csatlakozik. Továbbá a TL431-R5-C3 közös pontjánál nincs egy pötty, viszont az OPA kimenetéhez ez nem csatlakozhat. (Ott mint ha már "vakartál is volna" valamit.)
A C3 csak 100nF, nem 100uF. A P5 és P4 közötti átkötés is egy hiba, azt törölni kell. Az R6 is 100k és az R7 820k. De ezen felül a rádiótechnikás rajz is marhaságokat tartalmaz. Azért ehhez már tehetség kell, hogy a 2,5V referenciát úgy állítsuk be, hogy figyeljük az R5 feszültségét és ha az elérte a 2,5V-ot jelez a Led? Ott a TL431 és nem attól függ a referencia? Mert így a zéner feszültségváltozására van bízva a referencia, miközben ott a TL? Na ilyen dolgot még nem láttam. De egyszerűen átalakíthatod, ha kiveszed az R5-öt, az R4-et és a P1-et (semmi szükség rájuk) és a TL431 Gate elektródáját a Katódra kötöd. Ekkor a 2,5V feszültség automatikusan beáll a katódon referenciának, és stabil lesz. De átrajzoltam, hogy érthetőbb legyen és így működni fog. (Mellesleg ha nem TL061-et használnál, hanem egy LM358-at, akkor nem kellene kettős tápfeszültség, sem a zéneres stabilizátor.) Egyébként akárhogy "vakaródzunk", a terhelésnek el kell fűtenie a teljesítményt. A 20V s 2,5A, az bizony 50W, meg kell kapaszkodnia a Fet-nek, és kemény hűtés kell hozzá. Kb. 0,8K/W-os borda és esetleg kényszerhűtés. Mert 50W-al már vidáman lehet forrasztani is. A hozzászólás módosítva: Márc 19, 2025
Tudok ajánlani 150-200 W-os, 180-220 V-os izzókat, de ez itt off.
Köszönöm a tanácsot.
Én most vásároltam ezekből a hagyományos "körtékből", így megoldottnak tekinthető a probléma. mivel mechanikailag jól védettek, így mafla kezelés okozhatja a halálukat, azaz nem számítok gyakori meghibásodásra. Ennek az izzófajtának vannak előnyei az autóizzókhoz képest. Hosszabb izzószál van benne, ezért már kis feszültség jelenléte esetén is halványan izzik. Megmértem a feszültség-áram-ellenállás karakterisztikáját, azaz ez már ismert számomra. Végül sokkal olcsóbbak mint az autóizzók.
A halogén vonalizzók is tökéletesek erre, viszont az izzós műterhelés főleg áramkorlátozásra használtató.
Az izzószál hőmérsékletének függvényében nagyon változik az ellenállása.
Ezeket nekem még macerásabb volt beszerezni, mert már az a fényszóró sincs forgalomban amibe használni kellene, csak a LED-es csodák vannak már helyette.
De azért vettem ilyeneket is, és használom is megelégedéssel a kis helyfoglalása miatt. Sajnos a foglalatát azt házilag kell összeokoskodni. A hozzászólás módosítva: Márc 19, 2025
Tudom hogy utólag késő bánat, de lehet kapni gyárit is és nem is egy ökör ára: THF-118 halogén izzófoglalat. Bár már ez is kifutó típus a gyártónál már nem is kapható.
Lassan teljesen kifutnak ezek a típusok, érdemes párat betárazni belőle ha valaki még használja valamire.
Mink kollégával ebből a rajzból indultunk ki: A 400W (1kW Peak) 100A Electronic Load Using Linear MOSFETs
Az enyém szimpla potival beállítós lesz (ha végre elkészül a végleges verzió, jelenleg csak próbapanelen működik) a kollégáét már befejeztük, az övé mikroprocis vezérlést kapott ami egy DAC-al vezérli az analóg műterhelést. FET-en mink nem az ott tárgyalt típust használtuk, hanem IRFP260M-et vettünk bele, amik rézmagos processzorhűtőkre lettek csavarozva, két független csatornát készítettünk amik szükség esetén párhuzamosan köthetőek. Persze az áramkört a saját igényeinkhez alakítottuk, mivel a kolléga elektromos rollereket/egykerekűeket javít így kellett a legalább 80V-os műterhelés (akkuk, töltők tesztelése).
Szia!
Köszönöm szépen, így sok minden tisztább. A két ellenállás értéket valóban elírtam, igen lemaradt a kilo . A Tinában kikapcsoltam az automata vezetékelést, mert az alkatrész elmozdításakor művelt nem várt dolgokat, most néztem 1-2 vezetéket lazán kitörölt, elmozgatott. Igen, a csomópontok "képzése" a vezeték fogópontjának mozgatásával megoldható - na igen ez a rész a Tina... Ha a falstadt-nak nem lennének korlátai maradtam volna annál.Át is szerkesztettem a rajzot, de a +/-9 V most sem jön, sőt, aszimmetrikus a 2 ág feszültsége. A P4 van kivezetve az előlapra, azzal állítom be a kívánt áramot, a P2 és P3 az trimmer, azzal csak a műszer "kalibrálását" végzem. Abban igazad van, hogy itt is jelentkezik disszipáció és a hűtés igénye is. De az ellenállásdekádot akkor úgy kellene tervezni, hogy átköthető legyen több alternatívára. Múltkor láttam egy ilyet, elég tetemes méretű és súlyú volt Valami még mindig nem ok a rajzzal?
Először is a Tina-ban le kell tenni GND-t (ami itt ugyan "földelés" jel) mert különben a VP jelek nem fognak helyesen mérni. Mondjuk a trafó közös pontjához.
Köszi! Leraktam a földet a Tina-ban, így már nincs aszimmetria. A 9V az eltér +2,8 és -0,1 V értékekkel. 0,5 A-es állásban jól működik a kapcsolás a P4 állításával, de a másik kapcsoló állásban nincs meg a 2,5A. Gondolom mert a felső ág nem +9V, hanem 7,2V. Egyébként hogy lehet 3A-ig kiterjeszteni a terhelést? Az R7 P3 tagokat kell módosítani? A 2,5VA-es trafót is cserélni kell?
Azt nem tudom milyen a kis trafód feszültsége, mert az szerint kell megválasztani a zéner előtti ellenállást. De a 2,5VA-es trafónak elégnek kell lenni. A + és - tápág terhelése nem egyforma, mert a + ágban a referencia stabilizátor terhelése is ott van. Feltehetően a 470 ohm-ot csökkenteni kell.
Az áram, (persze feltéve hogy minden rendben van) lehet azért nincs meg, mert a Fet-nek nem elég a Gate feszültség. Mert ha a + táp 7,2V és az OPA kimenet ezt sem éri el, (kb. 1V maradék van) a kb. 6V Gate feszültség nem elegendő a 2,5A-es áram elérésére. (Természetesen ez Fet típusfüggő is.) Ha ilyesmit építesz, érdemes megismerni az áramkör működését, ami egyébként nagyon egyszerű.. Az OPA összehasonlítja a leosztott referencia feszültséget a 0,22 Ohm-os söntön eső feszültséggel, és ha különbség van, akkor az OPA kimenete nyitja-zárja a Fet-et. Tehát első, hogy a 3A áram mellett, mekkora feszültség fog esni a 0,22 Ohm-on. 3A*0,22R=0,66V. Tehát a Poti tetején ennek a feszültségnek kell lenni. A poti árama ez szerint 0,66V/47k=14uA. Az folyik át a poti feletti ellenállás-poti kombón is. A kombó feszültsége Uref-Up=2,5V-0,66V=1,84V. A kombó ellenállása 1,84V/14uA=131kohm, Ha a trimmer 100k, akkor ennek középállása 50k. Tehát az kívánt ellenállás 131k-50k=81k. Tehát pld. egy 82k szabványos érték megfelelő. A kombó így, egy 100k trimmer és egy soros 82k lesz. Egyébként a referencia osztót nem így célszerű megválasztani, mert a potméter csúszka szakadása esetén, elszállhat az áram értéke. Tehát célszerűbb a potit közvetlen a 2,5V referenciára kötni és ez után alkalmazni egy osztót a 660mV-hoz. És a poti értékét célszerűbb kisebb értékre választani. Pld 2.2k..10k között. Ekkor a csúszka szakadása (kontakthibája) esetén az ára nulla értékre esik le. De a módszer ugyan az, a potit a maximális ellenállásra tekerve meglegyen a sönt kívánt feszültsége.
Köszönöm a részletes választ! Nincsen még trafóm, amit az újságcikk ajánlott, az van betéve a kapcsolásba, egy kettős szekunder kivezetésű 230/9,5/9,5 V 2,5VA-es nyáktrafó. Így már értem, hogy miért nem szimmetrikus a plusz és mínusz tápág. Csak a cikk hivatkozott arra, hogy a +/- 9V értéket jelölte és gondoltam, hogy azt követem. Ezek szerint a helyes működésnek ez nem is helyes feltétele? A P4 poti értékének változtatásával figyeltem a csomóponti feszültségeket, és ezek alapján már be lehet állítani a 3A-es terhelést is.
Abban igazad van, hogy ha a P4 csúszkája szakad, akkor lehet áram érték megfutás, ami tönkre is teheti a FET-et. Azt a kapcsolás módosítást be tudod rajzolni a képre, amit fentebb írtál?
Ha erre gondoltál..
köszönöm. Akkor be kell állítani R1 csökkentésével a pozitív ágban a +9V-ot?
Így van. A 9,5Vac-ből, kb.12Vdc lesz a pufferen. Az ellenálláson, 12V-9V=3V feszültség esik.
A TL431 (Led) áramfelvétele kb. 6mA, az Ic tápáramfelvétele kb. 5mA, tehát 15mA áram már elegendő az ellenálláson. Ez 3V/15mA=200 Ohm. Vagy is egy 220 ohm már megfelelő eredményt ad. Egyébiránt az egész zéneres stabilizátor akár el is hagyható. A +-12V feszültséget az OPA simán elviseli. |
Bejelentkezés
Hirdetés |
















. A Tinában kikapcsoltam az automata vezetékelést, mert az alkatrész elmozdításakor művelt nem várt dolgokat, most néztem 1-2 vezetéket lazán kitörölt, elmozgatott. Igen, a csomópontok "képzése" a vezeték fogópontjának mozgatásával megoldható - na igen ez a rész a Tina... Ha a falstadt-nak nem lennének korlátai maradtam volna annál.








