Fórum témák
» Több friss téma |
Idézet: „Az is lehet, hogy ezek a Japán kondik mentesek ilyentől?!” Ezek a szép kék kondik Németországban készülnek, jó kérdés hogyan kerültek egy Japán erősítőbe, de a lényeg, hogy természetesen nincsenek árnyékolva, kutya közönséges kondenzátorok, és az árnyékolásnak túl sok értelme sincs ezen a frekvencián. A két kondenzátor egymáshoz közel eső felülete legyen mondjuk 20x30mm, és legyenek egymástól 3mm távolságra a fém fegyverzetek. Ezek között, ha nem számoltam el 2pF alatti szórt kapacitás adódik. Ezen keresztűl a két, egyébként egyáltalán nem független csatorna közötti áthallás nem érzékelhető. (Különösen, ha a külső fegyverzet a kis impedanciás meghajtó fokozatra van kötve, de ezeknél a kondiknál nem tudni, melyik a külső.)
"árnyékolásnak túl sok értelme sincs ezen a frekvencián"
Az biztos, hogy nem csak ezen múlnak dolgok. Persze kérdés, hogy kinek mi mennyi, vagyis az egész háttér, és ennek aránya. Mondhatja más, hogy a paneltől elszigetelésnek sincs sok értelme, de van aki másképp gondolja, érzékeli. Szóval ezen nincs mit vitatni.
Nem akarom a magamét hajtogatni, mivel ez csak egy út a sokból a magam tapasztalataival. Már említettem, az elvek nem befolyásolnak, csak a tapasztalataim az építéseim során. Mivel zenebarát vagyok hangsúly helyezek a részletekre. Az utóbbi építésem különböző okok miatt hónapokig tartott, és csak remélni tudtam a jobb eredményt a hangját illetően. Ami miatt ezt megemlítem az az elért térhatás. Torzításra nem is gondoltam a rajz készítője nálam hiteles személy.
A térhatásról Ahány építés, annyiféle lehet. Innentől a két vég a felvétel milyensége, és az egyéni elvárás. Ami közte van az személyre szabott. Amit most nekem sikerült elérni talán egyéni dolog, ezért nem mondanám, hogy mindenkinél bejönne. A lényeg, hogy egy nagy kupola alatt szólnak a hangok, mint ha az űrben lenne az ember, mondhatni a hangkép szabadon lebeg előtted. Minden hang mintha szólista lenne, persze az adott keverés hangerejével, függetlenül az adott hang pozíciójától. Rendkívül átlátható az egész, és nincs olyan részlet (hangerő függetlenül), amit nem érzékelni. A hangerő változtatásánál nem borul a hangkép, amíg a hallgató tulajdonságai nem borulnak. Innentől azonban az egészre árnyékot vet a zenei anyag képessége. Értem ez alatt az adott zene hangszerelését, a stúdió hozzátett elképzelését a hangzás tekintetében, mert mivel mindent érzékelni, hallható egy bizonyos hangzás, ami vagy megnyerő, vagy zavaró. Pláne az utólag barkácsolt zenei kiegészítésekkel, amik stilisztiakialag zavaróak. A véleményem az, ha lenne egy megfelelő felső kategóriás fülesem hozzá, meg hasonló hálózati, és RCA kábel, valószínűleg nem tudnék megszabadulni tőle az akkor hallható zeneisége miatt.
És a félreértések miatt...
Úgy a fórumon, mit ebben a témában is, helye van minden fajta, akár egyszerűbb építésnek építésnek azért mert egyesek a "fellegekben" járnak. Valamikor én is úgy kezdtem, hogy örültem annak, hogy amit én csináltam az megszólalt. Aki meg a zenét is szereti, nosza pakoljon fel, és eredjen el az építések bonyolult útjain a neki megfelelő irányban. Class ASziasztok.Egy másik fórumról találtam füles erősítő gain 3.3dB körül, 72R-re szerintem elég, hangra opa szint, lehet mégjobb.
Ha segíthetek vele... Egy készülék hangjában a táp milyensége, és a csatoló kondik minősége a legfontosabb.
Ebből nem sok jót nézek ki. Ha már szimpla táp és tranzisztor, akkor inkább javasolnék egy JLH 69 kapcsolást fejhallgatóra méretezve, stabilizált táppal. Csak egy végtranzisztorral több és jól is szól, kipróbált dolog, hozza amit kell.
Szia! Osztom a véleményed.
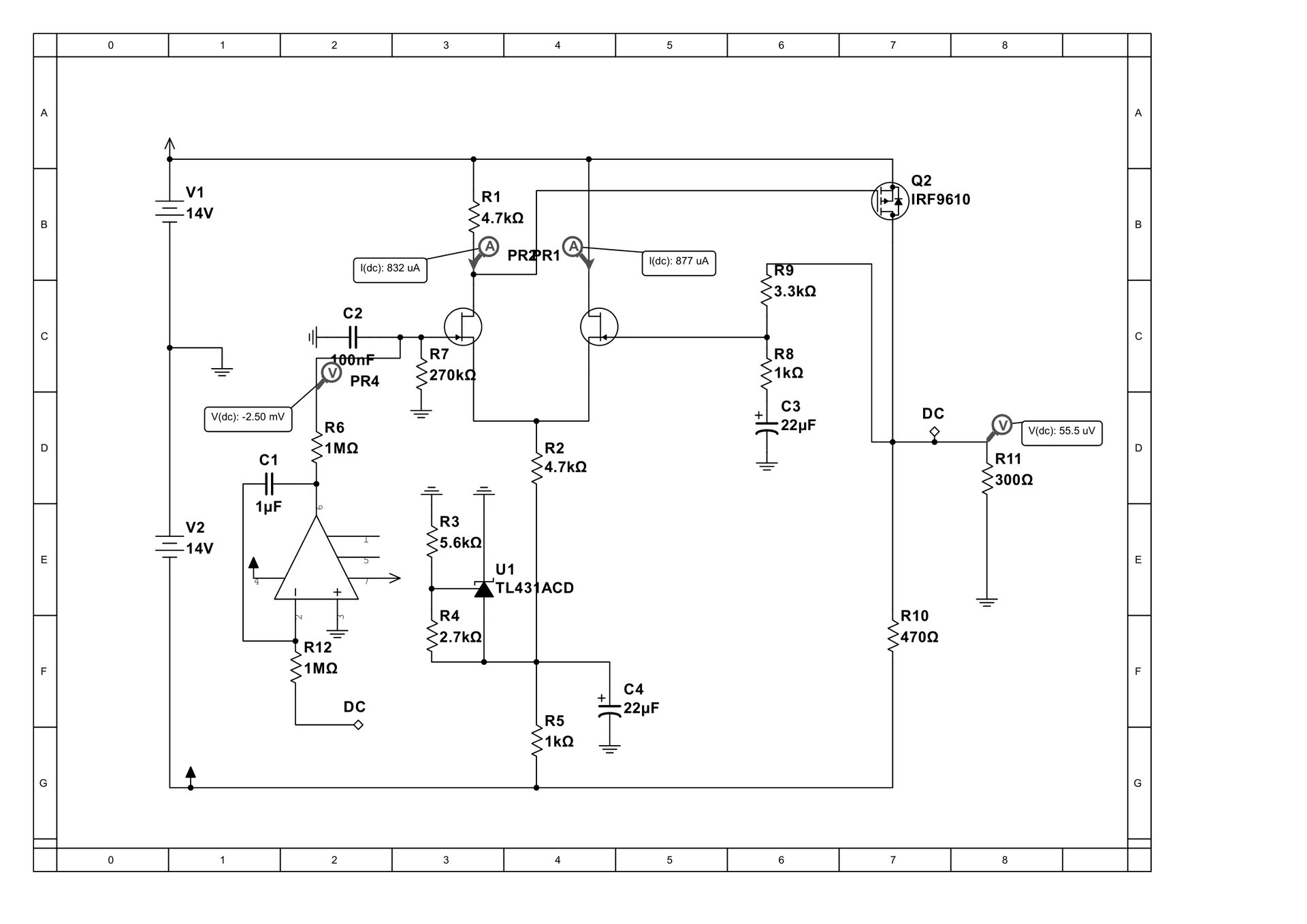
A T1 kollektor árama nagyjából a T2 B-E feszültsége osztva 510 Ω-mal. Az érték 1 mA feletti, szokatlanul magas. Ha a test helyett T3 emitterhez kapcsolódna az R5, akkor a T2 kollektor árama szűk korlátok között mozogna, javítva a fokozat linearitását. A visszacsatoló körbe feltétlen bevonnám a kimeneti csatoló utáni jelet. Ettől szélesebb lesz az átvitt sáv, csökken a bekapcsolási feszültséglökés és nem mellesleg az elkót is választhatjuk az alsó polcról. Az igazi gond pedig a következő, a C4 5 V-ra töltődik 75 mA T3 kollektor áram esetén. A negatív félperiódus maximumán, mikor T3 lezár, ez az 5 V fele-fel arányban oszlik meg R6+R7 és a kimeneti terhelés 72 Ω-ja között. Az elérhető legnagyobb amplitúdó kb. 2,5 V. Ez teljesítményre lefordítva szinuszos jellel és 72 Ω-os fejhallgatóval kevesebb 50 mW-nál. Fejhallagató érzékenysége válogatja ugyan, de 2-300 mW kelleni szokott az élvezethez.
A vasárnap a Stax cég gyártmányainak a meghallgatásáról szólt, vendégem hozta a felső kategóriás darabokat, hogy helyretegye az egómat
![]() A résztvevők: - Stax SR Omega - Stax SR Lambda Pro - Stax SR-X MK3 - Stax SRM-717 - Stax SRA-14S A leszűrt lényegi mondanivaló az lenne, hogy mindegyik darabnak önálló egyénisége van, meg kell a hozzájuk találni a megfelelő partnert ![]() TJ. Idézet: „A panelt alját nem láttam, de az valószínűleg megmutatja a fóliatervet a csillagpontba vezetékezésnek.” Eljött az ideje a Stax SRA-14S tápegység paneljának a felújításának, ezért kiszereltem és először lefotóztam a fóliaoldalt...aztán az előtte/utána fotókat is elkészítettem (miközben 4 darab Black Gate kondenzátor beleugrott a +22v/-22v-os tápegységekbe). Aztán a fejhallgató erősìtő nagyfeszültségű (+325v/-347v) 100µF-os pufferkondenzátorait bypassoltam két BG VK 22µF/350v elkóval. (Sokkal jobb lett a hang) TJ.
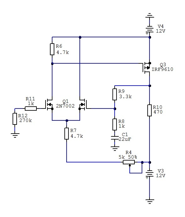
Felmerült a kérdés, miért van a kimeneten ofszet feszültség?
2X12V-ról táplálva a duál fet egyikén 680uA, a párján 1,3mA folyik. Így természetes, hogy az áramokhoz tartozó UGS feszültségek is eltérőek. Akkor lesz a kimeneten nulla Volt ofszet, ha a duál fel két tagján egyenlő áram folyik. Stabil 2X12V-ról járatva az LTP "farkát" meg kell növelni 4,7kOhm-ról 6,8kOhm-ra. A szimulátor szerint 6,95kOhm a közelebbi érték, de 6,8kOhm esetén is az eredetileg mérhető 28mV helyett 1mV alatti lesz az ofszet. Tehetünk oda trimmert is. A TL431-es változat ofszetje kisebb, de azt is ki lehet trimmelni, ott van a rajz. Tökéletesen zéró nem lesz, mert a hőmérséklet függvényében a végerősítő mosfet UGS feszültsége is változni fog, viszont be lehet lőni úgy az áramkört, hogy az üzemi hőmérsékleten legyen pontos a nulla Volt ofszet.
Köszönöm én is, olyan tűpontos 0mV-ot állítottam be jobbat nem is lehetne. Meglévő saját paneltervbe is egyszerűen illeszthető.
Mi történne, ha 2db LSK170 vagy J113 jfet volna a duál mos helyett lapos oldalával egymásnak szorítva Idss-re válogatva 1-2% tűrésen belül? Azt olvastam ezek audiora fejlesztett darabok. A 2N7002DW azért igényli a precíziós felszerelést túlzott hőlégezés is árt neki azt vettem észre.
Nem az én tervem ez az EvAmp, ez Király Tibor munkája. Nem is akarok belemenni, mindössze a kimeneti ofszet okát kérdezték tőlem, erre adtam választ.
Nyilván ha kérdés merül fel egy ilyen jfetes verzióra, szívesen segítek. Viszont rudni kell, hogy a jfetek szórás jóval nagyobb, ezért csak nagy darabszámból lehet kiválogatni a megfelelő példányokat. Megoldást jelenthet a duál jfetek használata, vagy egy DC szervó beiktatása. De akkor már nem beszélhetünk az eredeti kapcsolásról.
A EVAmp-TB-ME nyugalmi állítása
Egy fórumtárs kapcsán felmerült a kimeneti nyugalmi feszültség beállítása. KT szerint 50mV-ig rendben. Az én hajdani mérésem szerint rendben volt az enyém is, azaz 14.5, és 21,4mV-ot mértem rajtuk. Azonban, amikor felmerült a visszacsatoló kondi rövidzárja, annak előnyei, nem mértem nyugalmit. Hát most meglepődtem a mért 144mV-on a visszacsatoló kondi rövidzárjának alkalmazásakor. Szerencsére nem okozott a 60 ohmos fülessel károsodást, pedig sokat hallgattam így. Most eljött az ideje a korrekciónak. Leszedve a kapcsolópanelt, megjött a hogyan tovább… Szétszedni nem akarnám, ezért a foglalat lesz a machinációm áldozata. De a rajzot meg kell néznem, hogy hova is került a 2,7K, ami nála 2,2K. Ami még ennél is érdekesebb volt, jobb oldalon -50mV-ot mértem, VCSKRZ-vel -323mV-t. Hát cserélgettem a duál FET-et, a TL431-et jelentősebb változás nélkül. Tehettem ezt gond nélkül, mert mindkettő IC foglalatba van szerelve. No meg elővettem a hajszárítót, hogy szaharai meleget teremtsek, mivel a lakás hűvösebb helységében történt a vacakolás. Nos hőmérőzés nélkül, a bal oldalon 30-ról 26mV változott a nyugalmi, ami a rövidzárral 195-ről 176mV-ra csökkent. Azt én sem tudom, hogy lett a 144-ből 195mV, de lehet, hogy valamelyik oldal eszközeit véletlen fordítva tettem vissza. Ennek jelentősége nincs, mert most ez így marad a hőteszt után. Valamint hozzátenném, hogy az átépítés után lényegesebben nagyobb hűtőbordát kapott, mivel a bordára a FET mellé a kimeneti munkaellenállás helyet kapott. A nagyobb borda nagyobb hőingadozáshoz nem járul hozzá. Mivel a hőségben nem mozdulnék ki, nap közben fel kell kutatnom egy 10K-s trímert, az 5,6K már kivan készítve a nyugalmi fesz módosításához. Kedves Béla, ettől függetlenül, nem lehetne szert tenni egy fix értékre, ami a 20mV határ alatt tartja az értéket, és az esetleg egy értékű lenne a trímer, és a plusz 5,6K kihagyása okán?
Éjszaka valahogy nehezen került kézre egy megfelelő poti. Így beértek egy néhai 2x25K-os huzalossal. A megfelelő érték a 2,2K-ra baloldalon 19,6K-ra jött ki. És a hobbisták szellemének szíve megesett rajtam, és kaptam pont egy ilyen értéket Lomexban. Bal oldal ezzel rendben is lenne. A jobb oldalon viszont kinéz egy Duál FET csere.
Mérések "hideg" állapotban készültek. A hozzászólás módosítva: Jún 27, 2025
Ezt találtam ki hozzá, de még nem próbáltam.
Privátban folytatom, hogy Bassmester ne itt élje ki gyerekkori vívódásait rajtam.
Nos, a megoldás nem biztos hogy egyszerű. Pontosabban az a gond, hogy ha bonyolítjuk a kapcsolást, az lehet hogy a hangzás rovására megy. Tehát áramtükör, DC szervó, anyámtyúkja jöhet szóba, de állítólag a minél kevesebb alkatrész szól jobban. Nem biztos hogy így van, ezért nem teszem le mellette a voksomat.
Inkább olyan megoldáshoz kell folyamodni, ami kompenzálni tudja ezt a driftet. A duál fet eléggé együtt fut, az nem igazán okoz gondot, de a végerősítőt fet az igen. Nem szeretek belekontárkodni más munkájába, mert nem tudhatom hogy mi motiválta a tervezésnél. Csak a legkevesebb módosítást szabad meglépni, hogy csak az ominózus problémát oldjuk meg. Szívem szerint három utat választanék. Egyik lenne az, hogy a TL431 repülne a kapcsolásból. Helyette egy mosfetes gate sokszorozó kapna, ami felkerülne a hűtőbordára. Ha helyesen választjuk meg a beállítást, széles tartományban kompenzálhatjuk a munkapontot. Másik, hogy a végfetek gate körében lévő 4,7kOhmos ellenállást lecserélném egy összetett tagra. Ez tartalmazna egy hőfok érzékeny részt, azaz akár termisztort, akár PN átmenetet. Ezt is kísérletezni kell, számolni nem könnyű. Harmadikon még gondolkodom, mert most dolgom van, nem tudom leírni.
Az ugrott be, hogy ha a DC szervóval nem a bemeneti szintet, hanem a TL431-nek a munkapontját tologatnánk.
Ha lehet hinni az adatlapnak, az IRF9610 hőmérséklet független munkaponti árama 150mA körül van. Jelenlegi beállításban 30mA áram folyik rajta. Meg lehet próbálni keresni olyan fetet, aminek 30mA körül van ez az árama. De ez sem elég, mert bár a duál fet együtt fut, a stabil negatív táp miatt melegedéskor csökken a GS feszültség, ami miatt nő a munkaponti áramuk. Ez megint borítja az egyensúlyt.
Megnéztem ezt a 7002 fetnek az adatlapját. Ennek a hőmérséklet független munkaponti árama 500mA. Nem túl biztató.
A 2N7002-t dIgitális áramkörökben szoktam-szokták használni és kapcsolónak, ezekre viszont nagyon elterjedt. Audio célra nem láttam, de ki tudja.
A hozzászólás módosítva: Júl 13, 2025
Ha már így, annak idején megírtam, hogy én NX7002AKS-el építettem meg, mivel abban benne van két dióda, és így nem a panelen kell helyet adni nekik. Hogy más előnye van e ennek azt nem tudom. Azt viszont megtapasztaltam, hogy különösebb baj nincs velük , leszámítva a nyugalmi beállításokat. Ezt azonban a javaslatoddal sikerül megoldani. Ami a hőviszonyokat illeti, azt nem tudom, hogy mekkora jelentősége van adott építésben a hőtorlódásnak. Én a munkaellenállást is közös bordára tettem a FET-el, így a készüléken belül a panelen nincs kánikula. A többi szerintem a tápok kérdése.
Lehet, hogy zaj meg minden, de ez nem optikai szenzor, hogy minél hidegebb, annál jobb. Azt írta valamikor az egyik hazai nagyonhifi-erősítőfejlesztő és -gyártó jóember kb., hogy "hideg alkatrészekkel nem lehet jó hangot csinálni". Vagyis kell egy elég rendes üzemi hőmérséklet, kézzel még úgy megfogható. Na, ez igaz vagy nem igaz? Tényleg, lehet, hogy csak a félvezetőkről volt szó, de akkor is. : -)
A hozzászólás módosítva: Júl 13, 2025
Nos, beugrott hogy mit is akartam harmadik megoldásnak.
Tempálás. Meg kell határozni mekkora lesz a legmagasabb hőmérséklet a bordán. Egy termosztátnak kell felkerülnie az alkatrészek mellé, ami ha nem elég meleg a borda, felfűti azt.
Az a helyzet, hogy érdekes fet ez a 7002. Relatív kis méretű, viszont nagy áramú kapcsolóelem. 7-800uA áramnál messze nem optimális a karakterisztikája, cserébe nagyot erősít. Az is valószínű, hogy hatalmas a hőmérséklet változás miatti torzítása. Be lehetne állítani termikusan stabil munkapontba, ahol a torzítás jóval kisebb lenne.
Csövek beépítve, járatás következik...
|
Bejelentkezés
Hirdetés |































