Fórum témák
» Több friss téma |
A téma átmenetileg fagyasztva lett, hozzászólni nem tudsz!
Látod itt van a probléma ebben a témában például veled. Amiről itt szó lenne azt nem mástól, hanem saját érdeklődés alapján tanulhatja az ember. Se Karesz, se Béla, sem én nem egymástól tanultunk zenei érdeklődést. Nagyon szomorú ha valakinek a gyereke idegentől tanulja a zenei érdeklődést.
Ne várj sokat egy ezotérikus elmélettöl. Az nagyon hasonlit a zöld elméletekhez. Azokat is ugy osztják mint a pap a templomban a Mi atyánkot, de pap legalább tudja mit jelent, a zöldeknek ilyesmiröl fogalmuk sincs.
Sajnos ma sok koncerten a hangerö a rossz hangot jelenti, részben a koncertek méretei miatt részben a be nem tartott hangositási szabályok miatt. Ma nincs gond 100-120 dBA hangot is kicsalni a hangszorokbol, amit az emberi fül aligha képes feldolgozni. És még azon az alaphangerön némi dinamikát is akarnak produkálni. Egy stadionban általában be lehet mérni az erösitést, mert fixek a határok, egy reptéri koncerten ez már gond. A stadionban gyakran a visszhanggal van baj, azzal meg amugy sem igen foglalkoznak. A jo hanghoz nagy tömeg esetén rengeteg hangfal kellene, amire nincs mindig keret vagy idö a pontos bemérésre.
Tőled nem tanulok semmit, az biztos. De az említettektől és még sok mástól igen. (nem akarok neveket írni, mert nem lenne teljes)
Te viszont az ismétléseiddel olyan frankón tréningezed az MI-t, hogy ha valakinek a gyereke a közel jövőben építeni szeretne egy jó kis erősítőt, akkor a következő receptet adja ki: -A kapcsolás milyensége nem számít. (kapcsolás csatolva) -Szigetelődjél el a paneltól üveggyönggyel. -Duálmono. -Földcsillagpont, dekadikus tagokból. -Ezüst huzal. -VCSKRZ. -BCSKRZ. -600 óra járatás és nem mindegy a hanganyag milyensége. -Hangszóró kábelből a hálózati csatlakozó vezeték. Nem is értem, hogy Karesz minek pörgeti magát, amikor íme, itt a szent grál.
Elkezdtem tápegységet mérni hátha találok valami nem tudom mit. Most mértem meg először rendesen, hogy mit is csináltam. Eddig csak elméletek voltak és a "hallgassukmeggyorsan hogyszól". A langyos vizet megint nem találtam fel puffekondi-ügyileg, de egy bakit találtam.
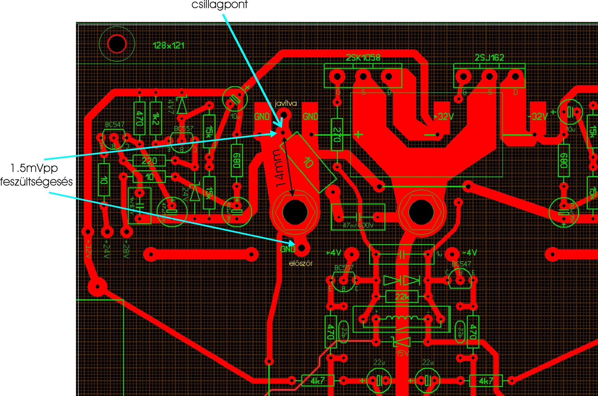
Úgy gondolkodtam, hogy van ugye egy csillagpont -amit mi nevezünk ki csillagpontnak a nyákon- egy tetszőleges helyen. Nálam ez pont a fázisjavítótag ellenállásának a lába a földön. Véletlenül jött így ki. Ott szimmetrikus mindenre a nagyáramú föld. Abba pontba folyik azon a 14 mm hosszú pacán az áram a hangszóróból. Elvileg akkora fóliaszakaszon nincs számottevő feszültségesés... tehát úgy gondolkodtam, hogy a bemeneti jelföld GND pontja legyen a hangszóró csatlakozón - az a szakasz árammentes (a banán aljzattól a GND furatig). Aztán mérem-mérem és akárhonnan mérem, van 1.5 mV zavarjel a stabilizátor kimenetén. Eleinte ezt a vezetékre fogtam, hogy az összeszedi valahonnan, vagy esik rajta, vagy valami. A pufferkondin eső feszültséghez képest ez mindössze 50dB elnyomás, ami nagyon kevés. Aztán kiderült, hogy a csillagpont és a banán aljzat közötti fóliaszakaszon éppen ez a másfél mV esik (2Ap kimeneti áramnál) amit keresek, hogy honnan kerül oda. És ezt a másfél mV "referencia feszültségként" jelenik meg a bemeneti földponton, amit a VAS szépen felerősít a 6.8-szorosára, amiből lesz 0.4% akármilyen jellegű torzítás. Plusz még egy zavarjel is a stabilizátor kimenetén. Ezeken így elmorfondírozva átkötöttem a jelföldet abba a túloldali furatba a csillagpont mellé, amit eleve azért fúrtam oda, ha netán megszívatnám magam akkor legyen ott egy tartalék lyuk. Rögtön le is csökkent a zavarjel 6dB-lel a stab kimenetén, amit már tényleg az a hosszú hozzávezetés okoz. Valószínűleg. Így már nem mérek semekkora zavarjelet a csillagpont a bemeneti föld között (pedig még nem is ezüstből van az a hosszú vezeték). Aztán meghallgattam mit csináltam. Jól észlelhető a különbség. Mélyebb tónusú lett, a hangkép, nagyobb felbontású, nyugodtabb. Olyan egy orto a különbség, ami jelentős, mert ingyen van. A pufferkondi kérdéssel is előrébb jutottam. A jobb kondi jobban szól : ) És az is látszik, (a szkópon) hogy egyáltalán nem sok ez a 800VA-es trafó és ez 132 mF szűrés még ennek a 10W-os végfoknak sem. A tápegységet nem lehet eléggé túlméretezni (szerintem).
Ha már kondik, kicsit a saját őrültségemről:
A osztályú monoblokkjaim tápjában csatornánként CRC formában szumma 128ezer µF-nyi kondival "lesajnálóan" nézegettem a diyaudio.com-on akik ennyit vagy kicsit többet 2 csatornára használtak. Egyszer aztán rámértem a táp oldali brummra (I = 1,8A). Teljes kétségbeesés, 120mV (ha jól rémlik) kimeneten közben szinte semmi, de az érték nagyon zavart. Nagyon régóta emlegetik diy körökben "sok kis kondi párhuzamosan jobb, mint a néhány nagy". Az elv a gyorsabb töltődés és kisülés, kérdés ez mennyit számit. 50 db 680µF-os (egyenként 4A, ESR: 11mOhm) Panasonic hibrid polimer kondiból csináltam "kondibankot". Ez így nagyságrenddel gyorsabb, mint a bentlévök és az ESR is kisebb. Tehát vegyesen használtam a nagy elektrolit kondikat es a kondibankokat. Úgy voltam vele, hogy ha nem jön be beleteszem az előfokba ... Hát bejött, mért brumm csökkent, de nem extrém módon (talán kb.80mV lett). Viszont hangilag a hatás jól hallható, jelentős. Kis panelen vannak a kondik csatlakozóaljzattal a könnyű szerelhetőség és teszt lehetőségével. Látva a táp fontosságát és hallhatóságát CLC tápra építem át a táppanelt és mind a hagyományos, mind a kondibank részt növelem( 96db-ra)? Így 44mF - 5,3mH - 66mF+31,68mF(bank) lesz mind + mind - ágban. És mindez csatornánként.
A 120mV hullámosság, ekkora áram, és ennyi kapacitás mellett nagyságrendileg teljesen reális. Ha a végfok olyan kapcsolású, hogy jó a tápelnyomása, akkor ennek nincs igazi hátránya. Ha ennél jobb táp kell, akkor passzív megoldásként LC szűréssel lehet reálisan kisebb hullámosságot elérni, de itt esetleg gondolni kell az alacsony frekvenciás L-C rezonanciából adódó lengésekre, azaz érdemes lehet korlátozni az LC kör jósági tényezőjét, esetleg nemlineáris alkatrészekkel, pl. zenerekkel, szupresszorral, + ellenállással megfogva a tekercsen a lengéseket. Persze akkor már el lehet gondolkozni aktív szűrőn is, mert egyszerű áramkörrel is nagyon hatékony szűrőt lehet készíteni.
Bár nem audio technika, de egy példa ilyesmire (és szimulátorban is jól modellezhető): előtét-kondenzátoros hálózati ledmeghajtót használtam, de itt a reálisan beépíthető kondenzátorral a ledeken átfolyó áram hullámossága az átlagérték 10%-a körül volt (60mA / 7mA). Beraktam egy egyetlen FET-el megvalósított "elektronikus induktivitást" sorosan, és az áram hullámossága kb. a 100-ad részére csökkent. Abban az áramkörben ez kb. 10...20H induktivitásnak felelt meg, ami valódi tekercsént elkészítve elég brutális méretű lett volna... Egy bizonyos mennyiségű kapacitás felett (ill. kellő nagyságú tárolt energia felett) már nem sok haszna van, a pufferkapacitás további növelésének, legfeljebb pszihikailag nyújthat némi elégedettség érzést a nagy pufferkapacitás. Ugyanakkor ha a megfelelő lágyindítás megoldott, fizikailag is elfér, és a plusz súly, ill. plusz ár sem gond, akkor nincs említésre méltó hátránya sem a sok puffernek.
Nem tudom. Talán olcsóbb és egyszerű stabilizált tápról járatni az egészet, mint telepakolni a dobozt kondikkal. A múltkor árult itt valaki az apróban 24 V-os szuperkondenzátor bankokat, gondolkodtam rajta, hogy megveszem, de sajnáltam rá a pénzt... meg nyűgösnek is tűnt a használata.
Tanulom az alapokat, mert még mindig nem tudom. Viccesnek tűnhet ez a kijelentés, de így van. Még mindig nem készültek el a nyákok, tehát unalmamban játszadozok.
Tegnap elővettem a Tesla tranzisztortesztert acélból, hogy keresgélek valami jobb tranzisztort a "fetgörbítőbe" (Q9, Q10) a BC-k helyett. A fetgörbítő munkaponti árama 5.5mA, Uce feszültsége 4.6V. Miközben kiegyenesíti a végfet görbe karakterisztikáját, az árama gyakorlatilag konstans kéne, hogy maradjon (zenei jellel) - csak Uce feszültség változik 0.6-8.6V között. Csak a pnp-k között keresgéltem és ezt is meguntam néhány óra múlva. A lényeg, hogy az lenne az ideális tranzisztor amelynek sem a kollektor árama, sem Ube feszültsége nem változik miközben egyengeti a végfetek görbületét... ez nyilvánvaló és könnyen belátható. Az jött ki, hogy a legmegfelelőbb erre a célra (a fiók tartalmának töredék hányadát mérve) a ZTX551, vagy a 2SA970, vagy még a 2N5401 sem rossz. A leggyalázatosabb a 2SA992 és a 2N3906. A BC557C a középmezőnyben van. Aztán elkezdtem mérni az 1.0 már elavultnak számító paneljét és teljesen meglepődtem. Kiderült, hogy ebben az egyszerű áramkörben van pozitív visszacsatolás is, tehát úgy tűnik erősen hasonlít a HEC-re működés szempontjából - de még nem mindent értek, ezért itt be is fejezem - majd ha magamhoz térek folytatom. Ma inkább a VAS paneljét méregettem... ez még érdekesebb bizonyos szempontból. De ez egy másik hsz lesz mert mindjárt jönnek hozzám, meg amúgy is, hogy ne keveredjenek a dolgok. Idézet: „Tegnap elővettem a Tesla tranzisztortesztert acélból” Ezekben még volt anyag. Szeretem a régi műszereket.
Láttam, hogy kétértelmű, ezért direkt benne hagytam : )
Most egy mumus jön, a termikus torzítás. Hajtogatjuk állandóan, hogy van meg, hogy nem jó, hogy van, de még senki se látta. Bár egyszer már mutattam az IRF540 termikus torzítását, de senki nem foglalkozott azzal sem, így megtartottam magamnak, hogy én legalább láttam milyen.
Ez a termikus torzítás csak egy a sok közül, mert amúgy sok arca van - kapcsolástechnikától és alkalmazástól függően. Ez is érdekes a maga nemében és könnyen tetten érthető. Eredetileg csak brahiból és unalmamban akartam nyílthurkú erősítést mérni a VAS-on, aztán más lett a fotótéma. Mutatom a lecsupaszított kapcsolást, a nyákot is eszerint rendeztem át. Azt néztem mennyire pontosan lehet "kitimmerelni" a kimeneti DC szintet, azaz mennyire érzékeny arra ha pl. ráfújok. De nem is kell fújkálni, elég ránézni és elmászik a kimeneti DC feszültség. Ahogy a levegő áramlik a panel körül, attól is elmászik. Nem sokat, néhány tíz mV-ot. De mi történik akkor ha azt akarom, hogy néhány Voltot másszon el? Nyilván kapcsolok a bemenetére valamekkora egyen feszt és ettől lesz a kimeneten valahány Volt egyenszint. Kérdés, hogy ez mennyire marad stabil? Nagyon nem marad az. Sokkal instabilabb, mint amikor ki akarom nullázni a kimenetet. Legyen +15V a kimeneten. Ekkor a nagyjelű erősítő felső tranzisztorán 20mW a disszpációs teljesítmény, az alsóén 107mW. A felső tranzisztor hűl az alsó melegszik. Arra törekszik, hogy a kimeneten 0V legyen, vagyis a termikus egyensúlyra. Tehát kivezérelve a nyílthurkú erősítés csökken. Ha akkora DC-t adok a bemenetre, hogy a kimeneten 15V legyen az első időpillanatban, akkor ez néhány tíz mp múlva lecsökken 12,5V-ra. Hogy ez az idő pontosan mekkora, az azon múlik mekkora a tranzisztor lapkájának a tömege és, hogy mennyi idő alatt melegíti fel a tokozást. Végül beáll egy új termikus egyensúly, ami valamekkora feszültségcsökkenést idéz elő a kimeneten. Még az a kérdés, hogy vajon ha nem DC van a bemeneten, hanem mondjuk négyszögjel akkor mekkora sebességgel követi (mekkora az a határfrekvenciáig) a lapka a jelet. Sípos Gyula is találgatta ezt anno és azt állapította meg, hogy akár több kHz-ig is képes a lapka termikus torzítást okozni. Simán és pontosan ki lehet ezt mérni. Mutatom a szkóp fotókat. 0,2Hz alá már felesleges menni, mert alig történik változás. Ekkora frekvencián 2,5V-tal csökken a kimeneti 15V-os jel 2,5 sec elteltével. Nyilván ez a görbe (a tetőesés) is exponenciálisan csökken. Kérdés, ha növeljük a frekvenciát, mekkora frekvencián, mekkora lesz a tetőesés? Nem kicsit meglepő, hogy 1kHz-en még mindig közel 2V a tetőesés! De mekkora frekvenciáig követi termikusan a lapka a kimeneti jelet? Meglepő lesz. Bármekkora frekvenciáig. Ebben a kapcsolásban 24kHz-en a az erősítés -3dB-es pontja.. egészen eddig. Amíg négyszögjel van a kimeneten, addig. Még érdekesebb, hogy a tetőesés mértéke független a kivezérléstől. Ha 100mV van a kimeneten akkor sem változik a jelalak. Mutatok még egy FKS jelet. 100Hz-ről ugrik a frekvencia 1kHz-re. A tetőesés 2,34V-ról 1,5V-ra csökken. Újabb torzításfajta ha 100Hz-1kHz szinusszal sweep-pelek. Erősítésváltozás van. 15V/12,36V*100=18% linearitáshiba. Ez a linearitáshiba nemlineáris torzítássá alakul át, ha netán véletlenül zenei jelet adunk az erősítő bemenetére. A 18% annyiad részére csökken amekkora visszacsatolási tényező. Nesze neked no-nfb : ) Akinek még van kedve hozzá, képzelje el mi történik pl. ezzel a zenei jellel. A zenét elég hosszú ideig kell integrálni ahhoz, hogy ne legyen DC összetevője. Akár néhány ms is lehet az az időtartam amikor csak a negatív félhullámban (és fordítva)"zenél" az erősítő. Termikusan ezt vígan lekövetik a tranzisztorok és kialakul a kimeneten egy, a zene integráljával azonos hullámzás a kimeneten, vagyis lebeg a kimenet. Ezért gondolom azt már régóta, hogy állandósult állapotban nem lehet kimérni azt a torzítás fajtát (akár többjeles méréssel sem) amit az erősítő a valóságban tud még produkálni. Ennyit most gondolatébresztőnek a magam és mások szórakoztatására... A hozzászólás módosítva: Júl 21, 2025
Nem emiatt fűzött fel annak idején valaki (talán Otala) három vagy négy difi erősítőt egymás után egy tokban (lapkán) lévő tranyókból?
Az utolsó mondatod úgy hangzana helyesen, ha az "amit" és az "erősítő" szavak közül kivennénk az "az" szót és a helyére tennénk azt a két szót, hogy "egy félvezetős". Mert egy A osztályú csöves pl. biztos nem csinál ilyeneket, azzal más bajok vannak, én meg tagnap azt méregettem éppen. Nem lehet triódákkal erősíteni a feszt, azaz lehet csinálni akár 100V effektívet is egy szimpla kettős triódával, de csak brutál torzítás mellett (nagy tápfesz kell ott meg már kicsit sem lineáris a trióda). Vagy trafóval kell a feszt erősíteni vagy félvezetőkkel. Idézet: „Nem lehet triódákkal erősíteni a feszt, azaz lehet csinálni akár 100V effektívet is egy szimpla kettős triódával, de csak brutál torzítás mellett (nagy tápfesz kell ott meg már kicsit sem lineáris a trióda)” Ez a kijelentés minden szakmai alapot nélkülöz - sajnos ez a "hozzánemértés" tipikus esete. TJ.
Az elméleti megoldás, hogy olyan tranzisztor kellene, aminek nem változik a UBE feszültsége. Ilyen persze nincs, ezért lehet próbálkozni olyan kaszkód fokozattal ahol az elsődleges tranzisztoron nagyon kicsi az UCE feszültség, vagy állandó kollektor áramú Sziklai jellegű kapcsolással. Csak ezek impulzus viselkedése lemarad a szimpla tranzisztortól.
Gondolatilag elmélyültem olyan kapcsolásban, ahol olyan félvezetők vannak, amiknek van nulla hőmérséklet függő munkapontjuk. Laterális Mosfetek nem csak 2sk1058/j162 párosban léteznek, hanem vannak kisebb teljesítményű rokonaink is. Csak hogy az említett jelenség esetében, azaz ha DC szint eltolást kap, ki fog esni a zéró hőmérséklet függő stabil pontjából. Láttam próbálkozást olyan hibrid erősítővel, ahol a bemeneti diferenciál erősítő csőre épült. ECC82 szívbaj nélkül működik 10V alatt is, azaz gond nélkül lehetne vele dolgozni. Kérdés, hozna e annyi hasznot, mint amennyit árt. Sajnos nem létezik PNP trióda, így komplementer szimmetrikus kapcsolás sem építhető vele. Ámbár ha elszakadunk a berögződésektől, létezik olyan topológia, ahol megoldható a szimmetrikus működés. A neve most nem ugrik be, de a régi Ve
"megszakadtam"
Tehát a régi Vermona erősítők épültek ilyen topológiával. Idézet: „Ez a kijelentés minden szakmai alapot nélkülöz - sajnos ez a "hozzánemértés" tipikus esete. TJ.” Ez a kinyilatkoztatás egy virtuális bunkósbot, nem semmi amit a "HIGH END" elő tud csalni egyesekből... A hozzászólás módosítva: Júl 22, 2025
Szerintem meg inkább az a hozzá nem értés tipikus esete, amikor olyan műszerrel mérsz torzítást ami eleve képtelen 0,1% alatt mérni, de már az a 0,1% is kérdéses, ráadásul mérsz mondjuk 0,1W kimenőnél. Hát nem ott kell mérni.
Egy valamire való triódának (845, 211) kell a rácsára 70V rms meghajtás. Lehet azt egyszerűen csinálni, 7,3% THD mellett, de akár 100V rms-t is lehet, 10,7% THD-val. Egy kaszkód fokozat jobb ebből a szempontból, de nekem az hangra nem igazán jött be, ráadásul az nem biztos hogy tud ekkora kimenő feszt. Meg ugye, itt 560mV rms-ből készül a 100V rms, az nem játszik, hogy egy végfoknak 2-3V a bemenő érzékenysége mert akkor nem használható előfok nélkül. Sokan szidják a csöves erősítőket, hát pont ezért. És a kínai nem is retten vissza tőle, simán gyártanak ilyeneket garmadával. És még az usában is veszik, mert nem 5-10000 dollár egy erősítő hanem csak 950. ![]() Jut eszembe, sokan, pláne régebben szemre mérték a torzítást, úgy valóban, nem is annyira csúnya az a 70V-os szinuszjel... A hozzászólás módosítva: Júl 22, 2025
Nincs itt semmi látnivaló kérem (ez nem higend kérdése ), mi volt az elmúlt 100 évben a csöves mérőműszerekben, oszcilliszkópokban, egyébb ipari, katonai és űrtechnikai készülékekben?
Ja - hát triódák is ![]() TJ.
Tájékozatlan vagy, mert már írtam a műszereimről.
TJ. Idézet: „Sajnos ma sok koncerten a hangerö a rossz hangot jelenti, részben a koncertek méretei miatt részben a be nem tartott hangositási szabályok miatt.” Ha átgondolja az ember, a koncertek nagy bevételt jelentenek egy zenekar életében. Ha a Foo Fighters-ből indulok ki, én is kimentem a 20 év utáni sportcsarnoki koncertjükre. Nagy zenei élményre nem számítottam a körülmények miatt. Háttér információnak, már nem tudom Pozsonyból, vagy Prágából érkeztek adott napon és még az nap adták a koncertet nálunk. De ez egy európai túra része volt egy-két napos utazási szünetekkel. Én szerencsétlenségemre a terem végében a jobboldali hangfalakkal szembe ültem. Már a rendszer melegítése sem volt jó minőségűnek mondható, de amikor a zenekar elkezdtek játszani rögtön megfektették a dobhártyámat. Ebből az követekezett, hogy a markommal befogtam a fülemet, hogy a részletesebb zenekari hangzásokat érzékelni tudjam a markom elvételével. És a lényeg, ami miatt írom ezt, egy zenekar, aki a rockzenével 1-2 naponta fellép a fáradtság miatt óhatatlanul időnként mellényúl, és a nagy hangerő, a torzítók ennek nagyját bizony elfedik. Én koncerten a 87-es Stadionbeli Genesis koncerten kívül igényes előadással nem találkoztam. Bocs, talán az Illés2 75-ös Kisbéri koncertje, ami emlékezetes számomra, mivel elfelejtették, hogy hol játszanak (kultúrház).
Jó lenne, ha nem bosszantásnak vennéd, esetleg elgondolkodnál rajta. A FET-ek viselkedéséhez kutya vagyok, de vagytok Ti akiknek a tudása elérhető, és hasznos lehet mások számára. Elnézve a képeidet az érdekes hűtőbordádon akadt meg a figyelmem. Ha már melegedés, akkor ne vegyük érdektelennek a hő elvezetését sem. Manapság divat, mivel olcsóbb ez a lemezes lamella megoldás. A gyártónak megéri, a felhasználó, meg megvette... Mit tartok problémásnak: A vékony lemez lenne a hőleadó (levegő). Ám a hőnek a felületen kívül keresztmetszet is kell, mint az áramnak. A lemezes lamellákkal azt látom problémának, hogy felület lenne, de ahhoz képest hőközvetítő keresztmetszet az nemigen. Ilyen szempontból kedvezőbbnek gondolom az enyhén kúpos lamellákat, mivel a tőben nagyobb a hővezető keresztmetszetük. A lemezes kivitelnél ezt a hajlításnál tapasztalható lemezkeresztmetszet nem teljesítheti, azaz a testesebb alaplapjukon feltételezhető a hőtorlódás, mivel a levegővel való hőcsere hozzávezetési gondokat sejtet.
Nem nekem szólt, de ilyenkor mindig...
1. Normál, nem erőltetett léghűtésnél _távolabb_ kell elhelyezni a bordákat vagy lemezeket a természetes légáramlás és hűlés miatt. A CPU-hűtőknél ez kiválóan látható; a ventilátor nélküliek lemezei sokkal ritkásabbak. 2. Adott térfogaton ez azt jelenti, hogy a bordák vagy lemezek vastagságát _csökkenteni_ kell. 3. Mindez _nagyobb_ össz. felületet jelent (és nem kisebbet). 4. Addig lehet csökkenteni a lemezek vastagságát, amíg a max. hőterhelést is el tudja vezetni, ami számunkra szükséges, ezt viszont számolni kell. Vagy kikísérletezni, de nem ránézésre találgatni. 5. Pontszerű, kis felületű hőforrás(ok)nál és hirtelen nagy hőterheléseknél jól jön a vastagabb borda valamilyen kompromisszummal, de ezt a hatást csökkenteni lehet, ha a hőforrásoktól a lemezekig eleve elosztjuk a hőt vastagabb, nagyobb tömegű - erre már nehéz szót találni - alu. vagy réz tönkkel, vagy modernebb időkben hőcsövekkel. Mérnöki munka és némi gyakorlat... Amúgy a költségek csökkentése sem az ördögtől való. A hozzászólás módosítva: Júl 22, 2025
Igaz amit írsz elméletet, de a hő áramlása ide használt fémben sokkal gyorsabb, mint a hő átadása a levegőnek. Tehát nem sok hőkülönbség lesz a "lemezek" töve, és vége között. Ha a töve vastag, ott kevesebb keresztmetszet marad a levegőnek, lassítaná a levegő áramlást (ventilátor nélkül), ez szintén rontaná a hűtést. Ilyen tényezők eredőjeként az úgy a legjobb ahogy ott van.
Megint mellélőttél. Ezt a hővezetés/hőátadást még gyerekkoromban megmértem (mert erre is ráértem). Elárulom neked, hogy az a legjobb hűtőborda aminek a lamellái vékonyak és egymástól távol vannak (0004.pdf). Tehát pont az amit ezek a "japcsik" szinte minden erősítőjükbe beletesznek és nemcsak azért mert olcsó, hanem azért mert jó is.
Hőmérővel mértem, nem tapogatással. A 10x40-es alu hűtőtönk - 12,8W diszzipáció mellett - 10 fokkal melegebb a környezeti hőmérsékletnél. A FET tokja 20 fokkal... tehát 24 fokos környezetben a tok 44 C fokos. Lemaradt: amiket a Fischer gyárt - hűtőbordákat - azok inkább szobadísznek valók... enyhe túlzással. A hozzászólás módosítva: Júl 22, 2025
Elkészültek a nyákok. Üvegszálast nem gyártattam, mert úgy is lusta lennék kipróbálni.
Idézet: „Lemaradt: amiket a Fischer gyárt - hűtőbordákat - azok inkább szobadísznek valók... enyhe túlzással.” Hosszú évek óta Fischert használok, tökéletesen beváltak. Azt hozzák, ami az adatlapon van.
Én is hosszú évek óta Fischert használok, ezért mertem leírni, hogy emellett gyalult izé mellett csak szobadísz lehet. Ugyanakkora méret mellett legalább másfél, kétszer annyi hőt elvezet.
Az "A" osztályú kísérletnél egyszerűen nem tudtam felmelegíteni ezt a gyalult, bóvli kinézetű bordát. Nem találom a fotót róla, de kint van a műhelyben, ha akarod megmutatom. A hozzászólás módosítva: Júl 22, 2025
Ez meg 3D-ben ilyen. A számítógépem meg már az utolsókat rúgja, pedig még csak 17 éves.
|
Bejelentkezés
Hirdetés |



























