Fórum témák
» Több friss téma |
Még tesztelem. A kis elektret mikrofon erősítővel sokkal érzékenyebb, annak kell. A kapszulám + kondi + ellenállás is működik, de súgott és búgott is, gondoltam a telep stabil tápot ad, de az meg az előerősítőnek kell, azt hittem ott lesz a gond, de nem. A többit még tesztelem, ezen akadtam el. Egyszerűen rosszul mértem, vagy elfelejtettem a pár nap alatt. Most sokkal jobb mint volt!
Most már tovább mehetek vele, hátha szebb hangja lesz valamikor.
Néha van olyan klikkelhető checkbox is, hogy +20 dB Boost (ha olyan választás nincsen hogy MIC/LINE), és akkor mégsem kell külön erősítő...
Még tesztelek minden lehetőséget, mert Linux Mint alá nincs Realtek, amiben szoftveres zajcsökkentés is van, ami igen hatékony. Egyelőre épp ez ad lehetőséget a tesztelésre. Elvileg van +20dB boost is, de azt kivettem, lehet visszateszem. De ha különböző zajszűrések nélkül elfogadható jelet adna, az jó lenne. A Linux-al épp csak ismerkedek, de arra lesz a váltás '25 ben.
Alaplapi a hangkártya, észrevehető különbség van az előlapi és a hátlapi csatlakozók között, sok zajt fel tud venni útközben. Kipróbálom csavart érpárral is, hátha jobb lesz kicsivel. Elvileg van USB-s ultra olcsó hangkártyám, kipróbálom azzal is. Mindennel rámegyek ami csak van! ![]() Kivéve a laptopot, mert annak aljzatába szakadt bele egy jack. Automatikus hangerő leszabályozás mikrofon aktiváláskorÜdv!Nem igazán mélyednék bele, bizonyára volt már ilyen igény és komplett megoldások is akár. Rendezvényen használnék egy olyan berendezést, mikrofon erősítőt, ami aktiváláskor, beszéd, automatikusan belekeveri a sztereo erősítő mindkét csatornájába a hangjelet. Egyúttal a két csatornán futó jelet állítható szintig, ideig lehalkítja, amíg a beszéd tart... Egy 600 Ohmos aszimetrikus dinamikus mikrofon lenne a bemeneten. Valamikor csináltam ilyesmit mono erősítőhöz és egy FET-es osztó taggal, de az több évtizede történt. Köszönöm az ajánlásokat!
Evésközbena...
![]() Találtam még egy mikrofont a lomban.. AKG D 50 S van ráírva, ennek kb. 5-6 m kábele és 6.3 jack, vagy 3 p tuchel van a végén variálhatóan. Az első mikrofonra 600 Ohm van írva és MIC210 neve van neki. Így aztán annyira bonyolítanám talán a dolgot, hogy 2 mikrofon bemenet is lehetne, amik egyenlő módon működhetnének - mindkettőről a beszéd összekeveredve a kimenetre jut és mindkettő lehalkítja a sztereo csatornajeleket. A kép a netről van, ami nálam van ilyen, csak más csatlakozókkal... A hozzászólás módosítva: Feb 13, 2025
Kerestem, hátha valakinek kedvező áron útban van egy ilyen erősítő, aztán kifaragtam egy fapadosat, ennyit érdemes belefektetnem.
Az érdem Baxi kollégái, az ő, elektret mikrofonhoz készült erősítőjét készítettem el. Ha valakinek szüksége lehet ilyesmire, meg lehet nyugodtan csinálni. Nekem még van az elején egy 1:5 illesztőtrafó is, mert hányódott reménytelenül a lomban. Az alkatrészek méretezése gondos munka eredménye, beraktam, ami először a kezembe akadt. A kimenetet 2 ellenállással monósítottam a sztereó erősítő kedvéért és ennyi, célnak megfelel... Még a 3 szerelvényt ráeszkábálok és ez is megvan. A hozzászólás módosítva: Aug 20, 2025
Hello! A bemeneti 10µF-ot meg kell fordítani.
Üdv! Köszönöm! Az eredeti, elektret mikrofonnál volt így, de igaz, most más a felállás. Nem akartam berakni az eredeti ellenállást, hogy ne folyjon semennyi áram az illesztő trafón...
Tiszteletem!
Esetleg érdemes lenne "dinamika processzort" használni. Ez nem bonyolult, mindössze a nagyon halk részek alatt zajzárként, a hangos részek felett limiterként üzemel. Az emberi beszéd (ének) jelszintje nagyon nehezen tartható kézben.
Üdvözöllek!
Valami sémát kérhetek? A mostani termékkel nem vagyok gyakorlatilag maradéktalanul boldog.
Igen.
Az érdekelne, hogy mihez kell mikrofon. Van aki énekelni szeretne, van aki YT videót készít az éppen készülő áramköréről, van aki csak online beszélgetéshez használja.
Bemondanám majd rajta, hogy kész az ebéd és aki nem jön az b...!
Ekkor mindenki felkerekedik...
Azért kérdeztem, mert beszédre érdemes az alsó átviteli frekvenciát 70-120Hz körül határolni. Profi keverőkön is van ilyen.
Ok, csak beszéd, narráció, komment célra kellene, köszönöm!
Itt van egy olyan kapcsolás, ami a mostani áramköröd továbbfejlesztése.
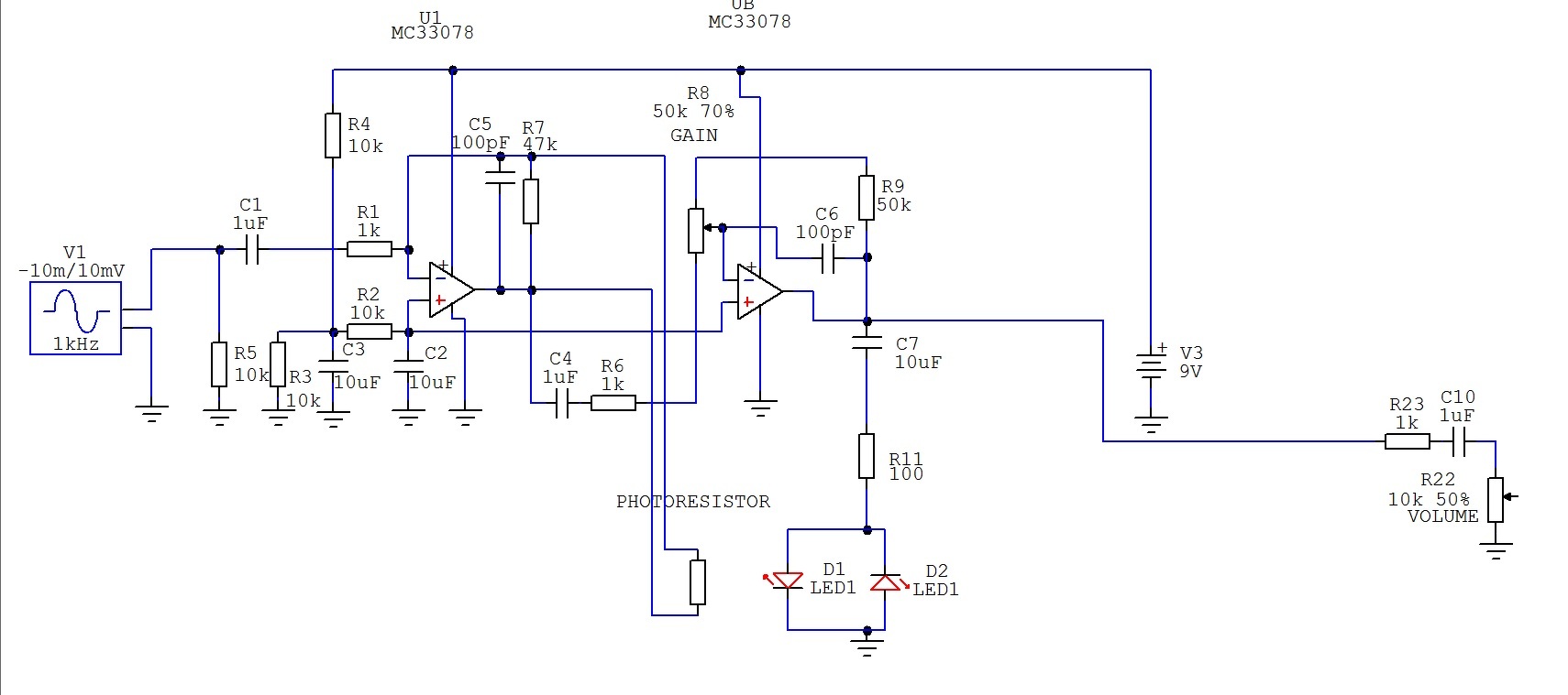
Igazából olyat szerettem volna küldeni, ami ettől egyszerűbb, illetve a mostani áramkörödhöz hozzá lehetne applikálni minimális változtatással. Viszont annak a lelke egy fotoellenállás antiparalel ledekkel. Mindjárt mutatom a lényeget.
Ez lenne az, viszont kell hozzá egy zárt fényvédett kupakban elhelyezett opto csatoló. Fotoellenállás, meg két sárga led. Nekem a sárga adta a legnagyobb érzékenységet.
Érdemes lenne ezeket a modulokat egyforma méret nyákra építeni, mert a teljes lánc áll ebből a limiterből, akkor kell még egy zajzár, bár azt utólagosan szoftveresen is meg lehet oldani. Élő hangosítás esetén a szoftver nem jöhet számításba. Van még a pakliban egy exciter, ami a hangot karcosabbá teszi, valamint egy De-esser áramkör. Ez a sziszegést csökkenti. |
Bejelentkezés
Hirdetés |












