Fórum témák

» Több friss téma
Fórum » 555-ös IC-s kapcsolások
Lapozás: OK   190 / 192
(#) Jzsolt79 válasza proli007 hozzászólására (») Dec 23, 2024 /
 
Lehet, csak amiről még nem tud az ember, azt viszonylag nehéz alkalmazni
(#) Jzsolt79 hozzászólása Jan 6, 2025 /
 

2 külön 555-ös astabil módban azonos szabályozó potival?

Újabb kérdés, lehet-e valahogy egyetlen közös potival oszcilláció sebességet szabályozni 2 555-ös ic-n? Az ic-k váltakozva működnek, tehát egyszerre soha nem fognak tápot kapni, ezt egy 4017 vezérli.
(#) proli007 válasza Jzsolt79 hozzászólására (») Jan 6, 2025 /
 
Hello!
A legegyszerűbb válasz egy "sztereó" poti lenne. De nem ismertek a feltételek, meg a cél.
A tápot alapesetben csak akkor kell elvenni, ha az áramfogyasztást korlátoznánk. A Reset bemenettel is le lehet tiltani az 555 működését.
Megoldható az is, hogy a 4017 kimenetével az 555 kimeneti jelét kapcsoljuk át máshová, mert az már egy logikai jel.
A bonyolultabb dolog, ha a két 555-öt egy-egy feszültségvezérelt áramgenerátorral működtetjük.
De ott pld. nem lehet szimmetikus négyszögjelet előállítani. Tehát, valami megoldáshoz, ismerni kell pontosan a körülményeket és kívánalmakat.
(#) KBal76 válasza Jzsolt79 hozzászólására (») Jan 6, 2025 /
 
A sztereo poti helyett (ami a legjobb választás), lehetne arról a potiról egy (zöld vagy fehér) LED fényét is változtatni, és az 555 frekvenciameghatározó ellenállása (ami most a poti) helyére betenni fényellenállást (LDR).
Tehát a LED (vagy egymással sorba kötött több LED) megvilágítja a két (vagy több) fényellenállást, és így együtt változnak a 555-ök időzítési paraméterei.
Azt azért érdemes tudni, hogy az LDR nem precíziós alkatrész (persze az 555 RC tagjai sem azok általában), így az 555-ök együttfutása sem garantált.
Egy ilyen több idôzítéses feladatra már elgondolkodhatsz egy Arduino Nano felhasználásán, hamar bele lehet rázódni ha használatába.
(#) Jzsolt79 válasza proli007 hozzászólására (») Jan 6, 2025 /
 
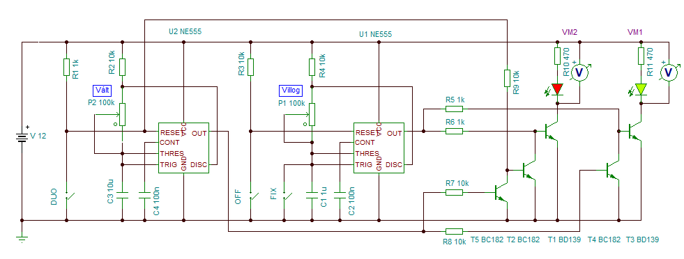
Ok, a cél: 2 ledsort szeretnék villogtatni felváltva. Ennyi a ledsorok váltását vezérli a 4017 (egy hozzá kapcsolt 555-tel), és az abból kijövő 1 és 2-es kimenetek kapcsolják a másik két 555-öt. A sztereó poti alapból jó gondolat lenne, de van egy másik feladat is, hogy a villogás kikapcsolható legyen. Tehát egy ütemben is villogjanak és ha úgy szeretném, akkor egyszerre lehessen a villogást kikapcsolni (csak világítsanak, ne villogjanak). Ezt úgy akarom elérni, hogy a 6-7 között levő poti mellé egy kapcsolót rakok be,, amivel meg tudom szakítani az ellenállás kört (bár lehet, hogy ez baromság, nem tudom van-e erre jobb megoldás, ami legalább ennyire egyszerű). De kapcsolóból sem akarok kettőt, úgyhogy ezért kéne a poti megosztást közös csatlakozási ponttal megoldani. Próbálkoztam diódás megoldássokkal, de azok nem igazánn működtek (már azok, amikkel próbálkoztam, lehet rosszul próbálkoztam )

Szerk: lehet, hogy a képen látható poti tök jó lenne... sztereóban
A hozzászólás módosítva: Jan 6, 2025
(#) Jzsolt79 válasza KBal76 hozzászólására (») Jan 6, 2025 /
 
az Arduinot egyelőre szeretném elkerülni még úgy is, hogy tudom, hogy sokmindent sokkal egyszerűbb azzal vezérelni. Az elektronika alapjait próbálom megismerni, megérteni.
(#) proli007 válasza Jzsolt79 hozzászólására (») Jan 6, 2025 /
 
Hello! Tessék, 4017 sem kell, csak kis logika, amit itt a tranyók oldanak meg.
(#) Jzsolt79 válasza proli007 hozzászólására (») Jan 6, 2025 /
 
Kipróbálom, köszönöm!
(#) proli007 válasza Jzsolt79 hozzászólására (») Jan 6, 2025 /
 
Ez olyant is tud, amire nem is gondoltál..
Persze az időket én csak hasraütés szerint állítottam be. Meg a végfok teljesítményét sem tudom, mit fogsz (mekkora terhelést) rákötni.
A hozzászólás módosítva: Jan 6, 2025
(#) Jzsolt79 válasza proli007 hozzászólására (») Jan 6, 2025 /
 
Itt sokminden tud sokmindent amire nem is gondolnék, ez nem újdonság
Az értékeket kisakkozom hozzá.
(#) proli007 válasza Jzsolt79 hozzászólására (») Jan 6, 2025 /
 
Itt ez, csak a kapcsolás egyszerű sajátosságából adódik.
(#) jethro hozzászólása Szept 24, 2025 /
 

5 perc be 10 perc ki időzítő készítése

Sziasztok.Szeretnék egy olyan időzítőt,ami a tápfesz megjelenése után 5 percig meghúz egy relét majd 10 perc szünet és kezdődik minden előröl.Valaki csinált már ilyet?
(#) proli007 válasza jethro hozzászólására (») Szept 24, 2025 /
 
Hello! Az 555 analóg módon időzít. Ilyen hosszú időzítés ezzel nem oldható meg tisztességesen.
Ilyen időzítést inkább számlálóval lehet megoldani.
A hozzászólás módosítva: Szept 24, 2025
(#) Tyutyu007 válasza jethro hozzászólására (») Szept 25, 2025 /
 
Ilyen célokra kapni időrelét.
(#) Bakman válasza Tyutyu007 hozzászólására (») Szept 25, 2025 / 2
 
Mindent lehet kapni, kár építeni vagy javítani, tehát ez a fórum is tök felesleges.
(#) Tyutyu007 válasza Bakman hozzászólására (») Szept 25, 2025 /
 
Akkor enni se egyél ... tudod miért ...
(#) kaqkk válasza Tyutyu007 hozzászólására (») Szept 25, 2025 / 1
 
Nem vetted az iróniát ? Egyébként én is a fiókban talált gyári időrelével turbóztam fel a szarvasi kávéfőzőmet , bekapcsolás után 6 perccel kikapcsol .
A hozzászólás módosítva: Szept 25, 2025
(#) kaqkk válasza jethro hozzászólására (») Szept 25, 2025 /
 
Érdemes építeni ? Költői kérdés volt ! Az az áramkör amit Proli tervezett és linkelt neked tökéletes lesz a célra ... De ha van pic "égetőd" akár pices megoldás is lehetséges ha gondolod abban segíthetek .
A hozzászólás módosítva: Szept 25, 2025
(#) Bakman válasza kaqkk hozzászólására (») Szept 25, 2025 / 2
 
Általában igen. Kihívás, öröm, fejlődés. Horgászok sem boltban veszik a halat.
(#) kaqkk válasza Bakman hozzászólására (») Szept 25, 2025 /
 
Tudom ezért volt "költői" a kérdésem ....
(#) Bakman válasza kaqkk hozzászólására (») Szept 25, 2025 /
 
Akkor még nem látszott a módosítás.
(#) Tyutyu007 válasza Bakman hozzászólására (») Szept 25, 2025 /
 
"Horgászok sem boltban veszik a halat."

Dehogynem, ott van pl. a csalihal. Vagy, ha befagynak a vizek ...
El se hinnéd mennyi horgász áll a haludvarban vagy a szupermarketben sorba a halas pultnál.
Napijegy + meg kell venni a halat is ? Ne viccelj !

De maradjunk a szegény 555-nél.
(#) Bakman válasza Tyutyu007 hozzászólására (») Szept 25, 2025 / 1
 
Látszik, hogy a horgászatról halvány lila gőzöd sincs, nem mennék bele az általad leírtak cáfolataiba.

Maradjunk az eredeti felvetésednél. Ha már nem akarsz/tudsz segíteni, legalább ne trollkodj. Te miért nem vettél kész modult a modellvasutadhoz (már ha jól emlékszem a témára), miért fogtál bele az építkezésbe? Miért nem bíztál meg valakit, csinálja meg neked? Nem lett volna egyszerűbb dologd?
(#) Tyutyu007 válasza Bakman hozzászólására (») Szept 25, 2025 /
 
Ez nem jött be ... minden úgy volt, ahogy leírtad.
Talán ismersz ?
(#) Bakman válasza Tyutyu007 hozzászólására (») Szept 25, 2025 /
 
Elnézést, kevertem. Erre a témádra gondoltam: Bővebben: Link.

Nem, nem ismerlek, de ettől függetlenül trollkodni sem illik, magadat hozod kellemetlen helyzetbe vele.
(#) proli007 válasza jethro hozzászólására (») Szept 25, 2025 / 3
 
"De maradjunk a szegény 555-nél." Na, akkor tegyük azt, mert úgy jár a topik, mint a vonat.(
(Nem olyan lassan, hanem kisiklik..) De hogy valami gondolat is legyen a dolgok mögött..
A hozzászólás módosítva: Szept 25, 2025
(#) bencikusz válasza proli007 hozzászólására (») Szept 26, 2025 /
 
Kedves proli007!
Bár nem nekem írtad, de érdekes megoldás! Írnál pár mondatot a működésről ?
(#) proli007 válasza bencikusz hozzászólására (») Szept 26, 2025 / 5
 
Hello! Alapvetően ez egy sima 555-ös időzítő, csak a hosszú idő elérése céljából módosítottam.
Az 555-ben van két komparátor, ami egy RS tárolót billegtet ide-oda.
Az időzítést egy kondenzátor oldja meg, annak töltésével és kisütésével.
A komparátorok két referencia feszültséghez hasonlítják a kondi feszültségét. A belső referencia osztó, három egyforma értékű ellenállásból áll, amit az Ic tápfeszültsége táplál. Tehát a referencia a táp 1/3-ada és 2/3-ada. Vagy is 12V tápfesz esetén, a felső szint (ami ki is van vezetve az 5-ös lábon) 8V, az alsó referencia szint 4V. Tehát alapból a kondi 4..8V között töltődik és sül ki.
Hogy ez a feszültségtartomány nagyobb legyen (az idő növelése miatt), külső referenciűt használunk és külső komparátort. Ezt oldja meg az LM358 (mely nullkomparátorként dolgozik) és a külső osztó az R1-R2-R3-ból áll. Tehát így a koni 2V..10V között töltődik és sül ki. Ez kb. 8V és kétszeresére növeli az eredeti időzítést. Tehát az 555, már csak az RS tároló funkciót tölti be.
A kondi töltését-kisütését egyszerűen ellenállás látja el. Mivel a DIS kisütő tranzisztor L szint kimeneti feszültség esetén ki van nyitva, H szint esetén le van zárva. Tehát a kondi töltését L szint esetén az R5, míg kisütését az R5+R4 oldja meg. Mivel a két ellenállás értéke egyforma, a töltési idő, fele a kisütési időnek.
Mivel igény volt arra, hogy az egész folyamat "húzott relével" induljon, az időzítő kondit, nem a szokásnak megfelelően a GND és a bemenet közé helyezzük el, hanem bemenet és a tápfesz közé. Mivel az 555 alapvetően invertál (tehát ha a két bemenet magas szintű, a kimenet alacsony szintű és fordítva), a táp bekapcsolásakor a kondi nincs feltöltve, a bemenet magas szintű, a kimenet alacsony szintű. Ezért a relé a táp és a kimenet közé tesszük. Így bekapcsoláskor húzott állapottal kezd az időzítő.
Az 555 eredeti kapcsolásában a kondi a bemenet és a GND között van. De az első ciklusban, nem 4-től 8V-ra töltődik a kondi. hanem 0..8V-ra, az első töltési ciklus kétszer annyi ideig tart. Mivel itt a referencia 2 és 10V, bekapcsoláskor 0..10V-ra töltődik a kondi. Ez az első ciklusban kb. 20%-al hosszabb a bekapcsolási idő, vagy is nem 5 perc, hanem kb. 6 perc lesz. Tehát valamivel javul az első bekapcsolási hiba.
Tehát alapból kb. ennyit érdemes megemlíteni az 555 alap astabil kapcsolásához képest.
(#) sany válasza proli007 hozzászólására (») Szept 26, 2025 /
 
Zseniális!
(#) proli007 válasza sany hozzászólására (») Szept 26, 2025 / 4
 
Közben rájöttem (míg írtam), hogy egyszerűbben i meg lehet úszni a dolgot. Az előző leírás alapján már könnyű megérteni a működését.
Következő: »»   190 / 192
Bejelentkezés

Belépés

Hirdetés
XDT.hu
Az oldalon sütiket használunk a helyes működéshez. Bővebb információt az adatvédelmi szabályzatban olvashatsz. Megértettem