Fórum témák
» Több friss téma |
Fórum » RIAA korrektor
Témaindító: Ghost Rider, idő: Aug 25, 2006
Pont írtam a kérést, de te megelőztél. Köszi
Tegnap órákig lapoztam, de sajnos nem találtam. Nem baj nekiállok megint.
Okozjatja a problémámat esetleg, hogy nagyobb értékű katód kondenzátorokat építettem be?
Az nem, korrekciós tagok! Ez volt a kapcsolás, mérve és szimulálva is használható volt.
Rajz szerinti értékekkel rakd össze. A hozzászólás módosítva: Márc 14, 2025
Cseréltem az értékeket. Minden jó lett. Köszönöm szépen a segítséget.
Most jöhet a bejáratás és a dobozolás.
Üdv! Hipp és hopp. Ahogy megígértem ennek a kapcsolásnak, panelra öntöttem a tervét. Csak semmi szimmetrikus felépítés - lustaság, nem ez lesz a szentesi Grál - telifóliásos földelés.
Kicsit röstellem, hogy a be-kimenetek nincsenek túl messze egymástól, de majd meghallom. Maga a cső lábkiosztása se szerencsés eleve, szerencse viszont, hogy annyira jól már úgysem hallok, ahogy szól, úgy lesz... Az anódfeszültséget 2 helyen, áramkörönként fogadja a kapcsolás és azt a cselfogást is alkalmazom, hogy 1-1 diódával lesznek elválasztva. Talán egy kicsit kevésbé szívják el egymástól az elektronokat. (Nem én találtam ki, de találkoztam ilyen megoldással több évtizede és néhány évvel ezelőtt is.) A RIAA a passzív megoldásban részesült. Régi RIAA áramkör azonosításaÜdv!Egy azonosításra kérem, akik megrögzött RIAA építők, voltak és akár ma is építik. A mellékelt képen milyen, kinek az alkotása látható? Úgy értem, feltételezésem szerint ez egy, akár nemzetközileg kézen forgó áramkör, itthon is után építve. Sajnos a tápja teljesen elégett, minden bizonnyal a puffer elárasztotta elektrolittal, de nem tudni melyik tojás volt előbb a tyúkban...Így aztán annyit tudok, szimpla tápról járt. Az áramkör MM hangszedőhöz tranzisztorokkal készülhetett, a szóban forgó nyák 1998-ban lett elkészítve - valaki által. Ui: Aki készítette, minden bizonnyal értett az elektronikához. Azt nem értem, hogy a be és kimeneti RCA csatlakozók testje, negatívja a fémházra van ráépítve, csatlakoztatva. Én azt kiszigetelném, illetve fogom, ha ez lesz megjavítva. A hozzászólás módosítva: Ápr 14, 2025
Leköteleztél, biztosan ez az. Ugyan nem fotóztam le a konkrét nyákot, de én látom a vonalvezetést, minden stimmel. A táp is ugyanez volt. Köszönöm, ez gyors volt és segített!
Az eRIAA phono Neumann pole kiterjesztésselItt lehetne megtárgyalni az analóg lemezjátszás felvételi és lejátszási frekvencia korlátait, vagy további kiterjesztésének a lehetőségeit.Akit érdekel, annak javasolnám az eRIAA & a Neumann pole elméletének a megismerését ![]() TJ.
A Neumann vágógépek fejerősìtői ameddig birták a frekvencia növekedésével az inverz RIAA korrekciót vágni - addig lehetett kihasználni a felvételi lehetőségeket.
TJ. RIAA korrektorÉpítettem nemrég egy lemezjátszó erősítőt, egyszerű, műveleti erősítőst. Semmi gond, nagyon jó. Észrevettem, hogy néhány lemezem nagy hangerőn, a szünetek között dübörög. Úgy emlékeztem, hogy egy külső phono erősítőmmel nem dübörgött (ennyire), igaz annak kicsit kevesebb mélye is volt. Szöget ütött a fejembe, hogy mi lenne, ha a mostaninak csatoló kondikkal növelném az alsó frekvenciáját. Megnéztem, szimuláltam több gyári kapcsolást, erősítők fokozatait és azt láttam, hogy ilyen 3-4-5-6 Hz az alsó frekvenciájuk. Ráadásul a szubszónikus szűrők szinte eltűntek az erősítőkből. Érdekes. Az én phohom eredetileg 1Hz-es volt, bemeneti csatoló nélkül, 10µF kicsatolóval. Én ezt 1µF be és 1,5µF kicsatolósra építettem, így az alsó frekvenciája 6Hz lett, így használtam. Bedigiztem néhány zenét lemezekről, hogy legyen összehasonlítási alapom később. Cs. Kádár Péter szerint (1983-ban) 50Hz alatt lemez hangot simán lehet vágni. Én 30-ban egyeztem meg magammal, de a végén 15 lett, mert e felett a szimuláció már látványos mély hang csökkenést mutatott a RIAA görbén. Az erősítő adatlapja 22kOhm bemeneti ellenállást ad meg, én 20-at mértem, ehhez "terveztem" a kimeneti csatolót. Így kapott 470nF be és 470nF ki kondikat. Az első hangpróba borzalmas volt. Inverz RIAA-val és streamer-el ment két napot. Ezután már nem nagyon lehetett különbséget tenni, hogy a streamer Line In-ből vagy inverz RIAA-ról szól. Érdekes módon a lemez jobb lett talán, de hallgathatatlan maradt továbbra is. Kásás közép és tompa magas. A magas poti előtte középen volt, most 3 órára kell tekerni és mint, ha vödörből szólna. Az egész furcsaságát tetézte, hogy ugyanazok a dalok bedigizve, visszahallgatva, összehasonlítva, kb ugyan úgy szóltak, mint előtte. Mondjuk számítógépről, másik erősítő, másik hangfal. A dübörgés 10x erősítés után 6-10dB-vel csökkent, kb. valamit ért. Első tippem az volt, hogy a hangszedő tekercs "összeveszik" a fólia csatoló kondi induktivitásával, ezért azt visszacseréltem az eredeti 1µF fóliára, a kicsatoló maradt. Jobb lett, de még mindig hallgathatatlan. Visszatettem a kevesebb mélyes külső phono erősítőt és hát dalolt. Ja nem! Mert nem működött...Pedig úgy tettem el, hogy működött, most 50Hz búgás halk zenével jött belőle. Na, szerelés. Táp oké, kábelek, forrasztások helyükön. Át se mérem a tranzisztorokat, mert a két oldal egyformán rossz, de átmértem azt a kétszer két darabot . Szkóp makacsul 50Hz-et mutat. Multit 10 Amperbe tettem és a mérőkkel rövidre zárogattam a földeket és kábeleit, de semmi. Majd tanácstalanul összezártam az kimenő RCA csati test forrszemét magával a csati testével és kisimúlt a szkóp. Csati szétszed, forrszem megigazít, visszacsavaroz és működik.Megjavítva, próba. Minden oké, akkor jöjjön a kicsatoló cseréje is. Azt már az eredeti 1,5 helyett 1µF-ra cseréltem, így 8Hz lett az alja. És visszaállt rend, eltűnt a vödörhang és megjött a magas. Talán itt olvastam egyszer, ha javítasz a mély átvitelen az javítja a magast. Hát ez most így volt. Rumpli szűrő, be/ki csatolókkal elhalasztva. A hozzászólás módosítva: Nov 30, 2025
Idézet: „Talán itt olvastam egyszer, ha javítasz a mély átvitelen az javítja a magast.” Olyat én is írtam, ha csökken magas frekvencián a torzítás, javulnak a mély hangok. De lehet, hogy ennek a fordítottja is igaz : ) Van még elfekvőben egy korrektorom (valóságos tranzisztortemető). Emlékbe tettem el magamnak egy hét évvel ezelőtt készült sorozatból, de fogalmam sincs róla milyen hangja lehet. Kölcsön adom meghallgatni ha netán érdekel a hangja (nem eladó).
Szerintem nagyon tévúton jársz...! Néhány mérés segíthetne , hogy mit kéne módosítanod jobb hangzás érdekében.
Idézet: „Észrevettem, hogy néhány lemezem nagy hangerőn, a szünetek között dübörög.” Ez a lemezjátszód minősíti. A hozzászólás módosítva: Nov 30, 2025
Idézet: „Ez a lemezjátszód minősíti.” Valóban, egy egyszerűbb lemezjátszónál ez előfordul.
Köszönöm szépen a baráti felajánlást! Ünnepek után jelentkezni fogok, ha még élni fog a lehetőség. Addigra már tudni fogok mondani egy időpontot is, hogy mikorra küldöm vissza a teszt korrektort.
Köszönöm
Furcsa, de hihető, amit írsz. Elektromos embernek hittem magam, aki csak a fizikát hiszi igaznak, de az élet néha rácáfol. Esetem:
A lemezjátszómmal és korrektorommal semmi különös nem történt eddig. Tegnap LencoClean-al hallgattam lemezeket. Egy kísérlet miatt, óvatosan közelítettem, majd megérintettem az újjammmal a LencoClean tartályát. Ahogy közelítettem felé, a hangszóróból egyre erősődő búgás hallatszott. Na most ez hogy??? A lemezjátszó műanyag. A LencoClean műanyag. A kezem kegalább 20 centire volt a hangszedőtől, és nem is arra felé közelítettem, tehát ez nem játszhat. Mitől kezdett búgni? (költői kérdés) Ahogy elvettem a kezem, a búgás megszínt. Közelítettem, és megint erősödött. Érthetetlen. Persze a lemezjátszó földelő vezetéke össze van kötve az erősítő GND kivezetésével, stb. A rendszer nem földelt (megerősített szigetelésű).
"Aki nem hisz a csodákban, az nem realista"
Szerintem az emberi test "felszedi a brummot" a környezetéből. Van ez az elektromos térerősség ( tán' 150? V/m). Ha némelyik erősítő nyitott bemenetéhez közelítesz az is tud búgni.
Lehet, hogy a csövében lévő folyadék antennaként viselkedett. Csináld meg ugyanezt a kísérletet úgy is, hogy kiüríted a folyadékot. Aztán vagy változik, vagy nem.
Akkor szokott ilyen rejtélyes dolgokat művelni a rendszer ha gerjed, vagy ha földhurok van benne. A földhurkot megszüntetheted (próbaképpen) ha kihúzod az egyik csatornát a RIAA bemenetből (a másikat addig rövidre zárod). Vagy a lemezjátszó földelővezetékével is lehet játszadozni... kihagyod, máshová testeled.
A gerjedést mobil telefonnal a legegyszerűbb tesztelni (hívd fel közben az asszonyt). Vagy ilyenkor szokott pattanni a hangszóró ha kapcsolgatod a villanyt. Általában van rá fizikai magyarázat (is).
Először kisüstivel kipróbálni. Ha akkor is búg, meg kell inni a csőből és az üvegből a maradékot...
Igazatok lett. Visszatért a hitem a fizikába!
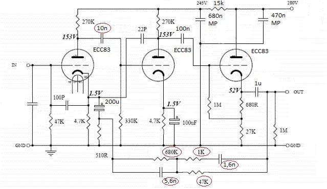
Egy korábbi hangszedő próba / csere alkalmával összekeverhettem a GND kivezetést a meleg ponttal. Eddig nem zavart, nem vettem észre, mert olyan alacsony volt a brumm, hogy bőven a hallható szint alatt volt. Most végigtapogattam mindent, keresve a brumm okát. Amikor megfogtam a hangszedő házát, egyből kiderült a hiba. Mondjuk azt továbbra sem értem, hogy miért pont így jött elő a probléma, ahogy előjött, de már elengedem a dolgot. A folyadék antennaként viselkedése logikus lenne, de ismétlem: több. mint 20 centire volt a hangszedőtől. Amikor direkt a hangszedőhöz közelítettem, kb. 0,5-1 centi távolságból volt hasonló brumm növekedés, mint amikor... De hagyjuk is. Megoldódott a leveleiteknek köszönhetően. Phono búgásSziasztok!Építettem egy marantz 7 phonot (ECC83) ami sikeresen búg. Egyébként ettől eltekintve szépen szól. Szkóppal nézve a bemenő szinusz jelet ami 1KHz 10mV, szépen látszik a kimeneten ,DE maga a kimenő jel szépen hullámzik (csatolt képek). Tiszteletbeli kérdésem, hogyan lehetne megszüntetni? Amit elkövettem eddig csövek fűtését már akkuról is próbáltam, kiraktam a trafót a házból 1 m-re, Az anód fesz a bemeneti csöveken (2db) 245V. a kimenőn 280V. Esetleg ezeknek a szűretlensége okozza, vagy mi? Válaszotokat nagyon köszönöm. üdv.
Szia!
Elkeszult phono kepe is jo lenne! Brumm oka lehet szort zavar, vagy tapfeszultseg nem megfelelo szurese, de foldhurok is.. Elso lepes beazonositani a brumm helyet, okat!
Nagyon köszönöm a gyors válaszodat.
Az az igazság,hogy csináltam egy másikat is, teljesen más felépítéssel de ugyan az a kapcsolás. Az is szépen szól de ugyan úgy búg ha nincs zene. üdv.
Első lépés, hogy kihúzod az LP játszó kábeleit+földelését, és két RCA rövidrezárdugót beteszel a phono bemenetére.
Amennyiben továbbra is búg, akkor már csak a phonoval kell foglalkoznod ![]() 1. Az 50Hz esetén "búgásról" beszélhetünk, amit a beépített, hálózatról üzemelő trafók, fojtók szórt mágneses mezeje idéz elő 2. A "zúgás" a 100Hz-re utal, amit a nem megfelelően megszűrt anód, vagy DC fűtéstáp idézhet elő. 3. A leírt esetben az 50Hz lesz az üldözés tárgya, lehet az is, hogy túl közel van phonohoz egy másik készülék hálózati trafója... TJ. |
Bejelentkezés
Hirdetés |


























