Fórum témák
» Több friss téma |
Nem egészen jó, mer a 0,01A=10mA.
Egyébként meg célszerűbb sokszor V-kOhm-mA-ban számolni. Mert 5V/1mA=5k. Gyakorlatiasabb. Vagy ha sok minden van egy képletben, akkor pedig tíz hatványaival.
Azt hittem, az áramkorlát 10mA-el kell számolni.
Elnézést.
Azt írtad, a műszered 1000uA-es. Vagy is 1mA-es. De láttad is, hogy 5V-ról, a 4,7k már kissé túlhajtja. Mert 4,95k kellene. De mivel olyan nincs minden bokorba, így vagy 4,7k, vagy 5,1k.
Mind kettő jó előtétnek, egyébként is beállítható a végkitérés és hogy 4,7V vagy 5,1V lesz a VU teteje, az a kutyát sem érdekli. Amúgy sem lőnek ezzel nyulat. (Ha már a bokornál tartunk.)
Néztem is, hogy a Te 22k-dhoz képest, kevéske az én 500R-m.
De így sem a 0dB-re számoltam, hanem a végkitérésre.
A kijelző műszerek között sokféle végáramú van. Általában 150uA..5mA-ig vannak ilyen kis műszerek. A nagyobb áramúak jobbak, mert azok mechanikusan stabilabbak, csillapításuk sem jelent gondot. 100uA alatti műszereknek kényesebb a csapágya, lifegnek-lafognak egy változó jelre. Az itt nem szerencsés.
Nekem van két Lavo-2-es kézi műszerem, ami szinte zenél, ha 50Hz-es áramot mérek vele. A késélű mutató, szinte felerősíti a rezgéseket.
Értem.
Köszönök minden segítséget. Berakok egy 51k-t.
Szívesen! De nem egy 5.1k-t?
![]() Olyan vagy, mint amikor a statisztikus elmegy vadászni. Kérdezi a felesége, hol a nyúl? Egyet lőttem, elment a bal füle melett. Még egyet lőttem, az meg a jobb füle mellett. Az a nyúl, statisztikailag már halott!!
Na igen, el kell osztani 10-el, de ezt meg az R13 számításánál olvastam.
Valami keveredik nálam.
Na most már én sem tudom alapvetően miről van szó.
![]() Nem a műszer előtét ellenállásáról? Mikor 5V a VU kimeneti jele, és 1mA a műszer végkitérése?
Én sem tudom.
![]() Elvileg az R11-R12-őt számoltuk, a 2-es verziónál. Az R13, az első verziónál volt, de ahhoz volt leírás.
Máskor tedd fel a rajzot (vagy linket) miről van szó. Mert így csak találgatok..
Az előző oldalon van, arra írtam a kezdőkérdést.
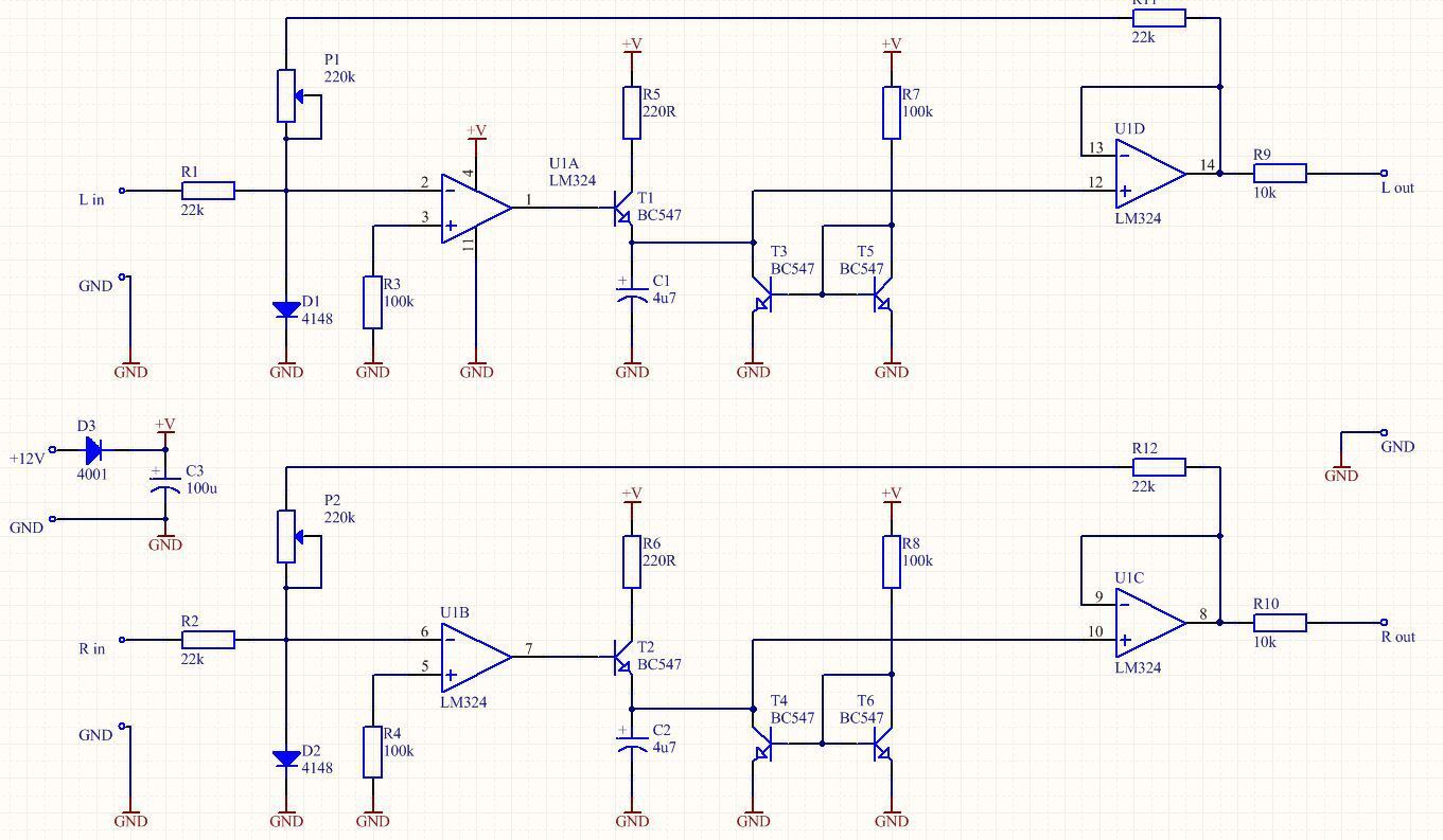
Amikor vonalszintű bemenetet adok neki, akkor az R3 100k-t nem kell ültetni, ahogy olvasom. Helyette rövidzár kell?
Na, most melyik kapcsolásról beszélünk? Hol olvasod? Mert így sosem fogom megtudni, miről beszélünk..
Mint írtam, egy oldallal visszább van és ahhoz tettem fel az első kérdést (dinamic2). A cikkekben olvastam, mert ahhoz találtam leírást (dinamic1).
"R3 ellenállást ekkor nem építjük be. A kivezérlésjelzőt ebben a módban Line kimenettől, 3,5 W / 8 Ohm-os erősítőhöz használhatjuk." A hozzászólás módosítva: Szept 1, 2025
Csak a Dinamic 1 teljesen más kapcsolás. Itt invertáló módban működik a fokozat, az erősítést a Au=(P1+R11)/R1 határozza meg. Az R3 csak az offset miatt van, mert alapszabály az lenne, hogy az OPA bemenetein "kinézve" a két bemenet azonos impedanciát lásson. Mivel itt a P1-et állítjuk, ez lehetetlen, így a P1 középértékét tettem a bemenet és a GND felé.
Hmm, nem is néztem meg ennyire.
Csak a 0dB 1kHz-s jutub videónál, kb. -5dB-t mutat. Megörültem, hogy ki kell venni az R3-at.
Az hogy mi mekkora jelet ad ki, elég széles tartományban mozog. De ha nézed a csövet, akkor füllel is hallod, hogy egyik ordít, másik kussol. Nézd a reklámot! Na az majd kiveri a műszernek.
Ha megnézed a rajzot és olvasod amit írtam, akkor az erősítés 1..11 között változtatható.
Ha a kimeneten a "normál nívó" 5V, akkor a bemeneti jel 450mV..5V-ig változhat. De mivel ez csúcsérték, az effektív 316mV..3,5V-ig változhat. Ha kevés, növelheted az R11-et, vagy csökkented az R1-et. Az R1-et 10k-ra lecsökkentheted és a +6dB-t jelent.
Kicseréltem 10k-ra, így jól működik.
Köszönöm szépen.
Szia Proli007!
Ez a Dinamic3, mennyivel másabb, vagy jobb, mint a régebbiek? Itt nem kell számolni semmit?
Nem sok különbség van, jobban illeszthető a különböző jelszintekhez. A szükséges erősítést kell kiszámolni az alkalmazáshoz, attól függően, milyen jelszintre (mire) lesz rákötve. (Line - hangszóró..)
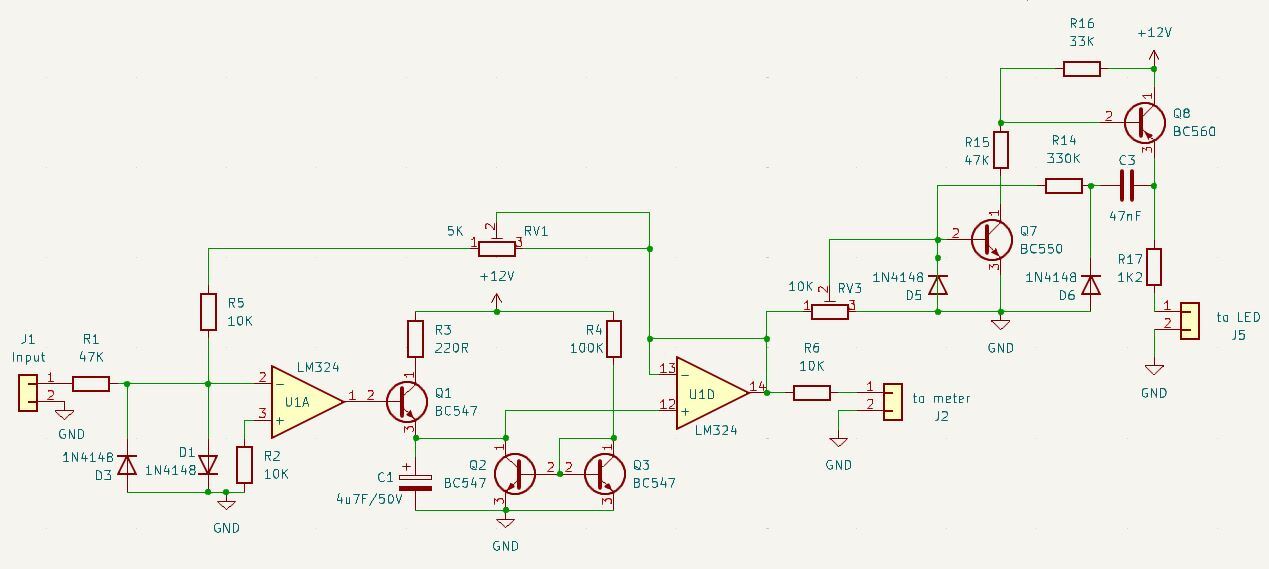
Csúcs érték LEDSziasztok!Proli007 rajzát alapul véve (azt kiegészítve) kerestem hozzá egy csúcs érték kijelző/tartó kis pici áramkört, amit az eredeti kapcsoláshoz szeretnék hozzábiggyeszteni. A kérdésem az, hogy megfelelő helyre csatlakozom be, vagy van egyéb trükk/javaslat/lehetőség? Íme a szerkesztett áramkör : A hozzászólás módosítva: Nov 30, 2025
Hello! Ha jól értem, akkor egy bizonyos csúcsérték elérését szeretnéd jelezni egy Led-el és a kijelzés idejét meghosszabbítanád, hogy látható is legyen.
Nos a tranyós áramkör egy monostabil multi lenne, aminek a küszöbértékét a tranyó bázis-emitter nyitófeszültsége adná. Látszólag egyszerű, de a legtöbb esetben ilyesmi nem működik korrekt módon. Mert szinte minden, mindentől függ. Tehát egy korrekt megoldást akkor kapsz, ha a csúcsértékmérő kimeneti feszültségét egy komparátorra viszed (pld. egy OPA, melynek referencia szintje változtatható) és ennek kimenetével indítasz egy monostabil kapcsolást. (Pld, egy 555-öt) Akkor kiszámítható eredményt kaphatsz.
Kicsit igénytelenebbül, egyszerűbben is megoldható a dolog.
Ha T1 lezár, akkor elindítja a monostabilt. A P1-el a billenési szint állítható.
Szia!
Köszönöm a választ! Igen egy LED felvillanását (3-500ms) várom, amikor a jelszint elér egy bizonyos szintet (jellemzően a VU skála vége felé). A komparátoron is elgondolkodtam, de rákeresve a 2 tranzisztoros megoldást találtam hirtelen - de az 555 nem jutott eszembe. Köszi a tippe(ke)t!
Sziasztok! 5-6 éve én is megépítettem proli007 DYNAMIC2 áramkörét (ezt, amire válaszoltam), az ábrán megadott alkatrészértékekkel, és 12V-os kapcs. táppal hajtom, vonalkimenetről.
Nagyon szeretem a dinamikusságát, de most felmerült bennem, hogy egy kis stúdiózáshoz is használnám a műszert, amihez ez egy kicsit túlzás, ha jól tudom a szabvány nagyjából 300 ms "fall time-ot" ad meg. Kérdésem, hogy ebből az áramkörből tudok "nyugodtabb" kivitelt csinálni pár alkatrész cseréjével, vagy jobban járnék egy másik tervvel? |
Bejelentkezés
Hirdetés |










