Fórum témák
» Több friss téma |
Fórum » Kapcsolási rajzot keresek
Témaindító: Kallai Csaba, idő: Márc 11, 2006
Témakörök:
A te kapcsolásod is jó lehet ha diódákkal megoldod hogy az éppen bekapcsoló bistabil resetelje a másik kettőt . Akkor mindíg csak az éppen aktuális relé lehet behúzva .
Szia
Anyit változtattam még a rajzon hogy legyen egy MASTER RESET gomb is rajta ami az öszes relét le oldja, ez három dióda beiktatásával fog meg történni, meg egy nyomó kapcsolóval, ami a diódák anódját le huzza a GND-re. Remélem jó az elképzelés?.
Engem egyre inkább emlékeztet egy tangóharmonikára.
![]() Én valószínűleg elmennek egy villanyszerelő boltba és vennék három villanykapcsolót (nulla elektronika és relé). 2 Ohm esetében kettőt sorba, kettőt párhuzamosan 4x terhelhetőséget kapnál.
Az elképzelés jó , és akár használható is lehet ha belefér abba a történetbe amit szeretnél megvalósítani , az elején két gombot akartál már van négy és még nem azt csinálja amit először megfogalmaztál . Ezt egy pic (egy 12f es 8 lábú pókocska) röhögve megoldaná egy nyúlfarknyi programocskával . De ha mindenáron logikai ic vel akarod megoldani akkor keress flipp-flopp (bistabil) kapcsolást ami resetelhető 3 ilyet egymás mellé pakolva kész a cuccos
Talán így megoldható A hozzászólás módosítva: Dec 20, 2025
Szia
Nem rossz ötlet a villany kapcsoló sem, de nekem nem tetszene a dobozon a villany kapcsoló, meg hát kérdéses ugye nagyobb terhelésen a kontaktusok jo zárása, illetve teher birása. Na de azota át gondoltam a dolgot, és lehet inkább hagyom ezt a Idézet: rajzot „tangóharmonikára” , és halgatok inkább kaqkk fórumtársra és meg épitem a kapcsolást inkab egy PIC12F675-re.
Szia!
Mint ahogy irtam Gafly-nak is meg épitem a kapcsolást inkább egy PIC16F675-re. Igazatok van egyszerübb ha PIC-el oldom meg a kapcsolást, a másik kapcsolás már egy kicsit tul bonyolult lett..,ja és a PIC több mint valszinű hogy stabilabb is lesz. Beszélgettem a felsőbb rendüvel, és össze is dobott nekem egy programot, már csak át kell konvertáljam HEX formátumba, utanna jöhet a programozás, és a kapcsolás ki próbálása. A hozzászólás módosítva: Dec 21, 2025
Még a biztonság kedvéért tehetsz rá e reset gombot ami egyszerre kikapcsolja az összes relét .És a gombokat a + 5v ra kösd +tegyél rájuk 1k lehúzó ellenállásokat (így sokkal stabilabb lesz és nem szed össze zavart az éterből) nem fordulhat elő random kapcsolás prellezés
A hozzászólás módosítva: Dec 21, 2025
Nem rossz ötlet, köszönöm a segitséget!
Pic égetőd van ? Ha a "felsőbbrendű" programja nem úgy működne ahogy szeretnéd keress meg privátban segítek .
A hozzászólás módosítva: Dec 21, 2025
Igen van egy REVELPROG IS programozóm.
Köszönöm hogy fel ajánlottad a segitséget, remélem össze jön, és nem lesz gubanc a programmal. A hozzászólás módosítva: Dec 21, 2025
Igy gondoltad a lehúzó ellenállásokat?.
Igen így gondoltam és az üresen maradt lábra rákerülhet a 3. (reset) gomb az előző hozzászólásomban lévő hexet ha gondolod kipróbálhatod ...
A hozzászólás módosítva: Dec 21, 2025
Köszönöm szépen, természetesen ki próbálom.
Nagyon gyorsan meg irtad a programot, az AI jo sok parancs sort irt nekem, ezt még be pötyögni is sok, elméletileg ebben benne van már a RESET gomb programja is. #include <xc.h> // CONFIG #pragma config FOSC = INTRCIO #pragma config WDTE = OFF #pragma config PWRTE = ON #pragma config MCLRE = OFF #pragma config BOREN = OFF #pragma config CP = OFF #pragma config CPD = OFF #define _XTAL_FREQ 4000000 // Gombok #define BTN_UP GP4 #define BTN_DOWN GP3 #define BTN_RESET GP5 // Relék #define REL1 GP0 #define REL2 GP1 #define REL3 GP2 unsigned char state = 0; // 0..3 void updateRelays(void) { REL1 = (state >= 1); REL2 = (state >= 2); REL3 = (state >= 3); } bit buttonPressed(unsigned char pin) { if (pin) { __delay_ms(30); if (pin) { while(pin); // megvárjuk amíg elengedik __delay_ms(30); return 1; } } return 0; } void main(void) { ANSEL = 0; // digitális lábak CMCON = 0x07; // komparátor off TRISIO = 0b00111000; GPIO = 0; state = 0; updateRelays(); while(1) { if (buttonPressed(BTN_RESET)) { state = 0; updateRelays(); } if (buttonPressed(BTN_UP)) { if (state < 3) state++; updateRelays(); } if (buttonPressed(BTN_DOWN)) { if (state > 0) state--; updateRelays(); } } } Ez lenne a program
Nem tudom miről táplálod, de a reléknek nem kell ám stabil 12 V.
A 7805 meg elvisel jó nagy feszültséget, így a 7812 és környéke is elhagyható. 7805 áthidalása sem kell 1N4007-el, ebben a környezetben. Szerintem hűteni sem kell. Ugyanakkor javasolnám piros visszajelző LED-ek beépítését. 100 nF-ból is elég egy, nem kell mindenhová. Ugyan nem néztem meg, de szerintem a PIC-ben lehet belső felhúzó ellenállást beállítani, akkor a két 2 kOhm sem kell, csak akkor testre mennek a gombok. Idézet: Én kipróbáltam nekem nem jött be ... Jobban szeretem a gnd re húzott bemeneteket ,mindíg úgy írom a programot . Szerintem nem olyan nagy költség az a pár ellenállás és a helyfoglalása sem túl nagy ... Ja és tapasztalataim szerint sokkal stabilabb érzéketlenebb a külső zavarokra . „Ugyan nem néztem meg, de szerintem a PIC-ben lehet belső felhúzó ellenállást beállítani, akkor a két 2 kOhm sem kell, csak akkor testre mennek a gombok.” A hozzászólás módosítva: Dec 21, 2025
A piros vissza jelző LED-ek be lesznek épitve párhuzamosan a relék tekercseire.
kaqkk javasolta hogy a UP/DOWN/RESET lábak menjenek fel a +5V-ra és a 2-es, 3-as, 4-es lábakat kössem le egy egy 1K-os ellenállásal a GND-re. az AI szerint a PIC-ben van belső fel huzó ellenállás amit be lehet iktatni, de szerintem igy is jó lesz hogy külsőt alkalmazok, és igy nem fordulhat elő random kapcsolás prellezés. A 7805 áthidalása egy 1N4007-es diódával védi a stab kockát, ha a 12V hirtelen leesik, de az 5V kondi még töltött. Igazad van a 100nF-os kondikkal kapcsolatban, elég ha csak az 5V os stab kocka utan teszek egyet, meg direkt a PIC 1-es 8-as lábara közvetlenül. Igen a 7805-ös stab kockát biztosan nem kell hűteni, ott nagyon kevés áramok fognak folyni. Ja igen, el is felejtettem..sima 50Hz-es E+I vasmagos trafóról fogom táplálni az áramkört, pontosabban 16V-al, utánna pedig egyenirányitom, és puferelem egy 2200µF/25V-os kondival. A hozzászólás módosítva: Dec 21, 2025
Az előző hexnél hibás volt az egyik beállítás , remélem ez már jó lesz (eddig még nem használtam ezt a picet)
Köszönöm még egyszer a segitséget, mihelyst le jönnek a PIC-ek fel is programozom az egyiket (a többi az csak tratalék).
Tisztelettel Csaba A hozzászólás módosítva: Dec 21, 2025
Hello! Bocs hogy beleszólok. De ha már PIC. A reléket binárisan is lehet vezérelni. 20 és 21 és akkor két relé kell csak és kevesebb a kontaktus.
Okosabban kapcsolva, a terhelhetőség jelentősen nagyobb lehet.
Nem látom be, hogy miért ad sokkal jobb kontaktust egy relé, mint egy kapcsoló.
Szia
Most már nem szeretnék variálni a kapcsoláson, maradok ennél a kapcsolásnál amit csatoltam, amúgy nem rossz ötlet az sem amit rajzoltál. A hozzászólás módosítva: Dec 22, 2025
Hello! Oké, egyébként az csak kb. két sor átírását jelenti a programban..
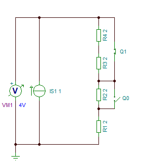
Arra figyelj hogy a rajzon egy pici hibát elkövettél , 2db 10k van a pic 4 es lábán viszont a reset gombra nem jutott egy sem ....
A hozzászólás módosítva: Dec 22, 2025
Szia
Hüha na ezt be néztem, köszönöm az észrevételt!. Ja és azért választottam végül a 10K értéket az 1K helyett (lehúzó ellenállások) mert a "felsőb rendü" azt javasolta hogy az 1K kicsit erős, gombnyomáskor kb 5mA folyik (5V / 1K=5mA). Ha meg figyeled az áramkört ki egészittem még egy fel huzó ellenállással 10K, három darab 1N4148-as diódával, egy 2,2K ellenállással és egy LED-el, a funkciója az az hogy mikor egyik rele sincs be kapcsolva akkor ez a LED világit, és innen tudom hogy a terhelés 8Ω-os. A doboz elejére fel lesz fogatva 3 nyomó kapcsoló RESET/UP/DOWN valamint 4darab piros LED ami jelezni fogja az épp aktuális terhelést 2Ω/4Ω/6Ω/8Ω, valamint ON/OFF power kapcsoló fölötte pedig egy piros LED. Ami még tervben van az az hogy kapni fog még a műterhelés egy ventillátort is ami hűteni fogja a hűtőbordákat, ha el éri a kb 70 fokot a ventillátor be kapcsol, erre kell makd még keressek egy jó kapcsolást. A hozzászólás módosítva: Dec 22, 2025
Üdv.
Idézet: „Ami még tervben van az az hogy kapni fog még a műterhelés egy ventilátort is ami hűteni fogja a hűtőbordákat, ha el éri a kb 70 fokot a ventilátor be kapcsol, erre kell majd még keressek egy jó kapcsolást.” A szabályzás mivel nem kritikus, akár egy Ilyennel BT-H70V is megoldható.
Amíg megnyomod a gombot nem sok az az 5 mA , én évek óta 1k-t használok a kapcsolásaimban , de a 10k is teljesen jó lehet .
Hőmérő is kellene akkor, ennek még táp sem kell.
Idézet: „Ami még tervben van az az hogy kapni fog még a műterhelés egy ventillátort is ami hűteni fogja a hűtőbordákat, ha el éri a kb 70 fokot a ventillátor be kapcsol, erre kell makd még keressek egy jó kapcsolást.” Egy nagobb PIC, és egy DS18B20 ... Esetleg egy LCD kijeéző is, és a hőfokot is látod ...
Mikor a német helyesírást tanultuk, volt egy mondóka. A "bekent ember"
Be, ge, ent, emp, er... Ugye idáig gyorsan kimondva még hasonlít is. Folytatása mellékes. A magyar sokkal bonyolultabb. Ugyanaz az igekötő lehet elváló és nem elváló. De ha az igekötő a szó előtt áll, egybe kell írni. IgekötőkLátom Romániában élsz, annak a nyelvnek nem ismerem a helyesírását. A hozzászólás módosítva: Dec 22, 2025
HTSZ Tr 1699/v014 asztali multiméterKeresem az említett asztali multiméter kapcsolási rajzát. Már évek óta keresem, de nem sikerült hozzájutni. Ha valakinek van belőle az is nyerő. Egyik panelja hianyzik, azt kellene pótolni. Par fotó is segítene az ominózus panelről. |
Bejelentkezés
Hirdetés |


















