Fórum témák
» Több friss téma |
Ezt a kapcsolást én is leszimuláltam két éve, aztán el is felejtkeztem róla. Szerintem szellemes kis szerkezet... ha a híd pontosan ki lenne egyenlítve, valószínűleg még tovább csökkenne a torzítása és még kisebb áramok folynának a második műveleti erősítőn. Hangra nem tudom milyen lehet, talán egyszer valamikor érdemes lenne kipróbálni. De ma már számos hasonlóan jó ötletekkel lehet Dunát rekeszteni (pl. a kompozitok, stb...)
Az a helyzet, hogy nem rivalizálni akartam, amit oly szívesen gondolnak olyanok akiknek fogalmuk nincs egy ilyen nem olcsó cső hangjáról. Nekem sem volt, ám a kíváncsiság sodort a kiadásba amit nem bántam meg. Csak ennyi. Tényleg más világ, és ezt sem én találtam ki... Viszont, mint írtam, zenebarát vagyok.
Szia!
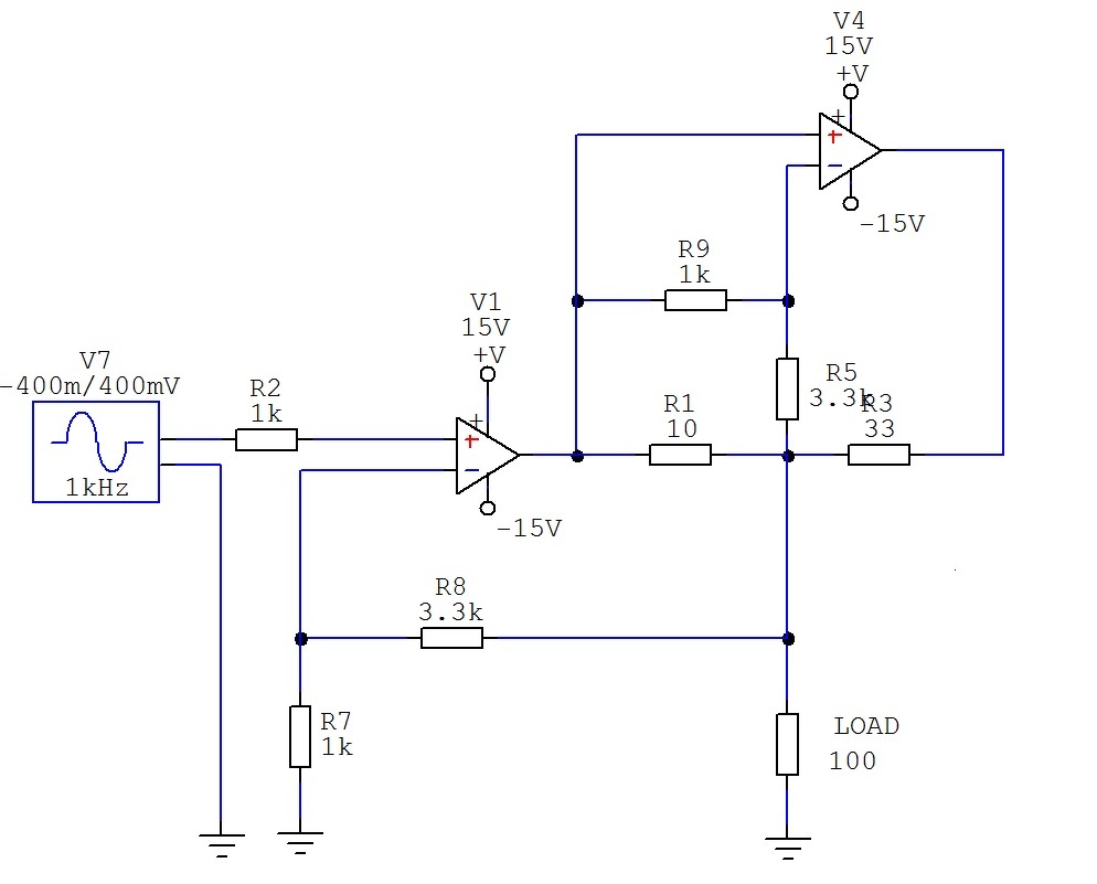
Azért válaszolok neked, mert vetted a fáradtságot és begépelted szimulátorba a kapcsolást. Így nemcsak egy ismeretlen áramkörről lehet tárgyalni. Nos, ez ahogy van, így semmi előnyt nem nyújt véleményem szerint. Arra gondoltam, a kapcsolás hibás, talán rosszul másolták ki a Technics manuáljából. Letöltöttem és megnéztem az SL-P770 manuálját, ott is így szerepel. Még a PCB visszarajzolásig nem jutottam el, de szerintem az eredeti gondolat valahogy a kép szerint nézhetett ki. Ha netalán a gyártás során mégis manuálban lévő kapcsolás került, akkor adtak a ..egy pofont, azaz parasztvakítás történt. Az alábbi rajz szerint az opamp 1 kimenete a terhelés áramának csak nagyon kis töredékét látja. Hogy a torzítása mennyivel jobb mint natúrban, azt még nem néztem, mert elfogyott az időm mára.
Neked jobban sikerült, én valamiért elkapkodtam. De már sietek dolgozni. Ott a pont.
Meg volt nyitva a topik, nem láttam hogy már írtál hozzászólást. A hozzászólás módosítva: Szept 15, 2025
Nem akarok itt offolni, de ha gondolod, az audiofil topikban majd válaszolok, meg leírok egy számomra eléggé tanulságos dolgot erről az egészről, mert hát te mondod mindig, hogy rendszerben kell gondolkodni. Hogy ez mennyire így van most igazolódott be számomra nagyon is.
Egyébként a TAD az nem gyárt csövet mivel nem gyártó, csak vesz, mér, válogat és címkéz, illetve címkéztet, nem tudom. A Tungsram csövek meg híresek a mai napig még külföldön is.
Uram, állok elébe egy diskurzusnak az adott helyen.
Idézet: „Letöltöttem és megnéztem az SL-P770 manuálját, ott is így szerepel. Még a PCB visszarajzolásig nem jutottam el, de szerintem az eredeti gondolat valahogy a kép szerint nézhetett ki. Ha netalán a gyártás során mégis manuálban lévő kapcsolás került, akkor adtak a ..egy pofont, azaz parasztvakítás történt.” Elismerve tudásotokat az elektronikában, azért van olyan opció, hogy a változtatás jogát fenntartjuk. No meg egyfajta jelképes "hiba" is lehet. Gondolom a szervizesek nem biztos ebből a rajzból tájékozódtak. De ha így is ez részemről csak jóslat, mivel ennek a készüléknek a hangját nem ismerem. Nekem PS7-em volt. Nos az nagyon szépen szólt. Azért az a felbontás, a 0,3dB-s linearitás nem rossz adat.
Előerősítő kondenzátor érték módostásAz alábbi előerősítőre visszatérve mit változtat ha a C541 értékét megnövelném,változtat esetleg valamit a hangban?A hozzászólás módosítva: Szept 16, 2025
Hello!
Nem, mert a többi RC tag határozza meg az alsó -3dB-es határfrekvenciát. Ami kb.18,7Hz. Ha megnöveled, szinte nem változik semmit. Idézet: „Egy előerősítő olyan kunsztot tud, hogy minden forrást elég nagy impedanciával fogad (nem terhel).” Így van. De egy sima emitterkövető -igényesebbeknek katódkövető- is megoldja az impedancia problémákat. Beépíthető egy végfok elé, egy dobozban. Tök feleslege 2 doboz. (kivéve az ostoba alanyokra vadászó HE kereskedőket) Pár száz mV-os jelszintekről beszélünk. Ráadásul a karbonlábnyoma is kisebb 1 doboznak- Ez remélem meghatározó lesz hamarosan A hozzászólás módosítva: Szept 16, 2025
"Ráadásul a karbonlábnyoma is kisebb 1 doboznak- Ez remélem meghatározó lesz hamarosan"
Azt a jelenleg max. 7, nemsokára max. 4%-ot akarod ilyen elszántan csökkenteni, ami az egész világból Európára jut...? Átverés, mint minden.
Hit kérdése. Utóbbi mondatoddal egyetértek. Az EU is ..
Ez is igaz...Meg van 1 tranzisztoros erősítő is. Meg fésű és selyempapír is...
De mint jeleztem a saját igényeim már csak ilyenek, a többiek meg - csak semmi sértődés - semennyire nem érdekel. A hsz azoknak érdekes, akiknek szüksége van előerősítőre. Most vettem észre?! Ez a topik pont az előerősítőkről szól! Micsoda véletlen...? Halleluja... Idézet: „Tök feleslege 2 doboz.” Ez igaz Idézet: „De egy sima emitterkövető -igényesebbeknek katódkövető- is megoldja az impedancia problémákat. Beépíthető egy végfok elé, egy dobozban.” Azonban én ezt úgy látom, hogy nem az erősítő elé, hanem a forrás végén lenne a helye, mert így zavarszegényebb az összekötőkábel.
Elképesztő hozzá(nem)értéssel rendelkezel. Mondhatnám: mint mindig.
Segítség kéréseÜdv mmindenkinek, szükségem volt egy hangszínszabályzó áramkörre az itthoni hangláncba, ami egy keverő és végfok közé illeszkedik be, vásároltam is egyet a lentebb látható kitből (Mikroshop), sajnos kissé csalódott vagyok a kész áramkör működésével kapcsolatosan, a hangszín része is elég furcsán szabályoz és elég könnyen torzítani is kezd, esetleg ha valaki találkozott már ezzel a kapcsolással néhány ötlettet szívesen fogadok hogyan lehet kicsit javítani reajta, nem vagyok hozzáértő csak egy lelkes amatőr, amihez kapcsolódik egy Pioneer djm 600 keverő és egy Castone cpa300b végfok, tápellátása egy 12V/2,5A terhelhetőségű dugasztápról történik(UPC set top box adaptere)Pioneer djm600 kimeneti adatai: Output terminal (output level/impedance) MASTER OUT1 (RCA) ................................ 0dBV (1V)/1kΩ MASTER OUT2 (XLR) ......................... 4dBm (1.23V)/600Ω REC OUT (RCA)...................................... –10dBV (1V)/1kΩ BOOTH MONITOR ...................................... 0dBV (1V)/1kΩ SEND ....................................................... –14dBV (1V)/1kΩ PHONES .............................................. –4dBV (0.63V)/22Ω Castone CPA300B Adatok: Terhelőimpedancia (sztereo üzemmód) 4-16 Ohm Névleges kimenő teljesítmény (4 Ohm) 2× 150 W Névleges kimenő teljesítmény (8 Ohm) 2× 110 W Zenei kimenő teljesítmény (4 ohm) 2× 170 W Zenei kimenő teljesítmény (8 ohm) 2× 130 W Frekvenciamenet (-3dB töréspont) 5 Hz - 45 kHz Torzítási tényező (4 ohm) 0,03 % Jel/zaj viszony min. 102 dB Bemeneti érzékenység 0 dBm (775 mV) Bemenet szimmetrikus Bemeneti impedancia 20 kOhm Csillapítási tényező 250 Minden építő jellegű hozzászólást, ötetet szívesen fogadok és hálával meg is köszönök előre is! A hozzászólás módosítva: Dec 21, 2025
Kevés neki a 12V. Épp hogy csak a minimális tápfesz igény fölött van, ami +/-5V.
Próbáld meg 24V-ról, vagy magasabbról járatni. A Max megengedhető az 44V. ( +/-22V ) Valamint kivenném a 10 ohmokat a tápfesz ágakból. A féltáp ( virtuális föld ) 2x10k helyett 2x1k, valamint a 22µF helyett 1000µF kondit tennék be. Valamint az 1N4007 után betennék egy szintén 1000µF 50V tápszűrő kondit. A hozzászólás módosítva: Dec 21, 2025
Nem elkedvetleníteni akarlak, de egy ilyen cucon csak rontani tudsz barkács áramkörökkel. Már a fokozatok közti illesztés is kérdéses, nem beszélve, hogy a pótáramkör más képességei sem ismertek. Szóval lőttek az erősítő eredeti képességeinek. És az is kérdéses, hogy a meglévő hangafalad, hogy vélekedik majd az egészről...
Szerinted a gyártó miért nem épített ilyet bele? Akinek nincs tapasztalata az ilyesmiben jobb, ha előtte kérdez.
Miért merült fel az igény külön hangszínszabályzóra?
Az előfok kimeneti feszültsége képes teljesen kihajtani a végfokot, és van benne egy háromsávos hangszínszabályzó is.
Kedves mek-elek, ahogy kértem csak építő jellegű hozzászólások, erre te, már ne is haragudj de jössz ide savazni, de leírom hogy miért is kellett ez vagy egy ehhez hasonló az áramkör az említett láncba.
Adott volt az itthoni muzsikálós cuccom, amivel évek óta töretlenül hódoltam 28 éve tartó dj-zés utánni hobbimnak, 2 cd lejátszó, 2 lemezjátszó, 1 dj keverő és egy ős Technics SU 8055 erősítő, amit annó hibásan vásároltam és javítottam meg, de hát sajnos eljárt felette az idő és a bezajosodó dupla tranzisztorokkal már gyakorlatilag használhatatlanná vált, viszont egy kedves ismerősöm nekem ajándékozta a padláson tárolt castone végfokát, ami átnézés után tökéletesen üzemel csak hát szükséges elé egy hangszín állítási lehetőség (magas emelés és egy kevés mély vágás), amit olcsón szerettem volna megoldani, azért is esett a választásom az alább bemutatott kit-re, mivel egy ehhez hasonló készülék készen pl egy eq is bőven 6-8 szorosába kerül és feleslegesnek is érzem pl egy 2x15 sávos eq beszerzését itthonra, de még a haknizni járós motyómhoz is feleslegesnek tartom. Száz szónak is egy a vége ebből kell kihozni a legjobbat, ezért is fordultam itt a tapasztaltabb fórumozókhoz! Gondoltam hogy csak egy passzív hangszínnel oldom meg, viszont itt úgy gondolom tényleg csak rontanék egy passzív megoldással! Suba53 megpróbálkozom azzal amit írtál, köszia tanácsot!
Nagyon nem szólnék bele a dologba de az említett hangszín ami egy baxandall tipusú szabályzó az adott láncba hülye hangot fog eredményezni. Mind az emelés mind a vágás azon a frekiken van ami egy pa rendszernél nem megfelelő, hifi esetén jó lehet ott másabb karakterisztikák játszanak. Aki érti tudja annak nem kell aki meg nem érti úgysincs értelme magyarázni. Nade vissza a témára. Egy passzív lepke tipust ajánlanék mivel eléggé nagy jelszintjeid vannak így a csillapítás talán pont jó is lessz a torzítás és túlvezérlődés csillapítására. Majd egy 1-4 szeres szintemelő a lepke utánn ami biztosítja a jelszintet minimális torzítással illetve zajjal.
Nekem jelenleg itt egy pc studió hangkártya van egy keverővel majd egy dibox amiről egy lepkére megy a jel és úgy a végfokra ami így szinte tökéletes.A keverő tud akáár 3v jelet is ami átmegy a diboxon és meghajtja a lepkét a lepkéről meg megy a végfokra ami 775 mv-os jelet fogad így mind hangerőben mind kivezérlésileg pont megfelel.
Próbálok a sorok közt is olvasni, ezért kérdezem: a végfokozat átvitelét nem találod lineárisnak, és ezt szeretnéd így korrigálni? Azért lenne fontos ezt tisztázni, mert a végerősítők általában viszonylag lineárisak. Ha nálad mégsem ez a helyzet, akkor talán a végfokozatba kellene kicserélni azt a néhány elfáradt alkatrészt (vélhetően kondenzátort), és így is orvosolható lenne az anomália.
Ami miatt szükséges a közbenső hangszín az az hogy a dj keverő hangszíneit gyakorlatilag csak keverésekhez használom, 0 és vágás, így az eddig a haszált öreg Teka erősítőn lévő hangszínnel korrigáltam a végleges hallható hengképet, ahogy írtam magasat emelve mélyet vágva használtam a kicsi 7négyzetméteres szobában ne csak a mély dübörögjön, mivel sokat lemezjátszózom is a gerjedés elkerülése miatt visszább volt véve a mély hangszín, jelenleg a castone végfok mondhatni "flat" üzemmódban szól és kellene a hanghoz egy kevés magas emelés és elvenni a mély frekikből. Remélem hogy így azért érthető hogy mit is szeretnék.
Dióda köszi a tippet, egy passzív lepkéhez lehet hogy van is itthon alkatrészem, próba nyákon össze is dobok egyet. A hozzászólás módosítva: Dec 21, 2025
Üdv! Pár hete készültem el egy - nekem legalábbis - bevált hangszínszabályzóval. Rájelölném a panelrajzodra a javasolt módosításokat. A hangerő és balansz szabályzásra van egyáltalán szükséged? Az nincs igazán jó helyen a hangszínszabályzó után.
Akár pü-ben is elküldheted, miért. Várom. Könnyű írni két semmitmondó mondatot.
A Teka hangszín szabályzó hangja egyébként tetszett? Ha igen, azt kellene lekoppintani. Nekem egy kisebb Tekám volt, abban a végfok visszacsatoló körében volt a hangszín szabályzó. A tiédben már egy különálló duál opampra épül. Hátránya, hogy negatív logaritmikus potik kellenek bele. De úgy olvastam, hogy csak kis magas emelésre, meg mély vágásra használtad, ezért lehet, hogy egy úgynevezett "tilt" szabályzó lenne az igazi. Sőt, egy fél tilt. A tilt az egyetlen potméter (sztereóban persze iker), ami középállásban flat, balra tekerve magas vágás és mély emelés, jobbra tekerve magas emelés és mély vágás.
Ezt is meg lehet csinálni tisztán passzív kapcsolással, de ha tudod hogy a Teka hangszín potijai milyen állásban adták a legjobb eredményt, akkor akár egy kapcsolható RC hálózat is megoldhatjuk a problémát.
Hello! Mivel szerintem Neked nincs szükséged a szintállító potikra, sem erősítésre, én a helyedben kivezetném a kimenetre a hangszínszabályzó kimenetén található 100ohm és 470nF közös pontját.
A Bexandall erősítése egyszeres, és ha felemeled a tápot 24V-ra, lehet már megfelelő lesz. A trimmert meg tekerd nullára, hogy ne torzítson a vége.
Köszi, fel is töltöm a doksit amit kaptam hózzá, tegnap délután próbálgattam, igaz tápom amit itthon leltem az egy 16/32V-os valamilyen HP készülék tápegységet találtam, de a 32V-os ággal nem mertem meghajtani, viszont 16V-ról már szebben muzsikált, bár az is igaz hogy a mixer RCA-s kimenetéről hajtottam nem az XLR-ről. Ebben az esetben viszont a két trimmeren kellett nagyon picit állítani hogy meg legyen a kellő jelszint, de szépen torzítás mentesen szólt, és a hangszíneket is szépen lehetett szabályozni úgy hogy nem rohant torzításba.
Egy kis "updét". Van egy fél marék bontott 4558d és 4558p műverősítőm, próbára kicseréltem az 5532-ket és valahogy a 4558-akkal sokkal jobb a hangkép számomra, kb. most hozza azt a hangzást amit a régi kis Technics erősítő csak az alapzaj nélkül, a javasolt kondi cserét a táp ágban elvégeztem, igaz csak 470mikró volt itthon de lehet ez is befolyásol valamennyit, szűrésben biztos a 22 mikro helyett.
A hozzászólás módosítva: Dec 24, 2025
|
Bejelentkezés
Hirdetés |
















