Fórum témák
» Több friss téma |
nah igy már kicsit másabb
persze a villanócsőnek 3 kivezetése van a kis trafó az "gyujtja" be a csövet. Amugy ha a képek közt szétnézel szerintem lessz kapcs rajz
Sziasztok.Tudnátok nekem segíteni?Stroboszkóp vezérlőről kéne valami kapcsolásrajz ha valakinek van.Ja s valami oyan vezérlőre gondoltam amit nem csak kézileg lehet vezérelni,hanem hangra is.Aminél ki lehet választni külön gombal ,hogy magas,közép,v mélyhangra villogjon.Ja s ne beépitett mikrofonos legyen.Előre is köszönöm az ötleteket.
ez egy általános auto/music triggeres vezérlés.a bemenetre köthetsz line szintű jelet(zenét
)A kimenetet mindenképp optocsatlakozóval láttasd a strobival. Ezt nem épitettem meg,nekem másik van,az egy kicsit bonyolultabb és még nem is tökéletes ,agyalok rajt.
nekem régen nem működött ez a kapcsolás:S meglehet h bennem volt a hiba. de akárhogy próbáltam nem indult be
![]() csatoltam egy képet hogy én hogy oldottam meg! a képen lévő led az az opto csati ledje volt. és ezzel müködött... lehet állítani a trimmer az érzékenységet. Skip
Köszönöm a kapcs rajzokat.Majd megmutatom haveromnak,mert ő vágja igazán az elektronikát.Kissebb erősítöket szokott csinálmi.Köszi
Bocs hogy kicsit eltérek a témától, de én szeretnék olyanstroboszkópszerűséget építeni, mint az amerikai rendőrautókon található.
Felvázolom a müködését: van két 12V-os 55W-os halogén fényszóró. Kapcsolóval való bekapcsoláskor az egyik fényszóró villan gyorsan kettőt, majd átvált a másik fényszóróra ez is villan kettőt, majd ismét átvált az előzőre. Fontos hogy egyszerre csak az egyik villan 2-öt! Gondolkoztam a kapcsolási rajzon, mindenképpen 2db relé kell hozzá, 2db dc-s tranzisztor ellenállással a relé müködtetéséhez, valamint két astabil multivibrátort egybe kell kötni hozzá és akkor biztosan müködni fog. Képet teszek fel az általam készített kapcsolási rajzról, légyszi valaki nézze át és ha van benne hiba akkor közölje, vagy ha van valakinek egy jobb kapcsolási rajza akkor tegye fel lécci. Előre is kösz.
nos igen.amit beküldtem rajzot az az Eliot sound Projectes cucc.(Bővebben: Link)
Hadd legyek őszinte:bármi amit itt lehet találni kapcsolást annak a több mint a fele FAKE,nem működnek. :levele: Személyes tapasztalat,mert sokat kipróbáltam.Az a strobivezérlés valszeg életre kelthető egy kis utánépitéssel és törődéssel...az elején levő kéttranyós"limiter" szerűséget akár el is lehet hagyni,tök fölösleg,mert ugysem működik úgy ahogy kellene.A komparátornál (TL081)lesz a legtöbb probléma,szerintem. Nekem némiképp bonyibb a vezérlésem,egy egyszerű AGC-vel(az 2SC733 kiváltható BC 546-val;a kimeneten átlag 4V p-p jel lesz) és egy dj keverőből kimásolt ütemjelzővel+egyéb kiegészitéssel.De még nem tökéletes...
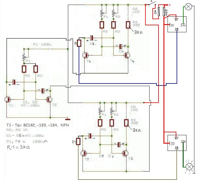
Feltettem a képet a multkor, de nem sikerült. Most ismér felteszem a kapcsolási rajzot.
Aki ért hozzá, nézze át, addig nem merem megépíteni, mert nem tudom jó e.
Amire neked van szükséged azt ebben a topikban megtalálod.Persze izzóhoz szükséges meghajtó fogozatot alkalmaznod.
De autóízzóval ne fűzz sok reményt hozzá.Túl tehetetlen ehez.
Szia!
Ez egy 500-s strobi ha minden igaz. Hogyan tudom megtudni, hogy a villanócső melyik lába melyik? Vagyis, hogy hová mit kell kötni? Szerinted akkor inkább a csőhibája az, hogy csak párat villan? Hogyan tudom letesztelni azt, hogy jön-e jel az 555ből?
A legegyszerűbb módja,hogy teszel az 555-ös "3"-as lábára egy ledet,az anódja legyen a lábhoz kötve a katód pedig egy 1k ohm ellenállással a földre(gnd-re ,áramköri testpontra)villlognia kell a potméter állásától függő ütemben.de ha beépitett LED eddig sem villogott,akkor nincs kisfesz. táp-ellenőrizd-vagy máshol van a hiba.pl. elengedett egy forrasztás.(az AS tipusjelzésű-ezüst/fekete szinü-Astro strobikban már van ütemvisszajelző LED,a régebbi AF gyártmányokban még nincs)
A villanócsőnek majdnem mindegy hogy kötöd a DC-re mert igyis ugyis elfogyasztja az elektródát.Lejobb az lenne ha az elktródák felváltva kapcsolódnának,mintegy "forognának" a feszültségkapcsok közt,igy egyenletesebb lenne az amortizálódás az elektródákon. Ha minden igaz a + elektroda meg van jelölve egy piros pöttyel az uj csöveken és ez az elektróda az egyenes,tű alakú.A negativ "-" pedig a kerekebb,pici tömb/henger alakú.De nem vagyok benne biztos,nézz utána.A csövön megtekert huzal(vagy a cső teljes hosszán levő fémezettcsik a patkó alakú csövek esetén)pedig a gyújtás,amire a speciális pici gyújtótrafóból a 4-5 kV impulzus megy.Ez ionizálja a csőben levő xenon-CO2(szén-dioxid) gázkeveréket.A Részletes ismertetést ld.:google Ha csak párat villan akkor az feltehetően a villanőcső véges élettartama miatt van,de az is lehet hogy meghibásodott az áramkör és csak a bekapcsolási tranziensek miatt gyújt a cső.Ekkor éled fel az áramkör és ebben a pár másod-vagy tizedmásodpercben nem üzemszerüek a viszonyok,okozhatja ez is a gyújtást. Hagyd bekapcsolva a berendezést,(felügyelet alatt!!!)a sebességszabályzást tekerd a minimumra,ha néha be-be villanik a cső akkor azt le kell cserélni,ennél egyszerübben nem tudod megnézni hogy jó-e a cső.
A következőkre jutottam:
Az astro stobiban (feltehetőleg 555, le van csiszolva) a 3-as lábon nincsen jel. A másik srobiban lévő timeren pedig 17-18V van, de az állandó. Arra sajnos nem jutott az időmből, hogy megnézzem miért lehet ez. Egy kérdés: (habár lehet, hogy hülyeség) Ha összeállítok egy 555-ös villogót akkor annak a CLK jelét ráköthetem a stobira?(megszakítanám az eredeti jelet) Vagy inkább efajta megoldással ne is merjek próbálkozni?
Abszolute semmi jel nincs a 3-as lábon?Kapja a tápot az IC?8-as és 4-es lábakon 12 voltot kell mérned,ha ennél jóval több/kevesebb akkor tré van.Ha van táp de nem jön ki jel akkor ellenőrizd a körülötte levő elemeket.A kis Piher trimpoti forrasztása elengedhet,mert nincs rögzitve a háza,igy a barbár módon való kezelést meg tudja bosszulni.Ha mindent rendben találsz és igy sem jó akkor cseréld le az IC-t,nem tudok mást mondani.Megfejelheted egy különálló multivibrivel,(nem kérdeztél hülyeséget csak nem vagy biztos benne
)semmi gond.Az kitöltési tényezőre/időzitésre figyelj.Az urbános strobit tényleg nem ismerem(dobhatnál róla rajzot,vagy linket),de ha állandóan a kimeneten van a tápfesz az nem jelent jót,legalábbis egy ilyen kapcsolásnál. ha lesz időm és érdekelne,csinálok egy rajzot,adaptációt az astro strobihoz. üdv. F.
Sziasztok!
Visszaolvasva találtam köbzoli által linkelve egy kapcsolást... ami 12V-ból készít 300V-ot villanócső táplálásra. Próbálta már ezt valaki gyakorlatban esetleg? Autó sárga villogóját szeretném feltuningolni, hogy tudjon kb. 11 Joule-os "erővel" villogni olyan 1-2Hz-el. (Azaz egy 150µF-os kondit fél pillanat alatt töltsön fel 400V-ra ) Ezidáig nem nagyon találtam erre alkalmas áramkört ![]() Sok hasonló van, de mindnek hosszabb időre van szüksége, általában 2-3mp-re... ha meg lemegyek a kondival 100µF-ra, feltölti ugyan, de csökken az villanási energia.
Szia!
Csak fotót tudnék küldeni az urbán féle strobiról. Az nem tudom mennyire felelne meg neked. Lehet, hogy még most este megmérem azt az astrot hátha csak annyi a gond, hogy nem kap feszt. Egyébként az astronál, hogyan megy ez a 12V? Mert nincs rajta semmi trafó. (gondolom az ellenállások segítségével de eről tudnál nekem mondani valamit?) Üdv!
Sziasztok segítségetek szeretném kérni havernak tönkrement az strobija és egy ilyen izzó van benne. De nem tudjuk hogy ennek mi a tipusa és hogy hány W os még én is csak képen láttam. Köszi a Válaszokat előre is. Üdv troby
Azt hiszem hogy ez az a strobi amibe drágább a villanócső mint az uj strobi
klikk itt nézelődj hátha akad ilyesmi. Ja javítalak ebben nem izzó van hanem villanócső
a fotó is megfelel,amennyiben az eredeti stuffról készült.találtam néhány RT-s HE-s strobi leirást,talán a fotód alapján el tudom dönteni melyik az.
Sem az Astro-éban sem más gyártmányban nem találsz hálózati trafót.Az olcsóbb kisteljesitményű modellek vezérlőelektronikája egyszerű és alig 10-20mA áramfelvételűek,nincs szükség trafóra,a márkásabb nagyteljesitményű -szórakoztatóipari-strobikban (gondolok itt a digitális,DMX-es gépekre)pedig SMPS-kapcsolóüzemű táp van,mint amilyen a PC-ké is. A te esetedben egy 1N4007 Si dióda egyenirányitja a hálózati feszültséget,10k ohm 5W ellenállás korlátozza az áramot,majd pedig egy 12V zéner + a 220µF elkó pedig stabilizálja a feszültséget.Mint emlitettem ez egy elég disszipativ megoldás.ezt én kiváltottam egy kondenzátoros előtétre: A hálózati feszültség 47 ohm ellenálláson át a 470nF kondira jut(a 820kohm a kondi kisütése miatt kell).Az ellenállás a bekapcsoláskor létrejövő áramlökést korlátozza.A kondenzátor Cx-jén(kapacitiv ellenállás) keresztül feszültség jut a 12V-os zénerre,ami a pozitiv félperiódust 12V-ra;a negativot pedig -0,6V-ra vágja.Ezt az asszimmetrikus feszültséget egyenirányitja az 1N4007 dióda,az elkó pedig simitja azt. mindkettő megoldás jó,használhatóak kb 20-30mA áramfelvételig.
annak 1k ohm -nak kell lenni,közvetlen a thirisztor gate-jébe megy,ha jól látom.De nem értem miért füstölt el?
Mikor szenesedett meg ez az ellenállás?mert ha régóta ilyen akkor érthető hogy nem működött a berendezés...viszont látok benne valamit,ami nekem nem tetszik:a bekarikázott dióda akárhogy is nézem,mintha forditva lenne beforrasztva...az urbánossal még nemjutottam előre,de ahogy elnézem valaki nagyon beleratyizott,miért vannak a 10k-s ellenállatok 100 ohm okkal átkötve?
Az a diódat szerintem miattam van fordítva. Ugyanis kicseréltem. Ezek szerint nem jó irányba tettem. Az ellenállás ezek után füstölt el. Lehet, hogy hazavágta az egészet?
Az urbános azt ilyen volt. Szóval hozzám így került. De nem hiszem, hogy a hever csinálta.
Ha jól tudom az a dióda egy zéner lenne
. Ennek a strobinak meg is van a kapcsolása.
Az biztos, hogy nem zener. Ugyanis ugyan olyan diódára cseréltem ki. 1n4007 asszem. Ha megtudnád velem osztani a kapcsolási rajzot akkor azt megköszönném.
Nem biztosra mondtam
Ha jól tudom ez lenne az Urbán féle kapcsolás
Köszi szépen!
Hamarosan mát is fogom nézni, hol lehet a hiba.
bocsi hogy igy elfelejtettelek,de megakadt a gépem,ujra kellett telepitenem,és mindennek a tetejébe 2 napig nem volt internetkapcsolatom(UPC....
)ha azt a diódát te meged kötötted forditva,akkor az az egész félvezetőkészletet hazavághatta...nemmellesleg a villanócső meg nem is kaphatott semmilyen feszültséget,mert az a dióda pont abban játszott szerepet,pontosabban a feszültségkétszerezésben!tehát ne is csodálkozz ha nem villogott.Egy jótanács ha legközelebb alkatrészt cserélsz:mindig rajzold a panelre,hogy volt pozicionálva és milyen értékű volt az az elem.hamarosan jelentkezek az Astro kapcsolással
Akkor szerinted visszafordítsam? Vagy inkább várjam meg ameddig tudsz bővebbet mondani?
Kösz!
itt lenne az eredeti kapcsolás.a bekeretezett rész hiányzik a paneledről,de a helye ott van.A kapcsolás közismert és nem túl bonyolult.Ha sikerült életet lehelned a strobiba,akár bele is teheted a külső vezérlés fogadására.Kell egy pici billenőkaros kapcsoló,egy optocsatoló,2 vagy 1 darab 6,3stereo(vagy mono)Jack aljzat+2 darab ellenállás.Rajtad áll.Igy akár készithetsz is hozzá egy vezérlőt a havernak
ha kérdésed van szivesen én is és szerintem más is válaszol.azthiszem erről a rajzról hiányzik még bekapcsolást jelző LED-nek a tápellátása,aminek a panelen szintén megtalálható a helye(ez is a hálózatról működik)
Köszi szépen a kapcsrajzot. Megpróbálom felderíteni hol lehet a hiba. Először is átfogom kötni a rosszul kicserélt diódát majd rámérek a 12V-ra. Ha az nincs meg akkor valószínűleg a zenerrel lesz a gond. Hadd kérdezzem már meg, hogy mit jelent az, hogy sync out? Lehet, hogy csak én vagyok a tudatlan.
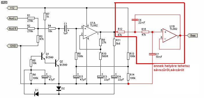
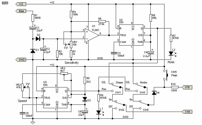
Egyébként van nekem egy strobim. Egy ds250-es 2db 60W/s-es csővel.strobim1strobim2 Hogy tudom azt "kijavítani", hogy ha nagy jelet kap az optocsatoló akkor ne süljön ki? Mert PC-vel gond nélkül működik. De mikor elvittem buliba akkor ríttig, hogy mindig elszállt az IC. Mit ajánlasz mit javítsak rajta? Esetleg tudnál ajánlani valami basszus szűrőt? Vagy mikén oldanád meg? Kösz a segítséget! |
Bejelentkezés
Hirdetés |




persze a villanócsőnek 3 kivezetése van a kis trafó az "gyujtja" be a csövet. Amugy ha a képek közt szétnézel szerintem lessz kapcs rajz
)
,agyalok rajt. 




)semmi gond.Az kitöltési tényezőre/időzitésre figyelj.



Mikor szenesedett meg ez az ellenállás?mert ha régóta ilyen akkor érthető hogy nem működött a berendezés...viszont látok benne valamit,ami nekem nem tetszik:a bekarikázott dióda akárhogy is nézem,mintha forditva lenne beforrasztva...

)





