Fórum témák
» Több friss téma |
Fórum » DCF77 óra Nixie-csövekkel
Köszi az adatlapot, hasonlót találtam én is csak oroszul
. Szerinted ezt felhasználhatnám én is a számlálók és az órajelgenerátor szünetmentes ellátásáról, vagy valami hasonlót? Mikrovezérlő nélkül ugye a dcf szóba sem jöhet, azaz legalábbis egyszerű módon.
Mikrovezérlő nélkül azt meg tudod csinálni, hogy a DCF jelből nem az időt és a dátumot nyered ki, hanem csak egy pontos 1Hz-es órajelet, amivel hajtod a számlálókat.
Elvileg működnie kell a szünetmentes tápnak, ezek az IC-k nagyon keveset esznek. DCF-et mikrovezérlő nélkül biztos hogy nem.
Ezen én is gondolkodtam, bár ha jól tudom, akkor az 59. másodpercben nincs semmi moduláció. Ezt hogy kell kompenzálni? Csak mert ha közvetlen ezt használná másodperc szinkronnak, akkor a 60 másodpercből csak 59-et kap így. Tehát az órája percenként 1 másodpercet késni fog... Ha nem jól gondolom, helyesbíts légyszi!
Igen, jól tudod, az utolsó másodpercben nincs moduláció. Én a DCF -ből nem az időalapot szeretném kinyerni hanem szerettem volna/szeretném az időállítást megoldani. Maga a DCF77 -et '78 óta használják, nem tudom a mikrovezérlők mikor terjedtek el ilyen téren, de talán van olyan nem mikrovezérős áramkör ami tudja demodulálni a jelet. Igazából egyelőre szerintem maradok a sima DCF nélküli óránál, aztán ha minden szép és jó és talál valaki megoldást a mikrovezérlő nélküli demodulációra (már ha lehetséges) akkor szívesen fogadom a megoldást.
>>>DCF77 a wikipédiban<<
Igen, a wikipédiában (is) utánaolvastam már
Igen, tudom, hogy nem az időalap kinyerése volt a cél. 1987 II. havi Rádiótechnika lapban megjelent egy DCF77-es órakapcsolás, de már az is mikrokontrollert tartalmazott. Ha meg is lehet esetleg anélkül valósítani, szerintem nagyon durva IC-temető lenne a vége.
Értem. Hát, nincs más hátra minthogy megtanuljak PIC -et és AVR -t programozni.
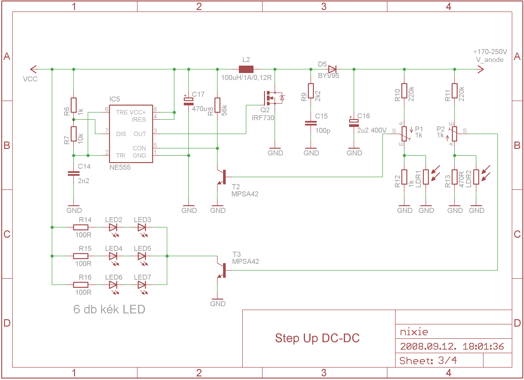
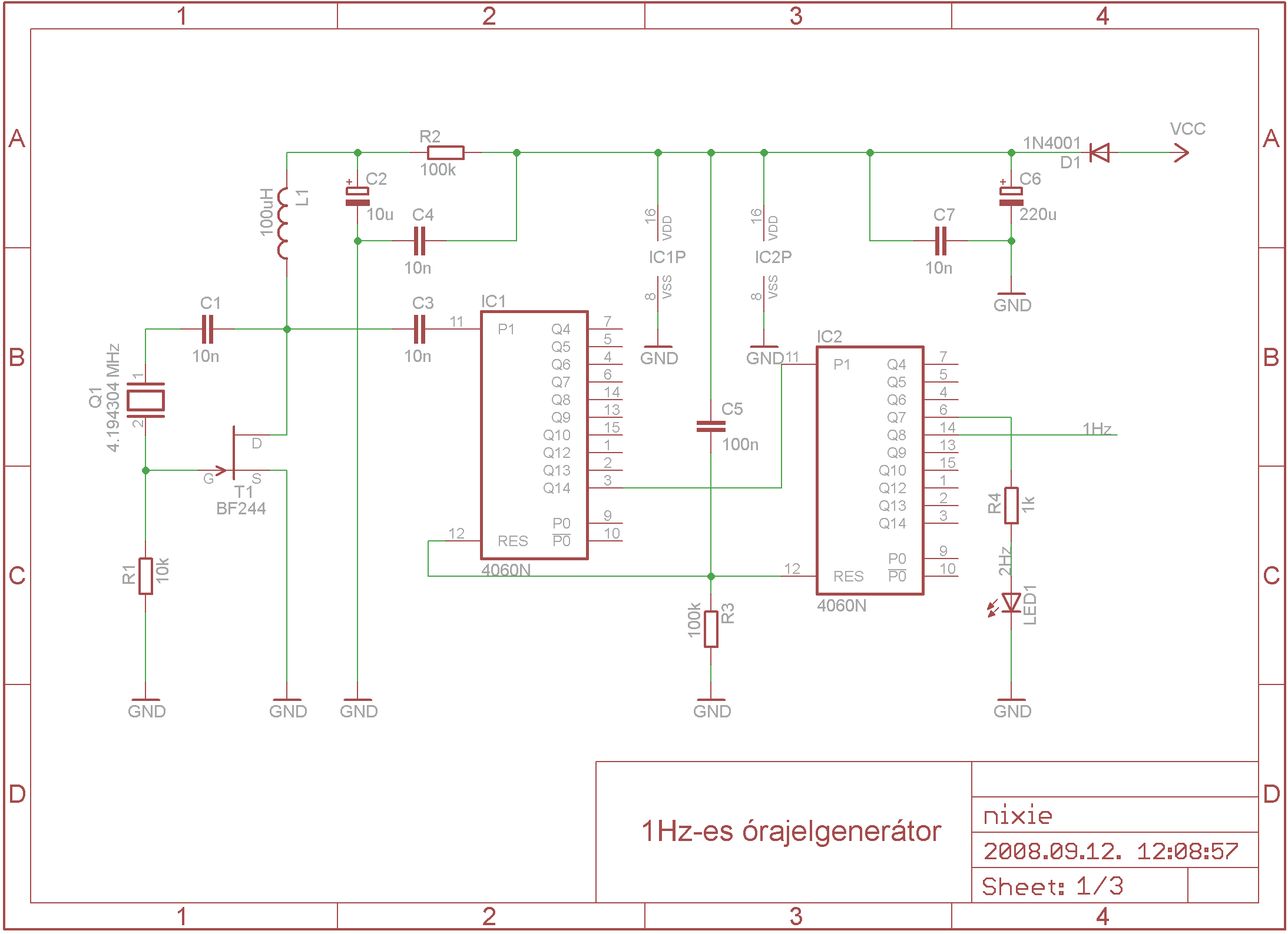
A héten elkezdtem rajzolgatni az alapokat. Eddig kész az 1Hz, a segédtáp és DCDC kapcsolási rajza, a hétvégén talán lesz időm a számláló/meghajtó részre. Íme:
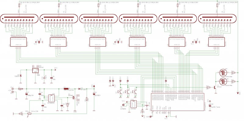
És végül itt a maradék. Jövő hét végén elkezdem beszerezni az alkatrészeket, aztán utána mindent összerakok próbapanelon tesztelni. Aztán ha minden működik akkor nekiállok a nyáktervezésnek. Van valami különleges tervezési szempont amit szem elött kell tartanom? pl: a kapcsolóüzemű táp ne az órajelgenerátor mellett legyen vagy ilyesmi?
Igényes rajzaid vannak!
Igen a kapcsolóüzemű tápot lehetőleg minél jobban el kell szigetelni az áramkör többi részétől. Nekem még messze nincs kész, de úgy tervezem, hogy a táp kap egy árnyékolólemezt, és folytótekercseken keresztül kapja majd a tápot. Tehát hogy nagyfrekvenciás zavar ne kerülhessen ki.
Köszi. Az árnyékoló jól hangzik, majd bontok régi tv-ből vagy rádióból árnyékolódobozt. A fojtókat egyébként hova kell közbeiktatni?
Sziasztok!
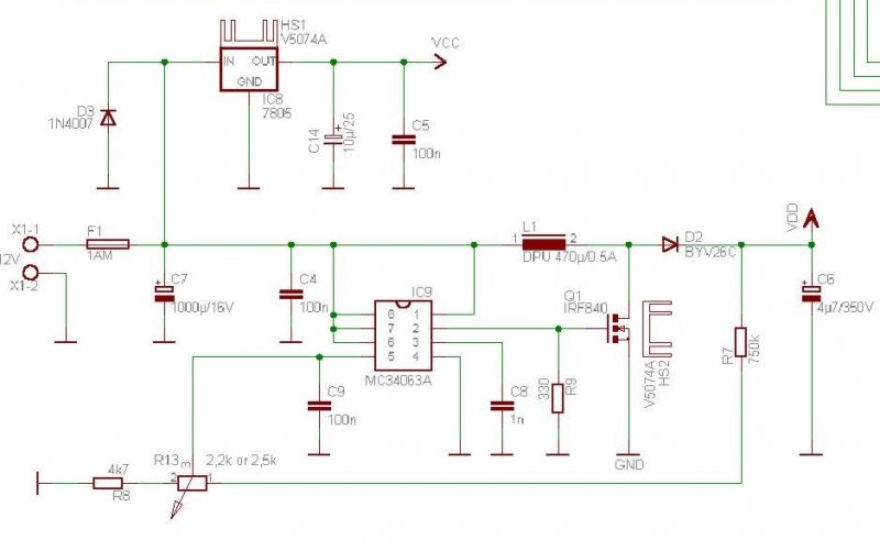
Nekem is sok gondot okozott az 555-ös ic-vel készített dc-dc, ezért kipróbáltam a mellékletben szereplő kapcsolás táp részének elkészítését és fele annyi zavar sem érkezik róla.
Elég rossz lett az előző kép, megpróbálom mégegyszer...
Nekem az Overkill-ben nem jött ki zavar... 50cm-en belül volt a DCF-es vevő és mint azt a videon láthatjátok, egyáltalán nem zavart be.
Még jobb lenne, ha png-ben próbálnád feltenni.
Nálam a 2,2µF-os kondi elhelyezésével kellett kísérleteznem, hogy ne okozzon problémát.
Ez azért van amúgy, mert ha naaaaagy képet szeretnél csatolni, akkor ki kell kepcsolni külön a hozzászólás író ablakban, hogy feltöltéskor átméreteződjön a kép! Ha ezt kikapcsolod, akkor jól/élesen megy fel a kép, ahogy kell!
A nyíl "talpánál" lévő kondit át kellett helyezni kb. oda ahová mutat a nyíl. Minden más egyéb helyen zagyvaságot mutatott az óra.
Végülis mi volt az a két alkatrész ami nem fért meg egymással?
Ez jó kérdés, ezen a helyen működött és oda építettem be. A hiba okát nem kerestem, mert szűkös volt az időm, megörültem, hogy működött, azóta pedig nem nálam van, de a mai napig hibátlanul és pontosan működik.
Üdv mindenkinek!
Minap sikerült szereznem 4 darab Z560M tipusú nixi csövet foglalattal együtt. Szeretnék belőle egy egyszerű órát csinálni minden extra nélkül az a lényeg hogy az időt mutassa Nincs valakinek esetleg rajza hozzá esetleg panelterve? De mindenféle segítséget szivesen veszek. Ez lenne az első órám és hogyha már sikerült szereznem ien csöveket nem szeretném ha a szekrény alján porosodnának
Lehet hogy nem idevaló dolog de nem akartam új témát nyitni.
Szóval tegnap szereztem 4 darab Z560M tipusú nixi csövet és szeretnék vele órát építeni. Nincs esetleg kapcsolási rajza valakinek hozzá ?Én az interneten sehol nem találtam róla infót se
Tud valaki 1 egyszerű áramkört amivel 9V-os elemről ki lehet próbálni a Nixie csöveket külön egyenkét az anódot és a katódokat? Mármint úgyértem hogy ha összekötöm az anódot meg az egyik katódot akkor az működjön 9V-elemről.
S vicsys tápja megépítve: Katt a lilnkre....
|
Bejelentkezés
Hirdetés |




. Szerinted









Minap sikerült szereznem 4 darab Z560M tipusú nixi csövet foglalattal együtt. Szeretnék belőle egy egyszerű órát csinálni minden extra nélkül az a lényeg hogy az időt mutassa
Nincs valakinek esetleg rajza hozzá esetleg panelterve? De mindenféle segítséget szivesen veszek.
Ez lenne az első órám és hogyha már sikerült szereznem ien csöveket nem szeretném ha a szekrény alján porosodnának





