Fórum témák
» Több friss téma |
Fórum » Csöves erősítő készítése
Ne feledd betartani a fórum viselkedési szabályait, és a topik megmaradásának feltételeit. [link]
A téma átmenetileg fagyasztva lett, hozzászólni nem tudsz!
Szerintem ,.... is és nem csak Neked .
SE lehet nagyon egyszerű is pl:
Az lehet , de ez teljesítményre kicsit több .
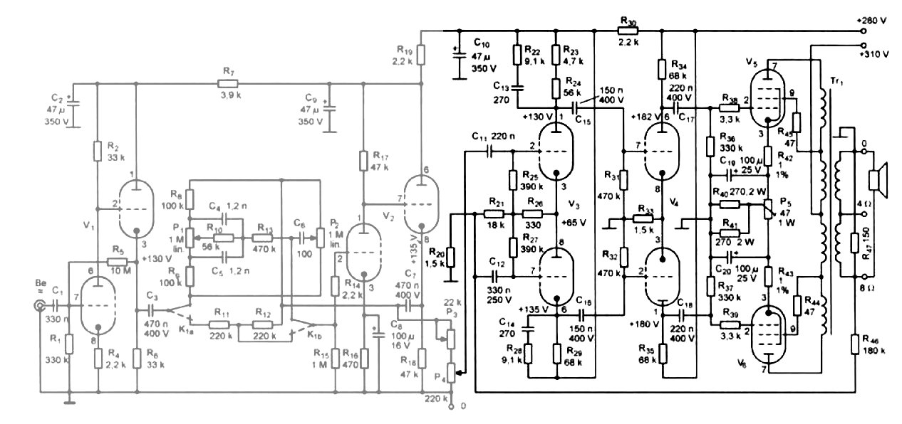
Köszönöm a rajzot.
Ahogy nézem három különböző feszültségről üzemel. Gondolom nem egyszerű a tápja. Ugye a 6H8C két triódája nem csak a nagyobb erősítés miatt van sorban hanem a magas anód fesz miatt is? Gondolom könnyedén leadja a 10W-ot.
Tegnap elkészült a 2xEl84 PP kimenőm! Éppen belefértem az ablakba, de a legfelső primer "negyedet" már nem tudtam soronként szigetelni
Remélem nem üt át. Most úgy néz ki a "rakott palacsinta", hogy 700 menet 0,2,-63 menet 0,4 - 700 menet 0,2 - 2x36 menet 0,4 biffillárisan -700 menet 0,2 - 63 menet 0,4 - 700 menet 0,2 . A primerek sorba kötve CHZ javaslata alapján, így az ohmos szimmetria pont kijött 1 ohm különbséggel. secunder : a két 63 menet párhuzamosan ( 4ohm ), és ezzel sorosan a 2x36 menet ( 8 Ohm ). A secunderre 5 Volt váltót adva és a primereket mérve az áttétel jó, remélem a hangjával sem lesz baj!
Jövő hét szombaton megy valaki börzére? Ha minden igaz most én is eljutok
GU 50 foglalatot meg egy pár "orosz csemegét" néznék
Úgy tűnik, mégsem fejeződik be az EL84-PP projekt...
Észrevettem, hogy alacsony frekvenciás szinuszjellel meghajtva egy érdekes gerjedés-féle lép fel: az eléggé torzított szinuszjelen megjelennek nagyfrekvenciás "csomók". A képen jól látszik a probléma. Az 50Hz-es szinusz már tökéletes. Mi lehet a gond és hogyan lehetne javítani? A kapcsolás a már sokat emlegetett Plachtovics-féle.
Ez azért már hallható is, egészem biztosan. Persze, nem konkrétan, csak a hatása. Szerelési kapacitások, visszacsatoló hurok, stb, stb.
Szerintem a visszacsatólóellenállás értékével kellene variálni
Előszedtem a régi leválasztó trafómat.
Gondoltam felhasználom a frissen szerzett GU50-es csöveimhez. Csak egy kicsit pazarlásnak érzem felhasználni ugyanis 10kg a súlya, ez minimum 1Kw-os ha nem több. Van neki 150/190/220V-os bemenete. Kimenete 2x110V amit régen sorba kötve használtam. Csak azt nem tudom hogyan lehetne 300V körüli tápot készíteni belőle. Gondolom a 150V-os bemenete nem viselné el a hálózati feszültséget?
Igen, hallható volt ezért kezdtem el mérni.
Közben megtaláltam a hibát: az egyik EL84 vezérlőrácsán lévő csatolókondi szedte össze a bemeneti fokozatból. Kicsit odébb görbítettem és eltűntek a "csomók". Beállítottam 50Hz-es szinuszt, és addíg emeltem a bemenő jel amplitúdóját, amíg még szép szabályos formájú volt a szkópon. Ezután elkezdtem csökkenteni a frekvenciát és a kimenő jel amplitúdója egyre inkább csökkent és a szinusz alakja egyre torzabb lett. Ha 50Hz fölé mentem, 20kHz-ig a szkópon nem látható méretváltozás és a jel alakja ugyanojan szabájos mint 50Hz-nél. 20kHz fölé nem tudtam menni, mert a mérést egy mérő cd-vel végeztem, DENON asztali cd-lejátszóval. (tudom, nem túl profi "műszer") A jelenség gondolom azt mutatja hogy a kimenőtrafó csak 50Hz fölött nyújtja a szükséges 8k körüli impedanciát az EL84-nek?
Sajnos az 50 Hz alatti torzítást a kimenő okozza , kicsi a vas , vagy kevés menetszám (induktivitás ).
Aszimmetria ( DC) is okozhat ilyen torzulást felmágneseződés miatt .
Kicsit fordítva lehetett, az EL rácsáról juthatott a bemeneti fokozatra jel. Hisz az EL rácsán van nagyobb amplitúdójú jel, a fokozatok a végcső felé erősítenek.
Hát ezen nem is csodálkozom, mert még mindig a bolgár rádióból kitermelt kimenőt használom.
Aszimmetria talán nincs vagy csak minimális, mert a végcsövek áramát pontosan beállítottam azonosra. Még egy kérdés: ha "négyszögesedésig" túlvezérlem az erősítőt (műterheléssel mérve már hallható a kimenőtrafóban az erősen torzított jel) azkárosíthatja a végcsöveket/kimenőt?
Idézet: „Kicsit fordítva lehetett, az EL rácsáról juthatott a bemeneti fokozatra jel. Hisz az EL rácsán van nagyobb amplitúdójú jel, a fokozatok a végcső felé erősítenek.” Igazad van fordítva kicsit nehéz elképzelni a dolgot...
Nem csak a beállítás aszimmetrijára gondoltam , a kimenő DC R-je sem lehet egyforma , ha rádióból kitermelt kimenőről van szó , akkor érthető is .
Ott nem hiszem , hogy 50Hz alatt is fontosnak tartották volna az átvitelt ...
Másik kimenőtrafót kell tekerni sajnos, ez kicsi hozzá, az az 50 Hz is csúnyácska (vagy a szkóp torzít), a szerelésen sem árt elmeditálni. Próbáld meg a segédrács 47 ohmját az anódra kötni, UL helyett triódába, kicsit javul valószínűleg a helyzet.
Készül a gitármotyó! Sasszi, kimenő, forrpanel
Már alakul a kimenő, igazából az egész jelenlegi konstrukció csak amolyan "próbapanel", hogy kísérletezhessek a kapcsolással.
Már megvan a doboz amibe a végleges sztereó változatot építem, megvannak a válogatott alkatrészek is csak valóban a szerelés az amit ki kellene találnom. Mindenképpen légszereléssel szeretném megépíteni, csak a tápegységet a fűtésvezérléssel (lassú felfűtés) és az anódkésleltetéssel készítem nyákra. Valamilyen logikus de szép elrendezést kell kitalálnom a csöveknek hogy úgy tudjam megépíteni hogy elkerüljem az előbbihez hasonló káros visszacsatolásokat meg kapacitásokat. Egyre jobban tisztelem a korabeli konstruktőröket
Háhá! Most kaptam egy AL4-es kosaras pentodát! Nem mai gyerek! Remélem működik
Van hozzá kosaras AF7 meghajtani, meg AZ1 egyenirányítani, meg EM4 kivezérlést jelezni. Ebből monoblokk lesz, érzem vagy jó lenne egy másik, és akkor szterejó
Próbálj egy egy fokozatot minél "csillagabban" huzalozni, ilyenformán mint a képen, sok bosszúságtól megkímél és káprázatos hangot ad. (a rajz csak elvi, de gondolom a huzakozás logikája jól levehető).
Köszi! Tehát a csöveknél (illetve a csőfeleknél, ha pl. kettős triódáról van szó) alakítsam ki csillagpont-szerűen a testpontokat, és ezeket is egy pontban, a betáplálásnál huzalozzam össze. A nyilak a rajzon a fémsasszira kötést jelentik?
A nyilak itt nem a fémsasszit jelölik hanem azt, hogy érdemes megpróbálni oda kötni a fokozat hidegítőjét a testpont helyett ( akkor rövidebb úton záródik váltóáramúlag a fokozat, ami a hangra jótékony hatású lehet (nem kötődik sorosan a katódhidegítővel a szűrőkondi)).
Sziasztok!
Találtunk egy elektroncső gyártót! A HEStore-ban végfelhasználói áron, pl az EL84-et brutto 4200Ft-ért tudnánk kitenni. Megmondom őszintén, nem értek a csöves erősítőkhöz, kérdésem csak arra vonatkozna, hogy ezért a 4200Ft-ért egy vadi új, frissen, európában gyártott csőért sok-e vagy nem az EL84... Csak annyit tudok, hogy ez a csövet előszeretettel használják erősítőben. Kérdés adott, várom a válaszokat. Sorolok még fel típust, amit be tudunk _tartósan_ hozni. 6L6GC 6V6S E34L(6CA7) ECC81 ECC82 ECC83S EL34 EL84 KT88 És ugye mindegyikhez foglalat.
Szerintem ha lehetséges, magát a gyártó nevét megadhatnád, mert igencsak gyártófüggő az ár és a minőség.
JJ Electronic.
Amik itt vannak, egyenirányítók, előerősítő csövek, azokat is be tudjuk hozni. EZ81 - 6CA4 GZ 34 S - 5AR4, stb. Bővebben: Link Gyártanak csöves erősítőket is, tehát gondolom azért adnak a minőségre.
Szervusztok
Gondolom már unalmas a sok kérdésem de puszta gonoszságból felteszek egy újat. Van egy hálózati leválasztó transzformátorom. A bemenő feszültségek 220/190/150V kimenet 2X110V. Feszültség kétszerező kapcsolással ki lehet venni belőle 460V-ot. Csak nekem ez egy kicsit sok 320V-ra lenne szükségem. Hogyan lehetne hatékonyan csökkenteni a kapott feszültséget? Esetleg a 150V-os bemenete elviselné a 230v-os hálózati feszültséget? Előre is köszönöm a segítséget. |
Bejelentkezés
Hirdetés |



Remélem nem üt át. Most úgy néz ki a "rakott palacsinta", hogy 700 menet 0,2,-63 menet 0,4 - 700 menet 0,2 - 2x36 menet 0,4 biffillárisan -700 menet 0,2 - 63 menet 0,4 - 700 menet 0,2 . A primerek sorba kötve CHZ javaslata alapján, így az ohmos szimmetria pont kijött 1 ohm különbséggel. secunder : a két 63 menet párhuzamosan ( 4ohm ), és ezzel sorosan a 2x36 menet ( 8 Ohm ). A secunderre 5 Volt váltót adva és a primereket mérve az áttétel jó, remélem a hangjával sem lesz baj!



fordítva kicsit nehéz elképzelni a dolgot... 




