Fórum témák
» Több friss téma |
Fórum » Akkumulátor töltő
Milyen riasztó? A legtöbb központ tölti automatikusan az akkumulátort nem kell vele törődnöd csak a belevaló akkut kell belerakni.
Ezt valami házi kreálmány lehet, igaz hogy van rajta eredetileg akkunak helye, de az nem működik. Akkut rákötve tölti 0,3mA-rel, de ha kihúzom a tápegységét simán kikapcsol. Más módon oldom meg az akku töltését, csak nem tudom hogy mekkora árammal szokták ezeket csepp tölteni. A 0,3mA-t keveslem is.
Inkább konstans feszültséget szoktak tartani rajta, és amíg azt nem éri el a töltődés folyamán, addig valamekkora áramkorláttal. A feszültséget elvileg írja az oldalán, 13,6-18,8V körül szokott lenni. Az áramkorlát meg legyen a kapacitás huszada, tehát 5Ah esetén 250mA.
Oké, akkor kap egy áramgenerátort, aminek a tápfesze pl 15V. Köszi.
Nem az igazi!
A DSC központok 13.8V-os feszültséggenerátorral töltenek és ha jól emlékszem max 500mA-rel. Ez tökéletes standby töltőnek. 14.4V fölé ne menj! A 14.4V állandó töltéshez, szerintem, sok. Vannak központok, amin át lehet kapcsolni a töltőfeszültséget 14.4V-ra is szoftverből, de nem ajánlják.
Hello!
Cseptöltéskor, csak annyi energiát kell pótolni, amennyi az aksi önkisütési árama. De itt fenntartó töltést kell végezni (puffer üzem). A töltés feszültsége, annyi amennyit Potyo írt (persze 13,6...13,8V-ot akart írni). Ez valóban szerepel is az aksi oldalán (talán nem véletlenül). A töltőáramnak, viszont már az is megfelelhet, ha valamivel nagyobb, mint a riasztó alapfogyasztása, plusz az önkisütési áram. (Ez általában az aksi kapacitásának 1/50...100-ad része) A riasztáskor felvett árammal nem kell foglalkozni, azt majd szép lassan visszatölti. Természetesen jó, a Potyo által írt 250mA, csak azért írtam, hogy ha a tápegység (trafó) mégsem tud annyit, akkor mi a követendő eljárás. Mellékelek egy kis rajzot is, de csak a példa kedvéért. Természetesen egy uA723-ból, korrekt kis töltőt lehet készíteni. üdv! proli007
Üdv! A zenerrel sorba nem kellene még egy dióda? Igy hiába fogja meg ~13.6V-nál a led az akksin csak 13V lesz. Egyébként kitünő példa a jól működő "low cost" kivitelre.
Bocs.teljesen vak vagyok,hát ott van!!!
Hello!
D9+Z1+D12-D8 1,5V+12V+0,7V-0,7V=13,5V vagy: D9+Z1-D8 (D12 átkötve) 1,5V+13V-0,7V=13,8V Hát próba cseresznye! Valaha ez a kőkorszakban működőképes volt. A Led egy 5mm-es "régi NDK" típusú volt. Persze ez nem egy túl korrekt kapcsolás, csak általában teljes hiánya esetén, könnyen átalakítható egy táp. üdv! proli007
Teljesen OK,csakhát a legelső hsz irásakor egyszerűen nem "láttam" a soros diódát...(mondom,hogy vak vagyok). Amúgy az 50mA ledáram egy kicsit sok,érdemes valami jumbo tipust rakni oda.
Sziasztok!
2 akkut szeretnék tölteni egy generátorról a kocsiba és ehhez szeretnék tanácsokat kérni. Én első nekifutásra egy diódás megoldásra gondoltam, de hátha lenne jobb, vagy egyátalán nem jó ez Tehát a lényeg, hogy a 2 akksit töltse a generátor mikor megy a kocsi, viszont ha nincs töltés, akkor a két akksi független legyen egymástól. Az egyikről tudjak indítózni akkor is, ha a másikat halálra merítettem az autohifivel, vagy egy hűtővel. Az indítóakksi csak indítson, a másik meg merülhet amíg bírja, csak később ugyanúgy legyen töltése. Remélem érthető voltam Köszi a segítségeket előre is!
Legcélszerűbb lenne figyelni a feszültséget a hálózatban, és a második akkut csak akkor kapcsolni rá a hálózatra egy relével (vagy néhány izmosabb mosfettel), amikor a feszültség elérte a 13,5V-ot. Ilyesmi célra való rajzot találsz itt: Link
A diódás nem jó, egyrészt a diódán eső feszültség miatt az akku sosem lesz feltöltve, másrészt túl nagyáramú diódára lenne szükség hozzá, azt már hűteni kell, stb. De azt vedd tekintetbe, hogy az ólomakku nem szereti, ha gyakran le van merítve, madj a generátor elkezdi tölteni. Ilyenkor a töltőáram igen nagy is lehet, ami károsítja az akkut. Az autóban a töltés arra van kitalálva, hogy az akku ritkán, vagy sosem merül le 60-70% töltöttség alá.
Köszönöm a választ. Viszont amikor a 2. akku "rá van kapcsolva a hálózatra", akkor nincs összefüggésben a másik akksival? Tehát olyankor nem mindkét akksit nyúzza a hifi? Egyébként szerintem ebben sem egy bonyolult áramkör van, talán ez még egy diódás megoldás:
http://www.forex.hu/leval.htm Nekem pontosan ezt kéne tudnia a kapcsinak, mert jelenleg külön generátorral, és fesszabályzóval van töltve a másik akksi.
Annak, hogy a két akku össze legyen kötve, előfeltétele a járó generátor. Ekkor pedig a generátor táplálja a hifit, nem az akkumulátorokat nyúzza. Ha a generátor megáll, akkor meg szétválasztódnak az akkuk, és a hifi csak az egyikről megy (hogy melyikről, az már rajtad múlik, attól függ, melyikre kötöd rá).
A linkelt dobozka a 250mA-es összekapcsolt állapotbeli fogyasztással nekem relésre hasonlít. 180A diódával egyébként sem fér el egy ilyen kis dobozkában. A legalsó pedig fetes lehet.
Sziasztok!
szert tettem életem első kocsijára, és most szükségem lenne egy jófajta akkutöltőre. 12V-os akkumlátorhoz kellene, de ha tudna 6V-ost is tölteni is az csak jó. (esetleg 24V-os akkut is )minimum 55Ah akkut kéne tudnia tölteni, de bírkózzon meg a 120Ah-sal is. Azaz 12A-t is vígan tudjon leadni. És ha lehet akkor tranzisztoros legyen, ne FET-es, mert előzőből van rengeteg. Szeretném ha ajánlanátok valamilyen kapcsolást ehhez. Még egyáltalán nem foglalkoztam akkutöltőkkel. Itt mi a lényeg az, hogy egy stabil 12V vagy 6V feszt adjon le a kívánt áramerősség mellett és kész? Nem kell semmi pulzáló meg mittudomén milyen feszültség? Egy folyamatos egyenfesz kell és annyi? köszi Zoli
Olvasd végig ezt a témát, és használd a keresőt, már néhányszor volt ez a téma.
Amúgy minek a töltő? Az autótulajdonosok kevesebb mint 10 százalékának van töltője...
Sziasztok, van nekem egy régi Ericsson Gh198 as töltőm ez hajdanán 5db ceruzaméretű akkus telefon aksit töltött, ezt szeretném átalakítani 2db AA ceruza akku töltésére, szerintetek lehetséges? és ha igen hol kéne nekiállni? LM324 es komparátor körül? EM4051015 ez viszont mi? nem találtam adatlapot hozzá.
Sziasztok!
Vettem egy Einhell AFEN 10-es autó akksi töltőt. Az adatlapján az van, hogy 10amperrel tölt. Rákapcsoltam az akksira, és a töltőáram nagyon hamar 1A alá esett, nem is volt 10A kezdetben sem. Az akksi (44Ah) feszültsége nem érte el a 14V-ot egy egész éjszakai töltés alatt. Gondoltam megnézem a kapcsolást, mi is szabályoz. A transztorok Típusa S8050-es, elképzelhető, hogy PNP típusú, a neten találtam mindkét fajtáról adatlapot. Megvizsgálva a trafót, az is gyanús, hogy digitális kéziműszerrel a szekunder oldalon 14V-ot mértem. A vasmag mérete semenged ara következtetni, hogy több, mint 100VA-es lenne (EI lemezes, befoglaló mérete 75x85x35mm, a mag méretét nem tudtam lemérni, de saccra 35x35mm). A többi alkatrész méretezése megfelelő lenne, a diódahíd 25A-t tud, a tirisztor 20A-t Legalábbis gondolom a belso_01.jpg mellékleten középen látható alkatrész tirisztor. Ha valaki elmagyarázná nekem a működést, azt megköszönném. (Lehet, hogy jó a töltő és akksim rossz, használt autóval vettem, nem tudom milyen állapotban lehet) Segítségeteket előre is köszönöm.
Hali!
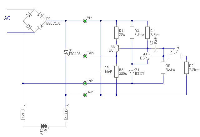
Van valakinek már tapasztalata a proli007 álltal felrakot Pc töltöröl? Összerakta már valaki? Hali
Hello!
Szerintem a feltett rajzon hibák vannak, mert ha átrajzolom sem érthető (főleg a Q1 bekötése és környéke). Minden esetre, az azért látszik, hogy a töltő, a potival beállított feszültségen csak leszabályozza a töltőáramot. A kapcsolás referenciája, csak a 1N4148 és a Q2 bázis emitter feszültsége, ami nem túl szép. (persze ha így van) Sajnos általános tapasztalatom, hogy a trafók nincsenek túlméretezve, jobban mondva soha nem adnák le a ráírt töltőáramot. A 14V szekunder feszültség sem elegendő. Viszont a töltőáram, az alacsony trafó szekunder feszültsége miatt, hamar lecsökkenhet. Ha az aksi belső ellenállása már magas, akkor még rosszabb a helyzet. Régi aksinál, már nem lehet a normál töltőáramot elérni, mert a kapocsfeszültsége azonnal felemelkedik, és ott a töltő, vagy leszabályoz, vagy kikapcsol. Holott az aksi még közel sincsen feltöltve, még arra a szintre sem, amire lehetne. üdv! proli007
Köszönöm a választ!
Felrakom a panelról készült -sajnos nem túl jó minőségű- fényképeket, én is azokból rajzoltam vissza. Remélem ebből kiderül, mit néztem el, esetleg mit lehetne rajta variálni. Most hétvégén rajta volt az akksi a töltőn majdnem egy napig, de így is csak 13,7V-ra ment fel a feszültsége. Lehet a trafókon utólag szekunder oldali menetszámot (ezzel a töltő feszültségét) növelni, vagy ahhoz újra kellene tekercselni?
Hello!
Hát a képek alapján kissé másnak látom a rajzot. - Az "1N4148" az nem dióda lesz, hanem zéner, és ennek megfelelően fordítva is van bekötve. - A poti két lába, össze van kötve, és úgy már tud szabályozni. (Ha egy áramkört kirajzolunk, az után át kel rajzolni, hogy érthető képet mutasson, ne úgy mint a nyákon!) De alapvetően nincs itt probléma. A potival elvileg be lehetne állítani, hogy hol szabályozzon le. Valószinűleg a trafó feszültsége nem megfelelő.(Esetleg a hálózati feszültséged alacsony.) Minden esetre szerintem szabályzó nélkül is gyártanak ilyen töltőt, és a trafó ott úgy van méretezve, hogy ha rajta hagyod se tegye tönkre az aksit. De lehet felcserélték a két készülék közötti trafókat gyártásnál. Persze ez csak fikció, a megoldás a Zoli által javasolt módosítás lehet. Próbaképpen rövidre zárhatod a tirisztor anód-katód körét (vagy a meghajtó Q1 tranyó emitter-kollektorát), és megnézheted, hogy akkor folyik-e áram a "feltöltött" aksid mellett, vagy nem. Ha nem, kicsi a feszültség. üdv! proli007
Szia!
Vagy fikció vagy nem, de én a múltkor kaptam egy-két ilyen olcsó töltőt, de egyik sem tudta feltölteni az akkumulátort, mert mindegyiknek kicsi volt a szekunder feszültsége, de drasztikusan! Szerintem elméretezték, mert úgy látom nem egyedi eset!
Üdv!
Hát nem nagyon csináltam még ilyen panelről visszarajzolást. A diódát sajnos nem tudom megnézni, hogy milyen is valójában, valószínű, hogy tényleg zener, csak sajna nem tudom leolvasni az értékét. (Még elvileg garanciális volt a készülék, bár most, hogy belenyúltam ezt már elvesztette bizonyára.) Az, hogy a poti két lába össze van kötve, számomra nem egyértelmű a panelből, hol kell figyelnem? most átnéztem újra és én nem látom. A hálózati fesz. a kis műszeremmel 238V-ot mutatott. Méregettem kicsit többet használat közben: a 14V váltó nem esik le, igaz nem is folyik szinte töltőáram. Ha töltés közben mérem az akku kapocsfeszültségét, akkor a műszer AC állásában 26-28V körül mutat, miközben DC állásban azt, amit beállítok a potival. Kipróbáltam, hogy a tirisztor anódját és katódját rövidrezártam: az akksin kb 16,5V DC fesz.-t mértem, és hallhatóan elkezdett pezsegni, eközben azért megugrott az áram is, kb 1,5A volt. Ha a potin állítok, akkor tényleg feljebb tudom tekerni a töltőfeszt, de az áram nem nagyon nő meg. Egyenlőre ennyi, most éjjelre rajtahagyom a 14,2V-os beállított feszt, kiváncsi vagyok reggelre mit csinál.
A fene egye meg őket, ráadásul nem is volt olyan olcsó (6500Ft). Pont azért akartam kicsit drágábbat venni, mert gondoltam abban talán már van egy tartalék. Tudom léteznek ennél drágább töltők is, de kapható ennek az árnak a feléért is.
Ha lehet állítani a feszültséget akkor arra vigyázz hogy 14,2V-nál ne állíts be nagyobbat, mert ha túltöltöd az aksit tönkre megy!
Hello!
Megrajzoltam a kapcsolási részletet, ellenőrizd le, hogy tényleg így van-e. (Mindent nem látok, és így monitorról, kissé nehezebb.) Az átkötés pedig ott van, bekarikáztam pirossal. Hát akkor azért akora baj nincs, ha rövidrezárva felviszi az aksit. Viszont az aksi biztos hogy soványka, ha ide-oda lehet a feszt benne húzogatni 1,5A áramra. (Egyébként a feltöltöt aksi feszültsége a töltés végén "hirtelen" emelkedni kezd.) Minden esetre egy Graetz-es és tirisztoros töltő váltó igénye 16..18V között szokott lenni, a veszteségek miatt. A tirisztor nyitófeszültsége is 1V körül van, és ilyen egyszerű gyújtási módszerrel, nem lehet nagyon kis előgyújtás szöget képezni. Nem beszélve arról, hogy a szinusznak csak kis idejében fog áram folyni, mert kicsi a trafó és az aksi közötti feszültség különbség. (Az alkatrészek értékét és pozícióját majd Te kijavítod, ha akarod.) üdv! proli007
Üdv Mindenkinek!
Olvasgattam ezt a topikot mint nem teljesen amatőr, bár már húsz éve elektronikával nem foglalkozó. És akkor jöttem rá, hogy egy barátomtól néhány éve kaptam egy ilyen töltőt, hogy nem tölt és csináljak vele amit akarok. Most kipróbáltam és tényleg semmit nem tölt. Szétszedtem és akku nélkül beleméregettem: szekunder fesz:12,7V, híd után:10,9V, tirisztor gate:10,1V, kimenet:10V. Lehet, hogy csak szekunder fesz túl alacsony? Ha ez lenne vagy 17V, akkor minden jól működne? Morgy
Hello!
Előfordulhat, mert 12V-al nem igen lehet aksit tölteni, csak csepptöltéssel, vagy puffer üzemben. üdv! proli007
Akkor megpróbálok vadászni hozzá valami komolyabb trafót. Vagy próbáljak rátekerni? Bár az nem megy, mert nincs drótom.
Köszi!
Üdv mindenkinek!
Szeretnék készíteni egy akku-töltőt a 6V 4Ah ólom akkujaimhoz. Olyat szeretnék aminek van szabályozható áramkorláta és a töltő feszt is tudom állítani. Illetve ,ha az aksi eléri a teljes töltöttséget akkor átkapcsoljon csepptöltésre. Meg is kezdtem a keresgélést a neten és több kapcsolást is találtam. A legígéretesebbnek ez tűnt: Bővebben: Link Megvizsgálva a kapcsolást látunk egy LM334-es valamiféle áram szabályzót ,ez milyen célt szolgálna? Hogyan tudnám a töltőáramot beállítani? Alatta van leírás ,de mivel nem vagyok még túl jó angolból eléggé zavaros nekem a szöveg. Összetudná nekem foglalni valaki a működését? Előre is köszönök mindent! |
Bejelentkezés
Hirdetés |





Tehát a lényeg, hogy a 2 akksit töltse a generátor mikor megy a kocsi, viszont ha nincs töltés, akkor a két akksi független legyen egymástól. Az egyikről tudjak indítózni akkor is, ha a másikat halálra merítettem az autohifivel, vagy egy hűtővel. Az indítóakksi csak indítson, a másik meg merülhet amíg bírja, csak később ugyanúgy legyen töltése. Remélem érthető voltam
)





















