Fórum témák

» Több friss téma
Fórum » Akkumulátor töltő
 
Témaindító: josephx, idő: Jan 18, 2006
Lapozás: OK   16 / 309
(#) Novak válasza djpman hozzászólására (») Szept 28, 2008 /
 
Szia,
A 6V / 4Ah-s akkunál nekem gyanús, hogy zselés akkuról van szó. Ezt csak azért mondod, mert amit belinkeltél, ott a rajzra rá van írva, hogy zselés akkukhoz nem jó a töltő.
Holnap ha gondolod, én rakok fel egy rajzot egy töltőről. Én évek óta azzal töltöm a zslés akkujaimat (6 és 12 V is van). Eddig semmi gond nem volt vele. A töltőáramot egy ellenállással lehet beállítani (de célszerű a kapacitás tizedére beállítani). Esetedben kb. 0,5 A-re.
A töltési végfeszültség egy trimmerrel beállítható. A töltőáram a töltés végéhez közeledve egyre jobban lecsökken. Ha az akku elérte a beállított végfeszültséget, akkor pedig csupán pár mA-rel tölti tovább, akár egy napig is a töltőn lehet így hagyni az akkut, nem teszi tönkre.
A töltésről pedig egy piros LED informál.
(#) djpman válasza Novak hozzászólására (») Szept 28, 2008 /
 
Köszönöm! De ami nekem van az nem zselés akku ,ezért is esett a választásom az előbbiekben említett kapcsolásra. Ettől független szívesen megnézem a kapcsolásod!
(#) edgar hozzászólása Szept 28, 2008 /
 
(#) K.G. hozzászólása Szept 29, 2008 /
 
Kedves Fórumlakók!

Tanácsotokat kérem!

Van egy Ansmann ALCS 2-24A típusú zselés ólomakku-töltőm. A leirata szerint, automata. A feszültséget, így az áramot nem tudom manuálisan szabályozni. Elvben felismeri az akku névleges feszültségét, 6V esetén töltési végfeszültség: 6,9V, töltőáram:700mA, (gondolom - bár ki is mérhetném - hogy ez is a végáram, nagyobb fesszel és árammal kezd, mint a "hétköznapi" autó-akku töltője.)

A töltő, szintén leirata szerint, 2,4-től 24-ig Amperórás zselés ólomakkuk töltésére szolgál (ajánlott alsó határ: 2,4 Amperóra!).

Kérdésem, hogy milyen veszéllyel jár, ha a töltőt, egy LCRO61R3PG Ólom-Zselés akkumulátor, 6V/1,3AH akku (1,3 Amperóra!!) töltésére alkalmaznám, vagy egyáltalán nem
javasoljátok ezt a módszert?

Terveim szerint két ilyen akkumulátort használnék párhuzamos „üzemben”. Ez elhelyezési szempontból előnyös számomra. Gondolom a párhuzamos üzem, párhuzamos töltés nem okozna gondot, de a kezdeti töltöttségi szint beállításakor, de egyébként is érdekelne, választható opció-e a tárgyi akku egyenkénti töltése a tárgyi töltővel?

Örömmel venném, ha valaki – ha ez egyáltalán elvárható Tőletek – röviden megismertetne engem, írna pár sort, hogy hogyan „automata” a fenti töltő, vagy az ilyen rendszerű. Gondolom, kicsit hasonlít az autó-akkuk töltőjéhez. Mit „néz” a töltés befejezéséhez?

Modellekhez töltögetek NiMh akkukat és akkupakkokat egy MW 7168 tip. töltővel. Úgy gondolom, ott „képben” vagyok. Beépített műszeren fokozat nélkül beállíthatom az ajánlott töltőáramot, a feszültséget „elintézi” maga a szerkezet, akár egy, akár tíz cella van rákötve. Ismereteim szerint ezek a töltők úgy „automaták”, hogy időnként leállnak a töltéssel és megnézik emelkedett-e az akku feszültsége, ha nem, akkor átáll csepptöltésre. Az időszakos leállásokat szépen követhetem is a műszeren.

Bocsánat, kicsit hosszú lettem, de mint amolyan „sokszabadidős” hobbizó szeretném körüljárni a témát.

Remélem lesz türelme valakinek végigolvasni „zagyvaságomat”.

Előre is köszönöm válaszotokat!

Tisztelettel
K. G.

(#) Dudus válasza K.G. hozzászólására (») Szept 29, 2008 /
 
Ebben az akkumulátor töltőben nem sok automatizmus van.

Tartalmaz egy trafót, egyenirányítót és egy DC-DC konvertert, aminek a feszültségét attól függően állítja be, hogy milyen a csatlakoztatott akkumulátor kapocsfeszültsége. A feszültség kb. a standby töltéshez szükséges szintre van állítva így meglehetősen lassan tölt. Amikor az áram egy adott szint alá csökken, akkor a piros LED elalszik és akármeddig rajta hagyhatod az alkalmazott töltőfeszültség miatt.

Ha mélykisült akkut töltesz, akkor ne lepődj meg, hogy kisebb feszültségről indul a töltés és menetközben "átkapcsol" az akkumulátorra megadott értékre.

Ahhoz, hogy jól működjön először az akkumulátort kell csatlakoztatni a töltőhöz, majd ezután a töltőt a hálózathoz!
(#) proli007 válasza K.G. hozzászólására (») Szept 29, 2008 /
 
Hello!
Idézet:
„...vagy az ilyen rendszerű. ... Mit „néz” a töltés befejezéséhez?”


A fenn leírt töltőt nem ismerem, de talán erre az általam összeollózott kérdésedre válaszolok.

-Mélykisütésben lévő aksi kedeti töltőárama kb. C/30 értékű. Ha az aksi elérte a névleges feszültség szintjét (2V), normál töltésre kapcsol át.
- Normál aut. töltő, C/10 töltőárammal tölti az aksit. Tehát ha az aksi nincs mélykisütésben, akkor ezzel az állandó árammal kezdi tölteni, miközben az aksi kapocsfeszültsége a töltésfolyamán nő.
- Ha a töltési feszültség már elérte a töltés végfeszültségét (2.4V/cella), akkor innen a feszültség lesz állandó, és a töltőáram csökken..
- Ha a töltőáram csökkenése elérte a kezdeti töltőáram 1/10-ét, a töltés végetér, és a töltés feszültségkorlát lekapcsol a pufferüzemű (2.26V)szintre. ilyenkor általában nincs töltőáram egy ideig. Ha az aksi feszültségcsökkenése elérte a pufferüzemi szintet, kezdődik a csepptöltés a kezdeti töltőáram 1/100-ával. (A feszültség korlát ilyen esetben 2.26V/cella)

(C= az akkumulátor névleges kapacitása Ah-ban)

üdv! proli007
(#) Atus hozzászólása Szept 29, 2008 /
 
sziasztok
van egy 7Ah-s zselés 12V-s akksim.
az a kérdésem, hogy lm317 stabilizátorral beálított 14,4 V-ra, izzós megoldással tölthetem-e? természetesen a C/10 kezdeti töltési áramot betartva.
köszi
(#) proli007 válasza Atus hozzászólására (») Szept 29, 2008 /
 
Hello!

Természetesen fog működni, ha van elég nyers tartalék feszültséged a 14,4V felett. (Az izzót a stabi elé tedd, mert nagyon elhúzódhat a töltés.)

üdv! proli007
(#) Atus válasza proli007 hozzászólására (») Szept 29, 2008 /
 
mit értesz elég nyers tartalék feszültségen?
egy 12V-s toroid szolgáltatja a feszt, egyenirányítva 16V körül van.
persze áttekercselni nem gond, ha ez így nem megfelelő.
köszi
(#) proli007 válasza Atus hozzászólására (») Szept 29, 2008 /
 
Hello!
Az LM317-hez legalább 2V plusz feszültség kell. 14,4+2=16,4V Miből fog dolgozni az izzó?
Javaslom, mérd meg az izzó karakterisztikáját, és meglátod mekkora plusz feszültség kell az "állandó áramhoz" hogy az a töltés végén sem essen le "nullára".

üdv! proli007
(#) K.G. válasza Dudus hozzászólására (») Szept 30, 2008 /
 
Köszönöm a gyors választ!

A lassuságot sajnos tapasztaltam.

A mélykisült akkura vonatkozó figyelmeztetésedet külön köszönöm.

A csatlakoztatást "ösztönösen" így tettem, de jó hogy eszembe is vésted.

Válaszodból azt hallom ki, hogy végső soron nem tartod tragikusnak, ha az ajánlat szerinti 2,4 Ah alsó határú töltővel kisérelem meg a kicsit kisebb kapacitású akkut tölteni. Tévedek?

Köszönöm a segítséget!

Üdv
K.G.
(#) K.G. válasza proli007 hozzászólására (») Szept 30, 2008 /
 
Köszönöm a gyors választ!

Több dolog világosabb lett.

Te válaszodból is az a "sejtésem", hogy rátehetem a kisebb kapacitású akkut is a töltőre. Tévedek?

Rendesek vagytok, hogy az ilyen "birka" kérdésekkel is foglalkoztok.

Öröm az ilyen fórumon "társalogni".

Kedves proli007 és Dudus!
Teljesebbé tettétek a hobbim élvezetét!

Köszönöm!

Üdv
K.G.
(#) Dudus válasza K.G. hozzászólására (») Szept 30, 2008 /
 
Nem tévedsz, jól gondolod semmi gond nem lesz. Ez a töltő standby töltéshez tartozó feszültségre van állítva, a kezdeti áram viszonylag hamar csökkenni fog és nem haladja meg az akkumulátorra megadott maximális értéket.

Keress az akkumulátor oldalán egy "intial current" adatot és azt fogod látni, hogy ez egy 7Ah-s akkura több mint 1A. Ezt az áramot nyugodtan ráengedheted az akkura. Ennyit azonban ez a töltő nem tud így nem okoz semmi gondot.

Nekem ez az alsó határ kicsit furcsa, inkább a felő határa lenne a mintsem az alsó. Ráadásul különböző feszültségen különböző áramot ad le a töltő így egy 6V-os akkumulátorból nagyobbat tölthetsz vele rentábilis időn belül, mint 12V-osból. Nagyobb akkumulátorokat végtelen sokáig tart feltölteni és a nagyon kis áram nem is igazán ajánlott.

Én a robogómra rakom rá ősszel ezt a töltőt és tavasszal leveszem, az akkumulátor pedig töltött marad. Barátaim 55Ah-s gépjárműakkumulátorra rakják a téli tároláshoz és nekik is működik. Nem egy komoly darab de viszonylag jól használható.

Az enyémen nem voltak pontosak a feszültségek, így pár potenciométer beépítésével helyre kellett rakni.
(#) Atus válasza proli007 hozzászólására (») Szept 30, 2008 /
 
értem.
még annyit, hogy mennyire lehet lemeríteni egy "gondozásmentes" 12 voltos aksit?
(#) potyo válasza Atus hozzászólására (») Szept 30, 2008 /
 
Ugyanannyira, mint a nem gondozásmenteset. Cellánkénti 1,75V, vagyis 10,5V alá ne menj. És ne álljon sokáig töltetlenül.
(#) szabi83 válasza proli007 hozzászólására (») Okt 4, 2008 /
 
Hello!

Már nincsenek fent a rajzok

Megvan még? Érdekelne

Üdv
(#) proli007 válasza szabi83 hozzászólására (») Okt 4, 2008 /
 
Hello!

Nem olyan nagy durranás ez. Már rég készült. A (#247720) hozzászolásomban feltet rajzot szellemesebbnek látom.
De azért felteszem ezt is.

üdv! proli007
(#) szabi83 válasza proli007 hozzászólására (») Okt 4, 2008 /
 
Köszi, az egyiket megépítem :yes:

Üdv
(#) potyo válasza Novak hozzászólására (») Okt 6, 2008 /
 
Engem érdekelne az a rajz. Most vettem egy akkus kézilámpát, amiben pont 6V 4Ah zselés akku található. A "töltője" viszont csak egy soros ellenállás. Ehelyett kellene valami normális töltőelektronika bele. Ha másként nem, akkor csinálok hozzá valami pices cuccot, de ha valakinek már van kész kapcsolása, akkor minek találjam fel újra a melegvizet.
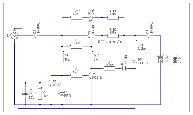
(#) proli007 válasza potyo hozzászólására (») Okt 7, 2008 /
 
Hello!

Egy évek óta bevált kapcsolás. Ha az a "fénycsöves sátorláma", akkor pont bele is megy.

üdv! proli007
(#) djpman válasza proli007 hozzászólására (») Okt 7, 2008 /
 
Én épp egy ilyesmi töltőt kerestem! Tudnál némi infóval szolgálni róla? Töltő áram mekkora és hogyan állítható? Töltőfeszültsége hogyan alakul? Arra gondolok ,hogy miután elérte a teljes töltöttséget és feltöltődött ,csepptöltésbe kezd vagy csak szimplán jelzi ,hogy vedd le gyorsan... Válaszod előre is köszi!
(#) proli007 válasza djpman hozzászólására (») Okt 7, 2008 /
 
Hello!

Ez egy nagyon egyszerű kis kapcsolás, tulajdonképpen csak módosítottam az eredeti vacakot, mert az csak jelezte, hogy fel van töltve, és vidáman töltötte tovább. (ja, és persze rosszkor.)

A töltőáramot a két 20ohm-al lehet beállítani egyszerűen. A tápfeszből kivonod az aksi feszültségét és elosztod a 10ohm-al, megkapod az áramot. (párhuzamos a kettő)
Amikor eléri a 7,2V-ot a tranyó kikapcsol, és a vele párhuzamosan kötött Led+ellenálláson folyó áram lesz a "csepptöltés". (10-20mA töltőáramtól nem lesz gyereke az aksinak, meg nem is hagyod rajta a végtelenségig.)

Természetesen míg az első esetben terhelve kell mérni a dugasztáp feszültségét, csepptöltéskor meg terheletlenül.

üdv! proli007
(#) potyo válasza proli007 hozzászólására (») Okt 7, 2008 /
 
Konkrétan ez a lámpa: Link

Kösz a kapcsolást, megnézegetem.
(#) proli007 válasza potyo hozzászólására (») Okt 7, 2008 /
 
Hello!

Ismerős a dolgozó, ilyenben is megy egy a barátomnál.
De ha az aksi nics legalább 70dkg, akkor érdemes vel egyet dobni.

üdv! proli007
(#) potyo válasza proli007 hozzászólására (») Okt 7, 2008 /
 
Majd ráteszem a mérlegre, hogy mennyit nyom.
(#) szamóca hozzászólása Okt 9, 2008 /
 
Sziasztok!
Megépítettem ezt az automata akkutöltőt. Az a gondom hogy az értékeket be is tudom állítani, csak a feltöltés kész jelző L2 led folyamatosan világít
A hozzáértők segítségét kérném, mi lehet a gond.
ui: A töltési feszt (14,4V-ot) az akku kapcsain, vagy a töltő kimenetén kell beállítani, mert lényeges eltérés van közöttük.
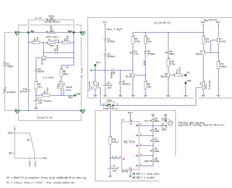
(#) Novak válasza szamóca hozzászólására (») Okt 9, 2008 /
 
Szia, a 14,4 V-ot úgy állítsd be, ahogyan a rajzon is jelezve van. Azaz az IC 6-os lábán 7,2 V-nak kell lennie. Ennek beállítása teljesen független az akkutól. Mármint olyan értelemben, hogy ez a feszültség a tápfeszből van leosztva, így ha itt beállítod az 1k-s trimmerrel a 7,2 V-ot, akkor ott mindig annyi lesz.
És ebben az esetben akkor fogja jelezni, hogy kész a töltés, ha a töltendő akku feszültsége eléri a 14,4 V-ot.
(#) szamóca válasza Novak hozzászólására (») Okt 9, 2008 /
 
Köszi a választ!
De jelenleg hiába állítom be a 7,2V feszt, akkor is jelez a feltöltve led, bár tölti az akkut. Csak akkor alszik el, ha leveszem róla az akkut, és olyankor kigyullad a töltés tiltva, alacsony akkufesz led, ami rendben is van, de miért világít a feltöltve led töltés alatt?
(#) proli007 válasza szamóca hozzászólására (») Okt 9, 2008 /
 
Hello!
Mérd meg, az IC 5-6-7. lábánn a feszültséget.

De ha ég a LED és tovább tölt, akkor a T3 körül valami kánya van. Vagy nem jól van bekötve, vagy a kollektor és T2-bázis összekötése nem jó.
Meg kellene mérni a T2 és T3 feszültségeit is.

üdv! proli007
(#) szamóca válasza proli007 hozzászólására (») Okt 9, 2008 /
 
OK. este megyek melózni mert bent van a gép, és bemérem. Köszi proli007!
Következő: »»   16 / 309
Bejelentkezés

Belépés

Hirdetés
XDT.hu
Az oldalon sütiket használunk a helyes működéshez. Bővebb információt az adatvédelmi szabályzatban olvashatsz. Megértettem