Fórum témák
» Több friss téma |
Fórum » Áteresztő stabilizátor FET-tel
A source követő tulajdonképp majdnem egyszeres erősítésű (lényegében visszacsatolt erősítőnek vehető, ezért lineárisabb a karakterisztikája). A csatolt képeken látszik egy fet karakterisztikája, a földelt sorce kapcsolás is kb. így viselkedne.
Tápegységben a kapcsolástecnikától függ melyiket részesítjük előnyben. Pl. amit Attila épített látszólag sourcekövető, de valójában földelt source kapcsolás, mert a meghajtás (és a kimenet) GND-je gyakorlatilag a fet source lábán van, és ehhez képest is hajtja meg a fetet. Az én régi tápomban pl. source követőként működött. Tehát végülis mindkét út járható.....
Az áteresztő fetes stabilizátor, és a magasabb gate feszültség megoldható pl. a csatolt rajz szerint.
(az előbb volt időm rajzolgatni ) Idézet: „A tápodban a mindenkori kimeneti fesztől mennyivel van magasabban a gate szint?” Ugyan nem tőlem kérdezted, de azthiszem tudok válaszolni. Ez nem egy állandó érték, hanem elsősorban a kimenő áramtól (hőmérséklettől, stb...) függ, nagyobb áram esetén nagyobb nyitófeszültséget igényel a fet, és a visszacsatolások következtében mindig be is áll a szükséges feszültség (ezt a segédtáp biztosítja, az elvi max 12V lehetne, a gyakorlatban 3...6V közötti az általános) Idézet: „A tápodban a mindenkori kimeneti fesztől mennyivel van magasabban a gate szint?” Ez nem mérvadó, mert a gate-feszültség nem csak a kimeneti feszültség függvényében változik. Hiszen a kimeneti pozitív és az áteresztő FET source-e közt van az áramfigyelő sönt ellenállás, ami 10A esetén 500mV-al emeli magasabb feszültségre a source-öt a kimenethez képest. A segédtáp-feszültség a kimenethez képest +-12V. (Kapcsolási rajz)
Hello!
Hát álmomban nem gondoltam volna, hogy egy ilyen egyszerű költői kérdés, ilyen parázs vitát vált ki. Semmi oka nincs, hogy ne alkalmazzunk Fet-et áteresztő stabilizátorként. Természetesen a Fetnél a tranzisztortól eltérő vezérléséről gondoskodni kell. A válasz ennyi lett volna, és nem több. És egy egyszerű példa, amit itt készítettem valaki kérésére. üdv! proli007 Idézet: „Hát álmomban nem gondoltam volna, hogy egy ilyen egyszerű költői kérdés, ilyen parázs vitát vált ki.” Proli007! Mindig amikor valahova beírod ezt a mondatot, egyet szoktam érteni veled. De most szvsz kivételesen nem volt vita. Üdv.: Attila
Hello!
Nemvolt? Szerintem akkor nem olvastad el figyelmesen a hozzászólásokat. üdv! proli007
Üdv.!
Na jó, talán az elején egy kevés. Idézet: „ez pont nem jó, hiszen a bipoláris tranzisztor 0,6V-nál épp hogy elkezd kinyitni, a térvezérlésű pedig 5V-nál teljesen ki van nyitva.” De abban ugye egyetértünk, hogy a tranzisztor teljes nyitásához nem kell 5V ( mint a példában emlegetett FET esetében )? Ferci írta: Idézet: „... hogy jól értelmezed... csupán meg kell mérned külön, hogy x amper esetén hány volttal kell növelned a 4,5-öt... ez lehet +4...5...6 volt is, tehát a gnd-hez képest 8,5...10,5 is max.” Köszönöm Fercinek, Ő érti, miért írtam amit írtam. Mit kevertem szerinted össze? Idézet: „Jujujjj.... ne keverjük össze a dolgokat... Én 300 méter magas vagyok! (A tengerszinttől mérve.)” Idézet: „Viszont ha ez egy áramkorlátos táp és a kimenetére teszel egy 1000ľF-os kondit akkor nem nagyon fogja megvédeni a szabályzó a táplált áramkört.” Teljesen jogos, erre eddig nem is gondoltam. Mondjuk eddig csak hobbi-tápot csináltam, azoknál eddig nem volt problémám. De a felvetés teljesen korrekt. Köszi! Idézet: „De abban ugye egyetértünk, hogy a tranzisztor teljes nyitásához nem kell 5V ( mint a példában emlegetett FET esetében )?” Ezért is mondtam, hogy igazad van. Csupán a pontosabb összehasonlítás miatt írtam, hogy: Idézet: „de...” Bővebben: Hozzászólás Idézet: „Mit kevertem szerinted össze?” A FET gate-jének feszültsége az adott kapcsolástól függ hogy hogyan viszonyul a kimeneti feszültséghez. Nálam speciel az Uki-nál nagyobb, de még a söntön eső feszültség is hozzáadódik. Ha viszont az áteresztő FET máshol lenne az áramkörben például a kimeneti negatív ágban, akkor nem kellene az Uki-nél pozitívabb feszültség a kinyitásához. Tehát arra szerettem volna rávilágítani, hogy az adott kapcsolástól függ hogy a gate-feszültség mihez képest mérendő. Üdv.! Idézet: „A FET gate-jének feszültsége az adott kapcsolástól függ hogy hogyan viszonyul a kimeneti feszültséghez... ...Tehát arra szerettem volna rávilágítani, hogy az adott kapcsolástól függ hogy a gate-feszültség mihez képest mérendő.” Oké, így már világos! Igazad van. Köszönöm mindenkinek a hozzászólásokat! Amire kíváncsi voltam, kiderült.
Sziasztok!
A neten és itt a fórumon is nagyonsok feszültségstabilizátor kapcsolás található a népszerű 78XX és LM317 tokokkal. Ha az ic-k kimenő árama nem lenne elég meg szoktuk fejelni egy vagy több céljainknak megfelelő teljesítménytranyóval. Olyat amiben fet növeli meg a terhelhetőséget nem találtam. Ebben szeretném a segítségeteket kérnem! Esetleg Ti tudtok ilyen fetes stabilizátor kapcsolást ajánlani? Számítógép tápegységemet szeretném kiváltani ilyen módon. Tudom sokat fűt de trafóm, stabkockáim, fetem, stb. van itthon. Előre is köszönöm a tanácsokat! Pisti
Hello!
Valószínűleg oka van, hogy nem találsz. Az egyszerű megfejelésben, a stabi árama átfolyik egy ellenálláson, és ez vezérli a tranyót. De az kb. 650mV. Ha Fet-et használsz erre a célra, akkor kb. 4-5V kell minimálisan, és az baromi veszteséget okoz már. Így semmi értelme a 78xx-nek. (Egyébként szerintem elég értelmetlen a kitűzött cél. Hány amper kell, és miből állítod elő?) Ne hidd, hogy nem szeretem az egyszerű áteresztő stabikat, de ebben az esetben az "igénytelen PC esetén értelmetlen a küzdés. Háromfázisú trafónál még-még csak. De ott is a 3V-nál... üdv! proli007
Helló!
A jelenlegi táp (púpos kondikkal) ami a gépben van 235W-os, internetezésre, nyáktervezésre és szimulálásra használom. Van itthon egy 48V 500W teljesítményű régi biztonsági trafóm aminek olyan szerencsés csévetestje van, hogy kevés munkával tudok 11V, 6V és 4V -os leágazásokat készíteni. Ezért gondoltam, hogy csinálok gyorsan egy tápot ami a gép áramellátása mellett fix feszültségű (főleg a 12V és 5V) labortápként üzemelne míg a végleges labortápom el nem készül (na az lesz soká ).Akkor marad a 2N3055 vagy BD249. Esetleg ha tudsz valami egyszerű kapcsolást fettel ezekre a fix feszekre azt megköszönném! (BUZ11 van itthon) Köszönöm a választ! Pisti
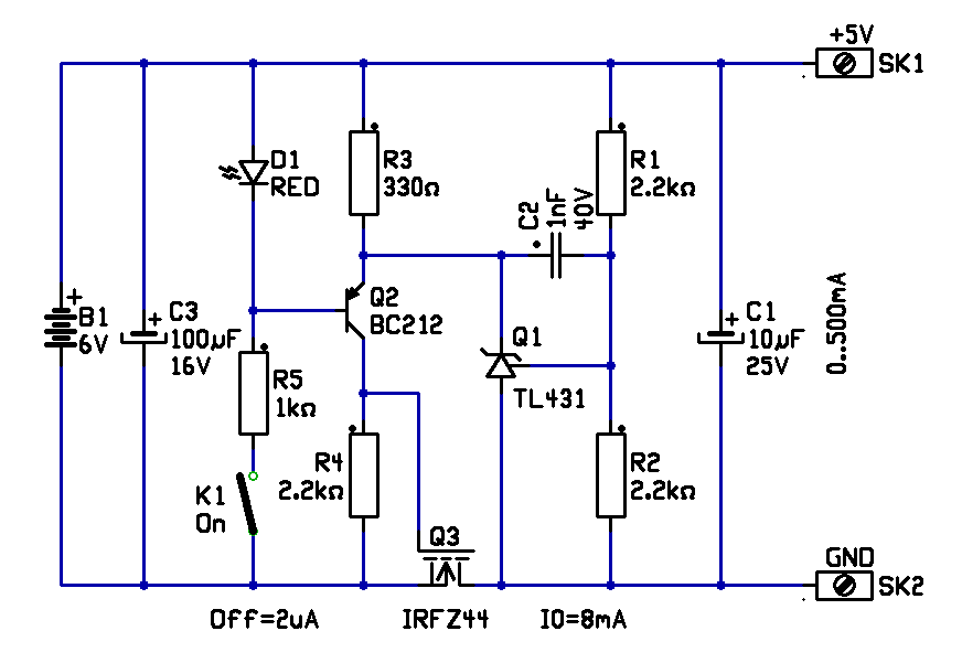
Hello!
Készítettem egy kis kapcsolást valakinek, ezt megnézheted, tipikus kis maradékú üzem miatt készült a Fet-el. (Bár 500mA-es, de semmi akadálya a nagyobb áramoknak, csak a tranyó teljesítménye és hűtése.) Áramkorlátot is viszonylag egyszerűen lehetne hozzá készíteni. üdv! proli007
Szerintem érdekes ötlet. Ha mondjuk nem elég az LM317 1.5 A-e ( ami inkább kettő ), akkor van nagyobb áramú változtata is: LM138/338. ( Ezek 5A-esek. ) A disszipációt persze valahogy meg kell oldani.
Legegyszerűbben a következők szerint tudsz áteresztő FET-es stabot csinálni: fogsz egy feszduplázót ( én 7660-al csináltam legutóbb. Ez egy 8 lábú IC + 2 dióda + 2 kondi ) Ez azért kell, hogy meg tudd hajtani a FET-et. ( Mivel a source-hoz képest 4-5V-al nagyobb feszt. kell adnod a gate-re, hogy kinyisson. ) Erről a segédfeszről járatsz egy műv. erősítőt. Fogsz egy ref. feszt. ( akár 78xx ) A műv. erősítő egyik tokján kialakítod a szabályozót: + bemenet: ref. fesz., - bemenet : visszacsatolsz a FET utáni feszről, kimenet : a FET gate-jére. ( N csatornás MOSFEThez ) Ezt annyi példányban kell megcsinálni, ahány feszültséget szeretnél. Tádámm! Rendesen meg kell pufferelni a nyers feszt., pufferelni és szűrni kell a kimeneti feszt. ( Mivel ott nagyfrekisen rángatja a terhelés iszonyú áramokkal. Kell egy kupac low ESR kondi. ) Persze így nincs rövidzárvédelem. ( Annak - szerintem - megfelel ebben az esetben egy olvadó bizti. )Akár működhet is a dolog. ( Na, remélem, ezért nem köveznek ki. )
Helló!
Hasonló elven működik Skori mágneses lebegtetője is. Talán Őt kellene megkérdezni, hogy működhet-e a dolog. Mivel nekem mindhárom feszültségre egyszerre van szükségem a trafó teljesítményéből kiindulva az összes feszültség terehelhetősége lehet 20A. Ez így 406W amit a trafó vígan elvisel. Mivel még nincs normális labortápom és nem szeretném túlbonyolítani a mostanit ezért valami egyszerű áramkorlát nélkülire (bizti) gondoltam ahogy írtad is. A lényeg az, hogy fet legyen az áteresztőelem! proli007 áramköre is szimpatikus ha más nem lesz azt fogom megépíteni bár szerintem 3.3V-on már nem működik. Végül csak egy ötlet: az 5V-os és 3.3V-os rész nem kaphatná a 12V-os részről a nyítófeszt? Pisti
Hello!
Idézet: „Végül csak egy ötlet: az 5V-os és 3.3V-os rész nem kaphatná a 12V-os részről a nyítófeszt?” Annak semmi akadálya. Csak a D3 anódját és az R3-at kell a +12V-ra tenni. üdv! proli007
Ahogy proli007 írta, az 5V és 3.3V vezérlése mehet a 12V-ról.
A trafó tekercselésekor figyelj a dropra! Úgy tekercseld meg a trafót, hogy a legnagyobb terhelés esetén is a puffereken a stabilizáltnál kicsivel nagyobb fesz. mindenképpen maradjon! ( Plusz ott a hullámosság a puffereken. )
PC-t nem iagzán érdemes áteresztő szabályzós táp(ok)ról járatni. Hatalmasak lennének a táp veszteségei, és siramlasan rossz a hatásfoka, főleg a 3,3V esetében.
Hacsak nem valami speciális célra kell (alacsony zavarszint kell) akkor 3...5A felett már szinte csak a kapcsolóüzemmel érdemes foglakozni. A PC pedig nem igazán érzékeny a kapcsolóüzemre.... Az ember pénztárcája viszont érzékeny az 50% vagy az alatti hatásfokra.....
Sziasztok!
A linkben található kapcsolást építettem meg nagyjából, nincs a gate-n a felhúzó 10k-s ellenállás és az ic lm1458 v. tl082. A jelenség mindkettőnél ua. 14v bemenő mellett 12.5v ig jól működik, stabilizál viszont ha pl. 13.8 ra beállítom üresen és rárakok 1,7A terhelést a fesz leugrik 13,44v re. Nem értem miért??. A Gate-n ekkor 6volt van simán mehetne lejjebb, ha kézzel egy 1k ellenállást rakok a gate és a föld közé a fet simán kinyit mégjobban és akár pár mV eltéréssel megkapom a bemenő feszt. Miért nem tudja ugyanezt a műveleti erősítő megoldani hiszen a kimenete mehetne lejjebb. Előre is köszönöm az ötleteket! Link
Hello!
Lehet gerjed az IC, vagy brummos a 14V amiről járatod. (Illene lemennie, 1-2V-ig. pont ezt szoktam ki használni "túlterhelés" jelzésre) üdv! proli007
Mondjuk ebben lehet valami mert túl nagy szűrés nincs a tápon csak egy 3300µF-os kondi a diódahíd után, majd rakok rá 100nF kerámiát is hátha, de mintha az
ic táplábaira már raktam volna ilyet, holnap ellenörzöm.
Hello!
Ha Te 3300µF-os kondit használsz, és 1,7A áramot, akkor mekkora a brumm? A 14V amit mérsz, az a DC középértéke. Ehhez képest felfelé és lefelé is van kb. 1V feszültség a pufferen. Ez esetleg kapcsolgatja az IC-t. Mivel az magasabbra nem engedi a feszt, mint 13,8V viszont amikor alacsonyabb, akkor nincs miből szabályozni. Így a feszültség eshet, azaz átlagértéke alacsonyabb lesz. Közben minden jó! Mérj váltófeszültséget a pufferen és a stabilizátor után. Ha stabilizálna, ott váltó (brumm) nem lenne. üdv! proli007
Rendben kipróbálom , de egyébként volt rajta a duplája
6600uF is és sajna akkor se volt jobb, de majd szkópal megnézem holnap, csak olyan egyszerű a kapcsolás hogy eszembe se jutott szkópon megnézni, csak sima voltmérővel nézegettem. Köszi!
Szia !
Köszönöm az ötleteket!! Valóban volt vagy 1voltos brumm a műszer szerint és mégtöbb szkóp szerint. Rátettem 1 stabil tápot és tökéletesen működik.Gyakorlatilag 300mV plussz már elég is. Köszi mégegyszer!!
Hello!
Természetesen a szkópon csúcstól-csúcsig jelet látsz, a műszeren, közel átlagértéket. A műszer váltóban átlagértéket mér, de effektívre van kalibrálva, ami csak szinuszos jeleknél igaz. Tehát a jel formatényezőjét is figyelembe kellene venni. (True RMS műszernél, ez nem igaz.) Egyébként szívesen! proli007
Üdv!
Kolléga az autórádiós topikban irányított ide. Röviden, a trafóm üresjárati feszültsége túl nagy (17V egyenirányítva, pufferelve), viszont kb 30W terhelésre már a kívánatos 12-13V-ra esik. Kérdésem, hogy Proli007 kapcsolását át lehet-e alakítani úgy, hogy kb 13V-ra stabilizáljon (max 4-5A-on), és ha igen, mit kellene változtatnom? (Sőt, igazából a stabilizálás túlzás esetemben, mert normál felhasználáskor is nagymértékben változó az autóban a tápfeszültség (11...14V), de a 17V-ot azért túl soknak tartom. Sajnos nem találtam részletes technikai dokumentációt, ami a rákapcsolható abszolút maximum értéket megadná.)
Amennyire tudom, 16V-tól nem lehet baja. Nem kell ezt túlragozni, beteszel sorban 1-2 diódát és ennyi.
|
Bejelentkezés
Hirdetés |






)


)




