Fórum témák
» Több friss téma |
Fórum » Sziréna
Sziasztok!
Uj vagyok erre fele, de jo tanulohoz hiven olvasgatassal toltom az idom nagy reszet. ![]() de, hogy hasznomat is vegyetek, itt kuldom a MÁV szignalt. Hatha hasznat veszitek. Udv Ghoost
Köszi szépen!
Ha tovább olvasol, látni fogod, hogy már be is írtuk a pic nyelvezetére (Ez persze semmit nem von le a jószándék értékéből!)
Igen. rajottem
![]() de a szandek is dicserendo. ![]() amit meg is tettel, es nem hordtal a fold ala. koszonom, ![]()
Én pedig megköszönöm, mert egy kolléganőnek épp ez kellett a telefonjára csengőhangnak!
(Most nem kell keresgélnem... )
Szia!
Az UM3561-es IC 4 hangja közül kettő hasonlít igazán a "rendes" megkül. jelzésekhez. A Wail és a Yelp hangokhoz, amiket főként a Code3 híddal szerelt rendőrautókon hallani. A Hi-Lo hangja magasabb, nem az igazi. Tűzoltókon ritkább az elnyújtott (wail) hang, rendszerint a két hangú légkürt megy, mellette pedig Eriston/Sziroton/Eviton szirénaerősítő is dalol. Ezek wail hangja eltér az amcsi Wail hangoktól. Az amcsi wail hosszan elnyújtva megy lentről fel és vissza, a magyar pedig fentről kezdi, majd amikor leér, hirtelen felugrik a kezdőfrekire és újra ereszkedik lassan.
Sziasztok!
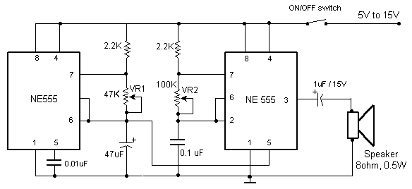
Azt szeretném kérdezni, a mellékelt két kapcsolásnak tényleg ilyen hangja lesz, mint amit az oszcilloszkóp mutat?(nem mutatja sajnos, de a lényeg, elindul a négyszögjel egy magasabb szintről, majd le megy 0ig és utána folyamatosanottmarad) Tehát fogja és egy idő után egyhangon fog szólni? Nem sziréna lesz belőle, ami folyamatosan változtatja a hangját? Másik kérdés. A linkelt két kapcsolás egyik szerintem lényegi része teljesen eltérő. Az elsőtől az "adat" a Trigger és Thresold lábaktól jut el a control voltage lábhoz, míg a másodikon a kimenet van oda kötve. Olyan problémáim is vannak, hogy a szimulációban mindkét rajznál az első IC out lábán nem jelenik meg négyszögjel. Jó multkoriban én már megépítettem az egyik kapcsolást, és az nekem egész jól működött, de miért van az, hogy a szimuláció nem működik rendesen? Ha meg már itt tartunk, nekem valami olyan kéne, ami a magyar tűzoltóautók hangját utánozza, olyasmi mint a LINK-en szereplő hangok közül a WAIL nevezetű. Esetleg a mellékelt kapcsolásokat át lehet alakítani, hogy így szólaljanak meg? vagy hasonló a hangjuk? Kössz: Uli szerk: Bocs rossz képet töltöttem fel Sajnsos az IC nem beszerezhető Akkor nem bajlódnék velekössz uli
Nem beszerezhető?? Itt Pesten simán vettem... tán még több is van a sublótfiókomban
Igazából, csak itt egerben néztem, valamint HEstore, HQvideo és Elektroart webáruházaiban, és nem volt. De így még keresgélek majd. Kössz az infót. Uli
Mármint, hogy az 555 nem beszerezhető? Ez olyan mint a pékségnél a kifli! maximum elfogy aznap!
- NE555, HQVideo -
Ja hogy arra vonatkozik a "rossz képet töltöttem föl"?
Akkor én kérek elnézést!
Az UM3561-re gondoltam, a hozzászólás pedig valóban félreérthető ebben a fomában. Bocsi, hogy nem érthetően fogalmaztam. Uli
Az UM3561-es IC gyártásával leállt a gyártó cég, már jó ideje csak elfekvő készletekből lehet - ha éppen lehet - fellelni egyet-egyet, aranyárban. Sajnos.
Igaz, hogy egy kicsit drága, de itt van.
Már nincs. Kb. egy éve vittem el az utlosó 2, vagy 3 db-ot. Mondta is az eladó srác, hogy az utolsó darabokat viszem el, nincs már nekik. De már akkor is aranyárban volt...
Sziasztok!
Vettem egy 12V-os, 20W-os szirénát, ami a papírja szerint 6 féle hangot tud "játszani". Hogy lehet váltani ezek között a szignálok között? Kívülről nincs rajta semmiféle kapcsoló, szétszedni meg nem tudom. Üdv.
Szerintem sehogy... átverés esete állhat fent.
Vagy lehetséges, hogy olyan a sziréna, hogy pl. 7 másodpercig szól az egyik szignál, aztán a másik, aztán a következő...? Hallottam már így szólni riasztót autóban. Lehet hogy így értették?
Üdv.
régebben voltak olyan 6dallamu autóriasztó szirénák amit szétszedve a tölcsér felől a legszélén egymással szembe két pici csavar... és a betáp kábelt beljebb tolni...... nos a belső panelon az IC kb 16 lábu volt és az egyik oldalt ugy volt kiképezve a nyák hogy át lehetett vágni ahogy ment az IC felé és igy kihagyta azt a dallamot... a mostani szirénék nem ilyen IC-sek...
8 lábu vagy fekete pötty a panelon....
Én is vettem olyat.(sőt, kettőt is vettem) Magától átmegy a következőre.
Hi mindenkinek!
Olyan problémám van, hogy vettem a kisfiamnak egy elektromos kisautót (rendőrségi), viszont mivel nem találtam eléggé erősnek kivettem a gyári 6V-os akkumulátort és beleraktam 2 db 12V-osat úgy kötve hogy az amperóra növekedett vagy mi ezt mondták! Eddig rendben is volt mert a kisautó száll mostmár viszont az összes sziréna, villogó meg hasonló kütyü ami benne volt lefőtt teljesen! Valszeg nem bírta a 12V ot! Igen igy jár ha valaki láma piszkál olyanhoz amihez nem ért! Letöltöttem már tucatnyi és tucatnyi kapcsolási rajzot mindenféle szirénához villogóhoz meg hasonló viszont nem tudom összerakni megfelelő TUDÁS és szerszámok nélkül! Ha van valaki aki Debrecenben vagy környékén tud olyat ahol ezt vállalják vagy valaki vállalja természetesen ellenszolgáltatásért legyen szives vegye fel velem a kapcsolatot! ****@****.hu Elöre is köszi neketek
Szia!
Hát valószínű hogy a 6V-os dolgok nem szerették a 12V-ot. Az amperóra akkor növekedett volna ha több 6V-os akkut párhuzamosan(!) kötsz,de a 12V semmiképp nem volt jó megoldás. Viszonylag jó hangú szirénát egyszerűen egységcsomagból lehet építeni,egy forrasztó páka kell hozzá kb. Én régebben Debrecenben vettem ilyen egységcsomagot a Szent Anna utcai elektronikai üzletben. (3 v .4 hangot tud és UM3561es ic-vel működik) Persze ennek olyan 1000ft körül mozog az ára,szóval Te tudod hogy mindennel együtt megéri-e egyáltalán javíttatni az autót..Üdv Tonsil
Ezt inkább az Apróhirdetésbe kellett volna tenni, nem ide.
Másrészt az e-mail címedet SOHA ne írd be így a fórumba, hacsak nem akarsz napi másfél GB-nyi spam-et kapni.
Az Auchanban kapni 1200Ft-ért 9V-os elemmel működő bringaszirénát, szerintem nem érdemes vacakolni az építgetéssel.
Sziasztok én nagyon kezdő vagyok viszont szeretnék az autómba dallamkürtöt azon is belül a Dixie Horn-t de boltban 18 ezerért lehet kapni(légkürt formában) olcsóbban szeretném ezt megoldani egy sima sziréna hangszóróval lehetséges-e?
Válaszokat előre is köszönöm. üdv: Zoli |
Bejelentkezés
Hirdetés |






(Most nem kell keresgélnem...
) 

