Fórum témák
» Több friss téma |
négyszőg generátorról .... miről vezéreljél ...
:yes:
Azt gondoltam, hogy a legegyszerűbb négyszöggenerátorról(ne555), de hogy oldjam meg azt, hogy folyamatosan változzon a kitöltés???
Helló!
Egyszerűbb ha szerzel olyan fényfüzérről vezérlőt ami asszem 8 programos és köztük van az is amit te szeretnél. Ennek 4 kimenő csatornája van, aminek az egyikére rá kéne kötnöd a 12 izzódat. Bár lehet hogy a PCR406 már nem bírná el, azt nem tudom. Érdekes, az egyiket amit most szétszedtem már ezek a triakok típusjelzés nélküliek voltak. - Ja, még annyi hogy minden bekapcsoláskor arra a programra kellene léptetni
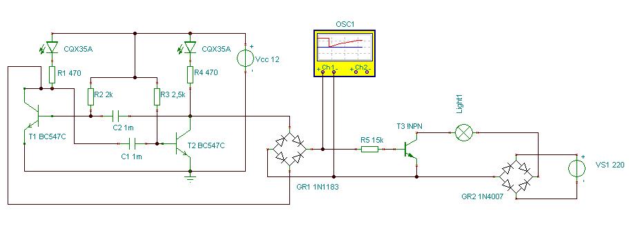
így nem lehetne megoldani az automatikusan változó fényerőt? Jobb oldalt lévő izzó szimbolizálja a fényfüzért. Igaz ez nem szinuszos, de legalább szép lassacskán erősödne a fényerő. De nem volna gond, hogy a fényfüzér egyenirányított 230V-ot kapna, nem égnének ki az izzók idő előtt? R5, R2 és R3 értékével gondolom kisérletezgetni kéne, de T3-nak milyen tranyó felelne meg - nagyfeszültségű teljesítménytranyó? Vagy elég egy sima alacsonyabb feszültségű teljesítménytranyó?
Üdv.
És a 12V-os táp megoldható lenne trafó nélkül valamilyen feszültségosztóval? És az R2 és R3 értéke lehet egyforma, úgyis beindult a multivibrátor, mert a Tinában úgy nem működik?
Sziasztok!
Mint mindeninek, nekem is állandóan elmentek a kis kínai égők. Egyszer jobban megnéztem, hát látom, hogy a kínai foglalatba pontosan befér az 5mm-es LED. Azonnal lecsréltem az összeset zöld-sárga-pirosra. Egy kis dobozba tettem diódahidat előtétellenállást, s azóta vidáman megy 20 mA-al minden karácsonykor. Ennek már kb 6-7 éve. Ajánlom az egyszerű LEDek helyett a nagyobb intenzitásúakat. Vigyázat: 230 V-életveszély!!! Csak érintésvédelemtudóknak ajánlom!!!
Watt írta ebben a topicban:
Idézet: „Karácsonyra meg szeretném végre kiváltani a 286-os PC-t ami a fán adja a fényjátékot. Kaptam egy csomó izzót(ledurrant piaci fényfüzér, másra nem is szabad használni, életveszélyes, de a legolcsóbb izzóforrás!!!), azzal gondoltam 8szál*10 izzóval.” Folytatás onnan: Egy ilyen "izzótemetős" égősort én is szétkaptam, mint Foxi a lábtörlőt, és ebből szeretnék én is valami használható fényjátékot készíteni a kis családnak... Érdekelne a cucc, amit gyártasz, Watt!
Sztem nem értemes ilyennel vacakolni.Láttam 2000huf ért led-es fényfűzért,80db-osat.És rácsodálkoztam hogy minden led-en van ellenállás.
na igen! az építés öröme az hol marad ha vesz az ember
fia készen égősort! én pár éve kaptam egy kültéri szana szét szakadozott égősor részt kaptam rizsszem izzókkal v mikkel. lényeg h volt kb 20 darab. szét szedegettem az izzósort és leszedtem róla a festéket aztán irány vele a működő kék izzósor amiben volt pár hibás égő. ennek már úgy harmadik éve pár kimaradt égőt meg csokorba kötöttem ,,tesztégőnek" mert iszonyúan jól tűri a feszültséget(kb 1,5 volt feszültségnél már világít és még a 9 voltot is bírja tartósan :O)
hát ha megmondod hol lehet ilyet kapni meg mennyiér akkor rágyúrok lehet!
am fentvan youtubeon is a wizards of winter http://www.youtube.com/watch?v=IK90Ys2LhSo
Szerintem, Watt az LPT porton keresztűl vezérli a füzéreit... S ha már PC adja a vezérlést, akkor csak a rajta futó progin múlik az effekt. PLD: DISCOLITEZ, ''Sima'' futófény ( Watt oldaláról.)...
De létezik Soros portos projekt is.
Üdv!
Ezeket a kínai izzósorokat úgy lehet legegyszerűbben hosszú életűvé tenni, ha sorbakötünk egy diódát(1N4007) az égőkkel. Ahol több sor van több dióda! A fél feszültség alig észrevehető fényerő csökkenést okoz és végül-- de nem utolsó sorban--fele fogyasztás!
Baxus, ez mekkora 5let! ( Nincs olyan smile, hogy a homlokára csap: Hogy ez eddig nem jutott az eszembe!)
Igaz, de én valami PIC-es, "Watt-os" megoldásra gondoltam...
Tavaly pont ezzel az 5lettel csinaltam meg en is a kinai izzosoromat.Igaz kapott meg 1 ellenallast is,mert meg a 150V is sok volt neki,de tokeletesen megy a DiscoLitez progival.
hali
vettem egy kínai ledes fényfüzért. elemes megoldás van rajta, egy elem tartó 3 db 1.5V-os elemnek és a dróton 20 led van párhuzamosan forrasztva. akárhogy is számolom ez 4.5 V egy ledre.... nekem ez egy kicsit soknak tűnik vagy hogyan oldják meg, hogy nem mennek tönkre ? legalábbis 10 perc működés után még mind1ik világított... köszi zsolt
és ha az egész lámpasorral sorba kapcsolsz egy fénycsőgyújtót akkor villogó cuccost kaptál.
Ez csak 230v os dolognál müködik ő meg elemest írt.
Ajánlom figyelmedbe hoy mérd meg terhelten a feszültséget a elemeken, mert pl a kék ledes öngyujtóba is 3 elem van csak leesik a fesz.
na jó igaz, hogy én nem elemeket hanem akkukat tettem bele ami alapban 3.81V, de ha bekapcsolom akkor 3.64V-ra esik, de szerintem ez is sok egy lednek nem ?
nekem is van ilyen igaz én nem vettem hanem kaptam. de am egy ilyen szerkezet a tescoban potom 200-300 ft körül van.kb 2 hete használom van h fél napot megy a cucc és semmi baja bár tény hogy az elemeket rensedesen zabálja... XD de am eddig egyik lednek sincs baja
azért van ez mert a ledek ekkora feszültségre lettek méretezve!
Ma volt szerencsém egy 1000 forintos, kínai, piaci, 80 miniizzós, 8 programos, dobozra mikródiódaráírós csoda fényfüzérhez.
Bedugtam, nem ment. Gondoltam megnyomázom a gombot, hátha. Amint hozzáértem a kis zöld vezérlődobozkájához pukkant egyet, és füst kiséretében elhalálozott. A hálózati vezeték szakadt le a nyákról és valszeg zárlatot okozott. Kb ennyit ezekről. Az elektronika lehet túlélte, nemtom. Majd jövőre megvizslatom.
f****a
XD az elektronika nem biztos h túlélte.de az égősor valószínűbb h túlélte. nézd meg h mennyi az output fesz meg áram. ha szerencséd van meg tudod csinálni. am ha van msn ed vegyél fel légyszi! ![]() A fórumban nem használunk vulgáris szavakat!
Na hogyan áll a helyzet, készített már valaki valamit?
![]() Én valószínűleg egy fényerő szabályozót dobok össze, így éjszakára szépen le tudom majd csavarni a fenyőfa izzóit kellemes félfényre. Kb. 8 alkatrészből megvan. :smoke:
Az enyém:
NE555 -ből órajel a CD 4017-esnek (potival szabályozható) Az órajel kiváltható 1 db villogó leddel. A 4017-esek kimenetei egy-egy triakot hajtanak meg (nálam 4 sor van) amik rövidrezárnak egy-egy diódát, amik a fénysorral vannak sorosan kötve. Működés: mindegyik sor ég csökkentett fénnyel (dióda = fél fesz = negyed teljesítmény) kivéve ahol a triak rövidre zár (teljes fény). Bár a fényerő váltás ugrásszerű, mégis kellemes a hatás.
Szia!
Fentebb írta, hogy zsugorcsövet tenne az egészre. Az hőre felveszi a formáját annak amire ráhúzod, amúgy innen máris vízálló, feltéve, hogy az eső/hólé nem óhajt valahonnan belemászni a csőbe. Én akvarisztikai félcolos átlátszó műanyag csövet használtam egyszer, mert a boltnak kellett eszkábálni valamit gyorsan és olcsón cégtáblának. Ha nem vagy olyan lüke, hogy a cső végét hagyod olyan szögben szabadon állni, hogy belefolyhat a víz, akkor nincs vele gond. A darazsak miatt viszont célszerű bedolgozni a végét. Erre előbb oktondin viaszgolyót használtam, de csak átmenetileg szerencsére, még épp le tudtam pucolni a cső végéről. A végleges megoldás a barkácsragasztó volt, az a pisztolyból kinyomható, csak lassan és rétegenként kell nyomni, lehetőleg mielőtt nagyon felhevülne a ragi és a kinyomócsőr. A sietni kell, akkor a folpack-golyó egész jó, kicsit körbenyomod ezzel a ragival, bedugaszolod a csövet, és utána még egy csigaház-forma ragasztót utána engedsz. Persze ilyenkor nincs darázs.... A karácsonyfa-formát legegyszerűbb két darab izzósorból megcsinálni, nem kell annyit eszkábálni hozzá, a fesz-felezéses ötletre az egyenirányító pedig maga a tökély, lassan 7-8 éve nem ment tönkre az izzósorom, bár évente 1-2 izzócserével kezdek. Mondjuk sokat költözök, lehet, hogy semmi köze a minőséghez, egyszerűen csak szállítász sérülés. A pótizzósor tutira bejött, én is kettőt vettem, mert a csomagolás is más éveről-évre, sose tudod melyik ugyanolyan, egyszer nagypapámnak "megpukkadt" az egyik szettje egy rossz vezérlős (megszakítós) izzó miatt. Londonban van viszont mindenféle pótizzó minden mennyiségben, minden foglalattal, stb. Üdv: Vanda
Kedves Izzóstársak!
Egyébként olvasva soraitokat, egyszerűen olyan király kedvet lehet kapni a sufnituninghoz! Viszont nekem lenne egy érdekes kérdéssorom: Emlékszik valaki a '80-as évek környékének kültéri dekorizzó-soraira? Olyan szép nagy körte tungsramok (néhol megszínezve; én is festhettem párat ovis koromban, a gyári színes izzó csak utána jött). Ki tudja, hogy pontosan hogy voltak megcsinálva? HOgy oldották meg azt, hogy a hulló csapadék miatt ne robbanjanak fel a csupasz izzók (vagy csak sokkal jobb minőséget produkáltak még akkoriban), volt-e külön erre a célra kifejlesztett foglalat, vagy trükk a csatlakozás vízmentessé tételére? Milyen kábelt használtak, stb. Minden érdekel, mert lett idén egy kültéri fenyőfám, amit fel akarok díszíteni, és jó lenne a nosztalgikus izzósort visszaidézni. (Köszi, de nem vennék, amellett, hogy drága, inkább izzadnék míg nem sikerül összetákolnom) Számításaim alapján úgy ca. 50-60db, nagyjából 20-30cm-enként elhelyezett E27es normál izzó már elég jól nézne ki, és eszemben sincs villogtatni, csak égjen szép csendesen, nyugalmasan. Köszi előre is: Vanda
Szia!
Tetszik a lelkesedésed! Nem tudom milyen elektromos alapképzettséggel rendelkezel, de engedj meg egy-két tanácsot! Az általad felvázolt izzósor több helyen is problémás! Ha 60 darab 40W-os izzóval számolsz az 2400W, közel 10A-es áramfelvétellel! Egy ilyen izzósor megfelelő kivitelezése egy szakember számára is komoly munka! Nem csak arra kell figyelni, hogy a keletkezett hőtől nehogy kigyulladjon valami, hanem meg kell előzni az esetleges áramütéseket is! Ami nem egyszerű figyelembe véve a mostani időjárási körülményeket, karácsonykor inkább eső fog esni mint hó! Isten őrizz attól, hogy valakit szentestén csapjon meg az áram! Mivel írtad, hogy nem szeretnél venni én a következőt javasolnám: Lehet jelzőizzókat kapni E14-es foglalattal 5-15W-os teljesítménnyel! Ezek általában 6-12-24V-os kivitelben kaphatók! Járj utána milyet tudsz beszerezni, mekkora feszültségűt, teljesítményűt, döntsd el hány izzót szeretnél, s ebből ki lehet számolni a szükséges teljesítményt! Majd venni vagy rendelni kell az izzók feszültségéhez igazodó és elég nagy teljesítményű biztonsági transzformátort! Erre már biztonsággal rá lehet kötni a kisfeszültségű izzósort, mindenki örömére! Izzókat lehet kapni festettet is, vagy pedig üvegfestékkel egyéni mintákat is lehet kreálni! |
Bejelentkezés
Hirdetés |




:yes: 
én pár éve kaptam egy kültéri szana szét szakadozott égősor részt kaptam rizsszem izzókkal v mikkel. lényeg h volt kb 20 darab. szét szedegettem az izzósort és leszedtem róla a festéket aztán irány vele a működő kék izzósor amiben volt pár hibás égő. ennek már úgy harmadik éve
azért van ez mert a ledek ekkora feszültségre lettek méretezve!





