| Fórum témák 
 
 » Több friss téma | Fórum » Csöves erősítő készítése Ne feledd betartani a fórum viselkedési szabályait, és a topik megmaradásának feltételeit. [link] A téma átmenetileg fagyasztva lett, hozzászólni nem tudsz! 
				Mindenféle méretű trafóhoz ilyet használtam légrésnek. üdv 
				Ami az elektroncső.hu oldalon van gu 50 kimenő leírás az jó-e. Azzal építettél már?						 
				Igazából a légrést azt hogyan kellene meghatározni? Van erre valamiféle számolás ,vagy csak úgy gyakorlati úton ? Valahol olvastam , a legtöbb esetben 0,2 mm alkalmaznak ? A fénymásolópapír az csupán 00,5mm körül van ez is elég?						 
				Én úgy tudom hogy szkópon kell nézni a kimeneti jelalakot. Nem tudom hogy mekkora frekin és hogy mekkora teljesítményen. Majd a szakik válaszolnak. 
				Akkor egy jó kérdés , a te általad épített GU50 nél Pl hogyan állítotad be ? Csak ugy tettél bele valamit ?                      de jó az a lényeg !Csak azért kérdezgetem hogy akkor hogyan tovább ? Már megvanak a trafóim de még nincsennek összeszerelve !Nagy szerencsémre nem is nagyon kell szerelgetni mert ezek a vasak már gyárilag is E-I re voltak szerelve ,tehát márcsak marad a légrés ?						 
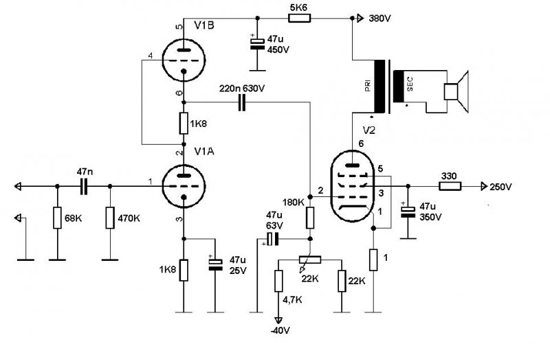
				No, Ricsi, most már megy az ECL85-ös, igaz, még monóban nyomja. Még fejleszteni kell, kicsit sávhatároltan zenél (Azért itt magasan van a mérce, a tranyóst nem olyan könnyű elporolni, mert ez is elég jó), azt nem tudom a PCL86 PP-nek milyen a hangja, olyat én soha nem hallottam. A PL82-esnél jelenleg rosszabb. Jó volna egy masszívan terhelhető táp, de annak a súlya elég nagy lenne (ezt meg be kell vinni). Brumm semmi. 220 µF ,  + egy 47 µF .						 
				CIROKL neked mekkorák a trafóid? A menetszám mennyi? Én most nagy dilemmába vagyok a kimenő terén.						 
				Szia : Nekem EI magosak a trafók 16.8 cm2 a vas , bár tudom egy picikét nagyok de viszont ezek voltak kéznél tehát eből van megvalósítva!380 volt lessz az anód . ahhoz lett kiszámolva a trafó menetszáma , négy primer három szekunder osztással. Ezt a kapcsolást fogom összerakni , nekem a sok sok közül ez volt egyszerüen szimpatikus!Ja és nekem is 6N8Sz lessz benne.						 
				én 380 voltot akarok anódáramnak. A trafó menetszámon kell-e változtatni, ha csak 12 cm2 a vas?						 
				Hu még ez kevés :  Idézet:Még ezeket tudni kellne a számoláshoz !Viszont nekem is egy fórumtárs segitett a számolásban !Én ebből sajnos csak még csekélykét tudok! „Hány Kohm-ra akarsz illeszteni hány Ω-os hangszórót, mennyiről fog menni az erősítő, hány w-ot vársz tőle, mekkora alsó határfrekvenciával...” 
				8 ohm hangszórókat  akarok hajtani vele, 380v és 10-15 w jó lenne- Az alsó határfreki30-40 hz						 
				Mindenkinek BUEK ! Csak azert probaltam javasolni , mert hasznos akar ellenorizni is a szamitott ertekeket . Kis kapacitasokkal megtervezett passziv korrektor erzekeny lehet a cso belso kapacitasaira is ,magas inpedanicia miatt nagyon beleszolhat a kiszamitott RIAA gorbe atvitelebe . 
				Ez nem igaz ! Melyhangok amplitudojat csokkentik .. es nem a tuzorej miatt ! 
				Ha jobban meggondolom egy korrektorszimuláló progi mégiscsak jól jönne nekem. Megköszönném, ha ráérő idődben mégis átküldenéd.   
				Olvasd el a wikipédiában!!!!! A RIAA szabvány szerint három keresztezési frekvenciál törik a korrekció azaz :50hz, 500Hz, 2122Hz -nél . Azért kell emelni 20db/oktávval   500- 50Hzig, mert a dinamikus hangszedők érzékenysége így kivánja. A magasvágás, a felvételkori magasemelést kompenzálja 
				Ez azért ebben a formában kicsit sántít.  Azért emelik vágáskor 2120 Hz-től a magas hangokat, hogy a dinamika jó legyen (nem a tűzörej miatt, hanem annak ellenére és nem 200 Hz-től, ahogy eredetileg írtad, hanem 2 kHz-től). Minden bizonnyal a 200 Hz miatt írta CHZ a csökkentést, mert 500 Hz-től lefelé csökkentik a mély hangokat (a karakterisztikák 6dB/oktávosak, de gondolom csak elírtad), mert ugyanolyan vágófejfeszültségnél tul nagy lenne az amplitúdó a mély hangoknál (minél mályebb, annál nagyobb). Lejátszásnál több törési pont használata célszerűbb, pl. 20 Hz alatt érdemes vágni a mélyeket, mert a modern erősítők elég jól átviszik a nagyon mély zavarokat is, amik a hangszóróra jutva, akár károsíthatják is azokat. 20-25 kHz fölött pedig nem előnyös a magasak további vágása (felharmónikus tartalom). Tehát lejátszásnál 5 töréspont használata sem tulzás (RIAA 78 ajánlás, azt hiszem ez a legutolsó bakelitos ajánlás)   Semmi esetre sem a lejátszó fej igénye miatt van a RIAA szabvány, hanem a lemezvágás igénye miatt. A dinamikus fejnek jó lenne az egyenes frekimenet is. 
				Bocs most látom te 2 kHz-et irtál, nem 200 Hz-et, de a többi áll, amit írtam.    
				a 2000  hz feletti magasvágás egyértelműen a lemezvágás miatt a tüzörej okozta dinamika csökkenés miatt történik, az 500 -50Hz  közötti mélyemelés a dinamikus hangszedő sebességfüggősége miatt szükséges Próbáld ki, vedd ki, hogy szólnak a lemezeid, ha dinamikus fejed van? A rumpliszűrő természetes, és a magasakat addig vágod, ameddig jónak látod, 15khz-ig szokás 
				Az interneten keresgélve találtam ezt a rajzot. Szerintetek működőképes lehet? Hálózati trafónak használhatok benne egy Eag ae785A-ból kitermelt hálózatit? B.U.É.K   
				Rendben van, hogy sebességérzékeny a dinamikus fej, de az 50-500 Hz közötti tartomány vágási korrekcióját is a vágófej sebességérzékenysége miatt csinálják, nem a lejátszófej sebességérzékenysége miatt. Vannak amplítúdóérzékeny lejátszófejek is (pl. fotoelektromos), mégsem nyomnak nekik másfajta lemezt. A lemezgyár nem igazítja a vágási karakterisztikát a lejátszófejhez, hanem a lejátszókat igazítják a lemezvágáshoz. Dinamikus fejnél pontosan a vágási karakterisztika tükörképét (frekvencia szerint, a fej után) kell előállítani, tehát ha egyenes frekvenciamenettel jönne a jel a lemezről akkor is jól átvinné (legfeljebb amplitúdóban kellene csökkenteni, ha túl nagy lenne a jelszint a sebességérzékeny fejnek). 
				Ez a "híres/hírhedt" EA057 kapcsolása? Olyan nagy ördöngősséget nem látok benne   Tényleg anniyra "etalon" a hangja, vagy csak ráfogták? 
				Annak idején a HiFi magazin azt írta: Az Angol "átlag HIFi-je" azért jobb, mint máshol, mert NEM cserélik le az erősítőiket/hangfalaikat/lemezjátszóikat, mikor megjelenik egy újabb technológia, hanem használják a jól bevált, régit.  Ebben a kapcsolásban tényleg nincs semmi rendkívüli, egyszerűen csak meg van " csinálva". 
				BUÉK csövesek ! ................................... 6e5P az jó lesz cserébe. 6P3SZ-ből létezik körte formájú is, nekem csak ipari ducik vannak. AZ E jelzésű durván 10X élettartamú. Végigolvastam a topicot, PP-t akarsz építeni és neked ebből 1db van. Mono-t akarsz ? Hétfőn tudom postára adni, addig a címed küldd meg privátilag. Üdv: vandorbot. 
				Szépek ! Találtam egy pentódát, ami hasonló, mint az EL-84. Viszont If: 450mA, Ra: 3,5K Pa: 12W. Neve: 6P1P 
				Pityu ! Egyenlőre csak Müszinek ajálottam fel. Nem vagyok kereskedő. Amennyiben neked is kell, jelezd. De pénzt nem fogadok el, csak csere lehetséges. Érdekel a kapcs.rajzod. Még nem döntöttem a végleges kialakítás mellett. Lényeges a jó minőség kb 20W mellett, mert stúdióba lesz. 
				Még találtam valamit, ami megfontolandó. Van ez a 6N30P kettőstriod kb.2x4W jó drága. 6N6P ugyanezt tudja. PCL86-okat ki szoktam dobni a kukába. 
				áááá    Csövet nem szabad a kukába dobni, csak Müszi gyűjteményébe :yes: 
				Ma "debütált" nálam az 1. olyan cső, ami bekapcsoláskor mindig "felvillant". No, ma ki is égett a fűtőszál, így kuka ---> helyett valahogy Müszihez eljuttatni. Ez egy vadonásdi új Tungsram ECL85-ös volt. Mehetek ki másikért.						 | Bejelentkezés Hirdetés | 





