Fórum témák

» Több friss téma
Fórum » Csöves erősítő készítése
 
Témaindító: seedz, idő: Márc 31, 2006
Témakörök:
Ne feledd betartani a fórum viselkedési szabályait, és a topik megmaradásának feltételeit. [link]
A téma átmenetileg fagyasztva lett, hozzászólni nem tudsz!
Lapozás: OK   319 / 2208
(#) korgs2 hozzászólása Dec 11, 2008
Apx 100-as erősítőbe elég a 18cm^ és vasmag kimenőnek?
(#) kocos válasza Ricsi1992 hozzászólására (») Dec 11, 2008
Nem a legjobb

EI82 = EI mag és 82 mm széles egy E, illetve I
(#) kocos válasza korgs2 hozzászólására (») Dec 11, 2008
Gityóhot igen, hifihez vagy bézhez nem a legtutibb
(#) kocos válasza Müszi hozzászólására (») Dec 11, 2008
Tud az vagy 25-30 wattot, de SE-ben nem érdemes vele foglalkozni. nekem már minden alaktrész megvan egy Pl500(Pl504) PP-hez, csak idő kérdése, hogy elkészüljön Idén már nem fog, de rem élem a PCL86 PP-t még befejezem az ünnepekre
(#) korgs2 válasza kocos hozzászólására (») Dec 11, 2008
De ha erre a magra tekerem akkor azzal is meglesz az a "bizonyos csöves hangzás" a szép mélyeivel?
(#) kocos válasza korgs2 hozzászólására (») Dec 11, 2008
pont a szép mélyeit befolyásolja a vaskeresztmetszet

q=10...20xngyök(P/fa), ha a képletet átrendezed, megkapod, hogy kb mi lehet az az alsó frekvencia , amit a trafó még átvisz
(#) Danaman válasza Danaman hozzászólására (») Dec 11, 2008
Na senkinek sincs ötlete?
(#) kocos válasza Danaman hozzászólására (») Dec 11, 2008
nézd át mégegyszer a kapcsolást, nem követtél -e el valami hibát! a munkapontok beállnak rendesen? nehéz így távjavítani ...
(#) Danaman válasza kocos hozzászólására (») Dec 11, 2008
A munkapotokat még nem néztem de a kapcsolást már ellenőriztem viszont előbb arra akartam választ kapni hgogy az ECC82 az menyire fűt mert én csak halovány pislákolást látok benne és mire a másik kettő megfoghatatlan meleg adigra is csak lanygyoska az ECC
(#) kocos válasza Danaman hozzászólására (») Dec 11, 2008
nem is lehet rajta tükörtojást készíteni 6,3 Voltot megkapja? 300mA-t felveszi? Ha igen, akkor mindegy, hogy mennyire "világít"
(#) Danaman válasza kocos hozzászólására (») Dec 11, 2008
feszt azt kapja áramot nem mértem de szerintem kapja viszont a trafó vészesen melegszik egy negyed óra után a tekercsek már majdnem hogy forróak, remélem bírni fogja viszont akkor megnézem a munkapontokat!
(#) kocos válasza Danaman hozzászólására (») Dec 11, 2008
az nem jó :no:
(#) Danaman válasza kocos hozzászólására (») Dec 11, 2008
Hát tényleg nem főleg hogy ez egy 5 csöves rádióból van és lazán bírnia kéne :no: de majd meglátjuk...
(#) kocos válasza Danaman hozzászólására (») Dec 11, 2008
na de milyen csövek voltak a rádióban, és milyeneket hajtasz vele most?
(#) djhans válasza Danaman hozzászólására (») Dec 11, 2008
Az lehet hogy a rádióban 5 cső volt de csak egy végcső. Ha te egy stereo SE-t akarsz róla járatni elég hamar le fog égni. Ugyanis amíg a végcső kb 35-40mA-t kajál addig a többi rádiócső hozzá képest kevesebbet. Két végcső + egy kettőstrióda már határeset.
(#) Danaman válasza djhans hozzászólására (») Dec 11, 2008
A köbzoli és CHZ által nekem rajzolt EBL21-ECC82-EZ80-as MONO van vele hajtva az eredetibe azthiszem 2 ECH meg egy EBL volt +ez80 és EM80 de azért azt tudom hogy körübelül mi menyit vesz fel nyugi... majd a méregetést holnapra hagyom.
(#) Ricsi1992 válasza kocos hozzászólására (») Dec 11, 2008
köszi.

Akkor a hiperszilhez újra kéne méretezni az egyész....
De attól még átviszi a vas a "cuccot",hogy csak 0,6T a gerjesztés,nem?És a hiperszilem még nagyobb is a 7-es EI-nél...nem egyszerű .


Mindenkinek:
"1T a gerjesztés","az EI vasat kb. 0,6T(tesla)val lehet gerjeszteni",stb.Ezeket olvastam a fórumon.
Na most mi a suliban azt tanultuk,hogy:B=0,6T,vagyis az !indukció!0,6 tesla.És a gerjesztés pedig a téta.(téta=H*l=N*I)
Kicsit összekavarodtam,akkor most mi micsoda?
(#) djhans válasza Danaman hozzászólására (») Dec 11, 2008
Hát akkor azt simán bírnia kellene a trafónak. :yes:
(#) besi99 válasza Danaman hozzászólására (») Dec 11, 2008
gyanús egy fűtőköri zárlatra, tehát az ECC fűtését mérd először a foglalatnál, váltófesz !. A méricskélés meg kb 2perc :egyenirányító puffer, végcső anódfesz, segrács, katódfesz, vezérlőrács; majd ,a triódák egyik, majd másik anód, majd katódfesz, és vezérlőrács.
Leirod, kikapcsolod, ha forró, és akkor elmélkedj a mért értékeken: mind pozitív feszültség a közöshöz képest, Vezérlőrácson 0V, katód + néhány, ECC anód kb 100V, pentódánál kb mint a puffer
Meg lesz az a hiba!
(#) sturbi válasza Ricsi1992 hozzászólására (») Dec 12, 2008
Jól tanultátok az iskolában.
Idézet:
„"1T a gerjesztés","az EI vasat kb. 0,6T(tesla)val lehet gerjeszteni",stb.Ezeket olvastam a fórumon. Na most mi a suliban azt tanultuk,hogy:B=0,6T,vagyis az !indukció!0,6 tesla.És a gerjesztés pedig a téta.(téta=H*l=N*I) Kicsit összekavarodtam,akkor most mi micsoda?”

1 T(esla)-indukció eléréséig gerjesztett-szlengben, 1 T a gejesztés (hibbecsúf).
Az indukció a felületegységen áthaladó erővonalak száma (erővonal sűrűség). Ha kisebb a gerjesztés, kisebb lesz a mágneses fluxus is (az összes keletkezett erővonal). Mivel a felület nem változik nyilván kevesebb lesz a felületegységen áthaladó erővonalak száma is (kisebb lesz az indukció).
A fentiek összemosása, hogy 0,6 T a gerjesztés. Helyesen: 0,6 T indukció eléréséig (a vasban) gerjesztett (a tekercs).
(#) ngyzoli hozzászólása Dec 12, 2008
Kérdésem:az EF 83-as csövet lehet-e használni az EF 86 helyett? az előbbiről nincsenek adataim,nekem inkább nagyfrekis csőnek tűnik...viszont jól mutat.
(#) Imi65 válasza Danaman hozzászólására (») Dec 12, 2008
Dana, az ECC82-t ugye nem a 4-5 láb között fűtöd 6,3V-al? Mert az ECC-t úgy kell fűteni (6,3V-al), hogy a 4-5-t összekötöd, és a 9-esre kapcsolod a másik végét a fűtőtekercsnek.
(#) sturbi válasza Imi65 hozzászólására (») Dec 12, 2008
Alighanem én is megyek holnap a börzére, 9-kor érek a Népligetbe (busszal). Pár új 6C41C-re hajtok.
Mire lenne szükséged, hátha nekem van feleslegbe, akkor szívesen viszek.
(#) Imi65 válasza sturbi hozzászólására (») Dec 12, 2008
Húha, ez egy fogós kérdés. Természetesen nagyon sok mindenre, de ez inkább a birtoklási vágyamat elégíti ki.
Egyébként, nem tudom, mi van Neked feleslegbe. Olyat felvetni sem szeretnék, ami Neked is érték, nehogy potyásnak tűnjek. Sajnos 6Sz41Sz-em nincs.
(#) bourbonstreet hozzászólása Dec 12, 2008
Kollégák!
Keresek 2db 12AU7 csövet jóárasítva, esetleg használt, de jó és működőképes példányok is érdekelnének. Teszt céljából.
(#) Danaman válasza Imi65 hozzászólására (») Dec 12, 2008
:zavart2: ó egek tehát ez volt a gond ezen elmélkedtem mikor össze raktam hogy minek van az a 9. láb a fűtésre kötve, na mindjárt átkötöm akkor, addig leírná valaki miért van így? Mert kíváncsivá tett.
(#) Imi65 válasza Danaman hozzászólására (») Dec 12, 2008
Nézd csak meg az adatlapját! A két oldal fűtése a 4-5 láb között sorba van kötve, ilyenkor 12,6V-al kell fűteni. Ha a 4-5 lábat összekötöd, akkor két végét összefogod, és a 9 lábon meg eleve a másik kettő vége van összefogva. Így párhuzamosan kapcsolódnak.
Ez az elrendezés lehetőséget ad arra is, hogy csak az egyik oldalt használd (ha nem kell mindkettő). A 9-4, vagy a 9-5 lábra kapcsolva a fűtőfeszt, csak az egyik csőfél fog fűteni.

ECC82.pdf
    
(#) Danaman válasza Imi65 hozzászólására (») Dec 12, 2008
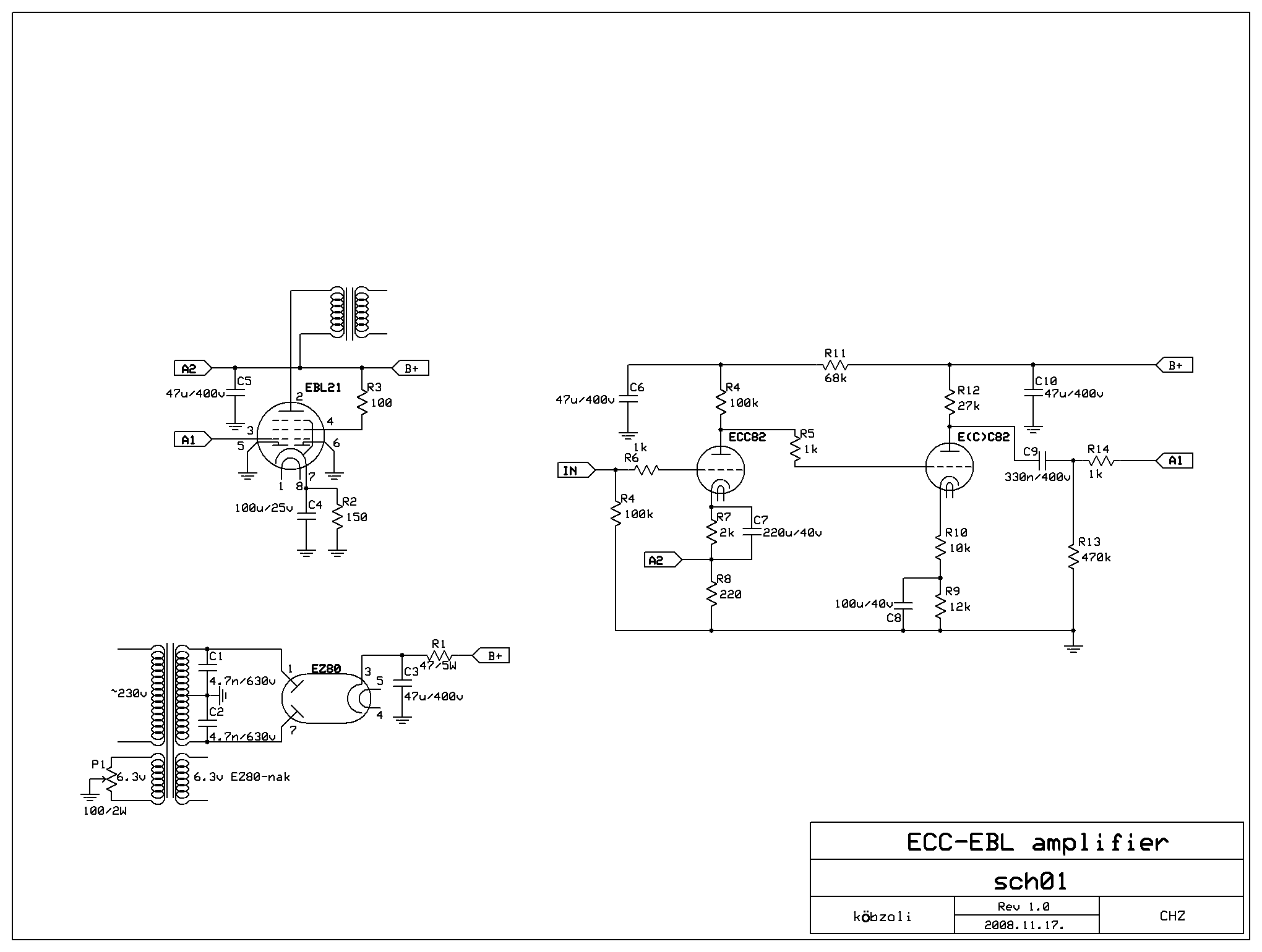
Nos mostmár az is fűt így már a kimeneten van egy jó kis brumm eddig az se volt ez már haladás, amúgy az ECC-nek mikor bekapcsolom egy jó izmosat villan és azonnal be van fűtve ennek igy kell csinálnia? mert szerintem nem, a táptrafó meg közelről halgatva ciripel és melegszik, majd most bemérem hogy merre hány volt és kiderül miért nem szól.
Betettem a rajzot, szerintetek R8-nak 5W elég? vagy rakjak helyére egy 10W-osat

eccebl.png
    
(#) PWM hozzászólása Dec 12, 2008
Sziasztok!
Szeretnék GU 50-hez kimenőt tekerni ez a rajz alapján. Van egy-két dolog amit nem értem. A rajzon az van írva hoigy primer 3x160 a rajz szerint meg 5x 480. Akkor most melyik a jó? És trafót tekerni úgy kell hogy tekerek egy sort és aztán körbetekeren papírral aztán megin egy sor meginn papír vagy feltekerek egy szekundert aztán papír, primer, papír? és miért van ott a G2SR kivezetés?

gu50_tr.gif
    
(#) Imi65 válasza Danaman hozzászólására (») Dec 12, 2008
A villanás nem jó, de némelyik cső sajátja, TV-ben kímélve fűtöttek fel a csövek, mégis előfordult. Régen volt egy Néprádióm, abba az UF21 zseblámpaizzóként villant fel. Csere segített, de visszatettem kíváncsiságból a csövet, mikor szakad meg a fűtőszál. Több év múlva így ajándékoztam el, és nem volt visszajelzés, hogy megszakadt volna.
Az R8-as pozició nem igényel nagy teljesítményű ellenállást. Oda egy 0,6W-os bőven elég. Kis áram folyik rajta, kis értékű (kis feszültség esik rajta). A kimenőről leosztva érkezik a jelfeszültség, tehát ez miatt sem kell nagyobb terhelhetőségű.
Következő: »»   319 / 2208
Bejelentkezés

Belépés

Hirdetés
XDT.hu
Az oldalon sütiket használunk a helyes működéshez. Bővebb információt az adatvédelmi szabályzatban olvashatsz. Megértettem