Fórum témák
» Több friss téma |
Fórum » Csöves erősítő készítése
Ne feledd betartani a fórum viselkedési szabályait, és a topik megmaradásának feltételeit. [link]
A téma átmenetileg fagyasztva lett, hozzászólni nem tudsz!
Kedves sturbi mester , én csupán csak azért próbákoztam priviben kérni tanácsot mert ha jól emlékszem .Én a648. oldalon tettem föl egy kérdést, egy nagyon amatőrt
Idézet: És mivelhogy nem igazán kaptam erre az amatőr kérdésemre választ csak ezt :„!Sziasztok : tudna valaki nekem segédkezni , trafó ügyben? Van kettő darab hipersil trafóm , régi Orosz gyártmány.Valamiféle szines tv hálózati trafója volt. A kérdésem az lenne hogy ezeket föl lehetne - e használni a GU50 hez kimenőnek? Ahogyan mértem van rajta természetesen a primer + tekercsenként 13 v+16v .És ez mind a két oldalt megvan.” Idézet: ezét voltam oly bátor megkeresni egy két talán segítőszándékú embert .Hisz én nyilvánosan kértem segítséget ? „Jééé... Ez a kicsi colorstar trafó!!! /értsd alatta, hogy a nagy ColorStar trafó kicsinyített mása/ A vas 50Hz-en k.b. 100-120VA-átvitelére elég, nekem az egyik tápegységemben leválasztónak lett használva. A te helyedben egy nagyon könnyen szimmetrikusra tekerhető hipersil magos trafót én inkább Ellenütemű kimenőtrafónak használnék!!! 120VA 50Hz= 60VA 25Hz, és majdnem 50VA átvitele 20Hz-en... Igaz 1Tesla gerjesztéssel... CHZ 0,8 T-jával is símán 30w-os PP kimenőt lehet belőle alkotni!!!!”
CIROKL, nyugi!
A fenébe, kár volt felvetni a dolgot. Nem sértődés, inkább tisztelet jár érte, hogy a véleményedet vállalod, ez is erény. De - szerintem - most rossz úton jársz, ahogy Te is érzed Idézet: „Mindenesetre ha netalán megfogok akadni akkor megint probálok segítséget kérni ha még ezután valaki válaszol ?” Szerintem itt kéne abbahagynunk a vitát, mert kicsit sem építő jellegű. Inkább beszéljünk a csövekről, a kimenőkről, tápegységekről, kapcsolástechnikákról. A trafóidról.
Igen részemről ez lezárva csak , volt aki még mindig kontrázot ez ügyben ! mostmár én is inkább szeretnék valamilyen építő jellegű beírásokat olvasgatni ?Vita helyett inkább csövezzünk!
Laci, húzzunk itt egy vonalat, vicces, hogy őtvenes meglett emberek ovodásként durcáskodnak itt (magamra is értem természetesen), miközben meg a közös hobbi összeköt bennünket. Mostantól csődüljünk a cső köré.
megj. Látom Imi barátunk már bölcsen rövidre zárta a dolgot.
Találtam a képek között sok GU50 SE kapcsolást. Melyiket tanácsoljátok megépíteni?
Ezeket is én írtam!!!
Én sokszor , nagyon szívesen segítettem, a megválaszolható kérdésekben! Ebben semmi sem változott, ma is nagyon szívesen segítek csöves barátaim. Ja!, és boldog névnapot az ISTVÁNOKNAK, /nekem is.../ Ja és kellemes karácsonyt, amúgy! Kapcsoljátok be a fa tövében a harcrakész csöves erősítőiteket, és hallgassatok rajtuk HIFI-avagy HighEnd minőségben Mennyből az angyalt!!!
Szia!
Müszi kartárs válasza úgyis az lesz, hogy az övét építsd meg... PP-n még nem gondolkodtál??? Úgy 2db-ból szerény 800v-os Anódfeszültségről akár 120w-ot is el lehet érni!! hmmmm??
Lehet hogy arra is sor kerül, de nekem most szobai hallgatásra kellene. Meg hogy van már 3 db 100w -os apx, meg egy 50 w Soldano slo50 6L6GC csővekkel.
SE még nincs. Nagyon dizájnosra akarom csinálni.
Ja!
Ha építő jellegű hozzászólással élhetek, akkor azt mondom, hogy a ruszki trafóidból, én biztosan EL84 PPP-t, vagy PCL 86 PPP-t készítenék, nagyobb csövek hiányában. 4db EL84-el 30-35w-ot, 4db PCL86-al pedig egy jó stabil 20w-ot ki lehet vele hozni. VAGY! 2db PL504-el ugyancsak 35-40w-ot 500v-ról. Ezek még igencsak könnyen beszerezhető csövek!!
Eggyenlőre azokat a trafókat félretettem , valami oknál fogva a fórum olvasgatása közben nekem a GU 50 SE lett úgy szimpatikus !Igazából nekem sincs szükségem nagyobb teljesítményre 10-15 Wattól .Ezek a csövek most valahogy megfogtak , bár anno nagyon sokat bontottam . Ahol dolgoztam rengeteg volt belőle , szó szerint a szemétben! Már a GU hoz megvannak a trafóim a háló is meg a kimenők is , és a fűtőtrafóm is külön lessz . Lehet hogy ez így lukszus de így tudtam összeszedni , a külömböző feszekre .A GU hoz még nincs foglalatom ,ez még hiány de majd lessz valahonnan ? Viszont ha ez sikerül egyszer megépítenem akkor talán ,belevágok egy pp vagy ppp be? nem a teljesítmény végett csak úgy kihívásként . Meg aztán szeretnék csöves világból is tanulni ?
Szerintem 100-120 VA-es trafó kicsit kevés GU 50 SE-hez (kb. a duplája lenne az igazi), de azért jól szólna vele. Én átmenetileg a 6C41C SE-mben használtam 80 VA körüli SM 74-et is egy időben és nagyon szép 6 W-om volt. A tied SU vas, ami a nagyobb átlagos erővonal hossz miatt alkalmasabb SE -hez, mint az SM vas. A helyedben feltétlenül megcsinálnám vele (úgy beszerelve, hogy később cserélni lehessen nagyobbra, ha kell).
-Viszont valószínűleg át kell tekerni, bár ha csak azok a feszültségek vannak a szekunderen amiket írtál (nincsenek anód tekercsek), akkor átekerés nélkül is jó lehet a GU 50-hez (a 13 V-os tekercsek párhuzamos kötésével (akkor Ra olyan 2,5 K körül lesz, a 16 V-os meg jó lesz fejhallgató kimenetnek sorosan vagy párhuzamosan, vagy még jobb, ha a primerhez sorbakötődik). Természetesen légréssel kell összeszerelni.
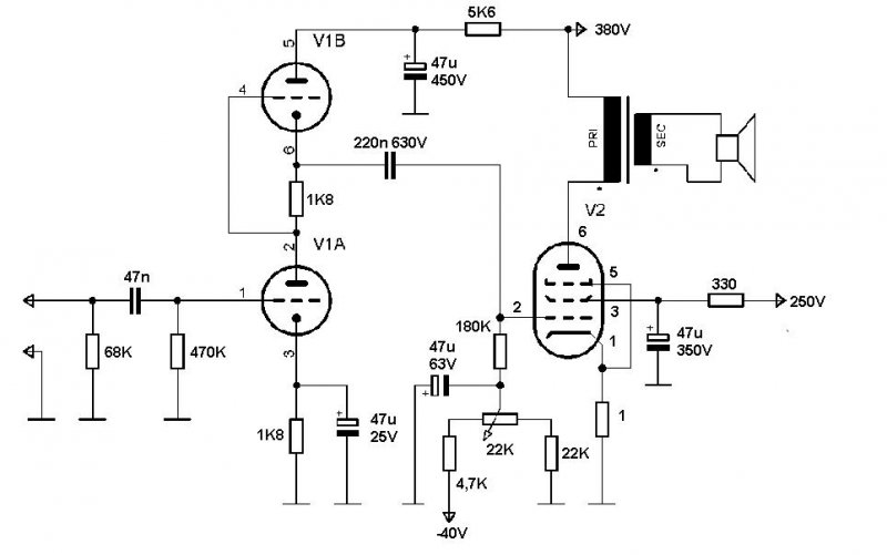
Hát igen eztmár elmonták , fölvilágosítottak . Hogy ezek karcsúak a GU hoz! Utánna találtam két egyforma 250Wattos -os vasat ez 16,5 CM2 es erre lett megtekerve a kimenő.A mellékelt kép alapján lett tekerve?És ezt a kapcsolást szeretném összehozni , ehhez van a kimenő is tekerve.
Ismerős kapcsolás
Mikor lesz a próba? Lesz deszkamodell?
Igen ez a te jóvoltadból , ez tettszet a legjobban a sok sok megoldás közül . leszek oly bátor hogy nem építek deszkát . Egyből telibe megyek neki ugy terveztem , hála nektek ! Talán már most tanultam valamennyit a fórumból , megpróbálom ugy elsőre konstruálni hogy talán nemlessz vele gond? Tudom bátor elgondolás , viszont majd az élesztés után kiderül? A próba csak január közepe felé lessz addigra talán odajutok , még hiány a GU foglalat . Ennek meglete nélkül is lehetne próbálni , deszkában tudom de majd ha csak lessz foglalatom .
Holnap megyek a börzére. Jössz te is? Tudok venni foglalatot ha kell.
Igen szeretnék menni , de ezmég nembiztos hogy el is jutok . mennék mert hamár ottvagyok akkor vennék mást is !Több csövecskét meg foglalatokat , forrlécet , meg ilyeneket.
Igy szokott ez lenni
Én ha csak nézelődni megyek meg a többiekkel találkozni, akkor is szoktam venni pár csövecsket meg néha két egyforma tarfót kimenőnek. Jó áron van, egyszerűen nem tudom otthagyni.
Hello!
Sikerült megépítenem az ecl 86 os csővel felépített se-met! lehet nem nagy dolog de első csöves áramköröm! Pöcc röff re indult elsőre ledöbbenés hogy mire képes ez az egy cső, csak aztán jött az elkeseredés mer hogy nagyon brummol, ez még nem is zavaró zenehallgatás közben de az már inkább hogy halhatom a zenét és közben elkezd úgymond elfogyni a tápfesz, olyan 310v rol elkezd leesni addig míg végül elhalhat.A táptrafó, a kimenő, és a cső bontott de ugyan abból rádióból való, a fojtó az egy sima fénycső fojtó.Ez alapján építettem meg minden ugyan az ami a kapcsoláson van, a fojtó eltölti és utánin tápkondi az 330u/400V az ellenállás utáni kondenzátor pedig 2 darab 470u/200V sorba kötve a tápfesz miatt! Ja és a fűtés az nincsen egyenirányítva. Képeket majd teszek fel! Segítsetek hogy hogyan tudnám brumm mentessé tenni és hogy miért fogy el a tápfesz?
Anódfesz váltót mértél? És mindenhol fogy az egyen?Melegszik vmely dióda?
Az ECL lábai közé kb 200ohmos poti, közepe főldre, brumminimumra állitsd. Sokszor elég, hogy ehelyett valamely fűtéslábat földeled
Fogdosd a trafókat, ha halkul, csak langyoska lehet
Hello!
Na lemértem a váltó tápot az is csökken szépen , dióda hidam nem melegszik, a potit azt úgy gondoltad hogy a két szélcső az a fűtés lábira a középső pedig a testre??És csináltam pár képet, nem a legjobb minőség de a lényeg látszik!
Nem lehet, hogy gázos a csöved? Mérj katódfeszültséget bekapcsolás után (mikor már felfűtött), és 5-10 perc múlva ismét. Ha 2. esetben sokkal több a pentóda katódfeszültsége, lehet, hogy gázos a csöved.
Hello!
Kipróbáltam az ajánlásaitokat, letesteltem az egyik fűtés lábat a brumm szépen megszűnt!(köszönöm besi99) Elkezdtem méregetni a tápfeszt, a mellékletben benne vannak az értékek, és miközben méregettem figyeltem a trafókat és mind a 2 melegszik, ennek mi lehet az oka?? Üdv!
Akkor számoljunk. A katódellenállásod 330 Ohm -os. Ha 9V esik rajta, akkor a katódáram Ik=Uk/Rk, vagyis ~ 27mA. 10 perc múlva 121mA. Ez nagyon sok, megszalad a cső. Nem izzik fel az anódlemez, és/vagy a segédrács? Nem robbant fel - a rajz szerint - 16V-os katódelkó? Ha van cserecsöved, cseréld ki.
Hello!
Akkor lehet hogy a cső a hibás mert elég öreg jószág és ahogy hallottam elég sokat volt anno használva a rádió amiben volt.Csere darab még nincsen de most folyik a beszerzés! Addig is köszi a segítséget!
Ha nincs csöved éppen, tegyél be ideiglenesen 47kohmos pentóda rácslevezetőt.Ideiglenesen megjavul.A C1-et is meg lehet nézni, ill cserélni, hátha átvezet
De azt akkor már lehet hallani ha megszalad az anódáram mert akkor nagyon torz. Nekem EL84 már 70mA-nál torz volt. Ez a gyengébb cső (PCL-t próbáltam) már 55-60mA-nál letorzult. Ezt akkor mértem amikor a Te csöveidet válogattam. Azért megnéznék egy ECL/PCL-t 120mA-nál már az egész mindensége izzhat meg az üveg is rászívódhat a hó meg a vákuum miatt
|
Bejelentkezés
Hirdetés |




, dióda hidam nem melegszik, a potit azt úgy gondoltad hogy a két szélcső az a fűtés lábira a középső pedig a testre??



