Fórum témák
» Több friss téma |
Fórum » VF2 végerősítő
Sziasztok!
Megint nekiálltam méregetni. Kivettem a fet-eket. Így mérve a gate-jükre kb. 20 volt feszültséget adnak az mpsa-k . Az ic 7-es lábán 12 voltot lehet mérni, viszont a 4-esen csak 7,6 voltot. A zénereket ellenőriztem diódavizsgálóval, mind ugyanazt az eredményt adta (850 mV körüli), úgyhogy azok szerintem jók... Mos tmár végleg nem értem, mi folyik a végfokpanelemben...Üdv:FazksG
Sziasztok!
Már nagyon igénybe veszi az agy- és idegtekervényeimet ez az erősítő... Csak azt mondjátok meg, hogy mi a probléma? Nem is olvassák már az "okosak" a topicot? Vagy nem megfelelő információkat adok? Vagy csak Ti sem tudjátok, mitől lehet? Már csak azért, mert szükségtelenül nem akarok írogatni, meg szaporítani a fórumot értelem nélkül... Üdv: FazksG
Nem akarlak csesztetni, de egy áramkör élesztésének megvan a menete... Kell hozzá áramkorlátos labortáp, multiméter, hanggenerátor, oszcilloszkóp. Kb. ez a minimum. Ha tennél fel fényképeket és mérési adatokat, ráírva a kapcsrajzra, beljebb lennénk. Talán.
Nem veszem csesztetésnek. Majd megpróbálok tenni fel képeket. A felszereltségről: ha meg nincs 100 darab ezresem, hogy ezeket megvegyem, akkor felejtsem el az egészet? Értem én az álláspontodat, de ez már elég komoly felszereltség, amit nem egyszerű beszerezni (financiális szempontból)... Arról, hogy mi az élesztés menete, meg nem nagyon lehet olvasni. Illetve amit eddig sikerült kiderítenem, azt alkalmaztam (pl. 10 ohm 1W ellenállás a tápágakba -> KD mester nyomán). Mérési adatokkal kapcsolatban akkor meg kérdezem, hogy mit mérjek?
Üdv: FazksG
Amikor én élesztettem az enyémet, én 24V-os izzókat raktam a tápágakba. Ha jól működik a kapcsolás akkor nem világítanak, és szépen ki lehet mérni, hogy beállt-e a végfok, viszont ha gáz van, akkor világít(és mivel izzik, ezért megnő az ellenállása, ezért nem lesz baja a végfoknak). Nekem ez bevált.
Üdv, Zombori
Sziasztok.
Sokat olvasgattam a VF2-ről, és szeretnék épiteni egyet. Segitségeteket kérném, mert nem tiszta pár dolog.. Minnél többször olvasom annál bizonytalanabb vagyok.. Nekem adott egy terhelés nélkül +-42 Voltos táp (egy rossz erősitő) és ebbe szeretném beépiteni a 2 végfokot. Olvastam hogy van 40voltos meg 60 voltos verzió, de nem tudom hogy most én melyiket épitsem meg és milyen fetekkel.. Ja.. és 4 Ohmosak a hangfalaim.. 40wattosak. Nem mellékes hogy atomstabil végfokot szeretnék. A BD tranyókat érdemes dióda helyett ráépiteni a Fet-re? Valaki tud segiteni? Előre is köszönöm.
Helló!
Neked a +-40 voltos verzió kell ekkora feszhez. Én a helyedben a KD mester által módosítottat készíteném el, az a VF2 továbbfejlesztett verziója. (jobb nyugalmi áram.. etc) Elvileg az 540-es és a 9540-es fetekkel felépítettnek jobb hangja van így elmondások szerint, de 240 és 9240-nel sem rossz (én ezzel építettem meg +-40voltra). Üdv, Arpy
a 40Vos verziót építsd meg ahhoz a táphoz, de szerintem IRFP fetekkel ha 4 ohmra is akarod terhelni. (IRFP feteknél ekkora táp mellett érdemes a trimmerrel soros 2,7k-s ellenállás 2,2k-ra csökkenteni, mert nemtudsz neki másként elegendő nyugalmi áramot beállítani). De egyébként +-40Vrol 8 ohmra is lead 50Wot, 4 ohmra kb 100at, ugyhogy szerintem kicsit lesznek a hangfalaid hozzá
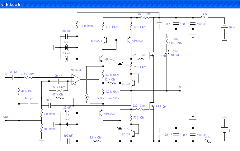
Én is a KDmester féle verzióra gondoltam, de ott a kapcs rajzon 30 Volt a tápfesz.
Azt tudom hogy kicsik lesznek a hangfalak, de legfeljebb csak Volume 2-őn hallgatom ![]() Itt a kapcs rajz a KD mester féle verzióról amit találtam.. Ezen a kapcsoláson módositsam proksa1 által leirtakat és elvileg müködne a tápomról?
Király Tibor (3B) tervezői oldalán is fent van már a KD Mester féle mod, szerintem ez a legaktuálisabb változat belőle, de javítsatok ki ha tévedek. Én ezt kezdtem el megcsinálni, a nyákot már lemarattam, meg az alkatrészek is megvannak, már csak időt kéne szereznem valahonnan
![]() Itt a link:http://www.freeweb.hu/haromb/muhely/vf/kd_mester/kd_mester.html
Elolvastam..
de nem tiszta "Az erősítő tápfeszültsége 4 Ohm-ra +/-30V lehet (80W), vagy 8 Ohm-ra +/-40V (80W)." Most akkor ha én megépitem a 120W-os verziót (ami 50 Voltos tápot igényel) vajon müködni fog az én 42 Voltos tápomról 4 ohmos hangfalakkal? Ez nem világos számomra..
Köszönöm a segítséget KD mester.
Végigolvasgattam az általad szerkesztett Conductorról az írásokat,és arra jutottam ezt építem meg. Egy behalt erősítőbe szeretném pótolni a végfokokat. (Sansui R-50) Olyat kerestem ami stabil, megy a tápjáról,(+-42V) és szép hangja van. A Conductorról eddig mindenki azt írja hogy szuper ![]() Építésnél mire érdemes odafigyelnem? Esetleg valami újítás történt az erősítőn?
Üdv.Arra lennék kíváncsi hogy az eredeti VF2 +/-60V-os verzió hány watt leadásra volna képes +/-64-66V nyugalmi feszültség, és 4OMH terhelé mellett?
Szerintem 4Ohm -on nem üzemeltethető, ilyen magas feszültségről.
Az probléma mert 4OMH-os dobozok lennének vele hajtva.De miért hisz elvileg a FET-ek nek bírni kellene (200V,20A,180W).
Hello!
A VF2 nem megy ekkora feszröl de viszont nekem anno adott KD mester egy kapcsolást aminek alapja a vf2, az a végfok kb 270W 4ohm 60V/8ohm 72V ! Ezt én meg is építettem egyik barátomnak és azóta megy 63V tápfeszről! Ha kell felteszem, de kis kereséssel meg van itt is a topikban "270W-osos MOS FET végfok" néven! Üdv!
Meg is van! Bővebben: Link
van benne nyákrajz, élesztési leírás!
Itt a Bővített leírás fényképpel, meg PDF formátumú nyák és beültetési rajzzal.
Szia!
Én az általad módosított kapcsolást szeretném megépíteni, de csak IRFP150NPBF fetem van. Ezt a típust is be lehet építeni?
Hali KD mester!
Összességében mi a véleményed egy átlagos tranyós erősítőről és egy ilyen MosFET-es erősítőről? Úgy értem, hogy melyiknek szebb általában a hangja? Ennek a fetesnek is hasonló a hatásfoka mint egy A/B osztályú végfoknak?
Szia!
Már megint a hülye fetes, vagy a tranyós e a jobb kérdés... Szerinted melyik autó a jobb? Amelyikben van szivargyújtó, vagy amelyikben egy román apáca? (Hatásfokot illetően az itt látott összes fetes erősítő AB osztályú, tehát már megint értelmetlen a kérdés. Az erősítőeszköz fajtája nem számít. A hatásfokot a nyugalmi áram és a kivezérelhetőség szabja meg alapvetően egy líneáris üzemű végfoknál. (valaki párhuzamos/soros veszteségként is definiálta már pár oldallal ezelőtt) Tehát a leadott/felvett teljesítmény x 100% az értéke.) Vannak jó hangú erősítők, meg vannak kevésbé jó hangúak. De még a legjobbak sem hozzák mindíg, minden rendszerbe illesztve ugyanazt. Tehát lehet, hogy egy másik rendszeren az lesz a jobb erősítő, ami a tiéden a rosszabbik volt. Az hogy fet, vagy ranzisztor van e a végén egy erősítőnek, az nem jelent semmit. Nem lehet ebből következtetést levonni a hangját illetően. Ha konkretizálnád a kérdést, akkor talán. A VF2 meg a többi hasonló jobb hangú szerintem, mint egy olyasmi erősítő, mint pl az ST151, Horváth Péter féle vagy hasonló sablon kapcsolás. De tudok mutatni jópár sokkal drágább, speciális audio fetekből készített kapcsolást, ami meg vacak, hideg-fémes, dinamikátlan hangot ad. Szóval olyan nincs, hogy a fetes a jobb, vagy a tranzisztoros a jobb...
Üdv.Lenne itt valaki aki megtudná nekem csinálni a KD Mester féle 270W-os MOS FET végfok nyákját 2 példányba reális áron?Mert nekem a nyák elkészítéséhez nincs semmi itthon (nyákceruza,maratósav,nyáklemez,stb) és nem szeretnék ezmiatt ekkora beruházásba fogni...
Helló.
Szerintem próbáld meg megcsinálni, nem nagy ügy. Nem is drága. Kb. 1000 forintból megvan és marad maratód is ![]() Én is úgy kezdtem neki 2 hónapja, hogy fogalmam se volt semmiről, de már túl vagyok pár nyákon, és 2 végfokon ![]() Nem nagy ördöngősség. Szivesen segitek ha szeretnéd, de nem csinálom meg helyetted
Tervezd meg a nyákot, és aztán kérdezd meg, hogy kimaratja-e neked valaki. Biztosan lesz jelentkező. Nem tart sokáig, nem úgy, mint a nyákterv készítése
Bocsi lehet hogy félre érthető volt ahogy írtam, a nyákterv az megvan csak ki kellene maratni...
|
Bejelentkezés
Hirdetés |




. Az ic 7-es lábán 12 voltot lehet mérni, viszont a 4-esen csak 7,6 voltot. A zénereket ellenőriztem diódavizsgálóval, mind ugyanazt az eredményt adta (850 mV körüli), úgyhogy azok szerintem jók... Mos tmár végleg nem értem, mi folyik a végfokpanelemben...









