Fórum témák
» Több friss téma |
Fórum » Wand Clock
Tegnap este én is csináltam két variációt is, de nem oké. Hőfokkompenzálás kellene, de nem értek hozzá. (OFF megyek egerbe kirándulni )
Szia Pittyu!
Van egy egész jó hírem/ Megy a rezgés egy optikai réssel vezérlelve és elindul magától, szép nagy amplitudóval! Ez most úgy síkerült, hogy kaptam másfajta rugólemezt, és csináltam egy újabb rezgő kart. A rezgés azért idul el, mert bekapcsoláskor áram folyik a tekercsekben és az optó felé elmozdul a kar, majd azonnal le is kapcsol, és berezeg. Itt van néhány fotó, és egy AVi is a rezgésről. Szia.
És az a két tranyós új ÁK.? Csak egyirányba rángat a tekercs ?
Szia Pittyu!
Igen, csak egy irányban rángatja, mégis elegendő a kitérése. Nagyon egyszerű lett, itt van a kapcsolási rajza. (Ha nem indulna el, akkor forditani a tekercs kivezetéseken). Szia.
Szia Pittyu!
Nem kell leszoritani az asztalhoz egyáltalán! Semmi berezgést nem tapasztalok, erre a karra építem fel most az SMD-s LED-jeimet valahogy. A rugólemez méretei: (alul-21mm*felul-15mm*0.3mm, hasznos hossza 45mm). Szia.
HA_HA. Ez jó bonyolult lett. Eszembejutott hogy KB 15 évvel ezelőtt csináltam ( inkább átalakitottam ) egy harang húzót( !! )Aki előttem csinálta annak mindig elszaggatta a húzókötelet Mert astabilra akarta és ha valamiért nem jött ki az ütem akkor a három mázsa tépett.Ott volt egy PVC cső rajta a tekercs vasmaggal.Iskola ora adta az időpontot. Ott alkalmaztam , hogy reed patron a cső legtetején kapta a delejt -kihúzta a magot-a harang vissza lengett elérte a patront , de csak akkor húzott újra ha megint kiment a vas -- de akkor nagyobb lett az amplitudó és igytovább...Talán még mais azzal megy. És még a DIL mágneskapcsoló helyett csináltam triakos kapcsolót. Elnézést az OFF ért.
Szia Pittyu!
A mechanika talpa alá, semmi puha anyagot egyelőre ne rakj, mert azonnal csillapodik a rezgés. Majd kitaláljuk, milyen anyag kerülhet oda. Inkább "csak úgy", legyen az asztalon. Tapasztalni fogod, mennyire más ez a rezgés, az előző elektromos kapcsolások megoldásához képest. A kart és szerelvényeit, a kijelzőt, minél kisebb tömegben kell elkészíteni, mert erősen befolyásolja majd a rezgési frekvenciát. Változtattam a rugólemez hosszán, most ez a méret 37mm lett, 34Hz-en működik. Nyilvánvaló, ha rákerül a kijelző is, csökkenni fog a frekvencia. Azt szeretném, ha a működési frekvencia, legalább 25Hz maradna teljes felépítésben. Szia.
Igen , a súly a mi nagy ellenségünk. Nameg a levezető kábelek.Lehet hogy összegyűjtöm a sikertelen kisérleteimet , csak attól félek sok társunknak elmenne a kedve.
Szia Pittyu!
Szép lassan készül a rezgőkar a kijelzővel és a levezetésekkel. Erre egy külön nyákon lesz, a kicsatlakozása a kijelzónek, a mágnes mögött. Akartam egy még újabb kart csinálni, ahol egy úgynevezett "ostornyél effektust" is be akarok épííteni, de ezt már csak később tudom majd megtenni. Nevezetesen arról lenne szó, hogy rezgés közben az 1mm vastag nyáklemez-kar, csak az üvegtextil, a végén a kijelzővel, (nem sikban a rezgéssel van, hanem kersztben felerősitve), igy az a végkitéréseken tovább hajlik, (csap), aminek eredménye a karakterek méretének egyforma kijelzése lehetne. Ez egy régi meglévő probléma javítását tenné lehetővé. Már látom, hogyan működne egy ilyen rezgőkar. Szia.
Most estem haza, nehogy vasárnap jól érezzem magam , felkellett mennem pestre dolgozni. Hulla vagyok.Az ostor effektus---nem fog az agyam...
Szia Pittyu!
Nem olyan bonyolulu dologról van szó. Egyszerüen, egy kar rezgés közben, sokkal hajlékonyabb anyagból, a végállásoknál amikor visszafordulna, tovább hajlik ívesen mint az "ostornyél". Ennyi. Megvan az újabb optós kisérleti eszközöm, működik, de ennél többet vártam. Összerakva kijelzővel, elvezetésekkel, sokkal kisebb a kitérés mint ezek nélkül. 14.6V/034A van rajta, mégis kevés az amplitudó. Teszek fel egy archiv állományt képekkel, és egy kicsi AVI-t. Szia.
Szia Pittyu!
Átépítettem egy másik alapra, (van egy pár), ahol lemezelt vasmaggal és 0.35mm-es átmérőjű huzalból lett elkészítve a tekercs. Feltünő külömbségek vannak, nagy az amplitudó 220mA/12V-nál! Mégiscsak jó ez az optikai vezérlés. Ide teszek róla egy archiv állományt, és egy AVI kisfilmet, ahol mindekinek ezzel kivánok mégegyszer... amit a filmben láthat. Sziasztok.
Szia . Új kart csináltam , új óra panellal .Ha rugalmas lessz a kar vége , szerintem nagyon " elfognak dőlni" a karakterek. Mivel még nem szereztem távirányitót csak zagyvaságokat ir ki az enyém--leirva , de szivből-- Kellemes karácsonyt és boldog újévet kivánok mindenkinek.!!Talán jövőre már én is kitudom iratni az órával
Szia Pittyu!
Látom a kijelződ már rendben, de volt neked kék szinűben is, vagy tévednék? Pittyu! Nem a kar vége itt a lényeg hogy hajlékony legyen, hanem az egész kar. Ha ráérsz majd, csinálj egy kisérletet: Pl.: egy vasfürészlap egyik végét fogd be a satúdba úgy, hogy felfelé függőlegesen álljon. Majd a felső végére legalább 10-15 dkg súlyt rakj rá, (csavarok "drótozva", ez most a kijelző), és hajlítsd meg, engedd el. Oldalnézetből egyből meglátod miről is beszélünk. Ezt a tipusú kart, már csak jövőre tudom kifejleszteni. Szia.
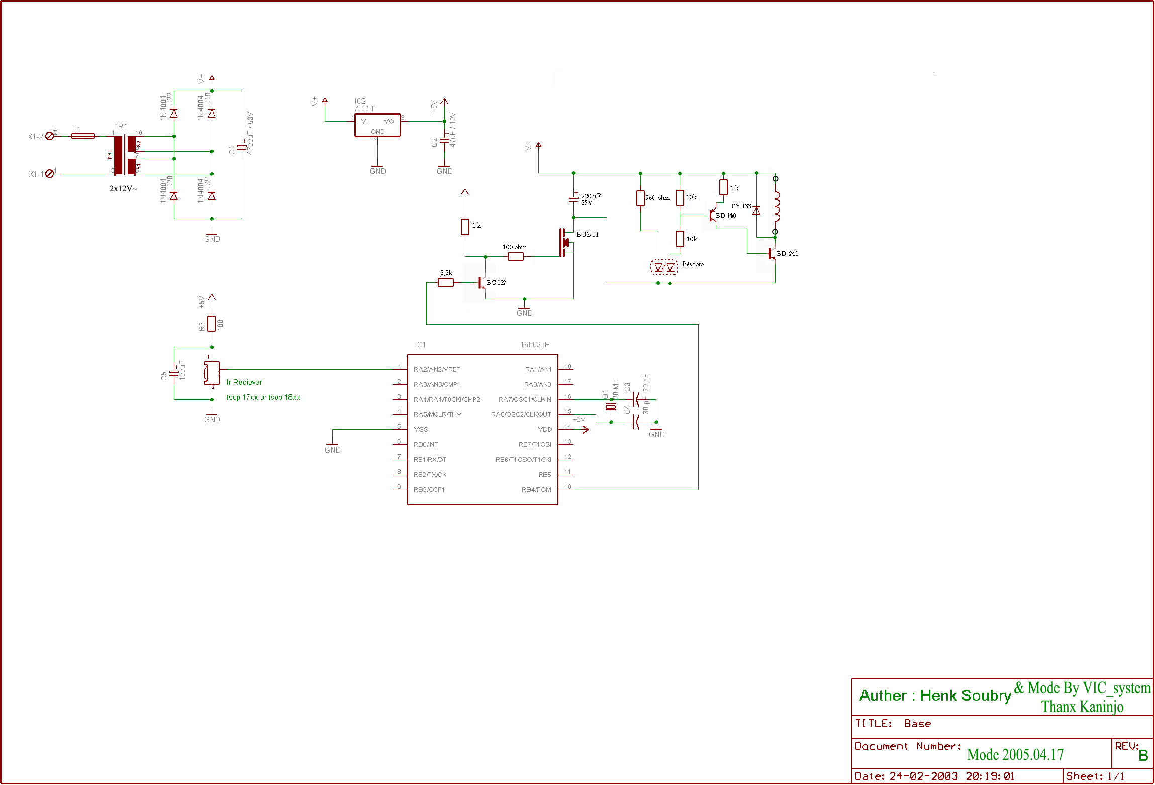
Sziasztok!
Elérkeztünk egy újabb fordulóponthoz, vagy fejezethez. A legújabb fejlesztés kétségtelen, az résoptikai önrezgő áramkör lett, amelyel már könnyen meg tudjuk valósítani a kar mozgatását (winchester fél-mágnes, vagy bármilyen, de csak kétpólusú mágnes). Egyszerűsége folytán, nem okoz gondot a megépítése, vagy az egész mechanika összeállítása sem. Itt a javított áramköri rajz, (Optis_rezges_1). Sok sikert az utánépítéshez, sziasztok.
Szia. Lassan kiforrja magát a projekt, és elkezdek egy végleges órát építeni. Az SMD kék és piros ledjeim túl nagy fényűek voltak, ezek a kivezetéses minik meg túl halványak. Tegnap még egy roncs távirányitóval át tudtam váltani óráról szövegre , de más funkciót nem csinált.
Szia Pittyu!
Itt van néhány véleges kép egy archivumban, (elől/hátul működés közben), és egy előlnézeti kép. Szia.
Még valami : hogy lehetne a ledek fényerejét autómatikusan változtatni ? Valahol már láttam rajzot , ahol kétbemenetű kapu vitte a ledet. Az egyik bemenetre adná a PIC az engedélyezést, a másik kapu(kat) fotoellenállás vezérelt 555 ös vezérelné.Bár a proci is tudná, dehát nemtudunk programozni.
Szia Pittyu!
Automatokusan egyelőre nem tudod, de egy jó programozó át tudná írni a kitöltést, hogy távival szabályozott legyen, és innen mehetne. Manuélisan meg tudod oldani egy kis BD tranyóval, a LED-ek tápfeszét a pufferről, ezen keresztül adod, és a bázisban egy trimmert, amivel szabályozol. Szia.
Sziasztok!
Amire érdemes odafigyelni, ha épül a Wand_Clock - A vasmag: 4 db "I" trafólemez egy tekercshez, legalább 85-95mm, de lehet 105mm hosszal is. - A tekercs: 660 menet 0.35mm-es átmérőjű CuZ huzalból. (Kb.: 4 sorban fér el!). - A légrés a tekercsek között, vagy a müa. távtartó hossza: 23-25mm. - Optikai kapuk tipusa: 534N, (4mm rés), vagy bármilyen, amelyik 4 kivezetéses és leg. 4mm-es rés van. - Mágnes, erről már sokminden elhangzott, de csak erős mágnes jöhet számításba, amejynek csakis két pólusa van. Sokat írtunk a winhester (fél)mágnesről, egyelőre ez tünik a legjobbnak. - Szemben, a jobboldali optikai rés az index a kijelzésért, (itt legalább úgy helyezzúk el a résoptót, hogy (30-45% kitérésnél már lezárjon), a bal oldali a rezgésért felelős. Ez utóbbit úgy kell beállítani, hogy a kar elmozdulásán belül legyen bekapcsoláskor, különben kézzel "lökdöshetjük" a berezgéshez. Némi időt vesz igényben a berezgés, de hát (0)-áról indul. Sok sikert az építéshez, ez az újabb instrukció sokat segíthet ebben. Sziasztok.
Sziasztok!
Sikerült ékezetesen is kiírni a köszöntő szöveget. Itt van AVI-ban. Sziasztok.
Ez igen !! Most az enyém itt rezeg magának már lassan egy hete,várom meddig birja a gyűrődést. Közben , hogy ne unatkozzak megcsinálom a PIC 2 klont.szilva segitségével és ATMEGA 8 - al egy labortápegységet. Boldog karácsonyt :pittyu
Szia Yello!
Meg szeretnélek kérni, hogy a legutóbbi optikai réssel vezérlelt önrezgő áramkörrel is rajzolj egy olyan szép kapcsolást, mint a H-hidas. Ide rakom az önrezgő rajzát Neked. Szia.
Szia Pittyu!
Már csak az ünnepek után lesz kicsi időm, amikor tudok foglalkozni egy újabb mechanikai és elektromos összeállítással. Itt akarok majd folyamatosan képeket, ábrákat is készíteni az építésről, elejétől a végéig! Ha minden jól megy, egy pár nap alatt megépíthető lesz. (Be kell szereznem előtte jónéhány alkatrészt, mert már mind elfogyott). A Tied mire vár? Remélem folytatod az építést. Szia.
Szia Yello!
Van itt egy újabb kapcsolás, ahol at LM2941-et helyettesítem egy BC-vel, és egy FET-tel. Ezt a kapcsolási rajzot is felteszem, mert nálunk hetekbe telik, amig beszerezhető lenne. Nemigen tudom kivárni, igy ezzel a megoldással lett felépítve az új áramkör. Itt a rajz, és az áramkör képe. Szia..
Szia Pittyu!
Megépítettem egy újabb áramkört, amelyben az LM2941 helyettesítve lett. Ezen az áramkörön rajta van a tekercsek vezézléséhez, a kijelzőhöz szükséges összes eddigi megoldás. Elég egyszerű lett, hogy a (multis H-hid) lekerült róla, amelyet egy megerősített végfokkal ellátott vezérlő áramkör helyettesít. Itt a felépítés folyamatában készült képsor egy archivumban. Szia.
Hello!
Bocs hogy csak most írok de karácson.... Szép lett a lyukas panelon felépített áramköröd, ehhez kell türelem grat hozzá Lassacskán már csak a kész nyák kellene hozzá! ![]() Viszont megcsináltam a kapcsolási rajzot! Üdv!
Szia Yello!
Elnézést kérek Tőled, de nem azonnal gondoltam a rajzolást). Ez aztán igen! Tökéletes lett ez is! Mostmár el tudom mondani, mégiscsak lesz belőle valami. Most a kart és a kijelzőt szeretném egy nyákon elkészíteni. Itt is van az SMD-s prototípusa, kettő is. Köszönöm a rajzot, szia.
Sziasztok!
Elkészült az újabb változat is, működik. Ez az óra igen könnyen életre kelt, nem sok gondom volt vele. A 7-szegmens 5. LED hozzávezetés szakadt volt. 0.15mm átmérőjű huzalalokkal van a kijelző levezetve összesodorva, egy egységet képezve. A sodrat vékony szigetelőanyaggal be van tekerve, hogy a rezgést elviselje. Itt egy archivum a végleges órámról, és egy kép. Sziasztok.
Jó lett gratulálok. Ha ezeket a led levezetéseket valahogy jobban meg lehetne oldani.....Egyenlőre a labortápot csinálom , utána én is véglegesítek. Találtam a cégnél
vastag plexit, abbol csinálok dobozt , had lássa a nép . ( előlről takarva a mech. de ha megforditod látszik "a kétkezi, verítékes munka" |
Bejelentkezés
Hirdetés |






















vastag plexit, abbol csinálok dobozt , had lássa a nép . ( előlről takarva a mech. de ha megforditod látszik "a kétkezi, verítékes munka" 




