Fórum témák
» Több friss téma |
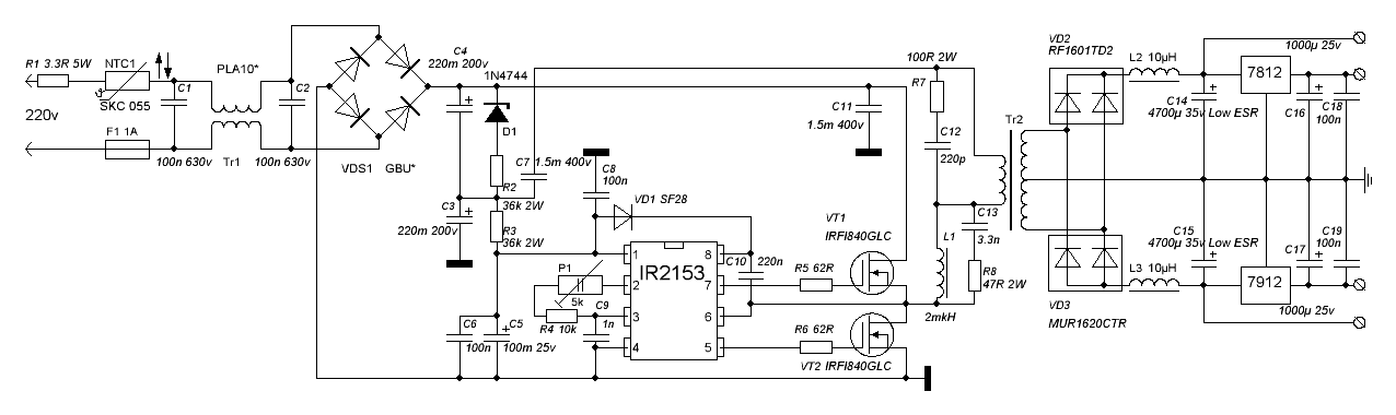
Majd el felejtettem, a nyáktervben a sönt ellenállások mindenképpen SMD-k legyenek.
A lábas jószágoknak eléggé nagy az induktivitásuk és hajlamosak zavarkeltésre. Úgy nagyjából rendben van a terv. Bár a teleföld réteget nem tudom hogyan kell átváltani.
Igen vagy nagyon nagy hülyeséget kérdeztem?
Hát uram ne haragudj, de ha nem tudod mi az a feszültségosztó, akkor ne építs még kapcsitápot!
Egyébként két ellenállásról van szó, 1M/1,1k , a kettőt összekötös egyik lábuknál, a szabad lábakra kötöd a mérendő jelet, az 1,1k mindkét lába pedig a hangkártyára megy, ezzel az értékel 200V bemenőből 200mV-ot csinálhatsz a műszer számára.
Az elején egy kicsit féltem az SMD-től, de aztán a végére egész jól bele jöttem.
Az R8-as ellenállást én is így számoltam ki, csak soknak tartottam 1,2Mohm-ot, ezért kérdeztem meg. A kapcs.rajzodon itt 2db ellenállás van (R8 és R9) gondolom azért kell a kettő, hogy a teljesítmény elosztódjon rajtuk. A teliföldet pedig úgy tudod megjeleníteni, hogy amikor betölti az eagle a *.brd-t, akkor a RATSNEST(TOOLS menüpont) paranccsal megjelenítheted a teliföldet. A rétegeket pedig a DISPLAY(VIEW menüpont) paranccsal tudod ki- bekapcsolgatni. Azért írtam le ennyire pontosan, mert nem egészen tudtam, hogy mire gondolsz. Szerintem akkor ez lesz a végleges verzió! Köszönöm szépen az eddigi segítségedet, sokat tanultam belőle! Üdv: stefi
Ez így nem igazán jó. Gondolj bele, ha a graetz negatív kivezetését nem forrasztod be az alkatrész-oldalon, akkor az egész áramkör nem kap tápfeszültséget! Bár ez végülis nem akkora nagy probléma. De a két 47µF-os sokkal közelebb kellene rakni a kapcsoló fethez! A vezérlő IC és a fet gateje is nagyon messze vannak egymástól, az van vagy 2cm!
És egy javaslat: A Q1 helyére tegyél be egy állított tokos fetet, így máris jobban látni fogod hogy rengeteg hely van még ott.
Attila!
Miből gondolod, hogy ha hosszú a vezeték a gate és a vezérlés közt akkor az gy nem jó? Tudok mutatni egy 1500W-os inverter nyáktervét ahol 8-10cm a vezeték.
Azért, mert a fetet vezérlő IC kimenete és a fet gate lába közti vezetékszakasznak ellenállása, de főleg induktivitása van. Ez az induktivitás a parazita ellenállásokkal és kapacitásokkal (illetve a fetével) integráló tagot képez. Ez pedig nagyon nem jó, mert egy aluláteresztő szűrőn nem lehet átzavarni tetszőlegesen gyors felfutó élű négyszögjelet. Márpedig egy kapcsolóüzemű tápegységben általában ilyen jellel dolgoznak a fetek.
A hosszú (pontosabban 'nagy' induktivitású) vezetősáv tehát csökkenti a fet átkapcsolási idejét, azáltal megnöveli a disszipációt és csökkenti a hatásfokot. Rosszabb esetben az áramkör működésképtelenségét is okozhatja.
Egy vezetéknek csak akkor van számottevő induktivítása, ha kanyarog, az a szakasz nem tudom hol 2 cm stefi nyáktervén.
A nagyon gyors nyitás és zárás sem jó mert nagy belengéseket hoz létre a Drainen. Valószínüleg te is ismered a Ui=L*dI/dt összefüggést. Ezeket a belengéseket utána meg el kell fűteni snuberrel vagy tranziens diódával. Tehát nem kell törekedni a lehető leggyorsabb nyitásra zárásra. Ez nem digitális erősítő ahol hol nyitási zárási veszteség beleszól még a torzításba is. Egyenes vezetékeknek nem számottevő az induktivítása. Persze nem 100m hosszról beszélek
Megpróbáltam átrendezni, hogy közel legyen a gatehez a vezérlő IC, nem tudom, hogy ez így jó-e.
De a a fetet nem tudom a kondikhoz közelebb rakni, ez nagyban befolyásolja az áramkör működését, mert akkor át kell rajzolni az egészet.
Nem vettem észre, hogy beszélgettek a kapcsolásról, csak most látom.
De közben átalakítottam Attila86 véleménye szerint több kevesebb sikerrel. Akkor maradjak az előző verziónál?
Igen, valóban lehet hogy a túl gyors kapcsolás sem jó! De lassítani 'szándékosan' is lehet a felfutást ha netán túl gyors, gyorsítani viszont a nyákon utólag nem igazán lehet.
Én speciel eddig amilyen kapcsolóüzemű nyákot terveztem, ott vért izzadtam hogy az NE555 kimenete ne 6mm-re legyen a gate-től hanem csak 2mm-re. De én kapcsolóüzemben nem vagyok annyira nagyon jártas, jó lenne ha elmondaná a véleményét valaki hozzáértőbb is. (Potyo, itt vagy? )
Szerintem felesleges ennyi verzióban felrakni a tervet, csak a fórum tárhelyét növeli. Lényeg az egészben hogy a nagy áramú részeken az elektronok egyértelműen, határozottan lehetőleg egyszerű és rövid úton menjenek el a célig
![]() Részemről talán annyi, hogy a Source jobb bal oldalára oszd el a 2-2 söntöt szimmetrikusan, hogy az elektronoknak nehezebb legyen jól járható utat választani ![]() Gondolkozz elektron fejjel A másik oldalt nem tudom még mindeg előhozni, de én pl úgy csinálnám, ahogy ismerem az Eagle képességeit, hogy a puffetektől a Souceig,és a többi cucchoz szintén jól járható úton vidd a vezetéket. Körülötte sz üres helyeken hálós árnyékolással borícsd a nyákot felül. De nem az egészet! Csak a trafó feléig. A felétől már a kimenet GND-jével kell árnyékolni. A Primer 0-t és a szekunder GND-jét szerintem összekötheted egy zavarszűrő kondival 1-2nF/2kV.
Ok, köszi szépen a segítségedet!
Így vissza olvasva egy kicsit tényleg sok verziót raktam fel, de a munka hevében nem figyeltem erre, ezért elnézést kérek a moderátorokról! Amúgy hálós árnyékolást raktam mindkét oldalra és úgy, ahogy mondtad, de nem tudom nálad miért nem lehet megjeleníteni. Akkor a hétvégén neki is állok építeni, addig is BUÉK mindenkinek!! Idézet: „A Primer 0-t és a szekunder GND-jét szerintem összekötheted egy zavarszűrő kondival 1-2nF/2kV.” Ez a kondenzátor szigorúan csak is életvédelmi, úgy nevezett Y-kondenzátor lehet! Átütési szilárdsága legyen a lehető legnagyobb.
Sziasztok
Ereszkedjetek le hozzám, a problémám rém egyszerű 230V~ból szeretnék egy 32v 2A, és egy 15V 2A-t DC-t kinyerni, némileg stabilan. Alkatrészforrásom főleg egy 200w-os AT tápegység, vadi új, és mivel így karácsony után anyagi helyzetem katasztrofális...... Értelmi szinvonalam az átlagosnál jobb, de a kapcsolós tápokat leszámítva Kérek segítséget
Én nem tudom megnézni a terveket mert csak 4,11 em van.
Azért ennél a gét dolognál vannak fontosabb szempontok is, ha lehet, akkor inkább azoknak kell nagyobb prioritást adni. FET megható célIC-t célszerű használni! Ezek elég kicsik ahhoz, hogy mégis közel lehessen rakni a fetekhez, emellett tisztességes megjató áramot tisztességes fel és LE futóéllel biztosítják , vezérléséhez nem kell nagy áram (C be is elkhanyagolható) csak néhányszor 10uA , szóval ezzel lehet nyerni pár centit...
Helló!
Az önrezgő tápodban az 56nf-os kondik feszültségértékei 250V-osak, valamint a 68nf-os és 1uf-os kondik hány Volt feszültségűek legyenek? Egyébként a 220uf-os elkoval párhuzamosan a 680nf-os csak szűrés ként kell? :nemtudom:
C4,C5 56nF / 400V (kisebb feszültségű nem jó !!!)
C3 68nF / 63V C7 1µF / 16V helyett 4,7µF / 16V R6 330 ohm helyett 10k ohm R7 330 ohm helyett 510 ohm R2 330k heylett 1M ohm L4 60uH-re modosult. C2 csak akkor kell ha az elkó rosszul tűri a nagyfrekit. A nyákos verzióból már kihagytam.
Köszönöm a segítséget!
Az elko bírni fogja a nagyfrekit, mert kapcsitápból termeltem ki.
Üdvözletem mindenkinek! nem tudja valaki hol lehet Litz-huzalt szerezni?
Szerintem sok 0,1mm-es huzalból már elég jót tudsz csinálni.
Sziasztok 1 olyan kérdésem lenne hogy ebből a kapcsolásból (csatolt fájl) és az ETD 59-es magól hogyan lehetne kihozni 2*80V-ot 1500W-on ha egyáltalán lehetséges.
üdv.: Roland
Heló,
1500W kinyeréséhez nagyobb fetek vagy nagy IGBT-k kellenének. Ezeknek a meghajtásához szerintem már nem elegendő az IR2153. Vagy másik cél IC-t kellene alkalmazni, vagy a 2153 kimeneteire további fet meghajtást rakni. Ez a komolyabb fet meghajtás lehet diszkrét, akár 1-1 komplementer tranzisztorból, vagy akár mondjuk egy IR2110. AZ IR2110-nek kb 6-8x nagyobb kimenő árama van mint az IR2153-nak. Bekötése egyszerű: Az IR2153 8 as lábát az 1-es lábra tenni, és a kimeneteire meg a 2110 es bemeneteit. Az adatlapjából könnyen ki lehet a további bekötést következtetni. Ezenkívül tulajdonképpen még minden mást le kell cserélni nagyobbra. Gratz, puffer, kimenő egyenirányítás, kimenő puffer... De ugye azt tudod hogy ennek a tápnak nem stabilizált a kimenete!
Hello igen tom hogy nem lessz stabilizált de nem is kell mert erősítőhöz lenne. Meik megoldás lenne a legegyszerübb megvalósítani?
![]() És hogyan tudnám kiszámolni hogy mekkora és mennyi menet kéne a megtekercseléshez?
Rezonáns táphoz elég lehet az IR21531, akár 1,5kW-ra is, csak megfelelő (kis gate töltésű, és kis DSon ellenállású) fetet kell hozzá keresni.
De a kérdésre a kondkrét valasz az, hogy abból a kapcsolásból gyakorlatilag sehogy.... nem csak az alkatrészeket kellene módosítani,, hanem a kapcsolást is.
És mien kapcsolást tudnál ajánlani ami ekkora terhelésre megfelelő?
Olasd el ezt az oldalt Az kapcsolás jó ekkora teljesítményre, viszont nem könnyű megépíteni, érteni kell a működését hozzá, továbbá induktivitásmérő és oszcilloszkóp (+ a mérés idejére leválasztó trafó) használata is erősen ajánlott a beüzemeléséhez.
A trafót sem a szokásos módon kell megtekercselni, itt a HE-n is találsz egy cikket erről a témáról. A weblapomon levő másik (a PC-táp trafós) önrezgő táp kisebb teljesítményű, de már tervezek egy olyan módosítást, ami jóval nagyobb teljesítményekre is alkalmassá teheti. azonban erre határidőt nem tudok mondanmi. Ha úgy érzed a cikkek elolvasása után, hogy képes vagy a táp elkészítésére, illetve tudsz értelmes kérdéseket feltenni, akkor (gondolom a többiek nevében is írhatom) szívesen segítünk a méretezésben. |
Bejelentkezés
Hirdetés |












