Fórum témák
» Több friss téma |
Fórum » Wand Clock
Szia . Megakadtam, készvan a távirányitóm de nem működik. Ha tápfeszt adok egy gombnyomásra kiadja a infrának a kódot de több gombnyomásra semmi. Újabb tápfesz adás megint egy sorozat. Oszcival nézem a 17 es lábat.vicsys oldaláról töltöttem le a hexet.
Hopp , mostmár megy a negyedik kvarc +22 nF helyett 22 pF .Lassan megunom és elkezdek repülőzni.
Szia Pittyu!
Ilyen hidegben "lefagy" a szárnya a madaradnak! Inkább ülj be a jó meleg kis műhelyedbe, és indist el azt az órát, hadd lássuk mi is. Szia.
Most anyaghiány van, se a SOS electronic se a HE store nem küldte a rendelésemet. Most két sérült repcsit javitok, és egy depron SU 27 et épitek ujra.( a múltkor felakadt a fára és rögökkel kellett leverni.)
Hogy ne unatkozzam ,( este hattól mostanáig) teljesen újjá építettem a SU-t Meg kijavítottam a kéttörzsüm sérüléseit.
Szia Pittyu!
Nem tudod hová lettek a Wand_Clock-os fórumtársaink? Csak azért. mert Rajtad kívűl és Yello társunk kivételével mindenki elpártolt a topikról... Mindenesetre, ide rakom az utolsó Wand-dok filét, immár a 8. a sorban. Nem akarok erről többet már írni, mert szerintem senkisem foglalkozik komolyabban a dolgokkal. Szia.
Én is itt vagyok ám..
Bár én csak elindítottalak.. a többi a te érdemed...
Én Zoli15 el feladtam rendelést , és még nem érkezett meg az anyag. Mostmár ideje lenne. Írtam is , hogy pihentetni fogom a témát. De nem akarom elhanyagolni.Ha lessz egy kis időm a vinyós megoldást akarom megvizsgálni behatóbban. A repülőimmel is kell foglalkoznom ,mert elhanyagoltam őket.Rengeteg karbantartás és új építés van tervbe véve.
Sziasztok!
Mindenkit üdvözlök aki itt van, mert azt gondoltam "bedugult" a topik. Volna itt egy kérdés, amely igazából Pittyu barátunknak szólna: az a rugólemez amiből több méretet is vettél, (gittelő lemezek), hogyan válltak be? Milyen rezgést sikerűlt vele létrehozni? Mennyire "acélos" az a lemez? Sziasztok.
Az is jó volt, csak "karcsúbbra" kellett vágni. Azóta szereztem véknyabb de acélosabb lemezt.
Szia Pittyu!
Pont azt szeretném megtudni, hol lehet 0.25-0.3 mm vastag jó mínőségű acéllemezt beszerezni, vagy mi az ami ennek a megfelelője lehetne. (Mi tartalmaz ilyen típusú lemezt, vagy milyen szerszám?). Nem akarok egy egész táblát megvásárolni. Szia.
Ami nekem van, azt egy lakatos barátomtól kunyiztam. (nem kissebségi ) Ha eljutok hozzá összeszedem a maradékot , és eljuttatok belőle neked és zolinak is.Valami nagy böhöm gép hézagolásához használták.
Sziasztok!
Alaposan átméregettem mechanikusan a meglévő óráim, és ezekből az adatokból újra írtam a dokumentumot HTML formátumban. Az itt közölt adatokat többször is leellenőriztem, remélem már nincs több hiba a leírásban. - Ha valakinek lenne ezzel kapcsolatban megjegxzése, szivesen venném ha megosztaná velem. Sziasztok.
Szia Bbatka!
Újra elővettem A magicwand-clock programokat. Nem hagyott nyugodni az a a tény, hogy a többszörözést áramköri formában nem tudom elindítani. Több 2*ező kapcsolást is kipróbáltam, de nem indul el a rezgés. Nagy valószinűséggel a kisfrekvenciás kvarc az oka! (32768Hz). már olyan kapcsolást is kipróbáltam, ahol 5 darab inverterrel van megoldva az oszcillátor. Nem rezeg be!. Igy a kétszerező / kétszerező kapcsolásomat sem sikerült kipróbálni. Az oszci az most egy CD4049-el van megoldva, a tóbbszörözés, az egy CD4070-el kialakitott áramkörrel menne. (Mindenképp az oszcilátornál van a gond!). Tudaz-e ehez a frekihez működő rajzot valahol? Szia.
Szia Bbatka!
A kapcsolási rajz lemaradt, amivel most kisérletezek... Elnézést, szia.
Nemrég találtam még két kapcsolást.
Szia Bbatka!
Köszönöm az újabb rajzokat. Az a helyzet van, hogy itt az oszcillátor nem indult el semilyen kapcsolással eddig. Szkóppal mérve egyáltalán nincs rezgés. Ezért nem tudtam továbblépni ezzel a megoldással. Ami biztató, hogy egy hangolható tranyós oszcival, (kb.:130KHz-en!), menne szépen ez a program, de természetesen, csakis akkor lenne jó, ha a kvarcoszcit tudnám hozzákötni négyszerezve. Szia.
Hello!
A 32768-at esetenként elég nehéz berezgetni. Esetleg próbáld meg egy műveleti erősítővel, vagy 339-es komparátorral. (Az 1Mohm helyett is legalább 4,7Mohm-ot kell használni.) De akkor már miért nem egy magasabb frekis kavicsot járatsz és osztod le a megfelelő frekire? A kétszerező után a freki ugyan kétszeres lesz, de a kitöltés messze nem szimmetrikus. Egy PLL vagy FLL kapcsolás, talán sokkal precízebb, vagy ésszerűbb lenne. üdv! proli007
Ha belebotlok valami oszci kapcsolásba, akkor majd felteszem. Tranzisztoros verziókra emlékszek.
Az a célunk hogy az alacsony áru órakvarcokat tudjuk használni. A pontosságuk hosszútávon is jó, hisz erre vannak kitalálva. A harmadik feltétel hogy 2 hatványa legyen a TMR0 előosztója miatt.
Szia Proli007
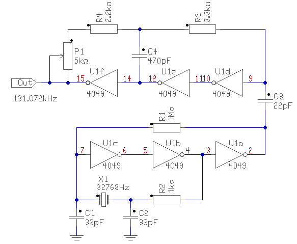
Az volna a cél, hogy egy 131.072KHz-es frekin működő generátor hajtsa meg a PIC CLK IN bemenetét. Erre azért is szükség lenne, mert Bbatka már átírta az asm filét, igy ezzel kellene az órának jól és pontosan működni. Néztem nagyobb frekis kvarc felhasználásával is a lehetóséget, pl. 4.194404MHz, (/32), ez egy 4060-al működne, de ilyen kvarcot nagyon nehéz beszerezni. Ezzel a 4060-al megépitett oszci és osztóáramkörrel, már tudtam működésre birní, de természetesen igy nem lett pontos, mert egy 4.3xxMHz-es kvarc lett beletéve. (A Q5 kimeneten 138.xxx KHz jelenik meg). Azért a rajzot iderakom, miképpen lett megoldva. Szia.
Szia Bbatka!
Természetesen ezt is kipróbálom majd, de ha sikerül egy nagyobb frekisből leosztani a jelzett frekit, akkor teljesen kész lenne azzal a megoldással is az óra. Szeretném én is a 32768Hz-es kvarcot még mindig "előtérben" helyezve alkalmazni, ha összejönne a négyszerezése. Szia.
Sziasztok!
Beidítottam a 32768Hz-es oszcit! Maga az oszcillátor valóban tökéletes, de a duplázása már bizonytalan... ( Itt a javított rajz). Kihagy jónéhány impulzust, igy késik az óra. Még csak a duplázó megy, (65536), de ha ezt is megduplázom, teljesen bizonytalanná, labilissá változik. - Ezzel a projektel egyelőre felhagyok, mert inkább egy új PIC-óra programmal kezdek el foglalkozni, az talán hamarabb meglesz. Sziasztok.
Valószínűleg nem 50%-os a duplázott kimenő négyszög. Szerintem ez a probléma. Ha megnézed azokat a duplázókat, amiket feltettem, ott korrigálni kell a frekvenciához a passzív elemeket.
Szia Bbatka!
Minden bizonnyal igy van. Csak már elfogyott a türelmem, hogy egyszerű kapcsolásokkal nem lehet rendesen megoldani ezt a töbszörözést. Nem akartam túl bonyolult áramkörökkel felépiteni, mert annak itt nem sok értemét látom. Az egyszerűsége miatt láttam mág ebben a projektben lehetőséget arra, hogy egy olyan Wand Clock legyen, amely néhány gombbal beállítható, és valóban óraként működik majd. - Most egy teljesen új projektet szeretnék elínditani, amely teljesitené a fentieket. A program írása a "0"-ról indul, és bárki bekapcsolódhat aki tud PIC-ket programozni, sőt, csak erre alapoznám a további elképzeléseket. Szia.
Hello!
Összedugdostam egy panelen ezt az áramkört. Működik, de tudom, hogy műszakilag nem a legszebb megoldás. Úgy oldottam meg, hogy a 32768 szinkronizálja a szabadonfutó oszcit. Ha a poti jó helyre van állítva, akkor stabil a dolog. A szinkronizáció a kétcsatornás szkópon jól látható, meg az is mikor kiesik és mikor van jó helyen a szabadonfutó. 4..5V között működik. (Minden esetre, nem tudom miért nem jó a procinál a 32768. A pontosságnál, úgy sem lehet 20ppm-nél nagyobb, és a frekit is korrigálni kell. Azt meg macerásabb, de talán jobb a programban megoldani.) üdv! proli007
Szia Proli007!
Na ezt azért még ki fogom próbálni, már csak azért is, mert nem bonyolult a megoldás. Ha igy működne, azt nagyon megköszönném, mert lehet hogy jó lesz ez az óra mégis? Szia. |
Bejelentkezés
Hirdetés |














