Fórum témák
» Több friss téma |
Nyugotan epitsd meg az erositot 37 voltos szekunder veszultsegel nekem is ennyirol uzemel stabilan madnem 2 eve, durvan 51 volt jon ki a kondik utan. Nekem is URBAN om van es tokeletesen uzemel, ha jol megipited akkor egy kezdo HI-END kategoriaju erositot kapsz. Bulizasra azaz "bogetesre" en mas vegfokot ajanlanek. De te tudod mire akarod hasznalni.
Ez az eb sajat tapasztalatom a QUAD-al
Köszi
A sprint layoutba is ugyanez van megrajzolva, csak a 2 végtranzisztor abba MJ? Amugy ugyanazok az alkatrészek kellenek hozzá?
Az MJ tranyó, csak egy tipp volt a BD-k helyett.
A nyákon kívül nem kell mást áttervezni. Ezek olyan 750-800 Ft-os tranyók, a BD 249c az kb 250-300 Ft. A bédék nem megbízhatóak, hidd el! Pénzkidobás, mivel úgy is elromlik a Quad-ban, hacsak nincsen velük oltárinagy szerencséd. A 200VA-es trafó egy db 100W-os csatornához optimális.
A BD249C-nek csak 2 baja van.
1. -ha hamis 2. -csak 100volt a CE feszültsége Ide legalább 140voltost célszerű tenni sokáig akarjuk hallgatni. Japán tranzisztorok közül kell válogatni. Régebben meg volt a 2N3442 de az mondjuk TO-3-as tokozású.
Igen! Teljesen egyet értek. Legalább már ketten vagyunk, így hátha hisznek nekünk. Amúgy a HQ-nál az Mj15003 ONS gyártmánya eredeti, nekem is azok vannak a quad-ba.
Nekem régen 2N3442 volt benne. Soha nem volt vele gond pedig +-56v-ról járt (BEAG APT-100 300W-os toroidja egyenirányítva)
De van a Japán 2S* szériában is jópár amin megfelel.
Nekem is MJ illetve MJL tranyók jöttek be a legjobban a QUAD-405-höz, nomeg az öreg 2N3055 !! de abból a régi alu kupakos Tungsram, vagy Motorolla, vagy újabb onsemi, és semmiképpen sem CDIL!
Tungsram 2N3055-tel jár egy QUAD-405 +-50V-ról, üres járatban meg kap +-55V-ot, már vagy 10 éve egy mélyládában, ráadásul 4ohmos hangszórót hajtva.....Nos ezek után mondhat bárki bármit a QUAD-ról, mert állítólag nem szereti a 4ohmot, és állítólag +-50V a max feszültség amiről még stabil és biztonsággal üzemeltethető.
Amúgy BD249-el sztem jobb hangja van. Ezt nem tudom miért mondom, nekem jobban tetszett. Persze akkor csak +-42v-ról ment.
Valamivel? En mások véleményét is várnám, hogy megéri e ez a befektetés. Opa604-et írt még valaki.
Ezt neked kell eldönteni, hogy megéri-e neked.
Kérdés: mi a többi egységed a rendszeredben? Van-e értelme és hallható-e lesz ez a javulás nálad? Nálam abszolút hallhatóan jobb lett NE5534 után az OPA604. Megéri-e neked ez a befektetés, mert akárhogyis, 1000-1500Ft között van az ára egy ilyen IC-nek szemben az NE5534 100-200Ft-os árával. Tehát nem mindegy, hogy 400Ft vagy 3000. Vannak-e olyan minőségű kábeleid, műsorforrásod, lemezeid, tered, ahol ezt ki tudod használni, mire szeretnéd használni a rendszert, stb..stb..? Úgyis te leszel a hunyó ebben a döntésben, ugyanis te fogsz dönteni, de minimum ezeket mérlegeld mielőtt választasz.
Én PA hangfalakon próbáltam, sok érdemi különbséget nem hallottam. Talán a magasai nyitottabbnak tűntek, nem volt olyan sziszegős. A fejhallgató erőlködőmben vannak OPA 134-ek, ott egyértelműen verik az 5534-et, de még a tl-eket is. Az olcsóbbak közül csak a JRC 2068D vetekszik vele, bár ezt a Quad-ban még nem próbáltam, mert dual op-amp és öszze-vissza kéne hajtogatni hogy belemenjen.
helló Dex. kicsi vagyok. Bocs hogy későn válaszolok csak egy darabig nem néztem a fórumot, a tápot megcsináltam rendesen áttekertem a szekundert, pufferkondinak most próbaképpen van 2X 2000µF/50V ( ezt találtam itthon..) de gond nélkül megy, és csak 0.1V eltérést mérek a + és - között de van mikor azt se méri a műszer.Tehát jó lett a trafó!
kössz a segítséget, am. még nem mértem ki mindent ennyire precízen, nem volt rá időm, amugymeg ha mérek szinte mindig hasonlitom a jóvégfokhoz. ( még jó hogy pont egymás mellett van a kettő XXD). ha van vmi csak irj, most már megnézem többször a fórumot.
Nektek volt szerencsetek ossze hasonlitani a quad-405 ost es mas erositoket egymasal? En durvan 2 eve hasznalok quadot, edig nagyon megvoltam vele elegedve most van folyamatban egy csoves elo erosito keszitese is. De most szereztem egy komplet sony erositot 2x70w tipusa TA-FE370 nem ojan regi kiadas, van bene egy hibrid vegfok IC azaz STK4211 II ,,,,,hat nem is tudom mit mondjak nagyon szomoru vagyok, mert valamivel tisztab, a quadnal, jobban meg lehet kulonboztetni a hangszereket egymastol valahogy tomorebb tisztab hangzas, mi avelemenyetek? Tenleg lehetseges ez?
Hát én nem is tudom, nekem volt egy STK IC-s erősitőm csak nem sokáig használtam mert ellőttem benne vmit, szal nem emlékszek rá milyen volt a hangja, de az STK erölködőket nagyon dicsérik.Szerintem keress az ic-ről adatlapot, és a paramétereket naggyából össze lehet hasonlítani.
Quadot meg nem olyan régen csináltam és nekem tetszik a hangja, pedig egyszerű urbános, még nincs tuningolva, de azbiztos hogy szebb hangja van mint a TDA1562 es erösitömnek. azt sokáig használtam, de most a quad lepipálja! A csövesekről meg annyit h. akárhol olvastam vagy hallottam róla, mindenütt dicsérik hogy a csövesnél nincs jobb. Bár én még nem csináltam csöveset és még nem is hallottam igazán csöveset szólni, de tervezem h. egyszer fogok csinálni.
Tehat quadhoz ajanlom a csoves elofokot, kicsit szeb lesz a hangja. De ez az STK valami mas, mintha tistzabb, egyepkent ma kerdeztem es rendelesre durvan 100 euro szoval szeritnem nagyon draga valami csak van bene ha ien sokba kerul nem?
Valószínű az a helyzet,h a Sony hangkaraktere"jobban passzol"a berendezésedbe,mint a quad-é.Az STK ic-knek elég jó hangjuk van,megközelítik a quad-ot,de szerintem kicsit alatta maradnak.
Az OPA ic-k papíron mindenképp jobbak az 5534-nél,de PA hangsugárzókon nemigen"jön át"ez a(z egyébként csekély)auditív különbség.
Ezzel egyet ertek de szerintem a celestionokat ki kellene csereljem , hazilag keszitetem mar hangfalakat de csak olcso MNC es mas haonlo olcso kinai hangszorokbol. Tutok ajanlani valami ojan hagszorokat amikbol minosegi hangfalakat lehet epiteni tehat markara gondolok, peldaul AUDAX, MONACOR....
Helló!
Szerintem nagyon sok 100 euró az STK-ért. Igaz, hogy már nem kapható, de az alternatívái 2ezer forint körül beszerezhetőek: Link Üdv
Szia.
Az STK val nekem egy bajom van, ha elszáll az egyik oldal cserélheted az ic-t. Míg a Quadnál pár száz forintból kicseréled a végtranzisztort vagy ami elszállt. Én most a VF-2 KD mester mod-ját építem majd meg. Nekem is van STK-s hifi-m(pioneer), őszintén nem tetszik, de nem a végerősítő része hanem az előfok, egyszerűen olyan részeket visz a zenébe ami az eredetiben ott sincs, nagyon emeli a mélyet és a közepet bármilyen beállításon. Én ha zenét hallgatok, a zenét úgy akarom hallgatni ahogy eredetileg feljátszották, a dob az ne egy óriási dübörgés legyen ha a zenében nem az. Van egy 3 csatornás quadom, tökéletesen szól, igaz most betegeskedik valami kontakthibája van. Mélynek egy tölcséres mélyet használok, nagyon szép hangja, isteniek benne a dobok (rockzenét hallgatok). Közép magasnak egy garry közép magast, nagyon szép hangja van így a rendszernek pedig féltem mert összesen 8800mikroF csak a kondi és kevésnek találtam, gondoltam majd dinamikatorzítást okoz de füllel nem hallom, nekem tökéletes a quad.
Tisztelt Szakértők !
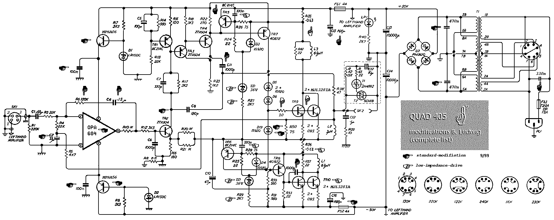
Három Quad 405 ös kapcsolást ismerek: He- ban megjelent kéttekercses majd az abból fejlesztett háromtekercses populáris verzió(a legelterjedtebb), illetve az Urbános modern átdolgozás. Kérdésem az lenne hogy a régi kéttekercses miben szenved hiányosságot, mivel rosszabb, mint a 3 tekercses bátyja. Illetve hogy az Urbán-féle átdolgozás rontott vagy javított az eredetihez képest ? Csak bátran a tapasztalatokkal ! Előre is köszönöm.
A 2 tekercsesrol meg nem halotam, nekem URBAN van de szerintme vissza lepes az eredetihez kepest mivel BD249et hasznal ami max 100voltot bir szoval nagyon hataron dolgozik, es a nyak is nagyon zsufoltan van kialakitva.
Szasztok!
Van egy 2X65W os Quad405 ös erősítöm amibe tönrement a táp Az lenne a kérdésem hogy nem tud valaki esetleg mondani valami adatot a tekercs házilag való legyártásához ?előre is köszi Dani
Szia!
Elég sok adatra van hozzá szükség! Milyen a vasmag, hány voltosak a szekunderek, mitől 65W-os(tápfesz, vezérlés)...? Ha biztos, hogy a trafó szállt el, akkor a régi tekercs letekerésekor meg tudod számolni, hogy hány menet van rajta, meg tudod mérni a drót vastagságát. A hálózati trafón 230V van, ezzel azért vigyázat!!! A keresőbe beírod, hogy "Transzformátor", sok okosságot találsz!
Értem.igazábol nem én csinálnám mind ezt mert én annyira nemvagyok benne.Egyik ismerősöm jobban ért hozzá...De minden esetre köszi az infókat.És valószínű hogy még fogok ide írni egy kis help ért
Én ismerem, ezt építettem meg, csak nem két végtranyóval.
És egy nagyon-nagyon jó hangú!
szia.
Nálam ez (is) működik. Szerintem mindenben jobb mint az eredeti. Ha érdekel terveztem hozzá, nyákot. Két fotó az én elképzelésem szerinti kivitelről. Alkotó
Szia!
az jó lenne ha közzé tennéd a saját nyáktervedet ehhez a verzióhoz. |
Bejelentkezés
Hirdetés |




A sprint layoutba is ugyanez van megrajzolva, csak a 2 végtranzisztor abba MJ? Amugy ugyanazok az alkatrészek kellenek hozzá?
De van a Japán 2S* szériában is jópár amin megfelel. 
Az lenne a kérdésem hogy nem tud valaki esetleg mondani valami adatot a tekercs házilag való legyártásához ?





