Fórum témák

» Több friss téma
Fórum » Quad 405-ös erősítő tapasztalatok és hibák
Lapozás: OK   51 / 406
(#) Alkotó válasza Árpy hozzászólására (») Jan 13, 2009 /
 
Idézet:
„Profi munka, csak gratulálni tudok!”


Ez csak egy terv, egy elképzelés a kivitelezés számos lehetősége közül.
Nekem a pár oldallal korábbi van megépítve, és az minden várakozásomat teljesíti, sőt néhányat bőven túl is halad.
Ez azért csináltam, mert megkifogásolták, hogy nem fér el az eredeti (méregdrága) végtranyó.

Alkotó
(#) stefo válasza Alkotó hozzászólására (») Jan 13, 2009 /
 
Szia Alkotó!
Köszönöm az új teveket . Tényleg fejethajtok a munkád előtt. De nem kifogásnak szántam azt hogy nem férnek el a tranyók!! Azt meg végkép nem gondoltam hogy a kedvemért, (és mások kedvéért) újratervezed az nyákot.
A tranyóim megvannak, bár félek egy kicsit. Találtam 150 és 400 Ft között 2sc-t Toshiba gyátmányút . Azért ez még nekem is gyanús. Az enyém is Toshiba de zöld a tokozása! Mi lesz ebből??

Stefo
(#) epe1104 hozzászólása Jan 14, 2009 /
 
Sziasztok!
Nem egészen idevágó kérdés, de
milyen programmal készültek a nyáktervek?
(#) Alkotó válasza stefo hozzászólására (») Jan 14, 2009 /
 
Szia!

Ezt a tranzisztort kizárólag az ON gyártja. Utánanéztem (igaz csak egy helyen), beszerezhető, rendelés után 1 hét, és bruttó 1110Ft/db-ba kerül. (Adatlap mellékelve.)

Továbbra se értem a 2SC-re való hivatkozásod, sem a Toshibát, sem a "zöldet", sem a 150-400Ft-ot.
Ha mindenképp eredetit akarsz, akkor már legyen valóban az, de BD249C-vel nálam tökéletes (igérem többet már ezt nem mondogatom).

Alkotó
(#) Alkotó válasza epe1104 hozzászólására (») Jan 14, 2009 /
 
Szia!

Nem teljesen egyértelmű kinek címezted a kérdést, de mivel én is raktam fel nyákterveket elmondom a magamét.

Ezeket a nyákokat SprintLayout-tal rajzoltam le. Ez egy nem szokványos nyáktervező program, valahol itt egy nyáktervezős fórumtémában már elmondtam amit tudni érdemes róla, és írtam hozzá egy nagyon részletes használati utasítást is. Az is itt van valahol, de PCB honlapján biztosan megvan a programmal együtt.

A lényeg viszont nem ez. A nyákokat FEJJEL kell tervezni. A program csak megkönnyíti a rajzolást.
Az SP pedig különösen sok szabadságot ad, gyakorlatilag semmi korlátozás nem áll az "alkotó" útjában.

Alkotó
(#) epe1104 válasza Alkotó hozzászólására (») Jan 14, 2009 /
 
Neked címeztem a kérdést és köszönöm a választ.
Olvastam a használati utasítást még régebben, meg a progi is megvan. Nem ismertem rá
(#) gambler hozzászólása Jan 14, 2009 /
 
Sziasztok! Az erősítőmben hogy tudom a +-50V-ból a hangszínszabályzóknak +-12 v. +-15 Voltot jól szűrve biztosítani? A 7815ökre ha jól tudom 35V DC vezethető. Mit tudok ilyenkor tenni?
(#) hapro válasza gambler hozzászólására (») Jan 14, 2009 /
 
például egy hasonló kapcsolással állítod elő a kívánt feszt.
Értékek persze eltérnek majd, csak hirtelen ezt találtam.

A kapcsolásból a lényeg neked a tranzisztor, a zener, és a kollektor és bázis közötti ellenállás. meg utánna egy kondi.
a zenert válaszd 12V-osra.
A negatív táphoz meg PNP tranyót használj, és hűtsed őket, mert a 50-12V a levegőbe fog elmenni spórolva a fűtésszámládon.
(#) Alkotó válasza gambler hozzászólására (») Jan 14, 2009 /
 
Nehéz ügy! több szempontból is jobb lenne külön tekercs az előfoknak.
Remélem hapro javaslata beválik, de te plusz/minusz tápot említesz, ahhoz pedig két ilyesmi kell, sőt a másik oldalba fordított polaritású elemek kellenek.
És még valami fontos!!
Ha jól megnézed, ide a váltót kell kötnöd, ami csak 36V körül van, amit utána egyenirányít a dióda, és mivel neked mindkét oldal kell, így csak az egyik dióda szükséges oldalanként. Ami viszont csak a félhullámot engedi majd át, és ennek a furi jelalaknak egy része fog az 1k-s ellenálláson hővé alakulni. Utána a tranyó beállítja a 12-15V-ot, és csak ezután jön a puffer. (Nem ideális megoldás!!!)


Alkotó
(#) Alkotó válasza hapro hozzászólására (») Jan 14, 2009 /
 
Szia!

A javasolt rajzod talán egy védelemhez jó lehet, de előfokhoz???
Berajzoltam szerintem mi az ami nagyon hiányzik róla!
(Hangsúlyozom, ez kizárólag az amatőr, Alkotó-s véleményem!)

Alkotó
(#) lapose válasza Alkotó hozzászólására (») Jan 14, 2009 /
 
Szia!

Idézet:
„és mivel neked mindkét oldal kell, így csak az egyik dióda szükséges oldalanként.”


Kell mind a két dióda, ha csak egy van, egyutas lesz az egyenirányítás, minek rontsuk le ha nem muszáj!
A két dióda és az ellenállás közös pontjáról hiányzik a puffer!

Megelőztél a javítással!
Én is igy gondoltam, de lehet megérné egy 2*15V-os kis trafó...
(#) hapro válasza Alkotó hozzászólására (») Jan 14, 2009 /
 
igaz!

gyorsan odatettem csak, de azt a kondit mindenképpen bele kell rakni!
(#) Alkotó válasza hapro hozzászólására (») Jan 14, 2009 /
 
Akkor most már teljes az egyetértés, csak a probléma nincs korrektül megoldva.

A kis trafó nekem nagyon szinpatikus, egy 7815-7915-ös tabilizátorral.
Ha ezt választod, akkor van egy bevált stabilizátorom, évek óta azt használom mindenhová. Egyetlen 16-18V közötti váltó kell neki (de ha 2-15V az is jó természetesen). És az akkor már tényleg korrekt.
Ha kell, elküldöm.
Alkotó
(#) botond válasza gambler hozzászólására (») Jan 14, 2009 /
 
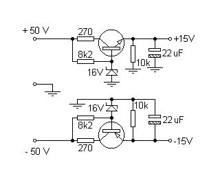
Ezzel a megoldással a végerősítő tápjáról le lehet szedni az előfoknak megfelelő feszt. A zénerek változtatásával lehet állítani a kimenő értékét. A tranyók TIP41, TIP42 vagy valami hasonló pár, nem kritikus. A végfok felőli ellenállások értéke is változhat. Ha külön trafót használsz, inkább LM317, 337 pár, kevésbé zajos, ráadásul állítható.


Táp.JPG
    
(#) Alkotó válasza botond hozzászólására (») Jan 14, 2009 /
 
A végfok felőli ellenállások értéke is változhat.

Nem tudom mennyi az előfok áramigénye, de az a 270ohm nekem nagyon kevésnek tűnik. Oda én 1k/2W-ot tennék minimum, és a collektor-bázis közé raknám a másik ellenállást (amit meg kicsit nagynak érzek).

Korábban épp egy ilyenről beszéltem, igaz csak szóban, és a rajz az mindennél többet ér.

Alkotó
(#) sixtek válasza Alkotó hozzászólására (») Jan 14, 2009 /
 
Ajjaj Alkoto, szerintem nem latod at a tap mukodeset!

A 270Ohm nemhogy keves, meg sok is! Csak vedelmi szerepe van, el is hagyhato, en 100% hogy elhagynam!
A 8.2KOhm erteke viszont tokeletes!

Ha mindenkeppen "tuningolni" szeretnetek a kapcsolast:
- a zener athidalasa egy kb. 100nF-os keramiakondival
- a 8.2KOhm-ot felezzetek meg (3.9K+4.3K), es a "felezopontot" kossetek le a foldre egy 47µF-os elkoval.
Ezzel a tapelnyomasi tenyezo (PSRR) tobb tiz dB-el csokken!
Erdemes elhelyezni zaroiranyban egy diodat (pl. 1N4004) a tap kimenete es bemenete koze.
Es a tap bemenetere sem art egy kb. 100µF-os elko!
(#) botond válasza sixtek hozzászólására (») Jan 14, 2009 /
 
Nem én találtam ki a kapcsolást, J. L. Hood valamelyik oldalán találtam régebben, kimondottan ilyen célra ajánlja. Tuningolni persze lehet, az ajánlott módosítások sztem OK. Mivel a végfok tápról kapja a feszt, a 100µF csak szűr, esetleg ezt még 1 párhuzamos kb. 1 µF-os kondival tovább lehet javítani.
(#) sixtek válasza botond hozzászólására (») Jan 14, 2009 /
 
Igen, az alapkapcsolás tökéletes! Én csak jeleztem, hogy Alkotó nem megfelelő dolgokat írt!

Tehát az általam javasolt "tuningolások" nélkül is tökéletesen működik az áramkör, én azokat csak azért írtam, hátha valaki mindenképp módosítani akarja az áramkört...
(#) gambler hozzászólása Jan 14, 2009 /
 
Köszönöm a válaszokat, ha az nem okoz problémát, lehet hogy a külön trafot. Nem zavar ez bele a dolgokba? Amugy 4580-as müv. erösítő lesz a hangszínbe Bővebben: Link ehhez kell +-15V speciálisan hangszínszabályzókhoz, előerősítőnek pedig a 2068-ast ajánlja az oldal.
üdv
(#) Alkotó válasza sixtek hozzászólására (») Jan 14, 2009 /
 
szia!

Idézet:
„Ajjaj Alkoto, szerintem nem latod at a tap mukodeset!”


hm.. hm.. (erről ennyit!)

Ami viszont másokat érdekelhet (téged nem, mert te átlátod a támát).
Ami a rajzon van, az működik, és az összes többlet feszkót a tranyó fogja eldisszipálni.
De ha elé rakunk egy ellenállást, akkor a feszültség egy része azon fog "eltünni". Persze arra ügyelni kell, hogy az érték igazodjon a terheléshez, mert az ciki, ha nem marad elég tartalék a "stabilizátornak" (most nevezzük annak, még ha kicsit kezdetleges is).
Egészen biztos vagyok abban, hogy sem ellenállással, sem a nélkül nem ez a korrekt megoldás. Ez csak egy szükséges kompromisszum ha már a "lüke" konstrüktőr nem csinált külön tekercset az előfokhoz.

Alkotó
(#) gambler válasza Alkotó hozzászólására (») Jan 14, 2009 /
 
Akkor nyugodtan vegyek külön trafot az előfoknak, és a fejhallgato erősítőnek? Csak akkor a földek közösítésénél nehogy földhurok problémáim legyenek. Közben a nagy keresesben találtam skory oldalán is egy megoldási lehetőséget. Ebben bírják a terhelést a 78.. 79.. stabilizátorok? Vagy akkor is kell nekik hűtőfelület?
Köszi a válaszokat

előfok.JPG
    
(#) gambler válasza gambler hozzászólására (») Jan 14, 2009 /
 
Megjegyzés az oldalon:A C4-el jelölt kondi ne legyen elko.
A C5-el jelölt kondik lehetőleg tantálkondik legyenek, vagy egy elko és egy 100nF-os kondi párhuzamosan kapcsolva. (a rajzon nem szerepel, de érdemes a tápfeszültségre további 100nF-os kondikat kapcsolni, közvetlenül az IC-k lábánál)
(#) Skori válasza gambler hozzászólására (») Jan 14, 2009 /
 
Ezen az oldalon a harmadik rajzot nézd meg: én így oldottam meg (tizensokévvel ezelőtt).
(#) Alkotó válasza gambler hozzászólására (») Jan 14, 2009 /
 
Pont erről beszéltem!
Az 50-ből 24V lesz (ez tűnik el az ellenálláson, és nem bírom ki, hogy meg ne jegyezzem, hogy éppen 1k/2W, amit én is saccoltam az előbb). Azután a 24V-ot stabilizálja a szintén felemlegetett 7815-7915-el. Ilyen kicsi terhelésekhez ez a módszer jó.

Ez a megoldás működik!!

Alkotó
(#) Skori hozzászólása Jan 14, 2009 /
 
Mondjuk ez a megoldás elegendő egy néhány műveleti erősítőből álló áramkör tápellátására. Ha ennél nagyobb áram kell (pl. fejhallgató erősítő, ledsoros kivezérlésjelző stb...) Akkor kell még egy további tranzisztor is:
tehát 50V -> 24V egy sima 1 tranzisztor+ zener+ellenállás - ból álló táppal, és ezután a 78xx "stabkocka". Persze ilyenkor már ajánlatos némi hűtőfelület is rá. (a hangszinszabályzóhoz még nem kellett)
(#) epe1104 válasza Skori hozzászólására (») Jan 15, 2009 /
 
Sziasztok!
Egy másik topikban épp ugyanerről beszélgetünk.
Énis egy Quad 405-höz tervezek EQ-t és előerősítőt.
Elég szimpatikus választ és magyarázatot kaptam a kérdéseimre.
Végeredmény: 1 sima tranzisztor+zener+ellenállás+elko.
A műverősítők a tranyó emitteráramát kapják meg. Tehát az ellenálláson csak a zenernek szükséges kb 5mA és a tranzisztor bázisárama folyik át. Így az nem melegszik annyira.
És ami nekem új volt:
"Messze nincs szükség a háromlábú stabilizátor stabilitására és esetleges belsőgerjedésére"
"Műveleti erősítők számára, nem kimondottan szükséges penge stabil feszültség, ha nem járnak a működési határfeszültségükön. És jelentős tápfeszültség elnyomással is rendelkeznek."
"célszerű az ellenállást két részre osztani, és a közös pontot, egy elkóval szűrni. Ez csökkenteni fogja a kimenetre jutó zajt."

stab.jpg
    
(#) Skori válasza epe1104 hozzászólására (») Jan 15, 2009 /
 
Idézet:
„"Messze nincs szükség a háromlábú stabilizátor stabilitására és esetleges belsőgerjedésére"”


Valóban gerjedékenyek ezek a stabilizátorok. Azonban ez a gerjedés meggátolható ha a bemenetén és a kimenetén is van 1-1db 100nF körüli fóliakondi vagy valamilyen pár µF-os tantálkondi. Igy viszont már jól használhatók.

Idézet:
„"Műveleti erősítők számára, nem kimondottan szükséges penge stabil feszültség, ha nem járnak a működési határfeszültségükön. És jelentős tápfeszültség elnyomással is rendelkeznek."”


Így igaz, de azért nem haragszanak meg érte ha kicsit zajmentesebb és stabilabb a tápjuk

Idézet:
„"célszerű az ellenállást két részre osztani, és a közös pontot, egy elkóval szűrni. Ez csökkenteni fogja a kimenetre jutó zajt."”


A sima zener diódás tápokban így szokták, mert a zener zajelnyomása önmagában sok esetben még kevés. Azonban mivel a zener dióda maga is termel zajt!, ezért közvetlenül arra is szoktak még egy kondenzátort kapcsolni.


(#) tar.sandor9 hozzászólása Jan 15, 2009 /
 
Uraim !legyetek szives feltenni egy jo minöségü elöerösitöt a Q-405 -höz mert a mikrof. és a CD lejátszot csak ugy tudom használni van egy régi tipusú de az sem tökéletes. Szükségem lenne egy web cimre ahonnan le tudnám tölteni a tranz.katalogust már 2 helyröl is letóltöltöttem de nem müködik kösz
(#) epe1104 válasza Skori hozzászólására (») Jan 15, 2009 /
 
Énnemmondtam hogy ne tegyen senki stabIC-ket a kapcsolásba. Viszont ha ennyire a tökéletességre törekszünk, akkor a teljes erősítőnél így kell hozzáálni a dolgokhoz. És még rengeteg más buktató lehet ami miatt nem fog jól szólni, vagy zajos lesz. A műverősítők tápja csak egy sok közül!
Visszatérve...
Kérdésem:
Az alábbi ábrán minek a bekarikázott ellenállás??(mi van ha én ezt nem teszem oda?)
Illetve így gondoltad-e a kondit a zener mellé?
És akkor a 8k2es ellenállást kell ketté szedni és a közös pontot elkoval szűrni (Az ellenálllás, és a kondi, egy váltóáramú feszültségosztót képez) csak ezt itt nem rajzoltam be. A kíhúzott ellenállás az én kapcsolásomban sincs, de teis úgyemlékszem azt mondtad hogy nemszükséges!
Valahogy így gondoltad?

kapcs.jpg
    
(#) Alkotó válasza tar.sandor9 hozzászólására (») Jan 16, 2009 /
 
Szia!

Itt egy kapcsolás, saját átrajzolatomban. Van egy lehetséges nyák-terv is hozzá. Nekem ez van a QUAD-omban. (csatlakozva a mostani témához, természetesen külön tekercs van a trafón az előfoknak.)
Ugyan csak hangerő és balansz van rajtaa, és az erősítése kb. 4 szeres, ezzel a beállítással, de ez bőven elég a QUAD-ba.

Még mielőtt esetleg fanyalogna bárki az IC miatt, mellékeltem az adatlapot. Ez tényleg erre van kitalálva. Előre szólok, "aranyárban" van ez az IC, de megéri.

Tranzisztor atlasz???????? Minek? Beütöd a tipust a keresőbe, és ott az adatlapja mindennek.

Alkotó
Következő: »»   51 / 406
Bejelentkezés

Belépés

Hirdetés
XDT.hu
Az oldalon sütiket használunk a helyes működéshez. Bővebb információt az adatvédelmi szabályzatban olvashatsz. Megértettem