Fórum témák
» Több friss téma |
Hello!
Bizonyám! Szilva jól írja. De úgy látom a forrasztás lett a kedvenced, nem az olvasás. Egyetlen gyenge pontja, hogy az első fokozat munkapontja függ a Fet paramétereitől, de a forrásban lévő ellenállással beállítható. ..írtam, a (#230149) hozzászólásomban. Igaz nem neked, de azért a másnak írt levelet, itt nem illetlenség elolvasni. Sőt... Amúgy jó helyen mértél, 5,5..6,5V között biztosan megfelel a feszültség. Azért lényeges, mert egyenáramú csatolás van és a végfokozatnak ez a munkaponti feszültsége, és így fér a két tápfesz közé (+12V..GND) a legnagyobb amlitudójú jel torzítatlanul. üdv! proli007
Szia!
Mostanában tényleg sok időt töltök a műhelyben... ![]() Elolvastam amit írtál! De mivel tudatlan vagyok a "forrásban lévő ellenállással beállítható" nekem nem sokat mond. Vagyis nekem azt mondta, hogy R2-t változtassam. Ezek szerint R3-at kellett volna.Ha haza megyek kipróbáom. ![]() Köszönöm Nektek! Üdv.: Don
Hello proli007!
Tegnap kicseréltem R3-at 1k-ra. 3,8V-ot mértem a 6V helyett. Aztán sorba tettem vele egy másik 1k-t, így 6,68V lett. Szerinted maradhat, vagy kisérletezzek még? Köszönöm! Üdv.: Don
Hello!
Szerintem maradhat. Tulajdonképpen, az egyenirányító nyitófeszültsége, meg a potin eső feszültségnek kell beleférni a 6V-ba. (tranyók - műszer veszteségeit nem számolva) Ez 2x0,7V+kb. a 100mV. Tehát bőven belefér. Amúgy ezt egy háromszügjellel és egy szkóppal lehet a legjobban vizsgálni. Az érzékenysége, lehet egy kicsit kisebb lesz, de szerintem vonalkimenetre bőven megteszi. Remélem, most már működik a kivezérlésjelződ végre. üdv! proli007
Szia proli007!
Igen, végre működik a kivezérlésjelzőm! ![]() Nagyon köszönöm a sok-sok segítséget! Üdv.: Don
Hello!
Egészségedre! Örültem ha segíthettem. üdv! proli007
Ezt nem kell megépíteni, beállítani stb., winamp pluginként használható!
Sok sikert a használatához!
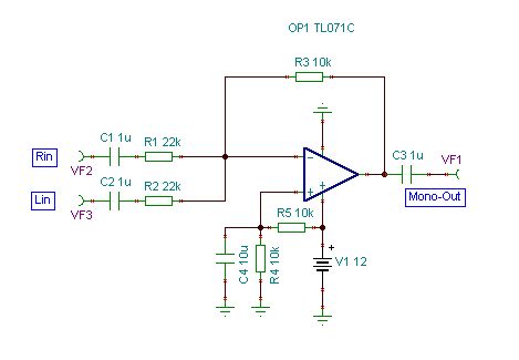
Van nekem két ilyen kivezérlésmérőm. Ebből szeretnék használni egyet az erősítőmben (kettő nem fér be) ezzel a kapcsolással. A kérdés, hogy hogyan tudnék a stereo jelből mono jelet csinálni a nélkül hogy szimplán összekötném a kettőt? Mert akkor az erősítő bemenetén is össze lenne kötve, azt meg nem szeretném.
Hello!
Páldául, egy ilyen egyszerű összegző kapcsolással. üdv! proli007
Olyan nincs amihez nem kell +/-12V?
Lehet maradok annál, hogy csak a bal vagy a jobb oldal lesz megjelenítve
Hello!
Ez nem olyan nagy gond, mint amilyennek látszik. üdv! proli007
Szuper, köszi!
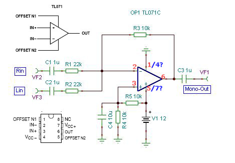
Egy kérdés: a kondik polarizálatlanok?
Másik: jól jelöltem a lábszámokat? Ami a háromszög tetejébe megy az az offset n1/offset n2 vagy v+/v-?
Hello!
A 4 (Vcc- de itt a GND-re megy) és 7 (Vcc+) a helyes választás. Az offset, a bemeneti hibaáramok kiegyenlítésére szolgál, és egy potit kellene rákötni, de itt szükségtelen ezzel foglalkozni. Csak egyenáramú alkalmazásnál van jelentősége. Tehát itt, szabadon maradhat (szakadtan) a két láb. üdv! proli007
Összeraktam próbapanelen ezt a kapcsolást, ezzel a műszerrel.
Viszont nem akar megfelelően működni. Amikor ráadom a tápot a mutató felugrik -3-ra majd vissza a minimumra aztán -10-re. Amikor ezután leveszem a tápot felugrik egy pillanatra megint -7-re. Ha közbe tegergetem a potmétert akkor is urgál össze-vissza. Átnéztem többször is hogy jól raktam-e össze, de nem találtam problémát. Mitől lehet ez a működés?
Hello!
Egy 100..470µF-os kondi, nem ártana a tápra. De elég gyanus, hogy valami földhurok is van. Azt nem írtad, hogy egyébként meg nem is működik? Ha nem, mérjél feszültségeket a tranyók bázisában és kollektorában a GND-hez (0V) képest. üdv! proli007
Nettem 100µF-et a táp és a föld közé.
Azon kívül amit leírtam nem csinál semmit, hiába van rajta vonalszintű jel. Az első tranyó kollektora és a föld között 0,08V van, a föld és a bázis között 0,66V. a második tranyónál a föld és a kollektor között 3,44V a föld és a bázis között 0,64V.
Hello!
Akkor a hiba az első fokozatban van. Ott a potit úgy kellene beállítani, hogy a kollektorban közel 6V (5V..7V)legyen. Kicsit durva, hogy a kollektor majdnem 0V-on van. Teljesen nyitva van a tranyó. A bázis alsó ellenállását (330kohm) cseréld ki 33kohm-ra. mert szerintem el van írva. üdv! proli007
Kicseréltem a 331K-t 33K-ra, plusz kicseréltem a tranyót egy másikra. De a helyzet ugyan az. He feltekerem a potmétert maxra akkor a föld és a bázis között kb. 1.3V van, a föld és a kollektor között pedig kb. 5.6V.
De egyébként egy fórumon olvastam hogy működik a kapcsolás, mások is megépítették már.
Hello!
Miért mondod, hogy ugyan az van? Ha az első tranyó kollektorában már 5,6V van, akkor annak már van munkapontja. Erősítenie kell! - Nézd meg, hogy a második tranyónak is meg van-e még a kollektorfeszültsége. Ha nem 6V közelében van, akkor az 1Mohm cseréjével módosítható. A bázisában lévő kondi beültetését nézd meg. Az első tranyó kollektora felé kell a plusznak állni. Ha nem így van, (vagy rossz a kondi) szivárgó árama eltolhatja a második fokozat munkapontját. - Most már csak azt kell megnézni, hogy a jel miért nem jut át az erősítőkön. Ha az erősítők munkapontja megvan, akkor már csak a kondikon múlik, hogy a váltófeszültség át jut-e a fokozatokon. - Gondolom generátorod nincs, de egy kis trafó is bőven megteszi (vagy pákatrafó). A trafó feszültségét két ellenállással (esetleg egy ellenállással és egy potival) leosztod 100mV-ra és rávezeted a bemenetre. Akkor a kollektorokon mérhető lesz a felerősített jel. (Persze váltófeszültséget mérj.) - 100mV/50Hz bemeneti jel mellett, az első tranyó kollektorában kb. 500mV, míg a második tranyó kollektorában 1..2V váltófeszültséget kell már mérned. üdv! proli007
sziasztok
végigtúrtam a topikot, de valami nem egyértelmű nekem: az itt lévő kapcsoláskhoz kell erősítő, vagy pc-ről is működnek füles/line-out kimeneten?
Hello!
Nagyon egyszerű a helyzet. Amiben csak passzív alkatrészek vannak, azt csak egy végfok kimenetére tudod kötni. Aminél meg van erősítőfokozat (IC-Tranyó...) azok biztosan jók a vonalkimenetre is. üdv! proli007
Üdv! Van 2 VU műszerem egy Videoton cleopatra-ból! Szeretném hozzá megépíteni a gyári kapcsolást, mivel EZZEL
nem működik elég jól, túl lomha és nem igazán azt csinálja amit kellene. 1N4001 diódákat raktam bele, és már a bemenő kondit is lehagytam, így valamivel jobb lett, de nem az igazi. Itt az eredeti kapcsolás: ITT de ezen látszanak N125 típusú diódák. Égen földön nem látok ilyet. Barátomnak van egy végfok és rádió rész hibás cleo-ja, de sajnos már kidobta, pedig akár tudtam volna az egészbe is életet lehetlni, de minimum a kivezérlés panelt kiszedtem volna. Szóval: mit rakjak a dióda helyére?
Szia
Van egy olyan érzésem, hogy az 1N4148 is jó lenne oda. Egyébként a keresett dióda itt kapható: Bővebben: Link
A két kapcsolás között nem a dióda a legnagyobb különbség. A töltési és kisütési időállandók a gyáriban sokkal kisebbek, egyforma gyorsaságú műszert a kapcsolásba téve gyorsabb lesz a kijelzés. A gyáriban a kisülési időállandó kb. 0,002 s, a nem gyáriban kb. 0,1-0,2 s.
A diódák nyitófeszültségének különbségeit szerintem a gyári kapcsolás potmétereinek beállításával kompenzálni lehet. A gyári kapcsolásban a műszer egy hídban van, az 1 kOhmos trimmerrel lehet a nullát beállítani (az érzékenységét pedig a 22 kOhmossal). Az egész híd 15 V-ról működik, a dióda nyitófeszültsége elenyésző a híd feszültségéhez képest, de a dióda előfeszítése miatt különben is nagyon érzékeny a bemenő jelre.
Köszi, meg fogom próbálni 1n4148-al, ha nem jó akkor rendelek ebből a boltból.
Megcsináltam, de nem lett jó.. Egy toldást kapott a jack csati, amiről levettem a jelet, hozzá, és az erősítő nagyon búg,és halk, a mutató meg szinte semmit se csinál. A forrpontokat átnéztem, minden rendben. Mellékelek egy ábrát, a kapcsolásról, hogy a kondik és a diódák hogy lettek beültetve, lehet itt szúrtam el a dolgot.
Hello!
- A C123 és C133 polaritása fordítva van. - De szerintem neked az a gondod, hogy ez a kijelző nem egy erősítő bemenetére, hanem kimenetére való. Terheli amire rátetted. üdv! proli007
Megfordítom a kondikat, jelentkezni fogok!
Szerintem jók a polaritások. Pl. az MC123 kondi egyik pontja a +15V-on van, a másik pontját az MR126 100 kOhmos ellenállás "húzza" a föld felé, az negatívabb lesz. A másik oldalon ugyanez van.
Szerintem. |
Bejelentkezés
Hirdetés |




Ezek szerint R3-at kellett volna.











