Fórum témák
» Több friss téma |
Fórum » Akkumulátor töltő
Hello!
Az általam készített kiegészítőnek, valóban kevesebb az alkatrész igénye, de a funkciója (működése) is más. A neuralgikus oldala, hogy a töltés lekapcsolásához, a táp védelmi áramkörét használja, és ott változtatásokat kell eszközölni. Ez az áramkör, viszont szinte minden tápnál máshogyan épül fel. Természetesen segítek, de ha nem értesz elég jól a PC tápokhoz, akkor ilyen "távmunkában" nem lesz egy sétagalopp a dolog. De ha gondolod megpróbálkozhatunk vele. üdv! proli007
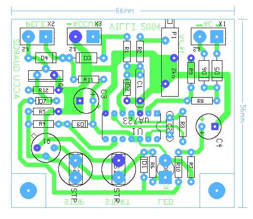
Zoltan.ms kérésére, felteszem még egyszer a kis akkutöltő kiegészítő áramkör rajzait, amit a #129175. hozzászólásomban leírtam. (mert a linkek már eltűntek)
üdv! proli007
lenne par kerdesem ehhez az egyszeru akkutoltohoz jo lenne egy rajz ha kerhetem es egy tanacs hogy hogyan lehetne szabalyozni az aramerosseget
elore is koszonom
Sziasztok !Van Nekem egy gyermekmotor akkumulátorom,sajna töltő nélkül. Nem tudom milyen aksi tettem fel egy képet róla! Ehhez szeretnék egy egyszerü de jó töltőt csinálni ,ami azért elég hamar feltölti. Ha valaki tudna nekem segíteni ,annak nagyon köszi!
Ez egy ólom, vagyis savas akksi, az oldalán van, mit "vár el". 3,6A-rel kell tölteni 7,5V-ig. Csepptöltő fesze pedig 6,75-6,9V. A töltőnek ehhez kell igazodni.
Szia!
Az L200-as IC-ből egyszerűen készíthetsz magadnak egy töltőt! Az IC önmagában 2A-ig használható, ha ez kevés meg lehet "patkolni"! Itt az adatlapja: Bővebben: Link A 27-es, esetleg még a 24-es ábrából célszerű kiindulni!
Mit gondoltok erről? Igaz nem nagy teljesítményű, de végtelenül egyszerű.
Ötletes és működik is.
Helló! Nálam ez megy azóta, hogy megjelent a lap!
Hát majd nem! RT. Csak eltoltam a "felrakást". Mire belinkeltem összement. 1988Rt januári száma.
Üdv mindenkinek egy kis segítséget szeretnék kérni,szükségem lenne egy 18V 1,2Ah Ni-Cd fúrógép akkuhoz egy automata töltőre,ha esetleg valakinek lenne hozzá panelrajz is az még jobb lenne,előre is köszi mindenkinek
Vettem egy új ólomakkumulátort (12V 7Ah), egy szünetmentes tápegységbe. Kérdésem:
Használhatom éveken át az akkumulátort fektetett pozícióban? Elvileg "sealed", karbantartásmentes, de nem okoz neki problémát?
Mivel zárt, nem folyik ki semmi belőle, ezért használhatod.
De gondolom ezek nem levegő nélkül vannak lezárva, vagy mégis? Mert ha pl. a bentszorult levegőbuborék a hatásos felületen oszlik szét, akkor csökken a kapacitása.
Elvileg levegő nélkül vannak, ezért sem szabad túltölteni őket, mert a túlnyomás hatására felszakadhatnak. Látni is néha akkukat, amik kipúposodtak a túltöltés miatt.
Ok, köszönöm, akkor nyugodtan hagyom a szünetmentest a lábain állni, és nem fordítom oldalára, hogy az akku ne az oldalán feküdjön.
Az én szünetmentesemben is az oldalán fekszik az akku. A szünetmentes eleve olyan, hogy falra is felakaszthatom, állhat az oldalán, alján, szóval mindenféle helyzetben lehet az akku benne.
Ha jól tudom ezekben un. gázrekombináció működik és a keletkezett gázokat megkötik, ezért ha nem léped túl a katalógusadatokat nincs baja. Az akkumulátorban bór-szilikát párnák vannak a lemezek között ezekkel van a sav felitatva így nem hajlamosak cellazárlatra és nem is folyik ki belőlük a sav. Van levegő az akkumulátorban, ha kevés is, sőt egy biztonsági szelepet is tartalmaz , ami elvileg, megakadályozza a felpúposodását. Vannak típusaik, amiknél a cellák nyithatóak és a vízveszteség pótolható, igaz nem mindig otthoni eszközökkel. Elvileg mindegy milyen helyzetben használod, ám ha megnézed a profi készülékeket, mindig a talpán állnak az AGM akkumulátorok.
Aksi töltőt csinálnék és egy ilyen nekem lehetetlennek tűnő ellenállást kéne beszereznem. 0,227R 30W
Ha tudna segíteni valaki h merre induljak el. Előre is köszönet
szia!
ezt ellenálláshuzalból készitjuk. esetleg hegesztőpálcából.--- ha nem preciziós méréshez kell még a rézhuzal is szóba jöhetne,
http://www.scribd.com/doc/4737504/Electronics-Power-Supply-And-Batt...opedia
A 14-es rajzon levő töltőre gondoltam. Ellenállás huzalom nincs de hegesztöpálca az van itthon. Úgy gondoltad h levágok 1 darabot és kimérem?
SZIA!
igen !! de kimérjük és úgy vágjuk le .. mérés nagy árammnál. / Autó akku -12V/21W izzóval 1-5 db /V-A módszerrel .--az ohm mérés felejtős!!!
Köszike a választ de ezt a V-A modszert h gondoltad?
Teljesen amatőr vagyok.. Vagy inkább vegyek 0.5-os ellenállás huzalt. Azt mérhetem Ω mérővel nem?
Hali azt a pdf-et el tudod nekem küldeni mail-be amit linkként beraktál? Nem regisztrálnék be fölöslegesen csak azért, hogy letöltsem.
Előre is köszi.
Hello!
A pontos sönt ellenállásoknak általában nem sok értelmük van. (kivétel, ha műszersönt) Tehát a 0,0227 ohm valami párhuzamosan kapcsolt ellenállásokból jött ki. De akár az áramszabályozás, akár a mérés (amire a sönt szolgálhat) valamilyen potival beállítható. Tehát számodra 4db. 1ohm/10W-os ellenállás párhuzamosan kapcsolva biztosan megfelelő lesz. (0,25ohm/40W) üdv! proli007 |
Bejelentkezés
Hirdetés |









