Fórum témák

» Több friss téma
Fórum » Csöves erősítő készítése
 
Témaindító: seedz, idő: Márc 31, 2006
Témakörök:
Ne feledd betartani a fórum viselkedési szabályait, és a topik megmaradásának feltételeit. [link]
A téma átmenetileg fagyasztva lett, hozzászólni nem tudsz!
Lapozás: OK   424 / 2208
(#) Danaman válasza mark.budai hozzászólására (») Feb 21, 2009
Rakj be egy csövet és mérd meg az anódfeszkót, a csőfoglalat nem lehet valami jó ha anyit el bir mozdulni a lába.
(#) mark.budai válasza Danaman hozzászólására (») Feb 21, 2009
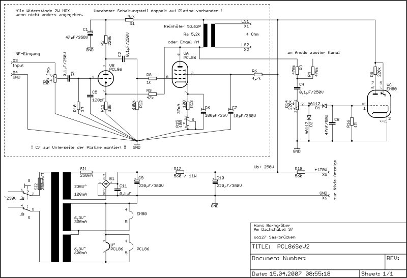
Ki volt szedve a cső, akkor ért össze. Lazán vannak benn a foglalat érintkezői, azért ért össze. Egy kondit kisütöttem, de a másikat nem, az egyiken is csattant akkorát, azt hittem odahegesztődik a csavarhúzó.
Az előző csövön, ahol vannak a lyukak (nem tudom melyik része az) egy kicsit érdekes volt az üveg, valami folt volt rajt. Kicseréltem, de még nem kapcsoltam be. Remélem jó lesz. A PCL86csöveshangerőhöz hogyan tudom megcsinálni az EM84-et?
(#) Danaman válasza mark.budai hozzászólására (») Feb 21, 2009
Na de mérj rá az anódra úgy hogy bent van a cső mert lehet kevés neki és azért nem szól még egy maci se illetve a fűtésre is rámérhetsz mekkora.
(#) Müszi válasza mark.budai hozzászólására (») Feb 21, 2009
Melyik kapcsolást raktad össze?
(#) Danaman válasza Müszi hozzászólására (») Feb 21, 2009
a djhans félét. (mark ne rakd be megint mert már vagy 6x fent van)
(#) mark.budai válasza Müszi hozzászólására (») Feb 21, 2009
A PCL86cöveshangerő-t.
Danaman: Ahogy tekertem a hangerőt a lejátszón (potit nem raktam még bele.) egyre hangosabb búgás volt.
(#) CIROKL válasza mark.budai hozzászólására (») Feb 21, 2009
Kinyitottam az ablakot küld át !Félretéve a viccet , alaposan vizsgáld át az általad konstruált szerkezetet . Hasonlítsd össze a kapcsolási rajzal hogy nem -e vétették valami szarvas hibát ? Fűtőfesz megléte , anódfesz ,az alkatrészek jósága , helyes összeépítés STB / akondit meg nemkell kisütögetni ! Tegyél már rá egy 220 K 2wattos ellenálást , a+meg a - ra, és a kikapcsolás után kifogja sütni a konderzátorodat. IGEN a csöved is lehet rossz /1-2 darab cső az nem cső / Még az is előfordulhat hogy mindkét csöved rossz , Akkor viszont hiába várod a hangot . / Ugye Ugye nem is olyan egyszerű csak annak tűnik?/
(#) Danaman válasza mark.budai hozzászólására (») Feb 21, 2009
mondom mérj rá mert lehet nem elég az anódfesz, az is lehet hogy a fűtésed kevés és alul van fűtve de meglehet ohgy valami el van kötve.
(#) mark.budai válasza CIROKL hozzászólására (») Feb 21, 2009
Kihagytam 2 150Ohm-os, meg egy 470Kilós ellenállást. Most nem is találok itthon. Bocsi! Megint felrakom . A fűtés jó, a cső meleg mint a kazán (annyira azért nem, 13,5V-os a fűtőfesz.)(Anódfesz: 195V)
(#) llaci56 válasza mark.budai hozzászólására (») Feb 21, 2009
Ettől bőven nem szólhat, a vezérlőrács "lóg a levegőben".
(De majd jönnek a tudósok...)
(#) mark.budai hozzászólása Feb 21, 2009
Meg ami a 68K mellett van 47mF 400V-ot is kihagytam.
Laci, te is elég tudós vagy, ahogy eddig "ismerlek".
(#) Müszi válasza mark.budai hozzászólására (») Feb 21, 2009
Az biza nagy baj ha kihagytad!
A 470kilo helyére mehet 1M-ig bármi.
A 150 ohmok helyett tehetsz 180, esetleg 220 ohmot ha nincs más.

üdv: Müszi
(#) llaci56 válasza mark.budai hozzászólására (») Feb 21, 2009
Akkor inkább azt mondd, hogy mit építettél be!
(bocs!)
(#) llaci56 válasza mark.budai hozzászólására (») Feb 21, 2009
Az csak úgy látszik!
(#) mark.budai válasza llaci56 hozzászólására (») Feb 21, 2009
Semmi baj, igazad van. .
Müszi: asszem' mingyá' szól!
Az a kondi kell oda?
(#) CIROKL hozzászólása Feb 21, 2009
Nos a sok irkálás mellet azért ma már egy csöppet dolgozgattam is ! Bár már a tervezett időponttól elcsúsztam , nem lett kész a hétvégére a GU 50 se -ém ! Sebaj majd a jövőhét meghozza a gyümölcsét . Ma azért sikerült nyélbeütnöm a trafó takarók festését , most a már megszokottól eltérő / Szines dolgot !/ szeretnék ebből kikerekíteni ? Ha mégsem jönne össze a végére az általam elképzelt külcsin akkor még OTT a lehetőség az ujrafestésre . A kávám is valami hasonló szinűre lessz pácolva , ez most jó száraz tölgyfából készül . Már ragasztott állapotban van , jön a csiszolás fúrás faragás !
(#) Action2K válasza CIROKL hozzászólására (») Feb 21, 2009
Láttunk itt már "Lion"-t, ő lesz a "Red-Bull"?
(#) CIROKL válasza Action2K hozzászólására (») Feb 21, 2009
Ha a végeredmény nagyon gyalázatos lenne , akkor majd a pitbul martaléka lessz ! Majd az össz kép mit mutat , akkor elnevezzük az aranyost .Ez ilyen LADA szamarás szin , de azért élőben elég szép ? köbzoli . direkte ilyesmit akrtam bár a színkeverésnél a teszt az más volt egy csöppet ? Ha majd a kávát is bepácolom akkor milessz . Hu már ez tényleg nem is erősít hanem gyengít .
(#) CIROKL válasza (Felhasználó 13571) hozzászólására (») Feb 21, 2009
Ez lagalább megy a kocsim szinéhez ! :wow1: De félretéve a viccet , ha esetleg mégsem álna neki jól ez a szín akkor fogom magam és egyszerűenn átfestem , így már főleg könnyű lessz mert az alapok megvannak csak szinezni kell
(#) djhans válasza CIROKL hozzászólására (») Feb 21, 2009
Jó lesz Nekem is pirosak a GU50 SE trafótakarói.
(#) Danaman hozzászólása Feb 21, 2009
Akik szoktak trafót tekerni azok szerint a 0.27mm-es rezet menyire lehet tekerni? mert elég vékony de azzal kéne tekernem majd a hállótrafót a fejhalgatóerősítőhöz.
(#) mark.budai válasza (Felhasználó 13571) hozzászólására (») Feb 21, 2009
Beraktam az ellenállásokat, a kondi még nincs ott, de talán már jó lesz.
220mF jó lesz a 47 helyett?
(#) Danaman válasza mark.budai hozzászólására (») Feb 21, 2009
Kell az a kondi de anélkül is kell egy alapzajának lennie de jelet ne tegyél rá és úgy kapcsold be.
(#) llaci56 válasza Danaman hozzászólására (») Feb 21, 2009
Vékony? Az a vékony, ahol a tizedes után még 0 -van. Gépen gyönyörűen lehet tekerni.
(#) CIROKL válasza Danaman hozzászólására (») Feb 21, 2009
Ha viszont kézzel tekered akkor sem vészes , csöppet oda kell figyelni . Majd meglátod ha még nem csináltál ilyen kézi tekerést , nem nagy durranás csak nagyon lassú ?
(#) llaci56 hozzászólása Feb 21, 2009
Márkról eszembejut az öreg rádiós itt a faluban... (Amúgy egy jelenség volt az ürge!) Beléptem hozzá egyszer a "műhelybe", ült velem szemben, és egy rádiót szedett szét, de elég durván. Inkább bontásnak néztem mint javításnak, de mikor szemem láttára egy trafót emelt ki belőle és a rádió még mindig szólt, megkérdeztem, hogy ezt hogyan csinálja. Ő pedig azt hitte, hogy a frappáns, gyors trafókivétel nyűgözött le, - így válaszolt: - Úgyesen elcsíptem egyszerre az összes madzagot. - De hogy hogy még szól? - kérdeztem. Lemutatott:
- Nem az szól, hanem ez.
(#) Danaman válasza (Felhasználó 13571) hozzászólására (») Feb 21, 2009
Renben köszi majd meglátjuk most először a tekercselőt kell öszedobni aztán majd megveszem hozzá a rezet.
(#) l48 válasza CIROKL hozzászólására (») Feb 21, 2009
Nem rossz az a szin. Minden az őt befoglaló környezettöl fűgg. Ha az ember nem biztos a dolgában (sokszor vagyok igy) akkor jól jön egy szintől semleges anyag, ilyen a fa és a saválló acél lemez
(#) CIROKL válasza l48 hozzászólására (») Feb 21, 2009
Idézet:
„Minden az őt befoglaló környezettöl fűgg”
ITT megtekintheted a befogadó környezetet ? Azért én eléggé biztos szoktam lenni az általam barkácsolt erősítők dolgában .ha netán mégsem tetszene a GU nak az összképe akkor majd alakítok rajta .
(#) l48 válasza CIROKL hozzászólására (») Feb 21, 2009
Már nézegettem a képeidet és nem kételkedtem abban, hogy nem vagy biztos a dolgaidban. A dokomentációd is példaértékű. Erre én sohasem leszek képes, gratulálok
Következő: »»   424 / 2208
Bejelentkezés

Belépés

Hirdetés
XDT.hu
Az oldalon sütiket használunk a helyes működéshez. Bővebb információt az adatvédelmi szabályzatban olvashatsz. Megértettem