Fórum témák

» Több friss téma
Fórum » Wand Clock
 
Témaindító: zoly15, idő: Okt 29, 2008
Lapozás: OK   20 / 67
(#) janocsi válasza proli007 hozzászólására (») Feb 2, 2009 /
 
Szia Proli007!
Képzeld el, az eddigi összes rezgési freki mérésem hamis, egy mai új mérőmüszerrel mérve! (Volt egy kis előérzetem, miért villog 16-24Hz-en is.) Hoztam haza egy spéci frekimérőt az egyik intézményből, és lám, pont a felét méri minden eddigi mért eredményemnél. Na, most van aztán gond, mert ha lett volna már legalább egy utánépítő, kaphatnék rendesen...
Ez azt jelenti, hogy pl.: a 24Hz, az sajna csak 12Hz-nek felel meg ebben a projekt II-ben eddig közölt leírásaimban. (Egy kicsit rosszul érintett ez a dolog.)
- Mindenkitől elnézést kell kérnem, és a müszereimet újra át kell vizsgálnom vagy kiselejteznem belőlük.
U.i.: Most hogy ezt már biztosan tudom, bátran emeltem meg a rezgési frekit, ami az etalon órámban igy 18Hz lett. (Régen ez volt a 36Hz!) Szia.
(#) bbatka válasza janocsi hozzászólására (») Feb 2, 2009 /
 
Ez még a gyári műszereknél is előfordul, hogy néha dupláznak.
(#) janocsi válasza bbatka hozzászólására (») Feb 2, 2009 /
 
Szia Bbatka!
Köszi az együttérző hozzászólásod. Az a helyzet, hogy másképpen mértem a frekit a korábbi verzióknál, mégpedig úgy, hogy egy számlálóra kötöttem az egyik optikai kaput, (Ott még H-hidas volt a rezgetés amihez nem kellett kapu), és azzal mértem 1-1 percet, majd átlagoltam. Annál kellett volna maradnom, de csináltam egy digitálist amivel aztán sorra el is mértem minden frekit. Ebben már csak az az érdekes, hogy ehez a régihez hitelesitettem hosszú mérési időkkel, és akkor még jó volt. Szia.
(#) janocsi válasza janocsi hozzászólására (») Feb 7, 2009 /
 
Sziasztok!
Megépítettem még egy elektronikát a 4.194304MHz-es kvarcal is. Ugyanolyan a működése mint az előző órának, semmi eltérést nem tapasztalok közöttük, hol az egyik, hol a másik van a mechanikához bekötve. (Kell épitenem egy új mechanikát is hamarosan.)
Megjegyzem, nagyon pontosan be lehet állítani mindkét elektronikai áramkört! Néhány kép róluk. Sziasztok.
(#) janocsi válasza janocsi hozzászólására (») Feb 8, 2009 /
 
Sziasztok!
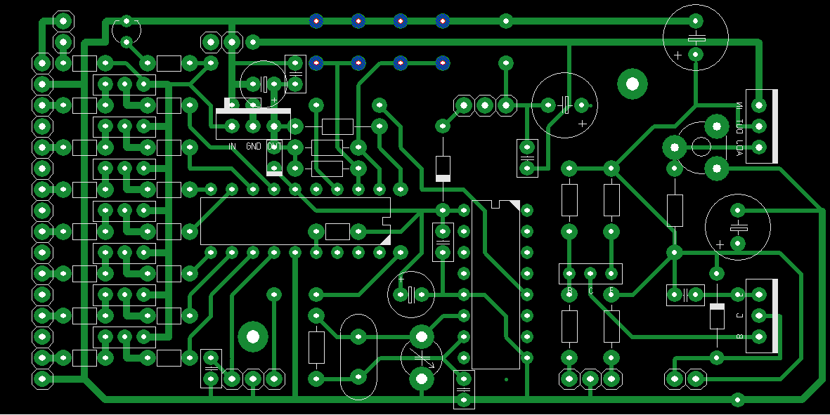
A Magic Wand Clock II-höz elkészült a nyákterv SP-Layout-tal.
A nyák mérete 50mm*100mm-es. Megvan a tükrözése is az alkatrész oldalról. Sziasztok.
(#) vicsys válasza janocsi hozzászólására (») Feb 8, 2009 /
 
Szia
Az üres pontok átkötések? Miért nem csatolod a .lay file-t? Amúgy tettszik, szép munka! :kalap:
(#) janocsi válasza vicsys hozzászólására (») Feb 8, 2009 /
 
Szia Vicsys!
Nem tudom jól kezelni ezt az SP-Layout progit, mert szerintem sok benne a hiányosság. (Felíratozás!)
Csatolom a Lay filét és a tükrözést az átkötésekkel. Szia.
(#) zolee1209 válasza janocsi hozzászólására (») Feb 8, 2009 /
 
Feliratozni lehet benne, és az alkatrészeket is el lehet nevezni... Vagy mire gondolsz pontosan?
(#) janocsi válasza zolee1209 hozzászólására (») Feb 8, 2009 /
 
Szia Zoole1209!
Nem igazán tudom, hogy ebben a 4.0 verzióban hogyan kell kezelni az alkatrészek elnevezését. Ha tudod néhány gondolatban közöld mit hogyan lehet.
Ide rakom ami az előbb lemaradt. Szia.
(#) zolee1209 válasza janocsi hozzászólására (») Feb 8, 2009 /
 
Nekem 5-ös verzió van. Most éppen főzök, ha visszaértem, akkor elindítom a progit és a megfelelő topicban leírom
(#) janocsi válasza zolee1209 hozzászólására (») Feb 8, 2009 /
 
Szia Zolee1209!
Megcsináltam SP-Lay 5.0-val! Működik, de csak a "név" funkciót használtam, igy a "lay" filén minden alkatrészt le lehet olvasni. Köszi, szia.
(#) zolee1209 válasza janocsi hozzászólására (») Feb 8, 2009 /
 
Szia! Megnéztem a paneltervet, de még nézdd át, mert van rajta hiba! Volt egy dióda, aminek a körvonala is a fóliaoldalra volt állítva, meg volt egy autoroute-os átkötés?! Azonkívül volt egy forrpont, ami nem csatlakozott sehova... Gondoltam kijavítom és szólok, de nem ismerem annyira a kapcsolást, így inkább mehagyom neked!
(#) janocsi válasza zolee1209 hozzászólására (») Feb 8, 2009 /
 
Szia Zolee1209!
Igazad volt, köszi a feltárt problémákat, látszik hogy nyáktervezésben még nagyon kezdő vagyok. Kijavítottam a hibákat, újra felrakom, igy talán már használható lesz. Szia.
(#) zolee1209 válasza zolee1209 hozzászólására (») Feb 8, 2009 /
 
Unatkoztam, így egy kicsit belenyúltam a NYÁK-tervbe. Megvastagítottam a vezetősávokat, ahol vékonynak gondoltam, illetve egy-két helyen a sarkos vezetést is korrigáltam. 5 dolog van, amit nem tudok hova tenni (ennyit vettem észre). Az elsőt azt az előző terv alapján húztam be. A másodiknál a hármas tüskéből a középső nem megy sehova. Illetve a maradék három karika. A második karika fölött behúztam egy átkötést, remélem az valójában is ott kell, hogy legyen!
(#) janocsi válasza zolee1209 hozzászólására (») Feb 8, 2009 /
 
Szia Zolee1209!
Ha megnézed a _WC_2-2.jpg képet, látni fogod az átkötéseket, amit hibaként be is karikáztál a "lay"-en. Az egyik 3-as tüskesorban azért nincs a középső használva, mert a két szélsőre kapcsolódik egy 4.5V-os telep. Hogy ne lehessen pl. tápot is rádugni (2 pólus), véletlenül, (akkor vége a PIC-nek,) így találtam ki a becsatlakozását.
- Köszi a nagyon komoly hozzáállásod, ha lerajzolnám pl. csak "skicc" formában, vagy összeszedném a rajzokat, akkor teljesen tökéletesre tudnád a nyákot kijavítani ill. elkészíteni, aminek igazán örülnék. Fel is fogom tenni egy kis archivumban. Szia.
(#) zolee1209 válasza janocsi hozzászólására (») Feb 8, 2009 /
 
Az elképzelés nem rossz, ami a táp csatlakoztatását illeti. A NYÁK-terved szerintem így is jó, csak olyasmit változtattam rajta, ami az én szememet "szúrta". Nem mintha én olyan nagyon profi panelokat terveztem volna eddig. A panel azon felét, melyen a hűtés van, azt egy kicsit "szelesnek" tartom a többihez képest, de mindez csak esztétika kérdése, nem befolyásolja a működést!
(#) janocsi válasza zolee1209 hozzászólására (») Feb 8, 2009 /
 
Szia Zolee1209!
Felteszem azokat a rajzokat egy archivumban, amelyekből kialakult a működő Wand Clock II. Légy szives, nézd át, úgy talán jobban átlátod az egész felépitését az órának. A terveket ezek után újra lehet kitalálni mert eddig még ilyen nem készült ehez. Szia.
(#) zolee1209 válasza janocsi hozzászólására (») Feb 8, 2009 /
 
Nem kísértem végig a témát, csak a "végeredményeket"! Két kérdésem lenne: miért kell a PIC kimeneteire tranzisztor a LED-ek meghajtásához? Illetve a 4060-as IC melyik kimenete a PIC órajele? (tudom, panelról megnézhetném, de legyen biztos! )
(#) janocsi válasza zolee1209 hozzászólására (») Feb 8, 2009 /
 
Szia Zolee1209!
A PIC nem bir ennyi LED-et közvetlenül meghajtani. A 7 db LED árama 100 Ohm-on előbb-utóbb tönre is tenné. A Propeller Clock épitésénél ugyanigy jártunk el a PIC védelmében, és ezt most is szigorúan követjük. A 8. és 9. LED, (keret), sorosan van bekötve, és egy 1 K Ohm-on van meghajtva egy jumperen keresztül.. A CD4060 5. lábán jelenik meg a 131072Hz-es órajel. Ide teszek még egy txt filét, hogy melyik Q kimeneten milyen freki lesz. Szia.
(#) janocsi válasza zolee1209 hozzászólására (») Feb 9, 2009 /
 
Szia Zolee1209!
Egy fontosabb momentum mégis kimaradt, mégpedig a "telepes" üzemmód többi részlete. A PIC a stab 5V-ot egy diódán kapja a 7805-röl, (az is megvan emelve a GND-töl egy diódával), hogy a telepet le tudjuk választani a tápról, vagyis onnan másfelé nem folyhat áram. A telepröl csak a PIC és az oszci mehet, ha nincs táp a rendszeren. Ezt külön nem rajzoltam le, (a korábbi verziókban már benne van), de vedd figyelembe a tervezésnél. Szia.
(#) janocsi válasza janocsi hozzászólására (») Feb 9, 2009 /
 
Sziasztok!
YELLO fórumtársunkat keresném azzal a gondolattal, nem-e akarna megbírkózni a Wand Clock II teljes kapcsolási rajzának elkészitésével. Tudom nem kis feladat lenne, de nagyon nagy szükségünk lenne erre a full kapcsolásra. Úgy gondoltam, hogy minden ilyen írányú kérdésére, (valami értemezési probléma, megvalósítási információ ), azonnal válaszolnék. Ha ez is létrejönne, akkor már semmi akadálya nem lehetne a megépítésének, hiszen készül a javított NYÁK tervezete is már ehez a verzióhoz. Sziasztok.
(#) janocsi válasza janocsi hozzászólására (») Feb 9, 2009 /
 
Megvan a "jó" NYÁK-tervezet amely használható lehet a Wand Clock II-höz. A .lay változatot rakom fel, hogy lehessen még rajta változtatni ha valaki úgy szeretné. Az alkatrészoldai kép is ide kerül. Sziasztok.
(#) janocsi válasza janocsi hozzászólására (») Feb 10, 2009 /
 
Sziasztok!
Egy full elektromos kapcsolási rajzot készitettem manuálisan az óráról, "abszolút Móricka" stilusban. Ebben benne van mostmár minden, ami a NYÁK rajzon is szerepel. Ezt ajánlanám Zolee1209, és Yello fórumtársaimnak, a további közös munkánkban, ha összejönne belőle valami. Sziasztok.
(#) proli007 válasza janocsi hozzászólására (») Feb 10, 2009 /
 
Hello!

Kicsit hiányos a Móricka.
- Nem látszik a tápegység.
- Nincs meg a kavics frekvencia
- Ez a kijelző, nem hátszegmens, hanem 7*5 pontos mátrixos kijelző egy oszlopa.

Ha teljesen kész, és ez gond neked, megrajzolom a rajzát. (Ja és mire szolgál alapvetően a két résopto?)
üdv! proli007
(#) janocsi válasza proli007 hozzászólására (») Feb 10, 2009 /
 
Szia Proli007!
De jó, hogy újra itt vagy! Igen, jó lenne ha megrajzolnád erről a "borzalmányról" az igazi kapcsolást. Tudom nem kis munka lesz! Az a résoptó amelyik a PIC 6. lábán van, minden mech. rezgésnél ad egy impulzust, (GND-re teszi az egyik végállásban), ettől írja ki a kijelző a karaktereket. Valóban nem 7 szegmens ez, csak egy 7 LED-ből (9 LED!) álló oszlop lenne. A Vcc tényleg lemaradt, az a főtáp vonal, amelyik az LM-re, és a 7805 bemenetére kapcsolódik. (9-14V/0.5A DC). A másik résoptó a mech. rezgés, a kar lengetését vezérli. (Ez elviekben kb. u.a. mint a "villanycsengő" működése, csak optikai megoldással).
A kvarc ebben a kapcsolásban 4.194304MHz. A CD4060 5. lábáról vehetjük le a 131072Hz-es órajelet.
Ha volna még "homályos" részlet, kérdezz, rögtön válaszolok. Köszi előre is, szia.
(#) proli007 válasza janocsi hozzászólására (») Feb 11, 2009 /
 
Hello!
Oké, majd "elkövetem" a rajzot.
Tudom mi célt szolgálnak az optók, csak arra próbáltam rákérdezni, miért van belőle kettő. Szerintem mind két feladatot el tudja látni az egyik. (célszerűen, amelyik a rezgést végzi.) De ha ehhez a progi átírása szükséges, akkor "értem".
üdv! proli007
(#) janocsi válasza proli007 hozzászólására (») Feb 11, 2009 /
 
Szia Proli007!
A résoptókat külön-külön kell beállítani. Mindegyik más-más helyzetben működik jól. Az óránál, (rosszúl írtam, GND-n van amig a takarólemez el nem éri és ott lesz egy megszakitás). Itt a résoptó helyzetét forgatni kell, amik a kijelző karakterei "középre" nem kerülnek.
A másiknál nagyon érzékenyen úgy van beállítva, hogy a kar álló helyzetéből is elínduljon a rezgés. Igy találtam egyelőre jónak, de ez egyáltalán nem biztos. Szia.
(#) proli007 válasza janocsi hozzászólására (») Feb 12, 2009 /
 
Hello!
Lehet ellenőrizni!
üdv! proli007
(#) janocsi válasza proli007 hozzászólására (») Feb 12, 2009 /
 
Szia Proli007!
Nahát, ez aztán a rajz! Átnéztem többször is, de hibát nem találtam sehol. Áruld el, mivel lehet ilyen tökéletesen rajzolni? (Nekem csak egy EWBA van a gépemen, azzal nem igazán lehet ilyesmit).
- Erröl a rajzról el lehet készíteni ezt az órát mindenképpen, ezt ajánlanám a továbbiakban mindenkinek, aki egyszer majd hozzáfog.
- Köszönöm a tökéletes munkádat ebben a projekt II.-ben, amit eddig én, és mindannyian nagyra értékelünk.
A korábbi munkád, (oszcillátorod és szorzóáramköröd is kifogástalanul működik), egyáltalán nem rosszabb, mint ez az utóbbi órajel generátor. Azzal most is tökéletesen működik egy órám. Azt sem szeretném, ha kimaradna ebből a projekt II-ből, sőt lehetne egy ilyen típusú rajzot is késziteni idővel, ha gondolod.
Szia. janocsi.
(#) proli007 válasza janocsi hozzászólására (») Feb 12, 2009 /
 
Hello!
Circad a becsületes neve, demo verzió. Nem egy nagy valami, de én pont ezért szeretem. Én még a kőkorszaki DOS verziót használom. Teszem ezt azért, mert már minden marhaságát ismerem és így kezes mint egy bárány. Saját könyvtáram van hozzá, de 5 perc alatt bármely új alkatrészt megtervezek vele. Nem kell túrni a hálót, ha valami kell. (pld. a PIC-et most)
üdv! proli007.
Következő: »»   20 / 67
Bejelentkezés

Belépés

Hirdetés
XDT.hu
Az oldalon sütiket használunk a helyes működéshez. Bővebb információt az adatvédelmi szabályzatban olvashatsz. Megértettem