Fórum témák
» Több friss téma |
Fórum » Wand Clock
Szia Proli007!
Képzeld el, az eddigi összes rezgési freki mérésem hamis, egy mai új mérőmüszerrel mérve! (Volt egy kis előérzetem, miért villog 16-24Hz-en is.) Hoztam haza egy spéci frekimérőt az egyik intézményből, és lám, pont a felét méri minden eddigi mért eredményemnél. Na, most van aztán gond, mert ha lett volna már legalább egy utánépítő, kaphatnék rendesen... Ez azt jelenti, hogy pl.: a 24Hz, az sajna csak 12Hz-nek felel meg ebben a projekt II-ben eddig közölt leírásaimban. (Egy kicsit rosszul érintett ez a dolog.) - Mindenkitől elnézést kell kérnem, és a müszereimet újra át kell vizsgálnom vagy kiselejteznem belőlük. U.i.: Most hogy ezt már biztosan tudom, bátran emeltem meg a rezgési frekit, ami az etalon órámban igy 18Hz lett. (Régen ez volt a 36Hz!) Szia.
Ez még a gyári műszereknél is előfordul, hogy néha dupláznak.
Szia Bbatka!
Köszi az együttérző hozzászólásod. Az a helyzet, hogy másképpen mértem a frekit a korábbi verzióknál, mégpedig úgy, hogy egy számlálóra kötöttem az egyik optikai kaput, (Ott még H-hidas volt a rezgetés amihez nem kellett kapu), és azzal mértem 1-1 percet, majd átlagoltam. Annál kellett volna maradnom, de csináltam egy digitálist amivel aztán sorra el is mértem minden frekit. Ebben már csak az az érdekes, hogy ehez a régihez hitelesitettem hosszú mérési időkkel, és akkor még jó volt. Szia.
Sziasztok!
Megépítettem még egy elektronikát a 4.194304MHz-es kvarcal is. Ugyanolyan a működése mint az előző órának, semmi eltérést nem tapasztalok közöttük, hol az egyik, hol a másik van a mechanikához bekötve. (Kell épitenem egy új mechanikát is hamarosan.) Megjegyzem, nagyon pontosan be lehet állítani mindkét elektronikai áramkört! Néhány kép róluk. Sziasztok.
Sziasztok!
A Magic Wand Clock II-höz elkészült a nyákterv SP-Layout-tal. A nyák mérete 50mm*100mm-es. Megvan a tükrözése is az alkatrész oldalról. Sziasztok.
Szia
Az üres pontok átkötések? Miért nem csatolod a .lay file-t? Amúgy tettszik, szép munka! :kalap:
Szia Vicsys!
Nem tudom jól kezelni ezt az SP-Layout progit, mert szerintem sok benne a hiányosság. (Felíratozás!) Csatolom a Lay filét és a tükrözést az átkötésekkel. Szia.
Feliratozni lehet benne, és az alkatrészeket is el lehet nevezni... Vagy mire gondolsz pontosan?
Szia Zoole1209!
Nem igazán tudom, hogy ebben a 4.0 verzióban hogyan kell kezelni az alkatrészek elnevezését. Ha tudod néhány gondolatban közöld mit hogyan lehet. Ide rakom ami az előbb lemaradt. Szia.
Nekem 5-ös verzió van. Most éppen főzök, ha visszaértem, akkor elindítom a progit és a megfelelő topicban leírom
Szia Zolee1209!
Megcsináltam SP-Lay 5.0-val! Működik, de csak a "név" funkciót használtam, igy a "lay" filén minden alkatrészt le lehet olvasni. Köszi, szia.
Szia! Megnéztem a paneltervet, de még nézdd át, mert van rajta hiba! Volt egy dióda, aminek a körvonala is a fóliaoldalra volt állítva, meg volt egy autoroute-os átkötés?! Azonkívül volt egy forrpont, ami nem csatlakozott sehova... Gondoltam kijavítom és szólok, de nem ismerem annyira a kapcsolást, így inkább mehagyom neked!
Szia Zolee1209!
Igazad volt, köszi a feltárt problémákat, látszik hogy nyáktervezésben még nagyon kezdő vagyok. Kijavítottam a hibákat, újra felrakom, igy talán már használható lesz. Szia.
Unatkoztam, így egy kicsit belenyúltam a NYÁK-tervbe. Megvastagítottam a vezetősávokat, ahol vékonynak gondoltam, illetve egy-két helyen a sarkos vezetést is korrigáltam. 5 dolog van, amit nem tudok hova tenni (ennyit vettem észre). Az elsőt azt az előző terv alapján húztam be. A másodiknál a hármas tüskéből a középső nem megy sehova. Illetve a maradék három karika. A második karika fölött behúztam egy átkötést, remélem az valójában is ott kell, hogy legyen!
Szia Zolee1209!
Ha megnézed a _WC_2-2.jpg képet, látni fogod az átkötéseket, amit hibaként be is karikáztál a "lay"-en. Az egyik 3-as tüskesorban azért nincs a középső használva, mert a két szélsőre kapcsolódik egy 4.5V-os telep. Hogy ne lehessen pl. tápot is rádugni (2 pólus), véletlenül, (akkor vége a PIC-nek,) így találtam ki a becsatlakozását. - Köszi a nagyon komoly hozzáállásod, ha lerajzolnám pl. csak "skicc" formában, vagy összeszedném a rajzokat, akkor teljesen tökéletesre tudnád a nyákot kijavítani ill. elkészíteni, aminek igazán örülnék. Fel is fogom tenni egy kis archivumban. Szia.
Az elképzelés nem rossz, ami a táp csatlakoztatását illeti. A NYÁK-terved szerintem így is jó, csak olyasmit változtattam rajta, ami az én szememet "szúrta". Nem mintha én olyan nagyon profi panelokat terveztem volna eddig.
A panel azon felét, melyen a hűtés van, azt egy kicsit "szelesnek" tartom a többihez képest, de mindez csak esztétika kérdése, nem befolyásolja a működést!
Szia Zolee1209!
Felteszem azokat a rajzokat egy archivumban, amelyekből kialakult a működő Wand Clock II. Légy szives, nézd át, úgy talán jobban átlátod az egész felépitését az órának. A terveket ezek után újra lehet kitalálni mert eddig még ilyen nem készült ehez. Szia.
Nem kísértem végig a témát, csak a "végeredményeket"! Két kérdésem lenne: miért kell a PIC kimeneteire tranzisztor a LED-ek meghajtásához? Illetve a 4060-as IC melyik kimenete a PIC órajele? (tudom, panelról megnézhetném, de legyen biztos!
)
Szia Zolee1209!
A PIC nem bir ennyi LED-et közvetlenül meghajtani. A 7 db LED árama 100 Ohm-on előbb-utóbb tönre is tenné. A Propeller Clock épitésénél ugyanigy jártunk el a PIC védelmében, és ezt most is szigorúan követjük. A 8. és 9. LED, (keret), sorosan van bekötve, és egy 1 K Ohm-on van meghajtva egy jumperen keresztül.. A CD4060 5. lábán jelenik meg a 131072Hz-es órajel. Ide teszek még egy txt filét, hogy melyik Q kimeneten milyen freki lesz. Szia.
Szia Zolee1209!
Egy fontosabb momentum mégis kimaradt, mégpedig a "telepes" üzemmód többi részlete. A PIC a stab 5V-ot egy diódán kapja a 7805-röl, (az is megvan emelve a GND-töl egy diódával), hogy a telepet le tudjuk választani a tápról, vagyis onnan másfelé nem folyhat áram. A telepröl csak a PIC és az oszci mehet, ha nincs táp a rendszeren. Ezt külön nem rajzoltam le, (a korábbi verziókban már benne van), de vedd figyelembe a tervezésnél. Szia.
Sziasztok!
YELLO fórumtársunkat keresném azzal a gondolattal, nem-e akarna megbírkózni a Wand Clock II teljes kapcsolási rajzának elkészitésével. Tudom nem kis feladat lenne, de nagyon nagy szükségünk lenne erre a full kapcsolásra. Úgy gondoltam, hogy minden ilyen írányú kérdésére, (valami értemezési probléma, megvalósítási információ ), azonnal válaszolnék. Ha ez is létrejönne, akkor már semmi akadálya nem lehetne a megépítésének, hiszen készül a javított NYÁK tervezete is már ehez a verzióhoz. Sziasztok.
Megvan a "jó" NYÁK-tervezet amely használható lehet a Wand Clock II-höz. A .lay változatot rakom fel, hogy lehessen még rajta változtatni ha valaki úgy szeretné. Az alkatrészoldai kép is ide kerül. Sziasztok.
Sziasztok!
Egy full elektromos kapcsolási rajzot készitettem manuálisan az óráról, "abszolút Móricka" stilusban. Ebben benne van mostmár minden, ami a NYÁK rajzon is szerepel. Ezt ajánlanám Zolee1209, és Yello fórumtársaimnak, a további közös munkánkban, ha összejönne belőle valami. Sziasztok.
Hello!
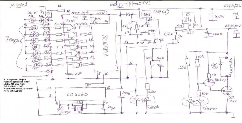
Kicsit hiányos a Móricka. - Nem látszik a tápegység. - Nincs meg a kavics frekvencia - Ez a kijelző, nem hátszegmens, hanem 7*5 pontos mátrixos kijelző egy oszlopa. Ha teljesen kész, és ez gond neked, megrajzolom a rajzát. (Ja és mire szolgál alapvetően a két résopto?) üdv! proli007
Szia Proli007!
De jó, hogy újra itt vagy! Igen, jó lenne ha megrajzolnád erről a "borzalmányról" az igazi kapcsolást. Tudom nem kis munka lesz! Az a résoptó amelyik a PIC 6. lábán van, minden mech. rezgésnél ad egy impulzust, (GND-re teszi az egyik végállásban), ettől írja ki a kijelző a karaktereket. Valóban nem 7 szegmens ez, csak egy 7 LED-ből (9 LED!) álló oszlop lenne. A Vcc tényleg lemaradt, az a főtáp vonal, amelyik az LM-re, és a 7805 bemenetére kapcsolódik. (9-14V/0.5A DC). A másik résoptó a mech. rezgés, a kar lengetését vezérli. (Ez elviekben kb. u.a. mint a "villanycsengő" működése, csak optikai megoldással). A kvarc ebben a kapcsolásban 4.194304MHz. A CD4060 5. lábáról vehetjük le a 131072Hz-es órajelet. Ha volna még "homályos" részlet, kérdezz, rögtön válaszolok. Köszi előre is, szia.
Hello!
Oké, majd "elkövetem" a rajzot. Tudom mi célt szolgálnak az optók, csak arra próbáltam rákérdezni, miért van belőle kettő. Szerintem mind két feladatot el tudja látni az egyik. (célszerűen, amelyik a rezgést végzi.) De ha ehhez a progi átírása szükséges, akkor "értem". üdv! proli007
Szia Proli007!
A résoptókat külön-külön kell beállítani. Mindegyik más-más helyzetben működik jól. Az óránál, (rosszúl írtam, GND-n van amig a takarólemez el nem éri és ott lesz egy megszakitás). Itt a résoptó helyzetét forgatni kell, amik a kijelző karakterei "középre" nem kerülnek. A másiknál nagyon érzékenyen úgy van beállítva, hogy a kar álló helyzetéből is elínduljon a rezgés. Igy találtam egyelőre jónak, de ez egyáltalán nem biztos. Szia.
Hello!
Lehet ellenőrizni! üdv! proli007
Szia Proli007!
Nahát, ez aztán a rajz! Átnéztem többször is, de hibát nem találtam sehol. Áruld el, mivel lehet ilyen tökéletesen rajzolni? (Nekem csak egy EWBA van a gépemen, azzal nem igazán lehet ilyesmit). - Erröl a rajzról el lehet készíteni ezt az órát mindenképpen, ezt ajánlanám a továbbiakban mindenkinek, aki egyszer majd hozzáfog. - Köszönöm a tökéletes munkádat ebben a projekt II.-ben, amit eddig én, és mindannyian nagyra értékelünk. A korábbi munkád, (oszcillátorod és szorzóáramköröd is kifogástalanul működik), egyáltalán nem rosszabb, mint ez az utóbbi órajel generátor. Azzal most is tökéletesen működik egy órám. Azt sem szeretném, ha kimaradna ebből a projekt II-ből, sőt lehetne egy ilyen típusú rajzot is késziteni idővel, ha gondolod. Szia. janocsi.
Hello!
Circad a becsületes neve, demo verzió. Nem egy nagy valami, de én pont ezért szeretem. Én még a kőkorszaki DOS verziót használom. Teszem ezt azért, mert már minden marhaságát ismerem és így kezes mint egy bárány. Saját könyvtáram van hozzá, de 5 perc alatt bármely új alkatrészt megtervezek vele. Nem kell túrni a hálót, ha valami kell. (pld. a PIC-et most) üdv! proli007. |
Bejelentkezés
Hirdetés |





















