Fórum témák
» Több friss téma |
Fórum » Kapcsolási rajzot keresek
Témaindító: Kallai Csaba, idő: Márc 11, 2006
Témakörök:
Sziasztok!
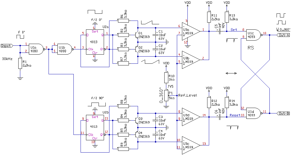
Valaki esetleg ismeri a képen szereplő szabályzót? GANZ-IAS ECOTHERM-F
Ez nem sokat eszik... zeneres táp megfelelő.
közben kaptam választ már, szerinted így is jó?
Hello!
Oké! Kíváncsi leszek, ezt elköveted-e a cél érdekében... Azt hiszem a működés követhető a jel alakok alapján. üdv! proli007
Hello!
Esetleg ha nem csak írnál, hanem néznél is? Mert a két kapcsolás azonos. Másodsorban nem jó a számítás. A zénernek hogy működjön, kb. 5mA áramra van szüksége, ehhez jön az Ic fogyasztása (és ha lenne terhelés rajta, azt is hozzá kellene adni) R=(Ube-Uz)/Iz+Iic ahol az Iz=5mA Ic áramfelvételét, meg katalógusban nézed meg. üdv! proli007
Tehát azt akarod mondani hogy egyiknél sem jó a számítás? Olvasok, csak nem vágom, azért kérdezek!
sziasztok jocó vagyok és most reriztem ide !egy olyan problélám lenne hogy kifekütt a házimozi erősitom és kéne hozzá egy kapcsolási rajz hogy a szerelö me tudja javitani Tipusa : sherwood newcastle R-725 természetesen nem kellnem ingyen kérem akkit ud sekitsen már mert 1.5 -ve áll a készülék és már kéne negyon elöre is kösziek a segitséget! ja aki tud segiteni az küldhet emailt is cimem:jozsef.kanta@gmail.com köszike mindenkinek
Nem azt mondja... a két KAPCSOLÁS azonos.
3,3k és 65k közt van azért különbség! Az én rajzomon 7mA körüli a zener áram, az IC nem fogyaszt sztem többet 1-2mA nél, de nézz utána. A második rajznál a soros ellenállás számításánál nagyságrendi tévedés is van...
hi. mki.
Én nem kapcsolási rajzot keresek hanem inkább mutatok ! Hogy mi a fene lenne ez ? (állítólag aranyat ér )(nem szúnyogírtó ) http://kepfeltoltes.hu/view/090205/mosquito-repeller-power-saver_ww...u_.jpg
Szép napot Mindenkinek !
A segítségeteket kérem. Egy kapcsolási rajzot keresek a Google-n napok óta de jött össze. Az Intersil gyártott egy IC-t ICL7182 Bar-graph kijelző meghajtó. A kijelző LCD és 100 szegmens van rajta. Olyan mint egy ledes kivezérlés jelző csak ez LCD. Ha valaki tud valamit legyen szíves ossza meg velem! Előre is köszönöm. Üdv.
legegyszerűbb egy-egy zenerrel megfogott BD242és41
Helló !
A kapcs. rajzon egy 555-el felépített időzítő van ami bizonyos időközönként- ami a 470 kohmos potival szabályozható- egy relével a hálózatra ~ 230 voltra kapcsolja az öt vattos repellert. Ettől a szúnyogok dobnak egy hátast! Csak mi az ami aranyat ér benne?
sziasztok jocó vagyok és most reriztem ide !egy olyan problélám lenne hogy kifekütt a házimozi erősitom és kéne hozzá egy kapcsolási rajz hogy a szerelö me tudja javitani Tipusa: sherwood newcastle R-725 természetesen nem kellnem ingyen kérem akkit ud sekitsen már mert 1.5 -ve áll a készülék és már kéne negyon elöre is kösziek a segitséget! ja aki tud segiteni az küldhet emailt is cimem:jozsef.kanta@gmail.com köszike mindenkinek
Ez nem jó megoldás, több okból sem:
- Ha több témába is felteszed a kérdésed, akkor sem kapsz hamarabb választ. - Ha nem kapsz rögtön választ a kérdésedre, az nem jelenti azt, hogy később nem is fogsz (nem mindenki "lóg" állandóan az oldalon, lesve, ki, mikor, mit kér). - Ez egy fórum, nem chat, tehát nem "illik" e-mailben kérni dolgokat. - Ha segítségre van szükségünk, akkor azt "illik" rendesen megfogalmazni, rendesen, tagoltan, több mondatban, írásjelekkel, és nagy kezdőbetűkkel a mondatok elején leírni. Javaslom, tanulmányozd kicsit a Fórum Szabályzatot!
Hello!
A HARRIS Data Acquisition 2/131 katalógusban benne van. Csak azt ne kérd, hogy másoljam be, mert ez az átkozott nyomtatóban nincs tinta és akkor a szkenner sem működik. üdv! proli007
Helló !
Köszönöm a segítségedet , órák óta keresem de nem találtam meg. A Google hozott több száz találatot de a katalógus 2/131-et nem találom. Ha lennél szíves egy kis segítséget még. Köszönöm
" HARRIS Data Acquisition" igy nem is hozza a gép csak a Harris nélkül aztán valahol a szövegben szerepel a Harris név is
Majd megpróbálok valamit tenni. Mi érdekel belőle? (Félek minden) Egyébként a könyv alakban megjelent katalógusok nem minden esetben vannak drótos formában is, ha igen, akkor meg pocsék a minősége.
üdv! proli007
Hello!
Azt hiszem, megtaláltam a számodra megfelelő megoldást. (Mert a jó, az mindig kézenfekvő és egyszerű!) üdv! proli007
Erről tudna nekem mondani valaki valamit? Esetleg működés magyarázatot kaphatok? A tranyó lába azért lóg mert dióda
Sziasztok!Legyenszíves kinek van regisztrációja a Sininél az Euras rendszerbe szedje le nekem a következő erősítő szervízleírását :technics SA-R330 Sűrgős lenne!Én is regisztráltam a rendszerbe de még nincs megerősítve sajna nekem meg kéne rendelést küldenem hétfőn és addíg ki kéne derítenem a hibát de rajz nélkül sajna nem megy
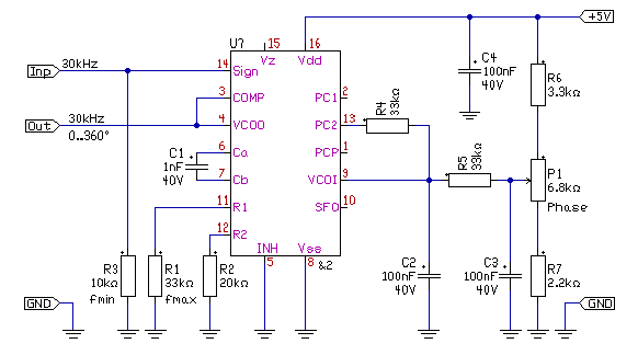
Köszönöm! Egy tanáromat megkérdeztem, tud-e segíteni, azt mondta, hogy nem egyszerű az, amit szeretnék, de PLL-lel meg leht oldani. Sajnos nem tudom mit jelent ez a kifejezés.
Az IC milyen típus?
Üdv Mindenkinek
Én egy JVC JA-S11 Stereo Integrated Amplifier erösitöhöz keresek kapcs rajzot mert szeretném felujitani elko csere stb mert már ráférne, illetve STK ic vel szerelt végfok van benne de én ugy látom hogy nem az eredeti tehát ezért is érdekelne a kapcs rajza ha lehet gyári mert akkor tudnám hogy mivel lehet helyetesiteni . Sajnos az STK n semmi fajta adat nincs csak annyi hogy S-40 W de gondolom ez csak a teljesitménye, ill. Sankea a gyártó,646-os szám van a baloldalán alul, és hét lábú az ic. ja és kettö van benne a.Ha segit +/- tápja van 23 Voltos képet is rakok fel késöbb. Ha valaki tudna segiteni nagyon megköszönném.
Helló !
Egy fém keresőt építek és a Deprez műszer helyett egy Baar- Graph kijelzőt teszek mert az sokkal érzékenyebb. Mind amellett 10 cm hosszú a kijelző és 100 szegmens jelzi a változást, látványosabb is .Volt egy nyáklapom ami ehhez készült de nagyon régen - kb 20 éve- és nincs beültetési rajz.Az jelölve van ,hogy az IC és a kijelző 1. lába hova kerül de van benne valószinű egy ellenállás talán egy kondi egy trimmerpoti ha jól tippelek és a tápfesz. lábak is jelölve vannak + ,- de nem tudom, hány voltról megy. Mind össze ennyi három alkatrész. Ráadásul van még két kijelzőm és két IC-ém ezen kívűl.
"Esetleg működés magyarázatot kaphatok?"
Igen, éspedig azt, hogy nem működik,(azonkívül, hogy a "kimeneti" darlington folyamatosan nyitott) aminek több alapvető oka is van. Talán az alkotót kellene megkérdezni, mi volt az elérendő cél? (én tréfára gyanakszom) Pár mozdulattal azért átrendeztem, hogy jobban látható legyen...
Sebi! Ez egy mágnesgyújtás "megszakitója" lenne (motoros gördeszka?),a darlington a gerjesztőtekercs (ami egyben a gyújtótrafó primer tekercse) áramát szaggatja meg, tehát a kapcsolás váltóáramot kap,és a darlington diódájának fontos szerepe lehet.
Hello!
File ment az emiledre. Ha igaz, oda is ér. üdv! proli007
Hello!
A PLL egy fáziszárt hurkot jelent. Áll egy - VCO azaz feszültséggel vezérelt oszcillátorból, - Egy fázis diszkriminátorból (ami összehasonlítja a két jel fázisát, és ennek integrált jele vezérli a VCO-t.) - Ha beáll a szinkronozott állapot, akkor az oszcillátor jel frekvenciája és fázisa azonos a bejövő jellel. Mi itt a VCO jelébe hibajelet vezetünk be a potival, amit a VCO kiegyenlít, és így szándékos fázistolás jön létre. Kb. ennyi. Az IC maga, egy közönséges CMOS Ic-k közül való darab. üdv! proli007 |
Bejelentkezés
Hirdetés |










)


Az IC milyen típus?






