Fórum témák

» Több friss téma
Fórum » Csöves erősítő készítése
 
Témaindító: seedz, idő: Márc 31, 2006
Témakörök:
Ne feledd betartani a fórum viselkedési szabályait, és a topik megmaradásának feltételeit. [link]
A téma átmenetileg fagyasztva lett, hozzászólni nem tudsz!
Lapozás: OK   406 / 2208
(#) Müszi válasza CHZ hozzászólására (») Feb 13, 2009
Akkor csak azt ami a GU-32 mellett van!

üdv: Müszi
(#) CHZ válasza CHZ hozzászólására (») Feb 13, 2009
Itt meg a RIAA görbe alakulása :

tinadiag.wmf
    
(#) CHZ válasza Müszi hozzászólására (») Feb 13, 2009
OK az mehet .
(#) Müszi válasza CHZ hozzászólására (») Feb 13, 2009
Írtam privátot!
(#) Malfox válasza CHZ hozzászólására (») Feb 13, 2009
Oh..hát először is nagyon köszönöm! Ötletes,a Második 6SL7 nagy bemenő ellenállása nem terheli az előző fokozatot.
Cserébe teszek fel végfok rajzokat.
(#) CHZ válasza Müszi hozzászólására (») Feb 13, 2009
Válasz is ment .
(#) CHZ válasza Malfox hozzászólására (») Feb 13, 2009
Szívesen , felírtam a rajzra 1-2 feszültséget és a várható kimeneti szintet .
(#) Malfox válasza CHZ hozzászólására (») Feb 13, 2009
Ide is elegendőek a fél vattos ellenállások,vagy van kirívó eset?
(#) CHZ válasza Malfox hozzászólására (») Feb 13, 2009
3,3K és a 47k az 5W
(#) Malfox válasza CHZ hozzászólására (») Feb 13, 2009
Rendben,nagyon köszönöm! :worship:
(#) CHZ válasza Malfox hozzászólására (») Feb 13, 2009
Kicsit több fogyasztással számolj , kb + 4 mA oldalanként .
(#) Malfox válasza CHZ hozzászólására (») Feb 13, 2009
Rendben, a táp szerintem külön lesz,hacsak nem tudok valami hatásos árnyékolást alkalmazni.Egyébként a tápegységeket a félvezetős áramkreimnél is mindíg túlméretezem.
(#) mark.budai hozzászólása Feb 13, 2009
Sziasztok! Ma a szomszédtól kaptam egy doboz csövet. -2-ről lekopott a felirat. Teszek fel képeket.
(#) sturbi hozzászólása Feb 13, 2009
Mutattam már a Ks csöveimet ?
Íme:
(#) llaci56 válasza mark.budai hozzászólására (») Feb 13, 2009
Na, átmegyek már a szomszédhoz....
(#) llaci56 válasza sturbi hozzászólására (») Feb 13, 2009
Ha azt mondod, hogy Te is a szomszédtól kaptad...
(#) Moszkvai hozzászólása Feb 13, 2009
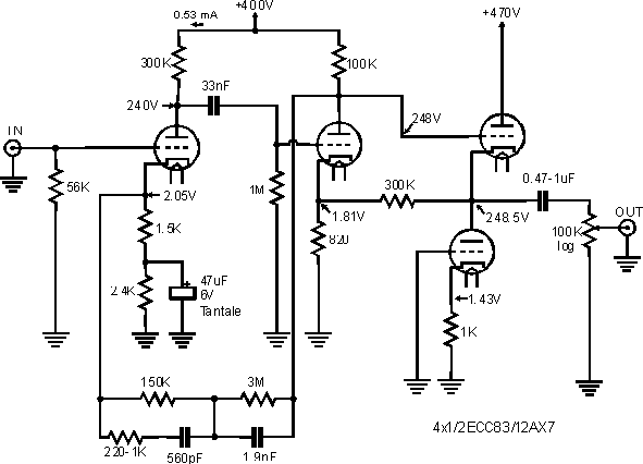
Ha már RIAA-ról van szó megnéznétek ezt a rajzot, hogy van-e benne valami kifogásolni való?
Egyébként ez a megoldás milyen?
Érdemes foglalkozni vele?


CHZ!-Amit módosítottál abba akkor végül is 3db 6H8C
megfelel?
Köszönöm előre is!
(#) llaci56 válasza Moszkvai hozzászólására (») Feb 13, 2009
Nem kapcsoltad be a gondolatátvivő kézi készüléket!
(#) Moszkvai válasza llaci56 hozzászólására (») Feb 13, 2009
De a tied működött!!
(#) mark.budai hozzászólása Feb 13, 2009
Sziasztok! A PCL86, PCL85-nek hányas lábára kell adni a fűtést? És az ECL86-nak váltóáramú fűtés kell?
(#) llaci56 válasza mark.budai hozzászólására (») Feb 13, 2009
Ebből mindent meg tudsz.
(#) mark.budai válasza llaci56 hozzászólására (») Feb 13, 2009
Köszi! Az f és f az filaments (tehát fűtés) ugye?
(#) sturbi válasza llaci56 hozzászólására (») Feb 13, 2009
Nem, nálam csak
úgy jönnek a csövek a mérhetetlen kupiból
évek óta tervezem, hogy áttekinthető állapotokat
érjek el, de ha valamit találok
leküzdhetetlen buherálhatnékom támad, amitől aztán
még nagyobb lesz a rendetlenség.
(#) sturbi válasza Moszkvai hozzászólására (») Feb 13, 2009
Szerintem ez a Hiraga nagyon jó darab, jobb a másiknál és pláne érdemes foglalkozni vele.
(#) mp3maker hozzászólása Feb 13, 2009
:eek2: Ha jól látom ez a 900. oldal!
(#) Moszkvai válasza sturbi hozzászólására (») Feb 13, 2009
Köszi!

Még egy kicsit odébb van, hogy megépítsem, de ha látok hozzávalót akkor azokat begyűjtöm.

Ha valakit érdekel itt van még a táp is hozzá/csöves/
(#) mark.budai hozzászólása Feb 13, 2009
MP3maker: van neked csöves erősítőd? Ha van, akkor tudod, miért a 900. oldal, ha nincs GYORSAN keress egy régi TV-t, és hajrá! Én most akarok építeni. Van csövem is. Csak kimenő meg alkatrészek kellenek. Ráadtam a fűtőfeszt. Szép lesz ha majd össze lesz rakva.
(#) Imi65 válasza sturbi hozzászólására (») Feb 13, 2009
Idézet:
„A hálózati 230 V csúcsfeszültsége 324 V (230*gyök2)a valós nullához képest, mert a hálózat asszimetrikusan van meghajtva (0-ához képest 0-ától +324 V-ig váltakozik színuszfüggvény szerint, nem 0-tól +-162V-ig.”

Ez így nem igaz. Gondolj ennek utána.
(#) sturbi válasza Imi65 hozzászólására (») Feb 13, 2009
Már rájöttem, hogy hülyeséget írtam.
(#) CHZ válasza Moszkvai hozzászólására (») Feb 13, 2009
Ez HIRAGA , biztos , hogy jó.

Módosítottban csak a vége 6H8C , az első kettő , nagyobb erősítés miatt 6H9C .
Következő: »»   406 / 2208
Bejelentkezés

Belépés

Hirdetés
XDT.hu
Az oldalon sütiket használunk a helyes működéshez. Bővebb információt az adatvédelmi szabályzatban olvashatsz. Megértettem