Fórum témák
» Több friss téma |
Fórum » Kapcsolási rajzot keresek
Témaindító: Kallai Csaba, idő: Márc 11, 2006
Témakörök:
szevasztok.
szeretném a véleményeteket kikérni. adott egy használatból kivont pénztárgép, ami készenléti üzemnél az időt mutatja a kijelzőjén. ezt a funkcióját megtartanám de a méreteit a minimálisra csökkenteném. -panelméret, dobozolás stb. kapcsolási rajz hiányában van-e értelme az egésznek vagy mindenképpen szükséges a kapcsolási rajz beszerzése? a panel kép mellékelve tipusa: SAM4S ER260 akinek van véleménye közölje legyen szives. köszönöm
Sziasztok!
SABA MI-215 ersősítő kapcsolási rajzát keresem. Árulnak egyet bemenetválasztó hibásan, és ki szeretném deríteni, hogy javítható-e, illetve ér-e annyit, amennyit kérenk érte. Üdv, Attila
A bemenetválasztónak melyik része nem működik , a hangfrekvenciás vagy a logikai.
Ezt sajnos nem tudom, de megkérdezem, hátha tudja az illető.
Sziasztok kéne nekem a Rec PAA-600S Kapcsolási rajz
Orosz gyártmány, Volna itt még egy Sony F210 Kapcsolási rajza is.Vagy hol keressem .Köszönöm elöre is .
Köszönöm a rajzot!
Lenne egy pár kérdésem. - A műv. erősítőt milyen gyakrabban kapható típussal helyettesíthetem? - A 12V stabilizátor elé majd azért teszek egy tranzisztoros előszabályzót , hogy nem egyedül kelljen eldisszipálnia a feszültségkülönbséget. - Ha esetleg mégis több led meghajtására lenne szükség akkor a bemenőfeszültséget növeljem és a FET-et cseréljem nagyobbra? - Van olyan LM350 jellegű stab IC- amivel 30-40V körül lehet állítani feszültséget? - A hat szabályzó áramkör mehet egy izomsabb trafóról ugye? - Akkor az X2 csatlakozón feszültségmérésnek nem sok értelme van...
Akkor van némi értelme,ha csak egy led nyitófeszültségét méred,az ICL-t 2V-os beállitásba használva. A ledek nyitófeszültsége kissé növekszik a növekvő áram hatására.
Ja és igen a spektrum mérés... azt nem otthon csinálnám hanem a suliba, laborba. A spektrum mérőt még csak a dobozában láttam és egyelőre csak annyit tudok róla kis usb-s kütyü, de majd holnap remélem már többet tudok majd róla
Hello!
- Ha más műveletit akarsz használni, akkor kettős tápfesz kell. (Egyébként a HQ-nál 280Ft. Nem ez fog pénzbe kerülni, hanem a poti )- A stabi elé nem a disszipáció miatt kell "előszabályzó", hanem akkor, ha a bemenő feszültséget nagyobbra választod, mint amit az megenged. Hiszen a Led áram nem megy rajta át. (Azt az IRFZ-nek kelll elfüstölni. 30V/500mA=15W!!) - Csak ez a megoldás van, vagy kapcsolóüzemű előszabályozás. (De egy próbára azt meg felesleges építeni, szerintem.) - Mint említettem, nem a feszültséget szabályozzuk, hanem az áramot. Ha az LM-et kiegészíted vele, akkor már semmi szükség rá, csak a Fet-et fogod pótolni, és esetleg nem lesz precíz az áram szabályozás. (kapcsolástól függően) - Természetesen mehet egy trafóról, sőt egy potirol is, ha minden körben ugyan akkora áramot akarsz beállítani. Arra ügyelni kell, hogy a feszültség a pufferen el ne fogyjon. A Led-eken. n*Uled+3V-legyen a táp minimuma. (és a brumm feszültséget sem szabad elfelejteni, hogy létezik.) - Csak annyi, hogy megtudod belőle, az adott (beállított) áram mellett, a Led-hez szükséges nyitófeszültséget. üdv! proli007
Üdv
Kapcsolást keresnék ami rádió jel erősítő lenne a rádiónak az antennájához szeretnék kapcsolást hogy jobban tudja venni a vételt! Olyan ötleteket várok ami nem igényel túl nagy tápot vagy ami megy 9V-os elemről esetleg és bírja is vele sokáig Válaszaitokat előre is kösz
Sziasztok,
electret mikrofonhoz kellene nekem erősítő rajza. ez eddig egyszerűnek hangzik, tele van a net ilyenekkel, de nekem olyan kellene ami szimmetrikus bemenetű és kimenetű, és 3V-ról működik, és sajnos ilyen változatot nem találtam sehol. Megköszönném ha tudna valaki segíteni
Jobb helyeken speciális IC-ket is kifejlesztettek hozzá.
ST Microelectronics megoldása MAXIm (DalasSemiconductor) megoldása Itt is találsz egy differenciális bemenetű erősítőt, melyhez a mikrofon segédfeszültséget a fentiek alapján már hozzá tudod tenni. A differenciális kimenet is megoldható, ha az utolsó differenciaerősítőt kihagyod, vagy két független erősítővel viszed tovább a differenciális jelet (gondolom én).
Sziasztok!Egy Samsung VQ336-os videó kapcsolási rajzát keresem, kérem aki tud segítsen.Köszi.
Szia!
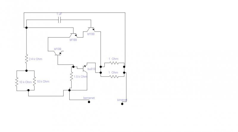
A HQ kínálatába nem találtam a CA3060-at csak olyat, hogy CA3060E és az meg 1600Ft.- volt. Szóval akkor használhatok akármilyen műveleti erősítőt csak akkor kell egy negatív fesztsab is. Akkor a bemenő fesz marad 30V azt nem változtatom. Trafónak egy olyan 100-150VA -eset gondoltam 2*5600µF/50V pufferrel. A 6 áramgenerátor áramát egymástól függetlenül kell hogy állítsam ezért muszáj külön potikat használnom mindegyikhez és mivel 6db helipot nagyon drága lenne ezért úgy gondoltam sima potikkal oldom meg úgy, hogy az osztó részbe az 1k -sal sorba kötök egy 100 ohmosat. Azt tudom, hogy a LED-ek árama nem a 12V-os stabon folyik keresztül hanem a FET-en és, hogy a max bemeneti feszültsége a stabnak 35V, de azért 16V-ról mégis csak kevésbé "izzadtságosan" dolgozik. A FET Source-án lévő 2 ohmos ellenállás milyen teljesítményű legyen? A mellékelt képen az elképzelésem...
Sziasztok!
Nem tud véletlenül olyan kapcsolási rajzot Ami egy EC mérő(elektromos konduktivitás) belehet potméterrel állítani az értéket egy érzékelő figyeli a folyadék sótartalmát és egy mágnesszelepet tud vezérelni(tápoldatozó gép agya) Előre is köszi!!
ha már átalakítasz egy áramkört figyelj rá hogy csinálod. ne hagyj ki alkatrészeket. itt van normálisan, igy hátha érthetőbb.
Bocsi,hogy beleszólok,de az a borda 15W lesugárzásához kissé kevés.
A másik:a 2 ohm-on 500mA áram esetén 1V esik,igy mindössze 0.5W-ot disszipál. A biztonság kedvéért a 2W-os sorozatú példányokat épitsd be. Azt akarod mondani, hogy az elvi működés megértéséhez nagyban hozzájárul, ha az általam egy db-nak rajzolt ellenállást három tagból állítjuk össze? Amúgy pár hozzászólással később van rá egy lehetséges válasz olyan tagunktól, aki nyilván látott már hasonlót. Nekem nem tűnik szépen kidolgozott áramkörnek, de attól még lehet jó - váltakozóáramon - a működése. Nekem konkrétan a kizárólag kondival vezérelt bázis idegen.
Tudom, azt csak "szimbolikusan" raktam oda hogy látsszon, hogy hűteni kell, majd a FETek közösen egy alu profilon lesznek ami egy nagy hűtőbordára csatlakozik esetleg ventilátoros hűtés is lesz.
Szia, köszi hogy válaszoltál. Ezek az IC-k jók is lennének, és valószínűleg jobb helyeken kapi is lehet őket
De nálunk nem találtam sehol... Az analóg dolgokhoz sajnos nagyon tufa vagyok, nekem ez a műv.erősítős kapcsolás magas. Ez +-tápfeszre van tervezve? Abból gondolom hogy a bement földre van húzva és nem féltápra... Hogy lehet hozzá mikrofont illeszteni?
Hello!
Bocs, ezek szerint elírtam CA3160! Hát, sima poti? Idézet: Nem ez volt az eredeti cél?„az árama pedig 500mA -ig legyen mA- ként állítható” Ja, azt elfelejtettem írni, - hogy a potiról lejövő feszültséget érdemes megszűrni egy 10kohm/100nF-os integráló taggal, ha a poti kontakthibázna. - Ha a kis BC kollektor-emittere közé, beteszel egy ZPD5V1-es zénert és vele sorba egy kis áramú Led-et, akkor a szakadt kimeneti kör (vagy elfogyott a tápfesz) egyszerűen jelezhető vele. Tekintve, hogy az IC kimeneti feszültsége 3..4V között lesz, mikor vezérli a Fet-et, ha meg tök ki akarja nyitni, de nem tudja, akkor fel fog ugrani a táp közelébe. Ellenállás teljesítménye... P=I^2*R vagy az Ohm törvényét is írjam le ? :no: üdv! proli007 Sziasztok, Egy román televízió, nevezetesen Electronica Standart kapcsolási rajza kellene, ha esetleg elfekvőben van valakinek ![]()
mex-szel már a motorgyujtás fórum keretében beszéltünk a témáról ő azért tud többet a dologról. azért tettem be ide is hogy hátha valaki elmondja hogy mit akar ez csinálni, vagy hogyan működik. egyébként nem az ellenállásokkal volt a baj hanem a tranzisztorok bekötésével.
Sziasztok!
Ha tudna valaki segíteni abban, hogy Videoton DC 4014A hangfal kapcsolási rajza érdekelne. Előre is köszönöm a segítségeteket. Idézet: „Az analóg dolgokhoz sajnos nagyon tufa vagyok, nekem ez a műv.erősítős kapcsolás magas.” Bocs, ha túl indiszkrét vagyok, de akkor minek a kapcsolási rajz??? Idézet: „Ez +-tápfeszre van tervezve?” Igen. Idézet: „Hogy lehet hozzá mikrofont illeszteni?” Ugyanúgy, ahogy a korábban belinkelt Maxim adatlapon látod. Tehát levákasztó kondenzátoro keresztül. S ha elektrét mikrofonról van szó, ugyanúgy fel kell húzni a megfelelő lábat egy ellenálláson keresztül a tápfeszre.
heló
Tudna valaki segíteni AKO-14123 digitális hőmérő kapcsoéási rajzában?
Eten G500 dugasztáphoz keresek rajzot, ha esetleg botlott már valaki ilyenbe. Köszi!
Sziasztok!
Kéne egy kis segítség! Sehol nem találtam a neten és könyvtárba még nem indultam el gondoltam felrakom ide! Tehát Csillag-delta kapcsolás vezérlési rajza kéne VMZ-relével, nem a modernebb időrelés rajz! köszi!
Sziasztok!
Nem tud valaki véletlenül olyan kapcsolási rajzot Ami egy EC mérő(elektromos konduktivitás) amely mágnesszelep működését irányítja a beállítási pontnak megfelelően és 3bar nyomásig használható menetes elektróddal van ellátva!... Előre is köszi! |
Bejelentkezés
Hirdetés |





)







