Fórum témák
» Több friss téma |
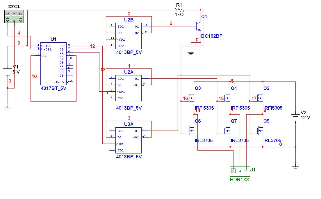
Némi kétség merült fel bennem a kapcsolás működését illetően. Pl. a tc4469 tápja direktbe földre van kötve. Ez még a kisebbik gond, max nem köti rövidre a tápot aki megépíti. Viszont 12V kerül rákötésre, mikor a tc4469 a kimenetén a vdd-0.01V körüli feszt rak ki. Amikor a powermosfet bemenetén 2-4V körüli feszt lehet rakni. Pwm használata meg jellemzően a maximális áramon növel, feszültségen kevésbé, főleg ekkora százalékban.
De ha rosszul látom akkor javítsatok ki.
Jól van, közben hülyeséget írtam a mosfet témára.
sziasztok
Egy winyó motort szeretnék használni mint szélsebességmérő. ha jól tudom szerkezetileg ezek csillag vagy delta bekötésü háromfázisú brushless motorok. A kész darabon azonban csk akkor tudok feszültséget mérni ha a 3 lábból csak kettőt használok. Hiába kötöm be a 2 egyenirányítóhídból vagy 6 diódából álló egyenirányitót, igy nincs semmi kimenő fesz.
Ha a back-EMF-et akarod merni, akkor az csak ez bizonyos sebessegtol lesz merheto ill ertekelheto. A jo hir, hogy ha nem hasznalsz meghajtast csak a generalt aramot mered akkor nagyjabol szinuszos jelet fogsz latni:
Winchester motor csak ugy ujjal megporgetve mig meghajtassal benne lesz a meghajtas zaja (ez egy eleg jol szurt jel, rosszabb esetben meg nagyobb a zaj): Winchester motor closed loopos vezerlovel 15k fordulaton CD-ROM motornal meg hasznalhatnad a hall elemeket fordulatszam meresre, azzal tulajdonkepp akarmilyen alacsony fordulatot meg tudsz merni...
Szia
nem valós sebességet akarok mérni, csak referenciaértékekre van szükségem. a problémám abból áll hogy a csillag bekötés 2 kivezetésén még tudok feszültséget mérni, viszont ha mindhárom kivezetést használom akkor semmi.
Es a 3. agat hova kotod vagy hogyan nez ki a kapcsolas? Meg nem is igazan ertem miert lenne szukseg arra, hogy mindharom tekercset merd? A legtobb motor vezerlo is csak egy ponton mert, az untig elegendo a vezerleshez.
Szia
2 diódahídon összekötöm a pozitiv és a negativ lábakat, a motor kivezetéseit pedig a váltó áramú lábakra kötöm. 1 láb szabadon marad. Ezután feszültséget kéne mérjek az egyenáramú kivezetéseken ha megpörgetem a motort. Azért szeretném mindhárom tekercset használni mert egy szélgenerátort modeleznék vele, ami ha a kisérlet sikerül ugyancsak 3 fázisú generátorral lessz megépitve.
Láttátok ezt? Érdekes. http://www.youtube.com/watch?v=LabMAEdeA48&NR=1
Engem is foglalkoztat ez a dolog. Van eggy jópár ilyen motrom. wincsikből nyomtatókból. De pic-et én nem tudok. mined mást igen. Ugyhogy pic mentes rajzot keresek.
Van itt a topicban PIC nelkuli kapcsolas is, 555-el es Johnson szamlaloval.
Sziasztok !
Probalkoztam en is harom kivezeteses HDD motor vezerlessel. A kapcsolas igy nez ki mint a linkelt kepen a vegfok, csak 470 Ohm bazis ellenallasokkal es BD139-140 tranyokkal. A vezerlest AVR adja. Egyelore fix frekvencian probaltam. ~30 ms periodus ido egy fazison. 50%-os kitoltes. ~5 ms fazisok kozotti eltolas. Szkoppal ellenorizve. Tap 12/2A. Viszont nem mukodik, csak zug. Ha kezzel megsegitem sem fordul meg egyet sem. Mi lehet a gond? >>Emlitett kapcsolas<< Udv.
Namost termeszetesen az idozitesekre lennek kivancsi. Tudom hogy szinusznal a periodusido 1/3 -a kell legyen a fazis eltolas. De negyszognel is igy van?
Az elobbi idozites termeszetesen nem teljesiti ezt a feltetelt. Ott a felperiodus 1/3 -a a fazis eltolas. Viszont nezegettem egy Johnson szamlalo 4 fazis kepzest, ott sem 1/4 -os a fazis eltolas..(lehet nem volt jo az abra...)
Hello.
A motort próbáld úgy indítani, hogy előszőr kis frekit adsz neki kb. 10Hz, aztán fel húzod magasabbra. a motor indulásához ilyen kis freki kell. hangkártyával teszteltem(elég elvetemült ötlet, de más nincs itthon. A hangkártyára kötöttem egy 20W-os végfokot, és úgy teszteltem.).
Szia. Koszi. Kozben megirtam ugy a programot hogy a periodus ido 1/3 -a legyen a fazis keses es bemertem.
A lassu inditas ok, de nagyon felnyomni a fordulatot nem tudom, ha linearisan emelem a frekvenciat kiesik a ritmusbol. Most itt eppen kiserletezem
Szerintem alapjába véve a kapcsolási rajz is hibázik, mivel ez mindhárom fázist egyszerre kapcsolja, és kettőt kell egyszerre működtetni, az harmadik pedig "lebeg" (HI-Z). Kialakul egy 6 lépéses ciklus, ami nem feltétlen egyezik meg a egy körbefordulással. Ajánlom figyelmetekbe a microchxp weboldalán lévő "Brushless motor control solution" menüpontot.
Ezeket a motorokat visszacsatolás nélkül nem ajánlott működtetni, mert mint tapasztalod terhelésre kiesnek a szinkronból. A micro.. dokumentumok alapján építettem egy ilyen vezérlőt(költség:~1500 HUF, kétoldalas nyák, kicsi!), nem túl bonyolult, viszont nagyon ötletes megoldás! a "vezérlése". PWM-el "állítjuk" a motorra jutó feszültséget, ezáltal változik a fordulatszám is, terhelésre nem esik ki a szinkronból, hátrányok: valamiért eltud indulni fordítva is, de akkor nem pörög fel rendesen, kb 4500-as fordulatig használható (motorfüggő!) HDD motorral próbáltam (40Gb western digital). üdv
Koszi . Amugy >> ebbol << indultam ki, csak ICk nelkul.
Most mar megy, fordulatot nem mertem. 822Hz fazisonkent. Ebbol ahogy szamoltam 8219 fordulat Ha fordulatszam merest is csinalnek, akkor az ujrainditast, stb lehetne szabalyozni. Egyelore szabadon fut.
Sziasztok.
Egy nagyon amatőr kérdésem lenne. Az a cél hogy olyan jeleket állítsunk elő, amilyen melléket ábrán is van?
Tablazatba :
Ismetelten, adott frekvencian, 3 bites portra kiirva (a,b,c) megkapod a 3 fazisu negyszog jelet.Kitoltesi tenyezo 50%.
Aha. Értem. Köszi szépen.
Csak a félreértések elkerülése végett kérdezem,ez az ábra már helyes?
Hát én itt valamit nagyon nem vágok. A microchipes sheetben található kapcsolást akarom megépíteni, amit ide (asszem, és ha jól írom) master_of_the_web épített meg. Azon kívül hogy több helyből vérzik a microchip féle referencia kapcsolás (tápot rövidre zárják, hibásan tüntetik fel a védődióda polaritását), sehogy sem tudunk rájönni többen is hogy a pfetek mikor nyithatnak. Bár microchipék a rajzon kiürítésesnek tüntették fel ami jó is lenne alapvetően, de a hozzá írt típus már növekményes, ami alapvetően nem lenne jó szerintünk. De aki itt elkészítette az is növekményessel készítette.
Az addig ok, hogy az nmosfet source le van kötve földre, megkapja 5v-ot gatere, és kinyit. pmosfetnél minden az nmosfet ellentétje...ez rendben is van, teszteltem is így mind a 3 pmosfetet. Viszont a kapcsolásban a drain kap + feszt, source van legjobb esetben földön (vagy lebeg), és 0 vagy 12V ot kap a gate. Hát ez büdös életben nem nyit ki gondoltam. De próbaképp kikaptam az egyik fetet...bekötöttem így...ventilátort kapcsolt...táp rá, és azonnal forgott, lekapcsolni se tudtam a fetet, akármit adtam a gatere. Ez már alapból nem jó, de rámérve a fetre utána így-úgy, visszakötve "szabvány" szerint működött. Majd próbálkoztam még és behalt mikor dugdosgattam ide-oda a lábait a feszek közt (áthúz a gate most már). Szóval nem értem hogy ott hogy lehet növekményes p-mosfet, illetve miért kapcsolt be kikapcsolhatatlanul mikor így kötöttem be. Nem nmosfet lenne ott is? Bár akkor miért van tükrözve kötve a tc4469? Úgy van bekötve hogy nmosfet akkor kapcsol, ha 1-et adok ki. Okés. pmosfetnél meg 1-re nullát rak ki, tehát 0-ra kéne bekapcsolnia és 1-re lekapcsolnia a fetnek mögötte...de mint írtam kikapcsolhatatlan volt. Fejtse meg nekem plz valaki, mert már a hajam tépem. ![]() Ha meg hülyeséget írtam, akkor nem "jajde hülye vagy", hanem magyarázat, ha lehet.
Válaszolok magamnak. Simán elnéztük a kapcsolást, azért nem értettük...de kb mind a 6-an. Majd mikor a 6 emberből az egyik megnézte újra, rájött a turpisságra: rosszul láttuk bekötve mind.
Viszont azóta szépen forog a motor. tc4469 + irfd014 + irfd9014 alapokon működik, egy at90can128 társaságában. Az atmeles kód olyan formában publikus, hogy ha valaki kéri átadom neki mailben, de ne terjessze. Ez nem a microchip féle appnote mellé rakott kód, és nem is az atmel féle appnote, hanem saját.
Sziasztok.
Ezt a vinyó motort találtam és ez is 4 vezetékes fajta. Kitudnám váltani az eredeti paneljét az oldalon található kapcsolással? Sajnos pont olyan akadt a kezembe aminek az álórésze maga a vinyó háza volt. Kiszedtem és tökéletesen forog de nagy a panel. Propeller órát szeretnék épiteni belölle.
Én is 4 vezetékes motort használtam fel. Mérd meg dmm-el hogy melyik a földpont a 4 közül, utána azt a lábat akár ki is hagyhatod. Persze a legjobb az lenne ha a motor működtetése kapcsán mind a delta mind a csillag kapcsolást kihasználná az ember, de ekkora motornál ez nem kritikus.
Szia.
Az megvan melyik a közös mert 3 vezeték megy egybe. Te is prop órát csináltál? Valami infód nincsen rólla? És a motot meghajtáshoz melyik kapcsolást épitetted meg? köszi
Nem csináltam, de az lesz belőle, remélhetőleg korán. Konkrétan miről nincs valami infóm? A motor meghajtásához a microchip féle appnote alapján indultam el, majd lecseréltem a feteket, majd inkább megírtam magam az egészet atmelre c-ben.
Szia.
Nállam van 1 kis gond nem tudok programot irni nem csináltam sose,csak épitgetek. Minden jól jönne nyákraj meg a programm is. Már csinálom a ventilátoros verziót is épp tegnap tekercseltem meg 0.4 es huzalból. Megköszöném ha ezt a fajtát is eltudnám kezdeni csinálni valami alapján.
Sziasztok
Egy 3 kivezetéses HDD motort meg lehet hajtani ezzel a kapcsolással? Elméletileg a 3 kimeneten olyan jel jelenik meg, amilyet csatoltam. A fetek bekötésében nem vagyok teljesen biztos. |
Bejelentkezés
Hirdetés |




mined mást igen. Ugyhogy pic mentes rajzot keresek.













