Fórum témák
» Több friss téma |
az F84-nek nem kell boden, lvp, mclr a configban.
boccs nem tudtma felmeni MSN re megmondani, hogy hogy kell, de én megcsináltma a sajátom és valamiért 800 fordulat után már csak rezeg (250Hz) (nem ez, de lehet progrmahiba)
üdv
Szerintem ennek lehet az is a hibája, hogy nem tud a motor egyböl olyan fordulatszámra ugrani, ezért két három állapot között folyamatosan ugrál. Én most egy olyan szoftwaret írtam, amivel gombokkal folyamatosan tudom növelni a fordulatszámot. Majd beszámolok róla amint lesz eredmény. Holnap lesz rá időm...
Hát sok sikert mindenkinek hozzá én egyenlőre csak várom az eredményt!
hi
szabályzós, szép lassan pörög felfele, majd 800 nél megáll és cska rezeg üdv
hi
Valami olyasmi lenne jó, ahol nem kell hozzá külső oszcillátor, hanem magától felpörgeti és tartja a sebességet, mert ugye nem lenne, jó ha a Propeller óra minden indításakor egy potit kéne tekergetni.... De persze magyarázok itten, holott nekem még csak meg sem moccant az egész...
ezt olvassátok át!
http://www.microchip.com/stellent/idcplg?IdcService=SS_GET_PAGE&nod...012037
hali, ugyan ez a problémám van nekem is. 800-900 -as fordulatnál többel nem tudom hajtani. valószínűleg onnan már szinuszos 3 fázisú jelek kellenének, mert ez a négyszög bezavarhat.
én erre gyanakszom. üdv, szetty
hi
lehet megvna a hiba, cska sajna a tavaszi szünetbe tom leteszetelni. üdv
hi
szerintem az hogy kiesik az ütemből, de az továbbra is fura hogy 4,00=>3,98 ms való késletetés áttérés mért okoz megállást (rezeg) videót melékeltem, meg az RGB projectról is arról adhattok véleményt miylen effektek lehet még (van benne hiba majd javítom). a motorosat nem tom felrakni :S túl nagy 2,1MB üdv
helóka! van egy Winchester motrom! a 4 kivezetésből a negyedk a közös! szeretném ezt valahogy megoldani hogy rendesen menjen! kelenne nekem hozzá egy vezérlés! egy rajz! lehetséges ez? mellékeltem képeket is.
hi
őő nem szivatásképpen, de ha elvasod a hozzászólásokat, akkor találsz egyet ![]() amit én csinálmtam az nem az, és sehogy nem tudtma megoldani hogy 800rpm felé menjen leállt és egyhelyben rezgettüdv
heló! az amit irtam ez előtt ... hát az igaz h. bénán jött ki,mert nyitottam egy támát,és oda et irtam!! és topi áthelyezte ide,és hát egy kicsit bénán jött ki!
de a 800rpm ,hát az semmi! gyorsabb kellene!
Skacok!
"Brutalforce" megoldásom : csináltam egy 3 fázisú kommutátort, oszt hadd szóljon a winyomotor. Régi mfm(?) vinyo volt, a tányérok helyén most csiszolótárcsa szolgál . Fordulatszám rengeteg, nyomaték bődületes
fúúú! akkor bir menni nemigaz? és hogy oldottad meg a vezérlést?
A 800 ford/perc az tényleg kevés, de ennek az oka a motor helytelen vezérlése.
Az, hogy egyhelyben mocorgott, az azért van, mert sebességet feljebb véve nem volt elég ideig x mennyiségű áram a tekercsen ahhoz, hogy odahúzza az állórészt. Ilyen esetben először is mindenféle képpen PWM-ezni kell, és jóval nagyobb feszültségről járatni. Ha így nagyobb feszültség és áram folyik a tekercseken, akkor már azalatt a rövid idő alatt is keletkezik akkora m.tér, hogy magához rántja a tengely állórészét. Egy szó mint száz, a motoron akkora áramot kell átvezetni, hogy legyen ereje megmozdulni. Ezen PWM-el segíthetsz párosítva nagyobb feszültséggel, és menni fog
Valami működő kapcsrajzot láthatunk is vagy csak a szó megy hogy működik!Jah meg képeket se látok!
Sziasztok!
Remélem ti tudtok segíteni. Találtam egy rossz flopy disk meghajtóban egy 3 fázisú brushless motor vezérlőt( M51785SP), igaz nekem nem pont egy hdd motorhoz kellene de az is ilyen motor. Meg is találtam az adatlapját, és ki is bogarásztam, de nagyon örülnék ha valaki hozzáértő kiegészítené a kapcsrajzot. Előre is köszi!!
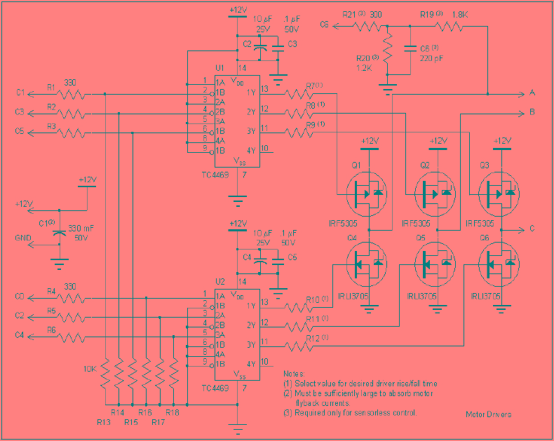
Ki szeretnék próbálni egy másik kapcsolást HDD motor meghajtására. Ez a Microchip weboldalán volt. Egy pic 16f877 hajtaná és nem kell külső oszcillátor. Képes szenzorokkal, de azok nélkül is működni. Pic az volt nekem szerencsére de TC4469 típ. IC-t sehol sem találtam ahonnan megrendelhetném. Nem tudna esetleg valaki segíteni, hogy milyen alkatrésszel tudom ezt helyettesíteni? esetleg 2 db TC427CPA is megefelne helyette?
üdv
hi
a chipcadban lehet kapni (200 Ft) árlista/microchip/analóg áramkörök/MOSFET meghajtók de ez nem éppen 3 fázisú motorvezérlő IC üdv
Nem, igazad van, ez egy FET meghajtó IC amiből kettő kell majd. Egyik vezérli a három N- a másik meg a három P- FET-et. Magát az IC-t pedig egy pic16f877 vezérli. Potikkal lehet állítani a sebességet és a kitöltési tényezőt is.
üdv
Szerintem ha a megfeleően meg van táplálva az áramkör, és az Enable lábakat megfelelő logikai szintre emeled, akkor elvileg elkezdi hajtani a motort.
Illetve a MOD lábat magas illetve alacsony szintre hozva lehet elvileg állítani a sebességét. Szerintem! Nem garantálom, hogy így tényleg működni fog, de elvileg kéne neki. üdv
Nagyon szépen köszönöm!
Kipróbálom...
Helló!
Örömmel jelentem be, hogy sikerült egy tökéletesen működő HDD motor vezérlő áramkört építenem. Használható szenzoros illetve nem szenzoros motoknál is. Nem szenzorosnál, kell egy külön fájlt generálni, ami a motor adatait tartalmazza, és ezek alapján állítja be a felpörgetés mértékét illetve a max fordulatszámot. Ehez van egy ügyes kis excel fájl. A szenzorosos megoldást nem próbáltam ki, mert nincs ilyen motorm, de ott nem kell külön fájl, mivel ott érzékeli a tengely pozícióját és abból számolja ki a sebességeket. A frekit és a kitöltéséi tényezőt egyeránt egy-egy potival lehet állítani. Még meg kell, hogy jegyezzem, hogy nagyon magas fordulatszámokat régebbi HDD motorral nem lehet elérni, egy idő után kijön a ritmusból, és csak rezeg a motor. Újabb HDD motrokkal már szépen megy. Például egy 80 gigás Segate HDD motorjával(3. kép) már szépen felpörgött, viszont egy régebbi Samsung (500MB) vinyó motorjával nem sokat értem el, vagyis csak nagyon lassan lehett pörgetni és elég hamar berezgett. (utolsó képen) A motorokat minenképpen hűtőbordára kell szerelni mert nagyon hamar felmelegednek teljes kit. tényezőnél, alacsonynál alíg... A másik, hogy a motoroknak elég kicsi a nyomatékuk, nem nagyon lehet terhelni őket. Ha pl kicsit lefogom akkor már leáll a motor és csak rezeg, majd a PIC újból elindítja. Még valami érdekeset észrevettem, méghozzá azt, hogy ha a motor működése közben a pákát ki/be kapcsolgatom, a motor megáll, majd újraindul, talán valami zavart kelthet, nem tudom... Képeket, videókat és kapcsolási rajzokat mellékelem. Az első három képen egy újabb, az utolsón pedig egy régebbi winyóból származó motor tesztelése látható. Videó: Kis felbontásban Nagy felbontásban A videón egy újabb segate winyó motorja lett felpörgetve.
Kapcsolás, progi és PDF...
a FET-ek előtti ellenállat nincs megadva, én 470 ohmosakat tettem, oda és látszólag szépen muzyikál velük. FET gyanán pedig nem a kapcsolásban szereplőt, hanem régebbi winyókban található DIP tokozású feteket használtam. Ezek típusa általában IRFD123 (N-FET) és IRFD9120 (P-FET).
Hy!
Én most egy rendes winyó vezérlést használok csak az a baj ha terhelem a mocit akkor a vezérlő IC melegszik de rendesen és egy hiába teszek rá hűtést egy idő után meg áll és olyankor új kell neki adjam a feszt mi lehet szerintetek a gond? Master of the web te hol vetted a TC4469-es IC-t?
ChipCad nél lehet kapni. Microchip termékek >analóg áramkörök> MOSFET vezérlők> résznél megtalálod az árlistában. 320Ft nettó
|
Bejelentkezés
Hirdetés |









leállt és egyhelyben rezgett
de a 800rpm ,hát az semmi! gyorsabb kellene!












