Fórum témák
» Több friss téma |
A szinuszjel tkp.csak frekiátvitel,-és teljesítménymérésre alkalmas,a finomabb(ha úgy tetszik,rafináltabb) hibák kimutatására,-mint pl. futásiidő,fázishűség,gerjedési hajlam,stb,- csakis a négyszögjel a megfelelő,ahogy Imi is fogalmazott.Egyébként a Quad "szép simán" kezeli le a négyszögjelet(10kHz),de kizárólag színusszal mérve a tba-810 is lehetne(majdnem)audiofil...
Tudom h negyszogjelel jobaban ki lehet mutatni az erositok hibait, de nem mindg az a jobb , az audiofilebb ha ugy tetszik amit jobnak merunk, peldanak lehet veni egy jo csoves vegerositot, merve nem tul jo, sot sokszor nevetsegesen rosz, de a fulnek megis jobb mint sok tranzisztoros erosito aminek torzitasa 1% alat van joval, ezel szemben a csoveseke 2% felet is lehet. Szoval nem mindig az a job amit jobnak merunk..
Hát igen. De van ebben egy kis pszichologia is.Amit jobbnak akarunk hallani jobb is lesz!Különböző hifi magazinok szerintem erről (is)szólnak. :::::::::::::::::Hogy témánál maradjunk: én a Quad bd tranyóira (a plasztik oldalára)ragasztottam ilyen kis ramhűtő bordácskákat,tök jól leveszik a hőt.
En arra gondoltam hogy a kovetekezo quadom M15003 al lesz, erosebb tranyok mind a bd-k. plusz a bd csak 100 voltig megy, szoval elege hatareset, sot latam okan kapcsolast ahol az IC-t egy-egy stabilizalo IC szolgaltatja a +/-15 voltot,,,,szoval lehet varialni, egyepkent probalkoztatok mas quadokal is? peldaul 606, 707 esetleg 909?
606-tal. A 909 csupán két alkatrész értékében tér el tőle, így azt lehet ugyanannak tekinteni...
A 707 az más.
Es mien a 606 a 405 osel szemben? joban szol? megeri belevagni, legyszi ird le a tapasztalataidat/velemenyed
Itt láthatsz képeket róla...
Megéri-e bele vágni? döntsd el. Nekem megérte, mert kíváncsi voltam. Mire van szükséged? kalandra? akkor vágj bele. Csak egy másik végfokra a többi mellé? akkor ahhoz kicsit drága. ...stb...stb Hangja? ugy sokak kedvéért írom, hogy ez szubjektív, erősen szubjektív és rendszer függő kép, de az én tapasztalatom hogy lényegesen zsírosabb hangú, mint a 405, olyan mint ha a hangja egy csomóban lenne, olyan mint ha a loudnes gomb be lenne nyomva alapból. Nincs szárnyalása, és az a tipikus szellős hangja mint egy audiofil erősítőnek...Olyan nehéz a hangja, igazi nagypályás!! Hallod a hangján, hogy nincs ellenfél neki, mindent meghajt de kegyetlenül, hallani a tartalékot benne, és igazán nagyobb hangerőn érzi jól magát, halkan ott van benne az elfolytás, a visszafogottság. Amikor odatekerei neki az ember elkezd kinyílni. Nagyon nagyot szól, 4 ohmon 200W szinuszban, 8ohmon olyan 130W. A 405-höz képest, a közép tartománya tisztább, a magas soványabb és kevesebb, a mély lényegesen több, viszont kissé mosottabb. A széria 405 (urbanos korszerűsített kapcsolás) hangminőségben hasonló, de annak ehhez képest teljesen jellegtelen hangja van, olyan semmilyen. Ennek van karaktere és jelleme hozzá képest. Tipikus angolos hifi hangzása van. Tehát nem az az amerikai fajta végfok, ami a légypiszkot is a lemezen precízen leadja. Talán túlzottan lehúzóra sikerült ez a jellemzés. Nekem tetszik a hangja, de 12db mj21194 meg 4db mje15031, ezen kívül még egy marék alkatrész....600W trafó, meg 60.000µF puffer. Ha neked megéri megépíteni akkor építsd. Egyébként elsőre indult, semmiféle utólagos beállítást nem igényel ez sem mint a 405. Nem jobban szól, hanem máshogy. A 405 sem szól jobban hanem máshogy.
Kosz a valaszodat, egesz jo a weboldalad, a JLH-t enis megepitetem, igaz hogy csak 1 kanalis es csak probanak es hogy 2n3055 el azis vagy 30 eves
, de a kozelejovoben enis megepitem de szeritnem a quadnak sokal precizeb es sokal gazdagabb hangja volt , legalabis amenyi idot halgatam a jlh-t ez jot le....neked mi a velemenyed, igaz van a jlh nak egy ojan meleg hanga amit a quad csak messzirol enzet
Hát ha már a két végfokot hasonlítjuk össze, akkor nyomába sem érhet a JLH-nak a Quad-405 hangminőségben, precizitásban, életben, térben, szellősségben, stb...
A quad az hifi hangú a JLH meg audiofil vagy high-end hangzású, mittudomén melyik a jó szó erre. Itt is az előző hozzászólásomban említett szubjektivitással értsed amit leírtam. Miben jobb a quad...? teljesítményben, van benne rövidzár védelem, több alkatrész kell bele, drágább az anyag költsége. Nekem egyébként tetszik a quad hangja.
Nekem az edigi tapasztalatom hogy a quad precizeb azaz gazdagab hangzasu, de a JLH melegeb de ha majd kesz a JLH akkor meg tudom mondani pontosaban, edig csak proba kent volt es csak monoban. Megtudnad nekem adni aszt a kapcsolast amit te hasznalsz es ami szeritned a legjob a JLH tol? szoval a tranzisztor tipusok erdekelnek es hogy menyivel taplalod, kosz a segitseget
..esetleg ha van messenger cimed ahol beszelhetnenk tobet az jo lene
JLH topicba nézz át mert ez nagyon nem quad 405.. ott ha rákeresel a hozzászólásaimra akkor talán megtalálod, de inkább írok privátba az egyszerűbb. Nem messengerezek
Sziasztok valaki tudna küldeni, egy olya urban féle Quad 405 100W-os erősítő nákrajzot ami nyomtatható mérethelyessen?Köszi!
Megnyomod itt a "K" betű melletti ikont és az a topic képeit listázza, abban találsz ilyet.
sziasztok
egy quad 405 mono végfokot akarok építeni sub hajtásához, és annyit szertnék kérdezni, hogy megfelelő lenne-e hozzá egy 150VA-s 2x36V-os torroid trafó? ha 4 ohmosat akarok, akkor gondolom ahhoz kevés a 150VA... válaszokat előre is köszönöm!
csak a feszültséget nemtom, hogy rendben van-e, mert urbánéknál a 8 ohmoshoz 2x30V-osat, a 4ohmoshoz meg 2x36V-osat ajánlanak...
én meg még nem döntöttem el, h melyiket akarom bár ha megépítem a 4ohmosat, arra köthetek nagyobb impedanciájú hsz-t is, max halkabb lesz... viszont a 4ohmos quad az minőségbe/megbízhatóságba tudja azt, amit a 8ohmos? meg mennyivel drágább az alkatrész hozzá?
Urbánék mondanak sokmindent....
2X36V szekunder tökéletes lesz mind 4 mind 8ohmhoz. Az alkatrész költsége ugyanannyi, hacsak nem a 0,1ohm5W mellé párhuzamosan még beteszel 1-1db 1ohm-os ellenállást, hogy 0,0919191ohm legyen, így a védelem is akkor lép működésbe amikor kell. Esetleg végtranyónak használj 4ohmhoz mj15003-at de ezt 8ohmhoz is ajánlom csak. ezeken kívül semmi módosítást nem kell megtenned, de ha ezeket sem teszed meg akkor is vígan fog menni 4 és 8 ohmról is. A 150VA trafó ahogy CIROKL mondja tökéletes.
kösz szépen a segítséget srácok, akkor ha sikerül megvenni ezt a trafót, elkészülhet életem első saját építésű erősítője
van egy olyan érzésem, hogy még foglak pár kérdéssel "zaklatni" titeket...
Sziasztok!
Nem tudjátok véletlenül, hogy a tekercsekhez ilyen tekercstestet honnan lehet szerezni? Előre is kösz!
Szia!
A tekercseket azt saját magadnak kell megtekerni, venni szerintem nem tudsz készen. 1mm átmérőjű zománcozott rézhuzalra lesz szükséged. Pesten a Keleti Pu-tól gyalog, kb 3 percre van az Urbán elektronika bolt, ott tudsz venni. Azt mondják majd, hogy külön nem árulják vagy valami, de nekem múltkor is adtak ![]() Meg csévetestet is onnan tudsz venni.
Tudom, hogy nekem kell elkészíteni, eddig is én készítettem, csak szépek azok a tekercstestek, dehát ha csak Pesten lehet kapni, akkor nem lesz....
Köszi a segítséget!
Mégegy kérdésem lenne:
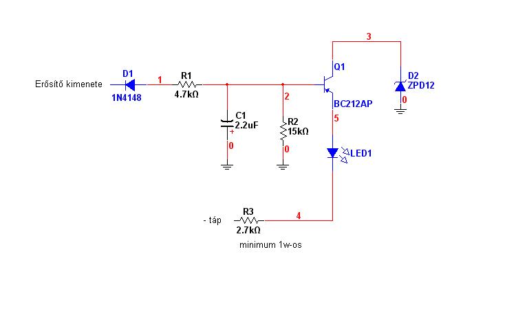
Sikerült valakinek a quadhoz Clip led áramkört építeni? Olyanról beszélek, ami világítat egy ledet, amikor az erősítő a torzítani kezd, ill túlvezérlődik. Én egy komparátorra gondoltam, ami a tápfeszültséget hasonlítaná össze a kimeneti feszültséggel, mert ugye elvileg minden erősítőt (gondolom a quadot is) ki lehet hajtani közel tápfeszültségig.
Igen, nekem sikerült.
Castone-ból koppintottam. Egy tranyó az egész. Az is a tápfeszültséget nézi és a kimenetet, ha eléri a tápfesz a kimenetet akkor világít a led.
őőő mintha láttam volna az apróhirdetésben, hogy valaki árult volna ilyen huzalt. De szerintem ha a környékeden van valamilyen elektronikai bolt, akkor ott is tudsz venni. Sajnos én sem vagyok pesti, hogy tudjak venni.
Ilyen torzítás figyelő engem is érdekelne, mert készülőben van a quad...
Fel tudnád tenni a rajzot?
Igaz én műverősítőben gondolkoztam, de azért egy tranyó egyszerűbb lenne ![]() K1ll3rghost -> Nem drótom nincs, hanem tekercstestem. Drótot tudok kérni villanyszerelőktől (akik motorokat tekercselnek )
Nah várjatok, lerajzolom. Felteszem a multisim-et.
Kész, de azért nézzétek át.
Tehát csévetested nincs? Az nagyon egyszerűen megvalósítható... Milve az összes tekercs légmagos, így fogsz egy akkora átmérőjű rudat, bármit, akár te magad is tudsz készíteni papírhengerből, vagy valami PVC csőből ami megfelelő átmérűjű... Feltekered rá az adottm enetszámot és kiszeded a csévetestet (ha fémre tekerted fel) Ha másra, akkor maradhat is...
Sound.man! Köszi a rajzot! |
Bejelentkezés
Hirdetés |




, de a kozelejovoben enis megepitem de szeritnem a quadnak sokal precizeb es sokal gazdagabb hangja volt , legalabis amenyi idot halgatam a jlh-t ez jot le....neked mi a velemenyed, igaz van a jlh nak egy ojan meleg hanga amit a quad csak messzirol enzet





