Fórum témák
» Több friss téma |
Fórum » Csöves erősítő készítése
Ne feledd betartani a fórum viselkedési szabályait, és a topik megmaradásának feltételeit. [link]
A téma átmenetileg fagyasztva lett, hozzászólni nem tudsz!
Szerintem felejtős mind.
A 6N1P állítólag az ECC88 megfelelője, dupla trióda előfoknak. PCL200 - ECL200: Trioda-Pentóda 2-3 Watt. 6ZS5P pentóda 7 láb. 1-2 Watt
Szia! Itt az adatlapja. Szép kis adócső. Tungsram ritkaság lehet. Ilyen nehezen nem találtam meg még adatlapot.
Sziasztok!
Lenne egy vaprószom. Mégpedig az, hogy mindenféle speckó műszerek nélkül hogyan tudnám bemérni a meglévő számtalan EL84-es csövemet, hogy azok azonos paraméterűek (azaz párokba állíthatók)-e. Alkalmas-e erre a most elkészült A osztályú erősítőm? Különböző csöveimet sorra bedugdorászva megmérném egyszerű műszeremmel az egyes lábakon lévő feszeket esetleg az áramokat is. (Bár ehhez az áramköröket legszívesen nem bontanám meg). Jó-e az a feltételezésem, hogy az A osztályú erölködő nyugalmi helyzetében mért értékek bizonyos százalékú egyezése esetén egyes csövek párba állíthatók. Végső célom a régi gitárosok álmának, a VOX AC-30-as kütyüjének utánépítése. Ebben az erölködőben ui. 4 db EL84-es cső működik 2-2 párban úgy, hogy semmilyen külön áramkör nem biztosítja azok szimmetrizálását.
Szia! Az elképzelésed jó, de legalább az anódáramot kéne még mérni hozzá. Ha nagyon nem akarod bontani, akkor szerintem a katódárammal (ami könnyen számolható) is párba (négybe) lehet egész jól válogatni.
Még nem tettem ilyet, de ez a szándékom nekem is. Igazából a speckó műszer (csővizsgáló) sem csinál mást. Idézet: „a többi is hasonló színvonalú. Csak elemezgesse a fene.” Kikérem magamnak! A sajátomat!
IMI!
Nem mondtad, hogy szerinted jó-e, ha a segédrácsot kapcsolom csak relével????
Az esetek döntő többségében teljesen mindegy, hogy valamelyik (bármelyik) rácson oldod-e meg a félmeleg katód áramának korlátozását (mert ez miatt van a késleltetés, nem az anódlemez védelme miatt) vagy magán az anódlemezen.
Csak akkor lényeges konkrétan az anódon késleltetni az anódfesz megjelenését, ha a terheletlen feszültség olyan nagy, hogy fennáll az áthúzás veszélye az anódhoz legközelebb eső, test közelében lévő elektródára (pl. az árnyékolórácsra). Amúgy akkor sem történik semmi tragédia, ha nincs anódkésleltetés, erősen megkérdőjelezhető a cső élettartamának nagymértékű befolyásolása ezáltal.
Szia sturbi !
Úgy rémlik , hogy Te már csináltál PP-t ECL86 csövekkel. Én most kaptam néhány új ECL86 -ot , ez arra ösztönzött , hogy hasznosítsam is . Mekkora teljesítmény jött össze , milyen beállításban , milyen hanggal ? Tegnap összedobtam egy mini PP-t velük , egy panelre pakoltam mindent , csak a trafókat kell még bekötni és esetleg muzsikálhat is.. , én kb. 2x8W -ra számítok ebben a beállításban . Idézet: „Én most kaptam néhány új ECL86 -ot” Hallod ezt llaci56? Ő meg csak úgy kamott, honnan? Őis a szomszédjától? A 2*8W elég határeset, jelentős lehet már a torzítás (10% vagy fölötte). Szerintem :gumicsirke: . Szép munka a nyák, meg ami rajta van!
ilyen kimenőt használsz hozzá? Egyébként szép munka, a szokásos CHZ-féle professzionozmussal!
Szia CHZ,
dögkeselyűként kőrözök a készülő E(P)CL86 PP projectek felett és az első adódó alkalommal lecsapok Félretéve a viccet, publikálnád a kapcsolási rajzot a kimenő adataival ha arra érdemesnek találod a végeredményt? Köszi és ez a "lecsapok" stílus remélem megengedhető ebben a topicban! Idézet: Nos úgy látszik egy gondolatra jár az óránk ,Barna abból a 299 darab PCL86 ból menyi PP lessz . „publikálnád a kapcsolási rajzot a kimenő adataival ha arra érdemesnek találod a végeredményt?”
Szerintem a 8W teljesülhet 1% torzítás körül is ..
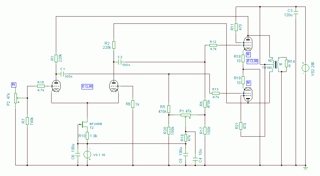
R vasmagra tekert (8K ) kimenő lesz hozzá kipróbálva , hál. trafó SM85A .
Hétvégén méregetem és ha ok , felteszem a rajzát is. Persze nem biztos , hogy tetszeni fog , nem a szokásos katodin fázisfordítással megy , én azt nem tartom jónak .
Várd ki a végét hogy abból a 299-ből mrnnyi jó?!
Szia Barna !
Rajzát felteszem a méréseket követően , ha jónak bizonyul .
Sajnos messze nem állok azon a szinten hogy érdemben eldönthessem tetszik vagy sem. Nekem a lényeg az hogy oldalanként kizárólag 2-2 darab PCL-ből álljon a kapcsolás és a nyákot elnézve ez teljesülni látszik
![]() Aztán az is lehet hogy az R magos kimenő is dob egy nagyot a dolgon azom meg ugysem lesz...
A 2*8 W mindenképpen reális, igazi audiofeel minőségben, ha jó kimenőtrafót sikerül okozni, és alkalmas hangsugárzó kerül a végére.
Amit én csináltam az 2*10 W-ot tud (az oszcillogrammjait láttad, AB 1 osztály, a hálótrafója 2*280 V váltót ad le és kb. 200 VA-es), AEG ECL 86-okkal készült és 6,2 K volt az Raa, ha jól emlékszem. Nem alkalmaztam hurok visszacsatolást a szekunderről (de próbáltam úgy is). Sok hangsugárzóval meg lett hallgatva (főleg hi-end), többségükkel jól együttműködött (de pl. egy jófajta Lorentz -el (háromutas zárt) csapnivaló volt, igaz hosszútávon tranyóssal is zavaró volt a színezettsége, meg EL 84 PP- vel is, meg mindennel) most a kisebbik Sonidóval megy. Több erősítővel is össze lett hasonlítva, félvezetősök közül 2 gyári NAD-al, meg egy amerikai hi-end erősítővel, gyári csövesek közül csak az Audio Note Pzero-val, ezeknél mindegyiknél lényegesen jobb hangú. EL 84-től én még nem hallottam ilyen minőségű hangot.
Köszi !
Bíztató amit írsz a tapasztalataidról . Azért is fogtam bele , mert kis méretkben összehozható , egyszerű és remélem jó hanggal . Feldobom az előzetes tervek szerinti rajzát , mérések még lehet , hogy módosítanak rajta picit . Kimenőről csak a végső esetben csatolnék vissza , elsőre így gondolom csak ...
Biztosan a szomszédtól... Hogy engem idegesítsen...
Kiváncsian várom az eredményt annál is inkább mert úgy tünik, hogy ez a teljesitmény a minimum az igazi zenehallgatáshoz. Lehet, hogy most sokakban ellenérzést keltek akik (mint jómagam is ) 3-4W SE erősitőt épitettek.
Idézet: Az attól függ hogy mikor jártál utoljára a fülészeten ? „úgy tünik, hogy ez a teljesitmény a minimum az igazi zenehallgatáshoz.”
Laci! Le sem írnám, nem akarlak szomorítani, de a szomszéd városból kapok 5-6 rádiót egy hét múlva.
Szépen, csak kevés. Más dolog erősitőt épiteni és megint más a zenét értően hallgatni. Meggyözödésem, hogy egy zeneművet olyan hangerővel kell hallgatni és olyan dinamikával mint ahogy azt előadják.Egy nagyon rossz hasonlattal élve, egy városi közlekedésben követni a forgalom ritmusát csak egy bizonyos teljesitményen lehet. Különben valamiről mindig lemaradunk. Szerinted én a fülészetről, Te pedig a zenéről
|
Bejelentkezés
Hirdetés |






