Fórum témák
» Több friss téma |
Fórum » Inverteres hegesztőtrafó
Egyszerűen csak: tolómérő
A ferritet óvatosan melegíteni kell: néhány hozzászólással ezelőtt írtak róla, de lehet sütőben is melegíteni. Vagy ami a legszimpatikusabb: mikróban műanyagedényben, előtte annyi vezet kell ráönteni, hogy ellepje.
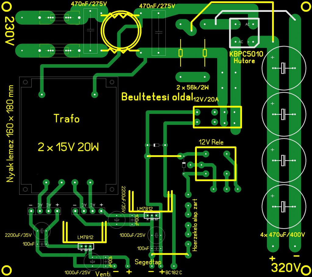
Bocs, elnéztem! Sötét mint a korom a kéménybe!
Igy talán jobb lessz!!!
Szia! Megnéztem a képet. Ami szemet szúrt, az a jobb felső sarokban lévő két darab átkötés. Ha megfelelően forgatod az alkatrészekeket, ebből legalább egy eltüntethető. Már csak azért , mert még csak nem is egyenes az átkötés vonalvezetése. Ha van rá lehetőség, akkor minimalizáljuk az átkötések számát! :yes:
Szerintem,már mindenre válaszoltak a fórumtársak,örülök neki!A panelrajzhoz annyit tennék hozzá,hogy nekem a gépben 4 db. 390µF/400V kondi van,de elég a 3db. 470µF/400V kondi is,bár,4 darabbal szebben hegeszt.A 2x56k ellenállásokat egyszerűen a kondik alatt lévő fólia csíkra is beforraszthatod,lehet a kettő helyett 1 db. 82-100k ellenállás is,így még nyersz helyet.Az 50A hidat a majdani doboz oldalára is fel lehet fogni,gondolom Al-ből lesz,akkor nem kell külön borda,de ez már a Te gondod
.Segédtápból elég lett volna az egyszer 15V/20W trafó is,de így is jó.
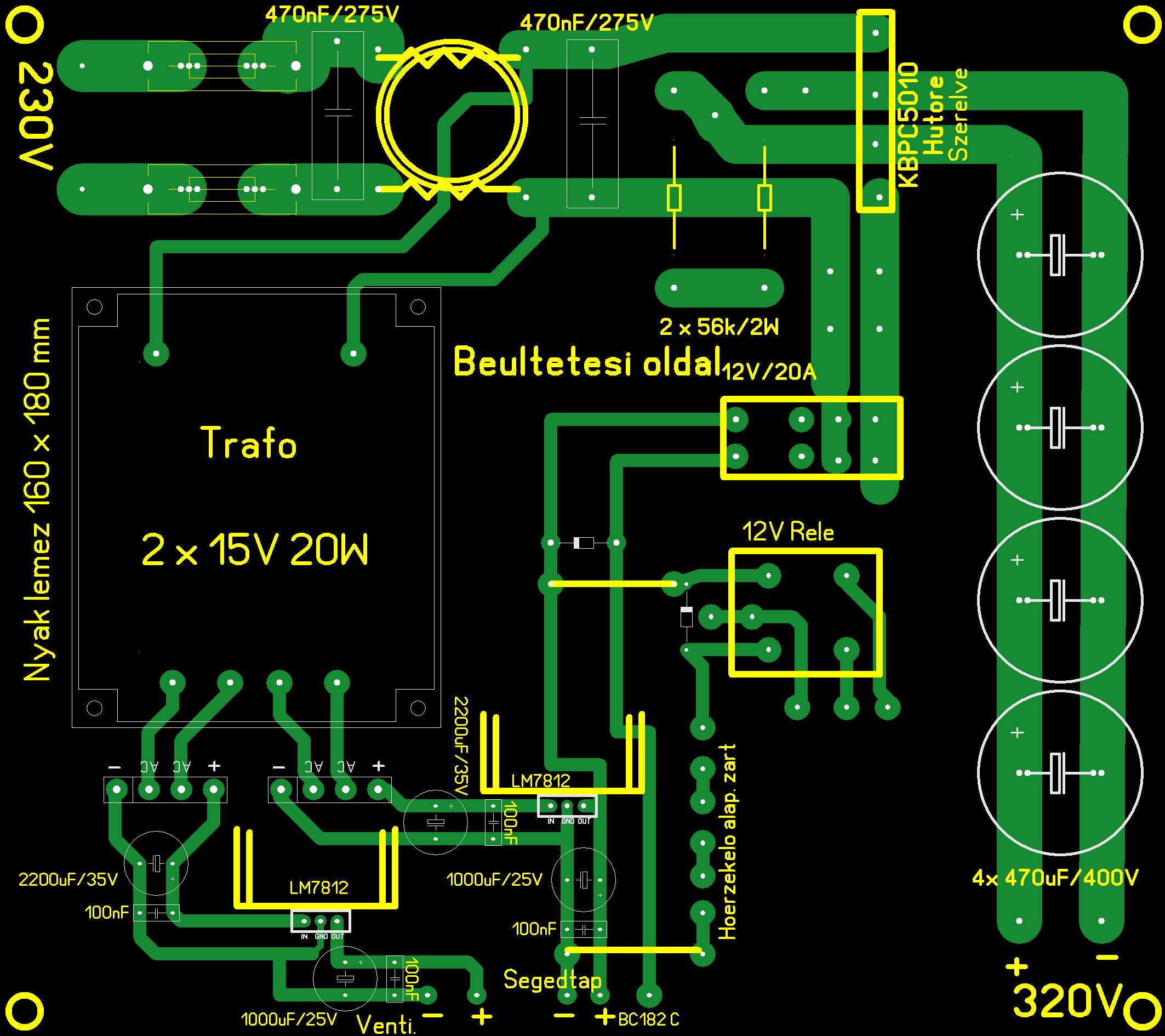
Ez még nem a végleges Panel terv, csak elképzelés, hogy hogyan is kellene megcsinálni! Az is meglehet, Hogy a Segédtáp trafója nem is a panelen lessz hanem külön, és a panel máris kisebb!!!! Javítottam ahogyan mondtad, de én írtam, hogy a dioda híd nem a panelen, hanem a hűtőre lessz felfogatva így a kettő átkötés helyett 4 gyatlakozási bont lett!!! Így jobban tetszik????
Hello.
Lenne egy osregi Genesis 145 inverteres hegesztom,meg szeretnem javitani.Tettem fel 2 kepet, nincs kapcs. rajzom, ugy nezem a seged tap resze ment el,csak nem tudom kideriteni hogy mik az ertekeik a 2 ellenallasnak ami kifustolt.Ugy nezett ki hogy az UC3845 os ic nek a labai nedvesseget kaptak,mert oxidalodva voltak.Lehet hogy ezert nyiffant ki a mosfet + 2 ellenallas?Hogyan tudnam megallapitani az ertekeit az ellenallasoknak,szkop hianyaban hogyan tudnam kiprobalni hogy az Ic meg e serult? Koszi.
Az EI-33-as trafófoz is a 35 menetszámot használjam (0.35-ös CuZ)??? A 6 pár U57-es ferriten még dolgozom, hogy meglegyen!
Jogos az orvoslat.
Ott néztem el, hogy a képletben "A2" van írva, amit én naivan nem négyzetre emelésnek néztem. A konkrét számítást pedig csak átfutottam. ![]() Látod látod... a halandó mindig szívatja saját magát. Nos a számításod okés. És így is alatta vagy a biztonsági értéknek, ami jó. Szerencsés közelítés.
Hali!
Háát az előző dologból okulva. Lehet ezt is elnéztem...? Mostanság nincs szerencsém... De nekem ez a doksi van a ferritekről, többek között:
Igen!
Ha több U57 magot találsz,ne hogy ott hagyd!!
Hasonlóak vagyunk mint az a matematika professzor ki a 2+2 összeadást csak géppel tudta elvégezni,igaz,Ő okos is volt
Viccet félre! Zerocross és p_istvan! Mi a véleményetek,érdemes volna belemenni egy komolyabb trafó méretezésbe? Anno én próbáltam utána számolni az orosz kollégának,hogy hogyan jött ki neki az E65 magra megadott menetszám (Maci 130,eredetileg 160A gép),de nem jöttem rá! A köv. képletet használtam: n=(Ux10000)/(2xBxfxA) n=menetszám U=feszültség (V) f=frekvencia (Hz-ben) B (Bmax)=maximális indukció (0,2-0,4) A=a ferritmag keresztmetszete (cm2) A kettes szorzó a négyszögjel és a két tranyós nyitó miatt. A trafón a 20/6 menetszámok vannak és a frekvencia 30-35kHz. Még egy gondolat,ha az ETD59 mag a kéttranyós nyitó üzemben képes leadni (szintén az oroszokra hivatkozva) 100-125A áramot akkor kevésnek tartom az EPCOS katalógusban szereplő adatot,mert ugye telj eshidas megoldásnál ez az érté (100-125A) a duplája is lehet elvileg,mind ez kb. 18-24V-on (terhelt érték). Mit szóltok? Kösz! Hasznos doksi. A megadott teljesítmény egy elméleti határérték, és a 22. oldalon megadja a számítás menetét is. És a lényeg is ezen az oldalon van: "The winding design was taken into account in the calcualtions by fCu = 0.4 and ρCu for DC. In actual design large deviations of the DC resistance due to high frequency effects (skin effect, proximity effect) occur, unless special wire types such as litz wires are used. If the RAC/RDC ratio for a given winding is known, this can be used to correct the tabulated power capacities accordingly." Tehát 0,4 -es rézkitöltést feltételez, valamint azt, hogy az üzemi frekvencián a tekercs ohmos ellenállása megegyezik az egyenáramúval. Ezzel csak az a gond, hogy az itt már említett ETD49-cel készülő trafó rézkeresztmetszetét 35*26 + 11*70 db D=0,3mm (0,0707mm2) huzal alkotja amit a tapasztalatok alapján éppen rá lehet tuszkolni (volt itt pár oldallal ezelőtt valaki akinek nem is sikerült) ez 118,75 mm2, a tekercstest ablakkeresztmetszete 366 mm2 --> a kitöltési tényező 0,3245. Továbbá a tekercs ellenállása az 100 kHz-en csak akkor közelítheti meg az egyenáramúét, ha jobb litze huzallal tekerik viszont annak még rosszabb lesz a tekercs kitöltési tényezője, ha meg nem litze akkor pedig a fajlagos ellenállása nő meg. Ezért már a fele teljesítmény is jó eredmény lehet. (Sacra kiszámoltam az előbbi 0,3-as sodrat AC/DC arányát 40 kHz-en és nekem kb 1,5 körülire jött ki) A másik dokumentumban megadott értékek pedig sorozatgyártású trafókra vonatkoznak (kúszóutak betartása, költséghatékony technológia) Az igazság valahol a kettő között van. Szerintem... Üdv: P István
Hali!
Talán ezért érdemes megfontolni a vörösrézlemez használatát. Továbbá esetenként elhagyható a gyári csévetest is, amellett, hogy nem romlik a szigetelés kivitelezhetősége. Vélemény?
Hali!
Híízelgő, hogy prof-hoz hasonlítasz minket. Persze, hogy érdemes belevágni, szerintem az oroszok is először méretezték aztán kipróbálták, majd módosították a szükséges irányba. Én úgy tudom, hogy ezt a fajta trafót másképp számolják, mint a normál transzformátor üzemű trafókat. De p_i véleményére is kíváncsi lennék!!!
Nincs a képlettel semmi baj: Bmax kb 0,32 körül van (50% kitöltésnél) 310-320 V és 34 kHz körüli frekvenciával kijön a 26 menet. Az ETD59 is kb 0,32 Bmax-ra van méretezve.
A katalógusok általában valamilyen szempontból idealizáltak, vagy elméleti határértéket tartalmaznak vagy a tömeg-gyártható folyamatos üzemű trafót feltételeznek. (forszírozott -ventilátor- hűtés nélkül) A hegesztő trafó némileg alul méretezhető, ha nem napi nyolc órás folyamatos használat a cél, nem gond ha nem 10 000 óra az élettartalma. Nagyobb trafón, ha téged érdekel, el lehet gondolkodni rajta, engem egyenlőre főleg az elméleti vetülete érdekel. Kérdés mi a cél?
A rézlemez csak a néhány menetű tekercsnél lehet megoldás. Primernek nem jó.
A csévetestet el lehet ugyan hagyni, egy kis helyet is lehet nyerni de valamivel csak el kellene szigetelni a hálózattól a ferritet és a tekercset.
Az erdgab által hozott példában említett 26 menet nekem még a "néhány menet" kategóriába tartozik.
Én úgy gondolom, hogy amikor kész az első számítás, akkor mérlegelem, hogy érdemes-e a magméretet növelni, esetleg a frekit változtatni kicsit, hogy a tekercselés kifinomulttá váljon. Végül is egyszer kell jól eltalálni, és jól dokumentálni. A ferritet lehet egy kicsit túlhajtani, főleg ha nem üzemelteted naphosszat folyamatosan és hűtöd. Végül is ki az a fanatik aki napi 8 órában hegeszt maszek hegesztővel. Na nem mintha rosszabb lenne egy jól méretezett maszek készülék.
Hát anno,nekem is ez jött ki,de ebből a 26 menetből hogyan lett első próbálkozásoknál 19 utána 20 menet? Most a 19 vagy 20 menet mindegy,de a 26 és a 20 között azért van elég jócskán eltérés!Ez olyan 23% (!) , 5% akár érthető is lenne.Kicsit próbáltam számolgatni és ha abból indulok ki,hogy az Orosz kolléga már eleve számolt a 310V oldalon helyi 10% fesz. eséssel a terhelés miatt és Bmax=0,4 engedett meg,f=35kHz akkor kijön a 19 menet,ha még a félvezetőkön eső feszt stb. is hozzá veszem akkor megint csak hasonló értékeket kapunk és lassan eljutunk oda,hogy ez jól is van méretezve,bár a tartós üzemet megkérdőjelezném.
26 menetnél már problémás lehet a szigetelés vastagsága vagy vékonysága (26*0,05=1,3mm vagy 26*0,1=2,6 mm), és a vékony szigetelést a lemez széle átvághatja, de ki lehet próbálni.
Bár az is gond, hogy a litzéhez hasonlóan ezt sem tudom hol lehetne beszerezni. Kalkulálni kellene az Rac ellenállását is, de 0,1 mm (primer) vastagságnál lehet hogy tényleg nem gond.
Még egyvalami nem hagy nyugodni. Valamikor régesrég, 200W-os PC tápokat bontottam és a benne lévő főtrafót egyéb dologra használva ki lehetett belőle hozni 180W-ot. Halogén izzós terhelés. A=1cm2, f=20kHz, B=0,3T. Viszont a képletedből csak 80W látszik. Megint elnéztem valamit?
Bocs, nem figyeltem, azt hittem a 26 menet nem jön ki.
Az a 20 menet tényleg érdekes: Bmax 0,4 biztos nem lehet, ott már üresjáratban is izzik a ferrit. Inkább még az lehet, hogy a max kitöltési tényező sem 50% hanem 40-45% + a hálózati feszültségeséshez még a tápkondikon levő brummot is hozzá kell adni + kicsit magasabb freki.
Az ilyen általános képletek általában csak közelítésre való (kevés paramétert vesz figyelembe) , hogy érdemes-e egyáltalán az adott teljesítménnyel tovább próbálkozni.
De a konkrét méretezés után derül ki a tényleges terhelhetőség. Az általad küldött adatlapon már sokkal több paraméterrel számoló képlet van.
Lenne még itt valami! Az IGBT-ket es IRF-eket hogyan kell becinezni
,az egyik haverom még régebben mondott olyat, hogy vannak olyan tranyók amiket FÖLDELEL kell becinezni, mert kimehet a dióda bennük. Itt egyik sem ilyen Amúgy az olyan Tranyókat hogyan kell cinezni, mijüket kell földelni
Hali!
A térvezérlésű eszközök bemeneteinek érzékenységéből ered ez a körültekintő védekezés, mind a szállítás, mind a felhasználás során. A védekezés lényege, hogy a GATE elektródát nem engedjük túltöltődni. mert a szigetelő réteg olyan vékony, hogy ha a megengedett értéket meghaladod akkor átüt és a zárlatos vezérlésű eszköz használhatatlan. Manapság már a gyártók többsége (ha nem az összes) már zenerdiódák beintegrálásával védi a diszkrét eszközei bemenetét. Ezek nem szólnak bele az üzemszerű működésbe, csak ha már meghaladjuk a vezérlési határértéket. Ennek ellenére azért körültekintően kell velük bánni. A lényeg: A félvezető eszköz lábait egy vékony rézdróttal átkötik a beforrasztási művelet végéig, amíg minden alkatrész belekerül. Az asztalon amin dolgoznak fémfóliát vagy fémlapot raknak le, amit leföldelnek, a forrasztó eszközt is ugyanoda földelik. Végül a dolgozó testét is egy csukló kontakttal ugyanoda földelik. Ezzel persze körültekintőnek kell lenni, mivel az emberi test leföldelése a környezetében lévő készülékek védő elválasztása nélkül veszélyesek lehetnek!
Gábor!
A "komolyabb trafó" -t kellene először definiálni: - mekkora teljesítménye legyen - milyen elektronikával lenne meghajtva (egyáltalán a bevált forward kapcsolás vagy más) - "elméleti" vagy valóságos (reálisan beszerezhető anyagokból)
Sziasztok, ezeket a magokat találtam a kacatok között:E55 M2 AL 6000, UI-42 M2000 T, E47 M2 TN-0 és TN-1,5, a fazékmag felirat nélküli D=45 d=20mm.
Én a 100 vagy 160A gépek trafójára gondoltam a mostani kapcsolással.Valami olyan megoldást találni,kigondolni,megalkotni,ami jobb mint a mostaniak,értem alatta,jobban,hosszabb ideig bírja a terhelést,kevésbé melegedjen.Bár én a mostaniakkal is meg vagyok elégedve,barkácsolási célokra megfelelnek.Lehet,hogy a megoldás mind két esetben az eggyel nagyobb mag választás lenne?
Így már világos,
És ahogy mondod két megoldás van, eggyel nagyobb ferrit vagy jobb trafó. Az első nem túl nagy kihívás. Ha az adott ferritből többet akarunk kihozni, akkor a frekvenciát lehet emelni (az IGBT nem biztos hogy tolerálja, bár egy gyorsabb típussal talán egy kicsit feljebb menni 50-60 kHz-ig) és/vagy a tekercselés ellenállását kell csökkenteni. És elérkeztünk oda amit már többször rögeszmésen leírtam, hogy a megadott 0,3 mm-es sodrat egy erős kompromisszum. A trafó vesztesége áll a ferriten eső teljesítményből, ezzel nem tudunk sok mindent kezdeni, és a tekercseken keletkező veszteségből. Lehetne javítani a (réz) kitöltési tényezőt és a tekercs Rac/Rdc ellenállásainak arányát. Meggyőződésem hogy ezeken számottevően lehetne javítani, de itt az első akadály a megfelelő tekercselő anyag megtalálása. a; megadott szélességű és vastagságú rézlemez b ; Litze huzal: max 0,1 - 0,16 mm-es szálakból Az ETD59-en jelenleg is erősen spekulálok, de amíg nem találok jobb tekercselő huzalt, addig nem tudom emelni sem a frekvenciát, sem a tekercs paramétereit. |
Bejelentkezés
Hirdetés |





.Segédtápból elég lett volna az egyszer 15V/20W trafó is,de így is jó. 



,az egyik haverom még régebben mondott olyat, hogy vannak olyan tranyók amiket FÖLDELEL kell becinezni, mert kimehet a dióda bennük. Itt egyik sem ilyen






