Fórum témák
» Több friss téma |
Fórum » Wand Clock
Szia Janocsi !
Nem lehetne ezt a vezerlest optimalisan megcsinalni H-Hid + uC -vel? Azt nem ertem hogy az eredeti kapcsolasban hasznalt lengokar vezerles miert nem jo? Bővebben: Link Igaz nem latok abban a kapcsolasban aram irany valtast. Ez azert is erdekelne, mert kesobbiekben tervezem egy ilyen ora epiteset.(csak meg be is kell szerezzem a rugo alapanyagokat) Udv.
Szia Gtk!
De jó az a vezérlés, (az egyoptós, itt alkalmazott is szinte u.a.), csak a nagyobb méretű kijelzős karokhoz már kevés. Itt most 0.5mm vastag rudólemezhez, 200mm karhossz, és legalább 20Hz-es frekin kellene a nagyobb teljesitmény. Az igy kialakitott nagykijelzős kar lényegesen nehezebb is nagyobb is az eddig feléoitett órákban használt SMD LED-es társaitól. Egyébként, nem lenne az baj, ha a 9-12V/0.5A dugasztápról továbbra is használható lenne egy ilyen tipusú vezérlés is az órához. A többlet teljesitmény a nagyobb frekvenciáknál térül meg, mert ott is lesz elegendő amplitudója a karnak. Kisebb frekvenciákon, (8-16Hz), nagyon elég az egykapus optikai vezérlés a kisérletek alapján. Ha 16Hz fölé akarunk stabil nagy amplitudóju rezgést, indokolt a vezérlés fejlesztése valamilyen módon. (Nem elég a kitérés amplitudója). Szia.
Ertem. Amugy magamnak megfejtettem az elozo mukodeset. Kozeprol elhuzza a lengokart egyik iranyba, majd az a fizika torvenyei szerint, mikor elengedi ugyanannyit kilodul az ellentetes iranyba is, majd vissza kozepre, ahol az opto szol a cpu-nak, es megy a vezerles ujra a tekercsre.
Ket optoval es H-Hiddal kepzelted el az ujjabb vezerlest? Mindenkeppen igazodnek en is a nagyobb lengos orahoz. A vezerlest en uC-el adnam a H-Hidra.Es mindig bemerne a uC a kar ket vegpontja kozti idot, azt meg elosztana kijelzendo karakterek szama + oszlopok + kozok szama. Igy kijonne egy oszlopra eso ido. Egyik szeletol meg mehetne a kijelzes. Bocs a monologert ![]() Udv.
Szia Gtk!
Nagyon tetszik ez az elképzelés a proci vezérléssel. Talán ott is az lenne a jó, ha a H-hidat ugy vezérlelné mint az astabil tudta. (Áramirányváltás a végpontok közelében.) Ha ezt meg lehetne igy valósítani, az már nagyon komoly eredménye lenne a fejlesztéseknek..Az is foglalkoztatott még, hogyan lehetne egy optikai vezérléssel a H-hidat kapcsolgatni? Nem lenne ez sem elvetendő megoldás, ha tovább lenne gondolva, vagy ez is a prociban?. Szia.
Az en elkepzelesemben a uC adna a vezerlest az H-Hidra. Az opto(k) csak a uC fele jelezne(nek).
H-Hid + uC-el az aram irany valtasa nem egy nagy dolog. Az hogy a "vegpontok kozeleben" hol van, azt pontosan az opto jelezne a procinak. Vagy a ket opto jelzese kozti ido minusz egy konstans ertek. Ebben az lenne jo hogy ha neha belassul, vagy nem eppen szabalyos a kilengese a karnak, akkor is a kijelzes pontos lenne, mert minden masodik (?) kijelzesnel bemerne a lengokar periodusat es kiszamolna az oszlopra eso idot. Udv.
ja elfelejtettem:
Ahhoz hogy beinduljon a kar lengese, adna egy impulzust a uC a tekercs(ek) fele. Ha nincs adott idon belul megszakitas keres az opto felol, vagyis nem indult be a lenges, akkor ujra adna egyet De egy kelloen hosszu impulzussal beindithato lenne a lenges !
Szia Gtk!
Leírom a rugólemezek beszerzési és méret adatait: 1. OBI, "gitteló lemezek" néven a festékes standon. (0.3 - 0.5mm vastag lemezek!). Ezeket lehet forrasztani is! 2. VasNagyKer, nyers acélszalagok, tekercsek. 40-50mm széles 0.3 - 0.5mm vastag csíkok, 1m-es darabokban (kérésre levágják méretre is!). Ezekről a helyekről beszerezhető a rugólemez mindegyik fajtája. 3. A beépithető lemez méretei 0.3mm vastag anyagból, egyoptós vezérléshez: 63mm magas, 28mm alul, 15mm felül, nyújtott trapéz alakban.(14-18Hz-re). 0.5mm vastag rugóacélból, H-hidas vezérléshez: 18mm alul, 63mm magas, 9mm felül, (18-24Hz-re). Szia.
Szia Gtk!
Itt van néhány kép az egyoptós önrezgő kapcsolással működő óráról. (Ebben szoktam kipróbálni a H-hidas vezérlést is nagy kijelzővel). Most "eredetiben" működik, 145mm karhossz + rugólemez, (0.5mm vastag), a kijelző SMD 1206 méretkódú LED-ekkel szerelt, 1 raszterre egymástól. Igy most 18Hz-en "ketyeg". Szia.
Koszi !
Na ez igen Egy ujjabb motivacio!Meglepo hogy milyen hosszak a takarolemezek. Bar onrezgo, igy ertem is miert. Mikor kulso jelforassal hajtottad meg, mekkora volt a takarolemez? Udv.
Szia Gtk!
A takarólemezek hossza a kényelmes szerelés, és biztonságos működés miatt ilyen méretű. A résoptikákat jól el tudtam helyezni mind két oldalon, igy azokat a lemezek rögzitési pontja nem érheti el. A résoptók tipusa TCST 1103, vagy TCST 2103. Ezek nagyon jól beváltak, talán azért, mert külső fényre egy kicsit érzéketlenebbek. A lemezek hossza 25-30 mm-es, ívelt kialakitásban. Hosszát mindenképpen úgy célszerű megválasztani, hogy rögzitési pontjaik a kar végkitérésénél se okozzon fizikai ütközést az elhelyezett résoptikákkal. Nagy kitérés esetén már majdnem ütközik a tekercspár összekötő elemeivel a kar. Ez már a H-hidas meghajtásnál be is következhet néha, ilyenkor az LM317 stabon leszabályozok egy kicsit, ekkora kitérés már károsithatja a rugólemezt is. Szia.
Szia !
A rugo felfogatasi-felulet meretet (magassag) meg megmondanad? es hogy a rugo szelesebb resze mennyi magas ? Koszi. Udv.
Szia Gtk!
Csináltam egy Móricka rajzot a rugólemez méreteiről, és a felfogatási pontok megadásáról. Az alaplapi szoritóbilincs 2mm vastag lágyvas lemezből készült, egy derékszögben meghajtott, 25mm*42mm hosszból. A 25 mm-es résza az alalaphoz rögzitésre, a 41-42mm darabban a szélektől 5/5mm-re M3mm menet van. Ide egy ugyanilyen anyagból, (kb.40mm hossz), van a bilincs hozzá csavarozva a megfelelő 3mm-es furatokon. A két lemez közé van a laprugó szélesebb vége beszoritva. A "sárga" szinekkel a rugólemez rögzitését jelöltem meg . Szia.
Szia Gtk!
A tekercsek elkészitéséhez néhány fontosabb momentum: 2mm* 16mm*85mm lágyvas lemez 2 db. A szélektől 5/5mm-re 3mm-es fúratok a felerősitéshez. 2*850 menet a vasmagokra 0.2mm átmérőjű CuZ huzalból. A tekercsek távolsága egymástól 23-25mm távtartókkal beállítva. Az alaplaphoz kb.: 6-10mm-es közdarabbal vannak felerősitve. Szia.
Sziasztok!
Egy régi astabil vezérlésű H-hidas meghajtót kicsit átalakitottam. Most egy résoptó "szinkronizálja", vezérli. Be tudom állítani nagy mértékü kitérésre, stabilan idul el, úgy tünik jól kézben tartható lesz. Ezt fogom tovább fejleszteni, ha ilyen biztatóan alakulna a működése. Tudom, technikailag nem a legfrappánsabb megoldás, de még sokat változhat. Néhány kép erről: Sziasztok.
Sziasztok!
Összeraktam egy működő modellt az 1 optikai vez. /H-hid/multis verziójával, amely nagyon szépen kezd dolgozni. Egy LM317-en keresztül kapja a rezgést vezérlő á.k. a tápfeszt. Már 7V-nál megvan a teljes kitérése a karnak, igy 6.2V/0.17A-rel járatom. (Ebben éppen ez a jó, hogy kicsi az áram és fesz, mégis nagy a kitérés!). A baloldali optika a rezgést, a jobboldali az órát vezérli. Az oszcillátort, amely az órának 131072Hz-et előállítja, Proli007 dolgozta ki. Ezzel igen pontosan működik ez az óra. Egyetlen kép róla, sziasztok
Kosz az elozo informaciot is!
Szep Hogy en mikor jutok idaig...?![]()
Szia Janocsi !
Ma szetneztem a regi dolgaim kozott es talaltam egy nagy ora rugot, ~ 5mm szelles. Vastagsaga nem tudom pontosan mennyi, nincs mikrometer a kozelben. Erdemes azzal probalkozni? (persze ha ki tudom egyenesiteni) Kicsitt off, de hatha valakinek hasznos: Sikeresen szetszedtem egy szines TV elterito tekercset( le volt egve az egyik tekercs), mindenkepp jo minosegu es 0.5mm alatti ( ahogy elnezem) huzalhoz jutottam, pont jo lesz wand clock tekercsnek Bővebben: Link Udv.
Szia Gtk !
Jó lesz az a vezeték, emlékeim szerint a "d" legalább 0.3-0.4mm. Ebből elég 2x650 menetet felhajtani a vasmagokra. Apropó, vasmag. Ha találsz otthon (E I) vasmagos transzformátort (leégve!), amelynek (I) mérete legalább 80mm hosszú, akkor 4/4 darabra meg tudod csinálni a tekercseket. Az I lemez mérete lehet hosszabb is, 95-105mm. Az órarugóval meg lehet próbálni, de nem lesz hosszú életü, mert hamar "elfárad". Az a baj, hogy a mágneses térben igen komoly elhajlásnak van kitéve, és oldalírányban is könnyen elcsavarodhat, eltorzulhat a lengés (nem elég széles a rugó). Minden esetre kisebb frekvencián meg tudod próbálni az egyoptós egyszerű vezérléssel, még csak egy egyszerü karral. Legalább a tekercs bekötések is helyre kerülhetnek. Sok sikert, szia.
Vasmag felol sem lesz gond. Az egyeduli gond a jo rugo.
Ket optoval szerelnem. es a proci vezerelne a H-Hidat, ahogy korabban irtam. 12 cm kiteres eleg lenne egyelore. Hosszu karral a rugo nem hajlik olyan nagyon meg. De az elcsavarodas .. Na majd proba... Ja es vas-vago furesz lapbol nem lehetne rugot? ![]() Koszi a valaszt ! Udv.
Szia Gtk!
Jó lesz a kétoptós megoldás a proci vezérlésével. Nagyon kiváncsi vagyok a működésére. Kipróbáltam az elején minden "otthon" feltalálható acélnak látszó lemezt, és daraboltam. A vasfürészlapon csak az éleknél van edzés, a többi részén csak lágyvas az anyaga, igy nem igazán jól használható. Egyik legjobban bevált fürészlap rugónak, az egyszerü fafürészből levágott darab lett Ez rendesen birta az igénybevételt is. Egyetlen gondja az volt, hogy túl vastag az anyaga, (0.6-0.7mm), igy csak korlátozva tudtam alkalmazni. (Keskenyebbre kellet karcsúsítani minden méretét, kivéve a hosszát). Szia.
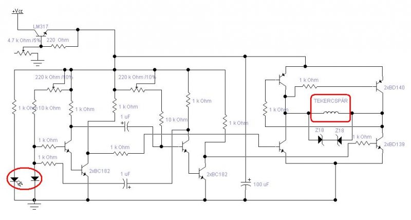
Szia Gtk!
Néhány fontos dolgot megjegyeznék, mielőtt az óra építését elkezdenéd. A legsikeresebb óráim, amelyek valóban szépen működnek, (egyet sem szedtem még szét a jól működő órákból), mind SMD LED-es kijelzővel vannak szerelve. Az 1mm-es NYÁK-lemezből készitett kart a kijelzővel, lekönnyitve, jóval egyszerübb magasabb frekvenciával lengetni, igy sokkal szebb, villogás-mentesebb is, mint hagyományos LED-el szerelve. Ezt azért is jegyzem meg, mert elóször célszerű lenne egy ilyen tipusú órát elidítanod, azután már lehetne "méretesebb" kijelzővel is próbálkozni. A H-hidas 1 optós verziót újra megépitettem, ezzel most végzek kisérleteket egy teljesen új modell kialakitásával. Ezt a rajzot ide is teszem tanulmányozásra. Ha valakinek lenne jó ötlete a modernizálására, pl.: IC-vel a H-hid meghajtása, stb. Sziasztok.
Koszi !
En meg ott tartok hogy van vasmag, (folytotekercs volt) 9.5 cm hosszu, 1.5 cm szelles, es negy darabot fogtam ossze belole. 7cm lett a tekercs hossz. Az egyik tekercs mar kesz. 20mH es pontosan 9 Ohm lett. Ha a ket tekercs sorba kotodik, akkor 2x9=18 Ohm -nal, 5 V-al max 270 mA fog folyni. Elsore mindenkeppen egy kissebb verziot fogok epiteni, es megprobalom orarugoval. Mindenkepp ket opto-val. Ha sikerul a ket optos elkepzelesem, akkor az egeszet majd lehet alkalmazni "barmekkora" lengokarnal. De ez meg a jovo zeneje... A tekercs igy nez ki: Udv.
Szia Gtk!
Pont ilyen tekercsekre gondoltam! Azt hiszem jól fog működni. Az Ohm -os ellenállással nem lesz gond, nálam az összes áramfelvétel 9-12V-nál, max: 230mA, ha minden tökéletesen be van állítva. (A H-hid-on folyik ilyenkor 170-200mA körül). A tekercsek soros kötésben vannak. Szia.
Na kesz a masik tekercs is. Mara ennyi volt
![]() Udv.
Szia Janocsi!
Nezegettem a feltoltott kepek kozott, de nem talaltam olyant, amelyiken latszik a magnesek elhelyezese. Nem keszitenel egy kepet errol? Csak 0.6-0.7 mm-es acellemezt kaptam . Ez is egy fureszlap. Mi a velemenyed, mekkora rugot keszitsek belole (szellesseg, hosszusag) ? Gondoltam 5mm szelles, 7 cm hosszu, (utobbit, hogy konnyebben rugozzon). Nem tudom el fog-e csavarodni mukodes kozben... A felfogatastol pedig 1cm magassagig megmaradna az eredeti szellesege: 12 mm (innentol majd keskenyedne) . Udv.
Szia Gtk!
A laprugónál azok a méretek kb. megfelelnek. (Hossz=70mm, szélesebb végén=12mm, a kar illesztésnél= 6mm). Igy próbáld meg. Megy egy archiv állomány néhány képpel a karról, mágnesről, rugóról, és egyben is. A rugón a karhoz illesztésnél célszerű egy 3 élű türeszelővel kis fogazást csinálni vagy 10-12mm hosszban, mindkét szélén. A kar befürészelt végébe ezután a rugót behelyezed, majd 0.5mm-es ónozott vezetékkel szépen betekered, és leforrasztod. Igy már stabil lesz a kötés. (A képeken ez jól látszik). Szia. |
Bejelentkezés
Hirdetés |























